Fórum témák
» Több friss téma |
Fórum » Időzítő
Témaindító: Mekkmester, idő: Dec 25, 2005
Témakörök:
Így már értem, köszönöm!
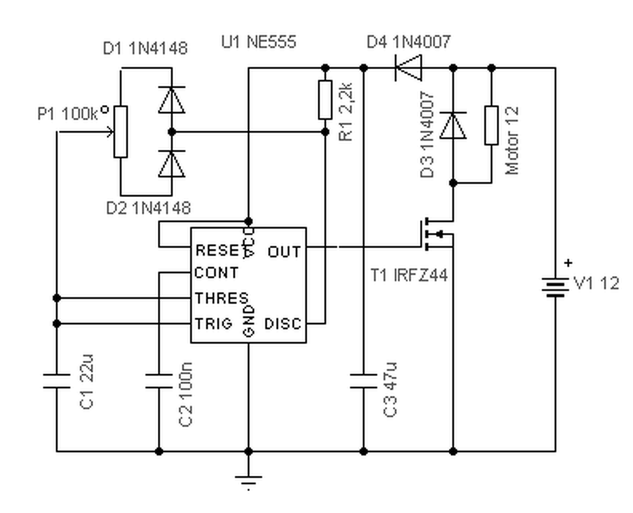
A Fet-nél mire kell figyelni? Jó bele bármilyen N csatornás? Nekem itthon leginkább To220-as tokozásúak vannak. IRF530, 540, 740.
Ki kell próbálni, mert nagyobb Fet-ek szivárgó árama (lezárva) lehet gondot okoz. És a küszöbfeszültségének is 4V alatt kell lenni. Attól az időzítés ideje is fog függni. De a kondival az változtatható.
Rendben!
Köszönöm a segítséget. Megnézem hátha van kisebb fet-em is itthon! Szia
Sziasztok!
Beszereztem egy lamináló gépet, és abba szeretnék beépíteni egy ciklikus időzítőt, ami a motort ki-be kapcsolja, hogy a NYÁK ne csak átszaladjon rajta, hanem legyen ideje kicsit átmelegedni a hengerek között. A laminálós topikban valaki 0,5s be, 2,5s ki időintervallumot írt, hogy neki az vált be. Az volna a kérdésem, hogy EZZEL a kapcsolással be lehet-e állítani ennyire kicsi időzítést? A hozzászólás módosítva: Márc 9, 2016
Felejtsd el , a legtöbb lamináló elég lassú ahhoz hogy folyamatos üzemben kétszer átengedve tökéletes, nem kell semmiféle + elektronika-hókuszpókusz , (ha jobban belegondolsz pár csíkban túlmelegíti a nyákot ha időnként megállítod ) csak kárt csinálsz vele ...
Lehetne lassabb. Ez most 6R/min. A kisméretű panelt is 10x küldtem át rajta, mi lesz ha nagyobbat akarok belenyomni? 0,5s-ot van bekapcsolva a motor, ez olyan nagyon sokat nem fog rajta előre tolni, és mivel a henger rugalmas a NYÁK pedig merev, nem olyan "vékony" csíkban fogja melegíteni a panelt, amik ha jól sejtem még fedni is fogják egymást, tehát véleményem szerint nem lesz vele gond. Másoknak is így vált be, nekem is inkább csak úgy, hogy időnként elhúztam a motort a fogaskerekek elől, tehát ki is próbáltam, így értem csak el jó eredményt.
Így van, ha meg biztosra szeretne menni, akkor meg előmelegítheti pld. sütőben pár perc alatt.
Én soha nem szórakoztam ilyesmivel , 2 évig lamináltam a nyákjaimat (mostmár a DRY fóliát laminálom) de soha nem volt szükségem ilyesmire, gondold át ! ahol megáll ott "túlmelegszik" ahol megy ott alacsonyabb hőmérsékletre tud melegedni , van értelme ??
Hello! Ha ragaszkodsz hozzá, próbáld ki. De szekundumokra nem kel 4066. Egyszerű lassú PWM generátort is használhatsz. Akkor a periódusidő (két mozgás közötti) állandó és az arányt (jár/áll) változtathatod a potiva kedvedre. Ha a periódusidő nem jó, azt a C1-el változtathatod. (Mondjuk nem írtad a moci feszültségét, áramfelvételét.)
Szia!
555-öm annyi van mint a tenger, viszont a motor az egy kisméretű szinkronmotor, ami 220-240VAC-ról üzemel, úgyhogy a kimenetre szerintem MOC és Triac kerül. Viszont közben Simpi elkezdett megfertőzni a digitális elektronikával, így ezt a kapcsolást lehet hogy most egy pickkel valósítom meg inkább, hiába olcsóbb és egyszerűbb ez a megoldás, nekem is el kell kezdenem haladnom ezekfelé (is). Ez most egy egyszerű és jó alkalom. Viszont köszönöm a segítséget ismételten!
Szia
Átalakítottam a kis riasztót és működik tökéletesen. Találtam itthon 09N03LA típusú fet-et és azt raktam bele. A 47u-s kondi helyett 22u-t raktam, ezzel kb 15mp után kapcsol le. Mégegyszer köszi a segítséget!
Tiszteletem szükségem lenne egy időzítőre mely 05-1 percig villogtat egy 220v égőt nyomóval indítható
előre is kösz
2007 óta vagy a fórumon és nem tudod hogy egy kérdést csak egy témába teszünk fel ?
Szi lehet kapni pont ehez a megoldáshoz elektronikát de ha veszel egy másik ventilátort amely kb 3-4 e forint amibe benne van az elektronika
Szasz a GL 6-12 ezer között mozog típus föggö
Sziasztok! Megépítettem ezt a kikapcsolás időzítést (http://www.bsselektronika.hu/index.php?w=6YHL4kv2K9) ami rendben is működik, egy mobilklíma kondenzvíz szivattyúzására akarom használni, csak tavalyról úgy emlékeztem hogy a benne lévő úszókapcsoló akkor zár mikor elérte a megadott szintet, de most kiderült, hogy ez nem így van, hanem 0 Ohm = üres tartály, 330 Ohm = tele tartály. Van esetleg valami mód hogy átalakítsam ezt a kapcsolást, hogy működjön ezzel az úszóval? Vagy van esetleg valakinek egy ilyesmi úszója (http://www.conrad.hu/conrad.php?name=Products&pid=506971) ami üres tartálynál nyitott, telinél zárt állapotú? Aliexpressről 250 forint lenne postával ugyanilyen, de mire ideér vége a klímaszezonnak, 3000 Ft-ot meg nem akarok adni érte. A segítséget előre is köszönöm!
Hello! Ez most egy kapcsoló, amiben egy 330ohm-os ellenállás is van párhuzamosan, vagy egy jeladó potméter, aminek 0..330ohm-között változik az ellenállása? Amúgy mit időzítenél? Vagy is hogy gondoltad a működését?
Sajna egy jeladó volt, nem kapcsoló. Azóta kiszedtem, kikapartam mindent a műanyag cső belsejéből, és azt találtam ki, hogy teszek bele egy reed-relét, mivel az úszógyűrű tetején van egy mágnes (valószínűleg a gyári is ilyen elven működött) és így amikor felúszik a gyűrű, akkor zár a reed. Egyébként gyárilag nem kondenzvíz gyűjtős, hanem kondenzvíz elpárologtatós a mobilklímám, így amikor elér egy szintet a kondenzvíz, akkor felszivattyúzza a forró kondenzátorra, így elpárolog és kifújja a szabadba. Ez a gyári szivattyúvezérlés halt le, mindig megtelt a tartály és kifolyt a klímából. Ma zárva van minden ilyen elektronikai bolt, de hétfőn nekiesek
) Üdv:Gyuri
Oké, a jeladós változatra is lett volna egyszerű tranyós kapcsolás.
Sajna már késő, szétberheltem
), de azért köszönöm! Viszont most az a gond, hogy mikor bekattan a relé, akkor az egész klíma leáll néha, olyan mintha a szivattyú indítása által okozott tüske miatt lenne...Erre van valami tipp esetleg? Jelenleg úgy van kötve, hogy a 0 az közös az összes többi villanymotorral (ez megy az indítókondenzátorra), ahhoz nem nyúltam és a fázis amit a vezérlés adott neki eddig az lett áthidalva a saját elektronikámmal. Egy 30W szivattyúnak kell indítókondi? Mert ha nem akkor teljesen függetlenítem a többi alkatrésztől és akkor biztos nem okoz több ilyen gondot... Köszi, üdv:Gyuri
Én nem ismerem ezeket a készülékeket. De hogy kell-e kondi egy motorhoz, az nem a teljesítményétől függ, hanem a motor típusától. De egyszerű kis szivattyúhoz, mint amilyen egy mosógépben van, nem szokott kondi lenni, mert a szükséges mezőtolást egy rövidre zárt menettel oldják meg. Persze ilyennek nyomatéka nem nagyon van.
Ha a kapcsolás zavarja a készüléket, próbálj meg zavarszűrő kondit tenni a kontaktusra. Pld. egy X2-es 275V-os 100nF-ot és egy 100ohm 2W-ot sorba. De elvileg vannak is ilyen zavarszűrő tagok egybeépítve.
Rendben, köszönöm, úgyis megyek holnap alkatrészért az úszóhoz, veszek egy kondit is! Itt látható a kapcsolása, a kompresszorral és a kondenzátor hűtőventivel van közös kondin a szivattyú gyárilag, ahhoz a részhez nem is nyúltam, nem értem miért indítja újra a vezérlést mikor bekapcsol a szivattyú.. :\
A hozzászólás módosítva: Jún 19, 2016
Egy kondi nem igazán szokott két motornál közös lenni. Maximum ugyan arra a kondira van kötve, mert ott van a táp, mikor mennie kell. Hogy újraindul, annak két oka lehet. Vagy zavarja a kapcsolási tranziens az elektronikát (ehhez elég néha rossz helyen húzódó vezeték is), vagy nem jó helyre van bekötve valami. És a proci figyeli, hogy egy relé, ki és be tudja-e kapcsolni a villanyt. Ha vissza jön a villany, amikor nem kellene ott lennie, esetleg letiltja a vezérlést. De ez mint írtam csak spekuláció.
Sziasztok!
A következő problémát szeretném megoldani: Adott a szobában egy menyezeti ventilátor. Szeretném ha tudnám valahogy időzíteni, hogy pl 1 órát menjen, majd kapcsoljon ki (este lefekvéskor bekapcsolom, és nem kell hogy egész éjszaka menjen). Viszont a vezetékeket nem nagyon tudom megbontani. Lehetne egy PIC-es vagy 555-ös kapcsolást betenni a villyankapcsoló mögé (távirányítással pl?), de ahhoz meg kellene elemet is rakni, amit ha cserélni kell és ki kell szedni a kapcsolót nagyon macerás. 220V ott van ugye, de ahhoz meg egy 5V-os tápegység kellene, ami mér nem fér el. Nincs valami ötletetek hogyan lehetne megoldani? Valami "öntartó" kapcsoló, ami mondjuk magától kikapcsol 1 óra múlva?
Tescós távirányítós konnektor/programozható időkapcsoló?
Hamár szerelni nem szeretsz... Azon azért elgondolkodnék, hogy mit szól a család, amikor bevésed a kapcsoló mögé a PIC-es áramkört, a ritkán cserélendő akupakkal (mert úgy kevésbé macerás) A hozzászólás módosítva: Júl 11, 2016
Van a "Kakukk" által javasoltnál egyszerűbb, olcsóbb konnektorba dugható időzítő, amihez még vésni sem kell. Beteszel egy konnektort a kapcsoló helyére (ha a kapcsolóról megy a ventilátor).
|
Bejelentkezés
Hirdetés |







) Üdv:Gyuri 





