Fórum témák

» Több friss téma
Fórum » Erősítő mindig és mindig
Mielőtt kérdezel, a következő két dolgot ellenőrizd! I. A helyes tápfeszültségek megléte. II. A kimeneten van-e egyenfeszültség. Élesztés.
Lapozás: OK   1877 / 2571
(#) Robikk hozzászólása Júl 18, 2016 /
 
Bővebben: LinkSziasztok.
Rendeltem egy ilyen erősítő modult.
A kérdésem a következő ezt egy Ihome Ip1 dokkolóba fogom beleépíteni, amiben a gyári D-osztályú erősítőnkre ment.
Viszont a gyári modulon a magassúgárzó s a mély levolt választva, a mostani modulom ilyennel nincs ellátva.
A magassugárzó hangszoró elé jó lenne valami hogy ne mennyen tönkre, valami egyszerű megoldás, hangváltó szóbase jöhet mivel sok helyem nincs.
Előre is köszönöm
(#) Robikk válasza Robikk hozzászólására (») Júl 18, 2016 /
 
Ez lenne az.
(#) Longa György válasza Robikk hozzászólására (») Júl 18, 2016 /
 
Tegyél 2 mikrós kondit sorba a magas hangszóróval.
(#) Robikk válasza Longa György hozzászólására (») Júl 18, 2016 /
 
Rendben, köszönöm a gyórs választ!
(#) dani9228 hozzászólása Júl 18, 2016 /
 
Üdv! Egy fejegységet szeretnék összekötni egy AB osztályú végfokkal, és az lenne vele a probléma, hogy a fejegység kimenete hidalt végfok. Ebben az esetben a kimeneti negatív nem azonos a test ponttal. Ha a végfok negatív bemenete és a test közé teszek egy ellenállást, azzal kiküszöbölöm a potenciál különbséget, vagy mindenképp másik fejegység kell?
Köszi!
(#) steelbird válasza dani9228 hozzászólására (») Júl 18, 2016 /
 
Szia. Hagyd le nyugodtan az ellenállást, amit berajzoltál. Ha hidalt végfok, a kimeneteken akkor is a GND és a kimenetek között van a jel, csak a két kimeneten pont ellenfázisban egymáshoz képest.
A hozzászólás módosítva: Júl 18, 2016
(#) dani9228 válasza steelbird hozzászólására (») Júl 18, 2016 /
 
Ja, értem. Köszönöm!
(#) Hetope válasza dani9228 hozzászólására (») Júl 18, 2016 /
 
Ha mindenáron meg akarod szüntetni a galvanikus csatolást akkor az ellenállás helyére tegyél kondenzátort.
(#) steelbird válasza Hetope hozzászólására (») Júl 18, 2016 /
 
Akkor a kondival leterheli azt a kimenetet. Azon a kimeneten is jel van, mert hídkapcsolású végfok.
A hozzászólás módosítva: Júl 18, 2016
(#) Buvarruha hozzászólása Júl 19, 2016 /
 
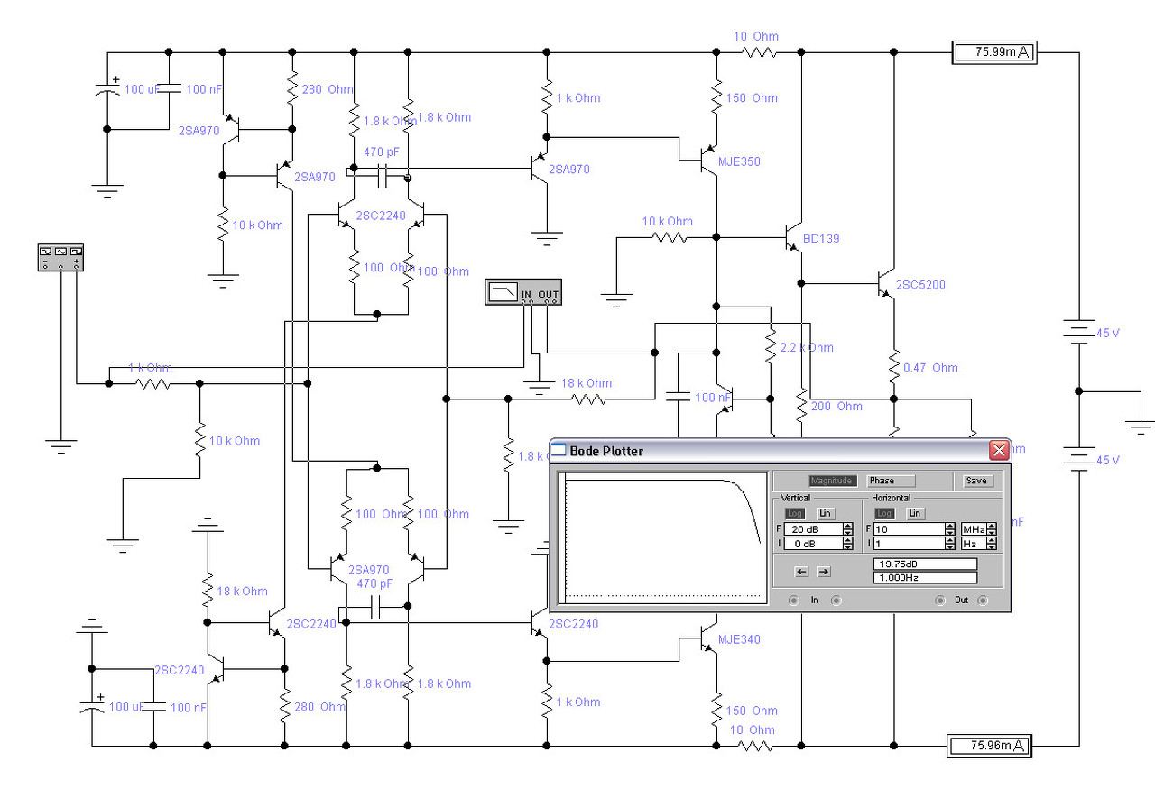
Nos, a multkor tárgyalt erősítőt megépítettem egy gyorsan összedobott nyákra és a jóslatok beigazolódtak. Öt illetsze tízszeres erősítés mellett gyönyörű színuszt generál MHz-es tartományban, 20+ erősítés mellett stabil és működik is rendesen. Volna valakinek ötlete a stabilizálásra tízszeres erősítés mellett? +-48V-ról megy, mert a trafót leválasztó trafórol üzemeltetem aminek picit magasabb a kimeneti feszültsége, de ez részletkérdés.
(#) reloop válasza Buvarruha hozzászólására (») Júl 19, 2016 / 2
 
Az egyik lehetőség 10-22pF+1k-2k2 visszacsatolás MJE350 kollektorról az invertáló bementre, a másik 470Ω+470pF mindkét differenciál erősítő kollektorai közé.
(#) Buvarruha válasza reloop hozzászólására (») Júl 19, 2016 /
 
Sorosan a kondi és ellenállás ugye?
(#) reloop válasza Buvarruha hozzászólására (») Júl 19, 2016 /
 
Igen, sorosan.
(#) Buvarruha válasza reloop hozzászólására (») Júl 19, 2016 /
 
A diff.erősítő kollektorkörébe raktam a 470pf+470r kombót, nem is gerjed, a THD is nagyon alacsony, de a 62KHz-es négyszög már mutatja a problémát.
(#) reloop válasza Buvarruha hozzászólására (») Júl 19, 2016 /
 
Nem rossz, csak kétségbeejtő
A lecsengés impulzusszélessége mutatja mennyi idő alatt rágja át magát a jel ennyi félvezetőn, tölti-süti azok Miller-kapacitását.
Határozott bemeneti sávszűkítővel (60-70kHz) ez a viselkedés már nem zavarja a hangot.
Ha kísérletező kedved engedi, készítek ajánlást valamennyi félvezető áramának növelésére, legalábbis az álmoskönyv szerint ez a következő lépés.
(#) Buvarruha válasza reloop hozzászólására (») Júl 19, 2016 /
 
Elkezdtem közben szórakozni a szimulátorral és, ha az ellenállást lecsökkentem, vagy ki is hagyom akkor elég határozottan vágja a frekit anélkül, hogy 100KHz-ig bármennyire is beleszólna a frekimenetbe és ezesetben el is hagymán a bemeneti szűrőt, csak a mostani megoldás maradna. Ez mennyire lenne járható út?
(#) reloop válasza Buvarruha hozzászólására (») Júl 19, 2016 /
 
Mivel sem a valós alkatrészek pontos jellemzőit, sem a nyomtatott áramkör parazita kapacitásit és induktivitásait nem ismerjük, kísérletezz bátran az ellenállás, vagy akár kondenzátor értékével!
A bementi sávszűkítő félek nélkülözhetetlen, bár gyenge pontja, hogyha a forrásimpedanciát egy poti szolgáltatja, akkor a csúszka Ohmikus középállásánál lesz a szűrő a legalacsonyabb frekin.
(#) Buvarruha válasza reloop hozzászólására (») Júl 19, 2016 /
 
Szerencsére digitálisan szabályzott a hangerő és a kimenetnek mindíg fix az impedanciája így ez a veszély nem fenyeget, de hagyom a szűrőt a bemeneten is, így is 400Khz-en esik 1dB-t elméletileg.
(#) Buvarruha válasza Buvarruha hozzászólására (») Júl 19, 2016 /
 
közvetlenül a kollektorokra rakott 330pf-al gerjedt, de nem ette az áramot, ez mondjuk érdekes. 1nf-al nem gerjed, viszont van egy olyan érzésem, hogy nem a tranyók kapacitását töltögeti, hanem a beépített kondiét.
(#) reloop válasza Buvarruha hozzászólására (») Júl 19, 2016 /
 
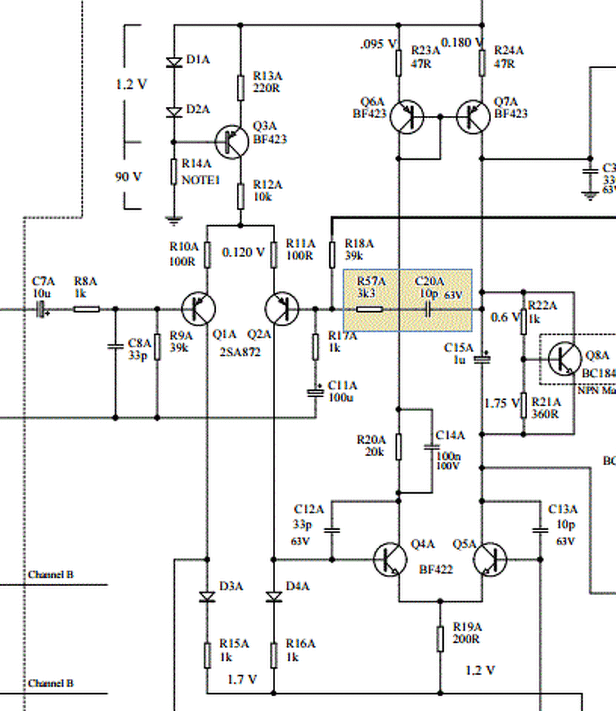
A másik ajánlatom valószínűleg jobban elbánik a túllövéssel, a mellékelt ábrarészleten R57 és C20 mutatja a beültetés helyét.
(#) Buvarruha válasza reloop hozzászólására (») Júl 19, 2016 /
 
A helyzet az, hogy akárhogy is variálom, mindíg ugyanaz a végeredmény. A kollektorokról leszedtem a kondit és az erősítést 20-ra álítottam. Ilyenkor lassan emelkedik az él de még indíg látni rajta kis lengést, majd a bemeneti 220pf-ot 100pf-ra csökkentettem és hajszál pontosan ugyanolyan volt, mint 10 szeres erősítéssel a 470pf megoldással. Vagy arról van szó, hogy ez egyszerűen ilyen és a többinél úgy oldják ezt meg, hogy nagyon le vannak korlátozva, vagy más sebből vérzik ez a megoldás. Az a gond, hogy nincs mihez viszonyítsak.
(#) kanyoci hozzászólása Júl 19, 2016 /
 
Sziasztok! Hozzám került egy Mac mp 4000-es típusú erősítő javításra. Először be sem kapcsolt, de a tápvezérlő panel forrasztásit újraforrasztva megszűnt a hiba. Stabilan ki és bekapcsol, de az egyik csatorna jele torz, levágja az egyik félperiódus tetejét. A végfokot méregetve látszik, hogy végtranzisztorok bázis feszültségei nem megfelelőek az egyiken (A1941) 1V körüli a másikon(G5198) 0,3V körüli értéket mértem, tehát a munkapont nem megfelelő (a többi végfokon 480mV a BE feszültséget mértem).
Ezen hiba megszüntetéséhez szeretnék ötlteke! Üdv!

mp4000.jpg
    
(#) Buvarruha válasza Buvarruha hozzászólására (») Júl 19, 2016 /
 
Az MJE kollektoráról visszcsatoltam a diff.erősítőre 2.2K és 10pf-al és iszonyatosan gerjed. Amúgy előzőbe bele akartam szerkeszteni, hogy végülis van mihez viszonyítani, konkrétan az eredeti kapcsoláshoz és az szépen teszi a dolgát
(#) reloop válasza Buvarruha hozzászólására (») Júl 19, 2016 /
 
A visszacsatoló ágból sem hagyható el büntetlenül a kapacitív tag, annak a fázistolása segít a túllövést mérsékelni. Amit az előbb ajánlottam érdemes megpróbálnod.
Szerk.: mekkora volt az erősítés amikor a gerjedést tapasztaltad?
A hozzászólás módosítva: Júl 19, 2016
(#) reloop válasza kanyoci hozzászólására (») Júl 19, 2016 /
 
Szia! Az A1941 nem hibás véletlenül? 1V B-E feszültségtől igen komoly áramot kéne folyasson.
(#) reloop válasza Buvarruha hozzászólására (») Júl 19, 2016 /
 
(#) Buvarruha válasza reloop hozzászólására (») Júl 19, 2016 /
 
Akkor visszaálítottam 10-re, de minden eddiginél masszívabban ette az áramot. Na vissza a kollektorok közé tett kondira, most furatszerelt kondit raktam rá lábastul, 470pf+1K. A freki ugyanaz, csak jobban szét van húzva a jel.

Igen, arról a kapcsolásról van szó.
A hozzászólás módosítva: Júl 19, 2016
(#) reloop válasza Buvarruha hozzászólására (») Júl 19, 2016 /
 
Csak most esett le mi a rajz eredetije, sajnos az elején elkalandoztak a gondolataim. Tehát a differenciál erősítő forrás áramát kellett volna 7mA-re növelni és marad a 680Ω kollektor-ellenállás. Bizonyára nem véletlen ez a szokatlanul magas áram-érték. Tudtam, csak nem sejtettem
A hozzászólás módosítva: Júl 19, 2016
(#) Buvarruha válasza reloop hozzászólására (») Júl 19, 2016 /
 
Épp most akartam kérdezni, hogy mi történne, ha emelném az áramgenerátor áramát, mert gyanúsan hidegek a diff.erősítő tranyói. A 7mA szerintem picit sok lenne, de arra gondoltam, hogy 1K-ra csökkenteném az ellenállást és ahoz álítanám be.
(#) reloop válasza Buvarruha hozzászólására (») Júl 19, 2016 /
 
Az MJE tranzisztorokon elkelne 8mA, ettől a 150Ω-on 1,2V esik. Hozzá jön 2db P/N átmenet 1,2V-tal, tehát a diff. kollektor-ellenállásán 2,4V-ot várunk. 1k-val, ha nem is markánsan, de bizonyára jobb lesz.
Következő: »»   1877 / 2571
Bejelentkezés

Belépés

Hirdetés
XDT.hu
Az oldalon sütiket használunk a helyes működéshez. Bővebb információt az adatvédelmi szabályzatban olvashatsz. Megértettem