Fórum témák
» Több friss téma |
Fórum » VF2 végerősítő
Nem követem a részleteket, de az MPSA lábkiosztása fordított a BC sorozat többségéhez képest (CE fordítva van). Esetleg ez okozhat keveredést. Ha BC-t használtál az adott pozícióba, akkor át kell a lapolt részt fordítani.
Mérd meg milyen tartományban változnak az IC tápfeszültségek az állítás hatására, ha változnak egyáltalán.
Sziasztok!
Megépítettem a 40V-os VF2-t. 2A-es biztik voltak a tápban, elkezdtem tesztelni és elfelejtettem, hogy csak 2A-esek a biztik. Nagyobb hangerő él elszállt a - oldali bizti. Oké, semmi gond, csere. Csere 3,15A-re és azonnal elszállt. Mindkét FET zárlatos lett. 6Ohm-os a hangfal, ha 35V-ig tegyük fel kivezérlem 5,8A. Szóval ahogy kiment a bizti elszállt mindkét FET és elfüstölt a - tápág és Gate közti zener. Ez normális, hogy az egyik tápágban a bizti elszáll és elmennek a FET-ek? Mindent 1000-szer ellenőriztem és jól van beültetve. Ezért nem tartom túl megbízhatónak ha tényleg ilyen. A hozzászólás módosítva: Júl 26, 2016
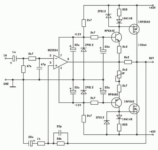
Szia! Erről van szó?
A biztit a csúcsáram gyöknyolcada fölé kell egy kicsivel méretezni, nem volt az szélsőségesen alacsony érték. Elgondolásom szerint előbb volt a FET-zárlat és azután oldott a biztosíték. Gerjedés, hőre megfutás nem zárható ki.
Szia!
Igen ez az. Annyit módosítottam, hogy a pici panelre csináltam. Azon a 3,3k és a poti + 2,7k fel van cserélve, tehát az ellenállás és a poti van felül. Ebből élesztéskor volt kavar, mert a honlapon azt írták legnagyobb állásba kell tekerni, de mivel meg van cserélve így a potit a legkisebb állásba kell tekerni. De szerencsére a táppal sorbakötött 33ohm megvédte. Ezután gond nélkül ment az élesztés.
Elég nagyvonalakban megfogalmazott teóriám van azért a féltáp hiányos FET-es erősítők haláláról. Ebből a gyakorlatot annyi érinti, hogy érdemes a kimenet és a tápok közé egy-egy záró irányú diódát, például 1N4007-et beültetni. Lásd D5, D6.
Köszi a tippet, a másik panelt már plusz diódával élesztem, a panelon elfér. Szerinted akkor még mindig előbb a fet majd a bizti ment el? Nem igazán értem mi lett vele.
Azon gondolkozom, hogy elvileg ilyen dióda a FET-ben is van, ugye? Elhiszem, hogy ez jobb. De kíváncsi vagyok mivel? A hozzászólás módosítva: Júl 26, 2016
A rajzon jelölt FET-eknél természetesen nincs szükség az említett diódákra.
Szerk.: lássunk egy képet, hogyan is fest ez a kisméretű panel! A hozzászólás módosítva: Júl 26, 2016
Akkor érdekes mi történhetett. Képet már csak holnap.
A 3,15A-es bizti megfelel egy VF2-höz ami 40V-ról jár 6Ohm-os hangfallal?
Szia!
Így néz ki a hibás panel. Most a másik oldalát építem. Akkor 1N4007 nem lesz benne mert a FET-ben van.
A másik oldal is kész, indult rendesen. Azt figyeltem meg, hogy a nyugalmi áram eléggé meg tud futni.
Beállítottam hidegen szépen 100mA-re, majd ahogy zenét kapcsoltam rá elkezdett felmenni, ahogy levettem a hangerőt láttam, hogy 160mA, visszaállítottam 100mA-ra, kicsit hangosabb zenével 1 perc alatt felment 300mA-re. Ez normális? A nyugalmi áramot meleg végfokra állítsam be, ugye? Az nem lesz gond ha hidegen bekapcsolom akkor csak pl 20mA? Szerk.: Átgondolva a hűtőborda szélére raktam fel, mert nincs hűtőbordám csak új, azt meg nem fúrom szét miatta. Szóval nem a legoptimálisabb helyre lett rögzítve. Jó indulattal erre talán ráfogható. Szerk2.: Elment ez az oldal is. Ugyan ez a szitu mint a másik végfoknál. Nagyobb zene, bizti ki és kakukk. Most ráadásul pont akkor ment el, amikor hangosabban szólt a zene soundcloud-on és bezártam a böngészőt, tehát azonnal lenémult. Ahogy lenémult villant a bizti és a hangszóróvédő lekapcsolta a hangfalat. A hozzászólás módosítva: Júl 27, 2016
Nyugalmi áramot rövidre zárt bemenetnél mérünk.Ha zenét hallgatunk ahhoz több áram kell!
A másik végfoknál csak úgy mértem, ott is megfutott.
Szia! Mit használsz szigetelőnek az IRF-ek alatt? Átmegy rajtuk időben a meleg?
A legtermészetesebb dolog, hogy üzemmeleg állapotban állítunk nyugalmi áramot, különösen ennél a kapcsolásnál. A ráragasztott dióda segít ugyan, de kevés a nyugalmi stabilizálásához.
A kezdetektől fogva nem bíztam a diódában. Zsilikon szigetelőlapkák vannak alatta.
Nem bízom a szilikon lapkában. Ha módodban áll csillámot és hővezető pasztát használj! A képen nem látom a bordát - komoly hűtést illik a VF2-höz, hogy ne tudjon a FET jelentősen felmelegedni.
Ez egy 30 centi széles borda. Nálam a VF2 leszerepelt, igazából régóta meg akartam csinálni, komoly szándékaim nem voltak vele. A tanúlságot leszűrve sajnos annyit ér mint a 4000Ft amibe az alkatrészek + panel kerültek.
Szia!Én azért ilyen könnyen nem adnám fel.Miért nem valamelyik conductor verziót próbáltad?Az ha megfelelően van beültetve minden,egy kis nyugalmi állìtás után pöc röf indul.Több példányt épìtettem korábban,melyek a mai napig mennek.Amivel te próbálkoztál az az eredeti vf2.Nagyon könnyen el tud halálozni,könnyen megfut hőre,főleg ha a fet és a dióda között nincs normális "contact", vagy esetleg bordára helyezéskor minimálisan sérül a dióda.
Nem tudom srácok, de nálam a VF2-3 is már több mint nyolc éve üzemel hibátlanul. Jelenleg is napi szinten használom. Az élesztésnél pöccre indult mindkettő. Tehát szerintem nem ördöngösség az elkészítése.
A conduktort is megépítettem, de annak a hangja már gyengébb magasban, és olyan szétmaszatolós a hangképe.
Úgy valahogy. Nem egy nagy szám egyik sem, de AB osztályban nem nagyon lehet ennél olcsóbbat építeni, és a hangja is tűrhető, még ha nem is olyan szuper. A 400W-os verzióm több éve megvan, már jó pár buliba kölcsön lett adva ahol hajnalig gyepálták és még működik.
Embere válogatja. Én megépítettem szinte az összes divatos végfokot Vf-2-3, Conduktor, B5, quad, STK, PA300, Elektor 120W, HTA30, ismeretlen tranyós, Ic-s monolitok, meg amire nem is emlékszem, de az általad degradált VF-3 hangja volt számomra a leghallgathatóbb, bár ennek a teljesítménye meg kicsi.
A hozzászólás módosítva: Szept 7, 2016
Sziasztok!
Építettem vagy 6-7 éve egy Vf2 +-60 voltos erősítőt, amit jó pár éve elbontottam kihasználatlanság miatt. Hibátlanul működött sztereo erősítőként. Most megtaláltam egy rekeszben, darabokban. Egy házi mozi aktív mélyláda erősítőjeként szeretném most beépíteni így mindenestől és egy 25cm-es orosz 8 ohmos hangszórót hajtana meg: 75GDN-8 Nincs kedvem átalakítani a kapcsolást, ezért azt kérdezném, hogy lehet e párhuzamosan kötni a 2 végfok hangszó kimeneteit, mert kb 20Hz-től 150Hz-ig lesz a vágás. Nem szeretném, hogy egy nagyobb mélynél elszisszenjen, fetet pedig nem szeretnék duplázni, mert régen próbáltam és hiába cseréltem a meghajtó tranyókat, nem tetszett a hangja. Valahol olvastam, hogy lehet végfokot párhuzamosan kötni. Előre is köszi!
Szia! A végerősítők párhuzamos kapcsolása inkább elvi, mintsem gyakorlati lehetőség. A 8Ω-os hangszóró még csak nem is igényli.
Bármilyen apróság miatt eltérés mutatkozik a két kimenet között, leég az egész kapcsolás, főleg így, hogy nincs benne áramkorlátozó. Az egyik csatornát hagyd meg tartaléknak!
Megfogadom a tanácsod. Köszi!
A hozzászólás módosítva: Szept 8, 2016
Üdv mindenkinek!
Pár héttel ezelőtt rátaláltam Király Tibor oldalára és a VF2-es erősítőre. Aztán tovább keresgéltem és eljutottam erre a fórumra. Elég sok hozzászólást végigolvastam, közben jó néhány rajzot és egyéb infót lementettem, mert úgy döntöttem, hogy nekilátok egy VF2 conductor megépítésének. Korábban összeraktam pár Quad 405-öst és néhány A-osztályú végfokot is, de egyáltalán nem tartom magam megfelelően hozzáértőnek a témában. Remélem, hogy kapok némi segítséget és egy-két tanácsot az építéssel kapcsolatban, annak viszont kifejezetten örülnék, ha én is tudnék valami adni pluszt. A hozzászólások alapján úgy gondolom, hogy a 4ohmos hangfalaimhoz egy kb. 30-35V-os tápfeszű, IRFP240/9240 fetekkel szerelt változat lenne jó. A következő kérdések merültek fel bennem: 1. Jó-e a 4ohm/30-35V/IRFP240/9240 alapelképzelésem? 2. Mennyire érzékeny a kapcsolás a nyáktervre? 3. Szóba jöhetnek-e túlnyomórészt SMD alkatrészek? 4. Az ellenállásoknál mennyire számít a teljesítmény? (Az R11 és R19 ellenállások 2010-esek, az összes többi SMD alkatrész pedig 1206-os.) Készítettem egy még nem végleges, jelenleg 49x36mm méretű nyáktervet (az alkatrészeket még némileg mozgatni kell, mert egyelőre nincsenek rajta a nyákon a ki- és bemenetek, valamint a tápcsatlakozások), és szeretném kikérni a hozzáértők véleményét, hogy jó irányba megyek-e, esetleg min kellene mindenképpen változtatnom, vagy felejtsem el az áttervezést. Az alsó réteg mindenképpen telifóliás lenne, de ha szükséges, akkor a felső is az lehet. A terv az Alkotó-féle rajzolat pozíciószámainak megfelelően készült. Az R0 jelű "ellenállás" az egyetlen átkötés a panelon. Várom a véleményeket! Üdv! A hozzászólás módosítva: Szept 17, 2016
Hogyan tudom oszcilloszkóp nélkül beállítani a nyugalmi áramot a vf2-nél? Mekkora áramot állítsak be?
A bemenetet rövidre zárod, a tápágakba beteszel egy-egy 10-20 ohm-ot és feszültségesést mérsz rajtuk. 80-100 mA kezdetnek megteszi.
Természetesen a két oldalt külön-külön kell beállítani. A hozzászólás módosítva: Szept 28, 2016
Sziasztok! Szeretném megépíteni a VF2 végfokot autóba, és itt az oldalon van is egy topic ami kapcsolóüzemű tápokkal foglalkozik. Ott van egy csomó kapcsolás, ami jó is lehet hozzá, de kérdezném hogy szerintetek melyik kapcsolás lenne a legjobb? vagy esetleg valaki csinált már hozzá autós tápot? Köszi!
|
Bejelentkezés
Hirdetés |







Ugyan ez a szitu mint a másik végfoknál. Nagyobb zene, bizti ki és kakukk. Most ráadásul pont akkor ment el, amikor hangosabban szólt a zene soundcloud-on és bezártam a böngészőt, tehát azonnal lenémult. Ahogy lenémult villant a bizti és a hangszóróvédő lekapcsolta a hangfalat. 












