Fórum témák
» Több friss téma |
Értem...! Akkor ez kb úgy nézne ki, hogy egy előlapi bemenet lenne a mobiltelefonnak egy gyors csatlakozási lehetőség. Hátlapon pedig fix eszközök, (TV, hangkártya, CD, TAPE, ezalatt értek kazettást, és szalagost AKAI GX 4000D) nagyjából ennyi lenne így első körben. Ja és persze a RIAA!
A hozzászólás módosítva: Ápr 30, 2016
Hasonló esetben, tettem minden bemenethez egy trimmerpotit. Ezen a képen jobbra lent láthatod.
Igen értem, akkor beillesztek egy-egy trimmert. Kérdés, hogy kössem a lábait? Kell mind a három vagy elég a középső(ki) és jobb(be)?
A trimmer végezzen szabályos leosztást, mint egy hangerőszabályzó. Elé, a biztonság kedvéért, 10uF50V csatolókondit szoktam beiktatni, az elkó pozitív a bemenet felé néz.
A RIAA korrektor építheted 300mV kimenőfeszültségűre, vagy oda is kell szintszabályzó. Nagyon komfortos, ha a bemenetváltó átkapcsolásakor nem kell a hangerőhöz kapkodnod. További szempont a vezetéknélküli eszközök elterjedése miatt az RF zavarok kiszűrése, erre egy 1k/220pF aluláteresztő az előerősítő előtt pont meg is felelne.
A trimmer lehet SMD? Találtam 100 mw os 470 ohmosat.
A trimmer lehet SMD, csak úgy ültesd be, hogy a későbbiekben minél kevesebb bontás árán tudjál hozzáférni, például egy új készülék kerül hozzád könnyen tudd hozzáállítani a szintet.
Értéket 10k-47k tartományban válassz!
Köszönöm ez nagy előre lèpès számomra. Holnap folytatom.
Szia! Itt most már nagyon megakadtam. Nem akarok rossz valamit építeni, de ez nekem magas a földelések össze kötése. Az alkatrészek nagy része is megvan, kezdeném a panelek legyártását és csak kattogok.Ha mindenhol meghagyom a GND-ket csatlakozósra, akkor oda kötöm ahova akarom, hogy jó legyen igaz?
Így tudnám elképzelni. A RIAA korrektor szerepel még a tervben?
Akkor ha jól értelmezem az LM1036-ig egybe, utána megint egybe de a kettő nem össze kötve, azaz magában a kettő között az LM-es. A RIAA még mindig kell mert van egy NAD amit nagyon szeretnénk használni.
A hangszín panelnek van jól elkülönülő táp és be/ki jelföldje, ezeket a rajz szerint érdemes használni.
Akkor kezd végre világosodni,"bár már este van
". A hangszínnek csinálok be és ki föld csillagpontot.
JÓ érzés érteni valamit ami eddig homály volt respect!!
Az ábrából kiolvasható, hogy a +12V-os és a ±12V-os táp nincs egymással közvetlen kapcsolatban.
Az biztos mert a trafó is külön van. Már csak a RIAA a kérdés. Az is szimpla táprol jár.
A múltkor írtad, hogy Jó lenne külön táp a hangszínnek. Akkor a RIAA-t se kellene arról járatni ugye?
A hozzászólás módosítva: Máj 14, 2016
Szia küldenék pár fotót a készületről. Eddig ezek az egységek élesztve vannak és meg hallgatás is volt ami pozitív véleménnyel bírt.Bővebben: Link
Ezek szerint elfogadható a kivitelezés minősége. Köszönöm szépen.
Üdv!
74hc374-el lehetséges olyan bemenetválasztó építése, ami egy gombbal vezérelhető? Tehát ha megnyomom a gombot, egyet előre lép, ha megint akkor mégegyet. 4 után megint az első jön. A válaszokat elölre is köszönöm! A hozzászólás módosítva: Jún 10, 2016
Hello! Ezt kivitelezni, meglehetősen a "gombhoz a kabátot" projekt lenne. Mert a 374-ből shift regisztert kellene készíteni, de ott, hogy egy kimenet legyen csak aktív, figyelni kellene kapuval (vagy mással) a kimeneteket. Nincs Reset bemenete, nem lehet alaphelyzetbe hozni, tehát bekapcsoláskor fel kellene tölteni nullával. Az órajel bemeneten nagysebességű sebességű jel van előírva, így a nyomógomb és a bement közé illene bementi fokozatot tenni, prellgátlást megoldani. A 4. utáni újra beléptetést is meg kell oldani. stb.
Miközben egy CD4017-ben az összes szükséges áramkör benne van?
Szia! CD4017-tel egyszerűbb megoldani, ahogy a proli007 mondta. Én is azt használom.
A 4017-el az a baj, hogy olyan nincs itthon!
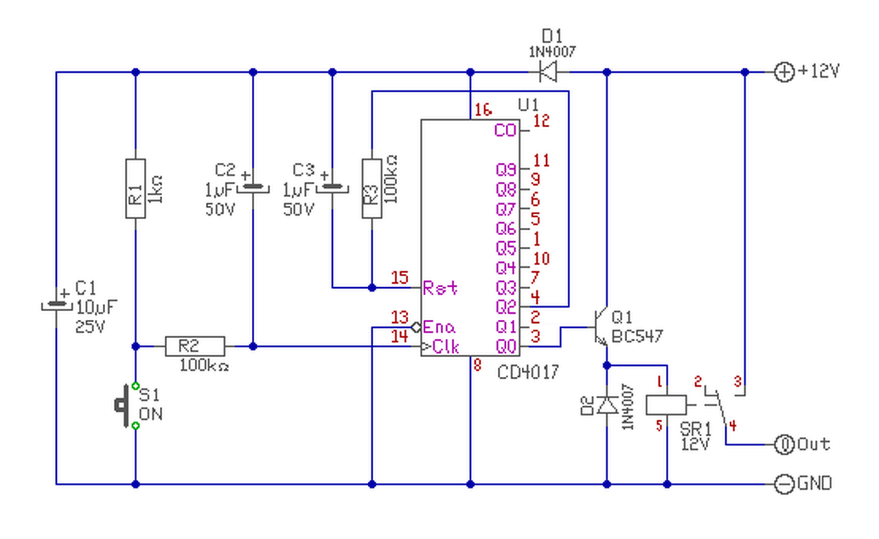
ITT egy rajz CD4017-tel.
Jelenleg a relé az áramkört áram alá helyezés után kapcsol rögtön, gombnyomásra elenged, újabb gomb megnyomására (itt már resetelődik az áramkör) újra kapcsol. Ebből lehet 8 bemenetű bemenetválasztót is csinálni, ekkor az R3-at Q9-re kell átkötni, a többi kimenetére pedig mehetnek a relék a tranzisztorokkal. Számtalan helyre alkalmaztam már az áramkört, szuperül működik! Köszönjétek Proli007-nek. A hozzászólás módosítva: Jún 13, 2016
Jelenleg itt tartok remélem tetszik. Most vagyok a fej hallgató erősítőnél. Gondolom már láttad.[https://youtu.be/PgJNBSK_Q6I
Bővebben: Link A hozzászólás módosítva: Jún 22, 2016
Az NE5532 erősítési tényezőjét hol állítod be?
A műveleti erősítőkre általánosan elmondható, hogy az erősítésüket a visszacsatoló ágban elhelyezett ellenállások értével tudjuk módosítani. Linkeld be a konkrét kapcsolást, add meg a kívánt erősítés mértékét és azon szívesen elmagyarázom.
Szia!
Ebben a kapcsolásban számomra az NE5532-nek minimális erősítésére lenne szükség. Ill. Eljátszadoznék, hogy mekkora erősítésre lenne szükség. |
Bejelentkezés
Hirdetés |






". A hangszínnek csinálok be és ki föld csillagpontot.





