Fórum témák
» Több friss téma |
Fórum » Akkumulátor töltő
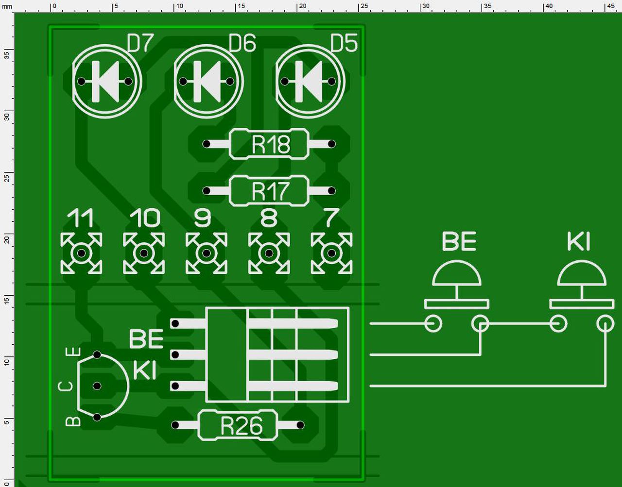
Hello! Gyakorlatilag bármely NPN tranyó megfelel a pozícióba. A tranyó szerepe, hogy amikor rossz feszültségű vagy polaritású aksi van a töltőre téve, a Be gombbal ne lehessen elindítani a töltést. Vagy is addig folyamatosan "nyomja a Ki gombot". Mivel az eredeti nyákon így volt a legegyszerűbb a beültetés, ezért lett ez a lábkiosztású tranyó. (Persze így a kis BD is jó bele.)
De mivel alkotó áttervezte a frontlap nyákot, gyakorlatilag okafogyottá vált ennek az alkalmazása.
Felelesztettem a panelt. A nyomogombok reagälnak. Aksi nelkül az inditäs gomb, csak felvillan. Akkuval mutatja a töltest, es ugy is marad, viszont a kimeneten semmi nincs.
Mikor a kezemmel a 4093 fele közeledek elkezd tölteni. Kb 3-4 milimeterre. BEkapcsolastol függetlenül. Meg nem probältam beällitani, semmihez nem nyultam, csak bekötöttem mindent. Ha rarakom a kezem, 4A 18V. HA elinditom a gombal a töltest, es közelitek az IC fele kialszik a zöld särga lämpa. CSak a piros marad ebren. Gyanakodtam kontaktra, de nemhiszem. Lattam alkoto nyäkjän, hogy a 22µF tantäl näla. Nälam sima elko. Szerintem gerjed, vagy valami szüres gondja lesz. Szerinted? A hozzászólás módosítva: Aug 23, 2016
Nyilván valami szakadás van a 4093 áramkörénél. Egy CMOS bement nagyon érzékeny tud lenni, ha nincs bekötve. Szemre elég furák a forrasztások. Tiszta panel, és minőségi ón kell a jó forrasztáshoz. Én a foglalatokat sem szeretem, tud kontakthibás leni.
Szia!
Az ls00 elsö, illetve a CD 5ös läba kontaktos volt, azert gerjedt. Tölteni meg mindig nemtölt. Ha rärakom az akkut, vilägit a piros es a särga lämpa, ha nyomom a bekapcsot, akkor vilägit a zöld, egyeb mäs nem törtenik. Ha leveszem az akkut, akkor csak a piros vilägit. Az akku kapocsfeszültsege ilyenkor 11 volt. Ätvilägitottam a nyäkot, es nagyitoval ätneztem. Probältam meregetni is, de nemjutottam elörebb. A "D" es "A" pontokon azt merem amit felrajzoltäl, a tobbin semmit. ( Talän egyenfeszt, de ränezek megegyszer ha az segit.) Potikat kitekertem maximum älläsba. Ha az U-min ellenälläst összezärom leäll a töltes - szoval az müködik. Az IC-ket kicsereltem, meg a TL.t is. Biztosan elkötes, kontakt lesz, de nemakadok a nyomära. Köszönöm elöre is, ha segitessz, hogy hol merjek. A hozzászólás módosítva: Aug 24, 2016
Hello!
- Az U3c 9-es lábán magas szintnek kell lenni (bekapcsolva a töltést) - A 8-as lábán ugyan annak mint az "A" ponton, legfeljebb a jel teteje vágva van. - A 10-es lábon (B pont) 100Hz-es négyszögjelnek. (Nem 50% a kitöltése.) - A C4 mellé rajzolt jelalaknak pedig a C4 - R6 - D4 közös pontján. Mikor B ponton lefut a jel, akkor lassan csökken a feszültség, amikor felfut, egyből vissza ugrik magas szintre. (Volt már akinek az volt a baja, hogy ide nem jó értékű alkatrészeket épített be. Mert itt számít az R*C időállandója, mert azzal képezzük a fűrészjelet.)
- Ha bekapcsolom a töltest, 9-es läbon megjelenik az 1V pk-pk füresz.
- 8 -as läbon ugyanaz, csak a teteje vägva van. - B ponton 5V DC. 20mV teljes szinusz ac rajta. Ez hälozati zavar lehet. - közös pontjukon is ugyanez. 10-es läbon is nyil egyenes 5VDC függetlenül a bekapcsolästol.
Az nem jó! A 9-es lábon a /STOP jelnek kell lenni. Vagy is magas szintnek, ugyan úgy mint az U10 6-os lábán, az X3 és X0 2-es lábán vagy az S2 "Ki" nyomógombbon..
Lehet hogy hiányzik a C2 kondi melletti (piros) átkötés? A hozzászólás módosítva: Aug 24, 2016
SZia!
Ott nekem mindenhol füresz van. 6-os läb, X3,X0 2es läb, stop gomb. Ätkötes is a helyen. Te azt emlited a leiräsodban, hogy a diodät es a tirisztort szigetelten kell a bordäba rakni. Alkoto azt emliti, hogy szigeteletlenül csatlakoznak a hütöbordähoz. NEmlehet, hogy ez a problema? Nälam nincs szigeteles a hätukon. RHRP30120 , BT145 , bär ahogy nezem egyiknek az anodja, mäsiknak a katodja a häta. A hozzászólás módosítva: Aug 25, 2016
Ha a BEÜLTETESI rajzon levö elölapi panel "KI es BE" pontjait összezärom elkezd tölteni, es ällithato is az äram, amig meg nem ällitom a lekapcsologombbal. Neztem, hogy hätha rosszul van feliratozva, de ugytünik jol van bekötve. Tudom ällitani az äramot is 1A-ig, utäna letilt
Ezt tudom ismetelni ameddig akarom. NEmlehet , hogy tenyleg nem odavalo az a BD tranyo? MIntha rosszul lenne feliratozva.. A hozzászólás módosítva: Aug 25, 2016
Jol gondolom? Eddig a 2-4 gombot nyomtam a bekapcsoläsnäl. Startot stopot egyszerre.
A hozzászólás módosítva: Aug 25, 2016
Ha ilyen a terven a felirat, akkor az nem jó. Középen van a GND, és tőle jobbra-balra a BE-KI.
Elnézést ha ez megtévesztett, el van csúszva egy fél lábtávolsággal a felirat. Az én példányomon most jól van, de lehetséges, hogy azt már utólag javítottam ki. Mellékeltem nálam most milyen.
Akkor remélhetőleg tisztázódik a nyomógomb dolog. Ha 1A-nál letilt a töltés, akkor vagy gyenge az aksi amit rátettél és felemelkedik a töltőáramra a kapocsfeszültsége, vagy fel van már töltve, vagy nincs beállítva a 14,2V lekapcsolási feszültség.
Igymär ertem, hogy elvan csuszva. Azthittem az üres resz a közös pontjuk.
C2 is forditva volt biültetve nälad. Gondolom puffant egyet. Proli: Ez egy olyan akku, amit mär egy szünetmentes is hibäsnak lätott. NEm vesz fel töltest, es felemelkedik a kapocsfesz 14 föle. MOstmär csak be kell ällitanom. Mindjärt becipelek egy 1ooAh savas akkut. Neztem a beällitäs modjät, amit irtäl egy keszitönek a 48V os akkutöltös topikba. Alkoto is irta, hogy segitettel beällitani neki labortäppal. A labortäpos beällitäs menetet is leirtad. Engem röviden az erdekelne, hogy akkuval hogyan tudom beällitani. Feltekerem az äramot maximumra, es addig ällitom a feszt, meg 14,4V-näl kapcsol le. ?. Az äram mär adott. NEmtudom mit bir a transzformätorom, es a beültetett felvezetök. Hogyan tudom ezt letesztelni? TErheljem be, amennyire tudom, - es nezzem a melegedest, es a trimmerrel ällitsam be a hiszterezist?
Megnéztem, és C2 polaritása a fent lévő terven helyes.
LEhoztam egy kb. 100aH akkut. Kb 5Aig tudom feltekerni, mert eleri a kapocsfeszt. (kb 14 eves, de meg hasznalatban van.) Ha a start gombot benyomva tartom 10A-näl elkezd a trafo buta hangokat hallatni. Valoszinü ez a vege.
Alkoto. Nem a terven, hanem a kesz äramkörödön. A feszstabnäl rosz az elko polaritäsa. A feszstab közepsö läba a GND. Nälad a +5 -ön van. Köszönöm mindkettötöknek a segitseget! Meg elszöszölök a beällitässal. MEgvan mär a doboza is. Van ket analog panelmüszerem. LEmerem a vegkiteresüket, talän meg ez a kerdesem lesz majd - hogy hova, es milyen elötettel rakjam öket. A hozzászólás módosítva: Aug 25, 2016
5 amperrel töltöttem 20 percet. 4 amperrel egy orät. MOst 3 amperrel töltöm, es lassan eleri a vizbontäst. Egesz 1-0,5 amperig folytatom ezt a fajta töltest. Meriteni hogyan meritsem? Ha C10es, akkor 10 orät 5 amperrel? MOndjuk egy 50W-os izzoval merjem mennyi idö alatt erkezik 10,4-re es onnan szämolhato a kapacitäs? Ezt többször meg szeretnem ismetelni, mert van egy ugyanilyen gyäri volvo akku, ami mostis autoban van. Az is 2004 -es.. Inditani indit, de 10 perc rädio, 5 perc nyitott ajto utän be kell bikäzni. Kb fel eve hasznaljuk igy, hogy nemszabad semmit bekapcsolni, csak inditani. Hätha sikerül javitani rajta. Ezert - is -. csinältam ezt a töltöt.
A hozzászólás módosítva: Aug 25, 2016
Azt tudom, hogy cirka a kapacitäs tizedevel kell töltenem. Van feszültsegkorlät az äramkörben. Miert nemjo, ha kevesebb ärammal töltöm? Gondolok arra, hogy meg äramkövetes is kellene. MInt az autokban. Mindig vizbontäsi hatärfeszen töltsön max ärammal. MErt igy, ha lekapcsol a nevleges äramnäl- manuälisan kell levenni belöle. Lehet, hogy megoldottätok mär. LEhet nem is problema. NAgyon jo a töltö, de ez igy felautomata. Nem az a lenyeg, hogy ne menjek 14,4 föle, es egyältalän ne vegyen mär fel äramot az akku?
Tenyleg nagyon menö az äramkör, ahhoz kepest amit hasznältam. Mondhatni Kjo. A hozzászólás módosítva: Aug 25, 2016
Mostanra ertem 500mA -hez, mär nemvesz fel több töltest. Holnap lemeritem. Mennyivel, mivel meritsem, formäzzam?
Alapvetően fogalmam sincs, a névleges kapacitás tizede biztos jó lesz. De ha a gyári értékez szeretnéd viszonyítani, akkor a huszada.
Neztem a cikkek között, hogy csinältäl egy lepesszämlälos kapacitäsmeröt. Az a merites idötartamäbol szämol. Biztos tudod, csak färadt vagy. VAgy csak - mint irtäk - nehez olvasni ahogy irok. NIncs lehetösegem mäsmiröl petyegni.
Persze csináltam. De hogy ki mekkora árammal szeretné kisütni az aksiját, azt a saját igénye és lehetősége szerint kell meghatároznia a terhelőizzó cseréjével. A gyártók 20 óra kisütéshez (C/20) adják meg a névleges kapacitást. Ugyan szerintem így kapják a legjobb értéket, de ez a szokás.
Egyébként nem az időt számolja, hanem a kisütőáramot az idő függvényében integrálja. Vagy is a mérés a terhelőáramtól független egy adott tartományon belül. (Ha nem vesszük figyelembe, hogy az aksi leadott kapacitása függ a terhelőáram értékétől is.)
Ha C10es , mint ätlagba az europai szabväny, akkor ha 100Ah ,10 orän keresztül tud 10 ampert. Ez szerintem badarsäg. HA igy lenne, minden napelemes rendszerhez savas akkut hasznälnänak.
Holnap bemeritem 55Wattos reflektorizzoval. HA vilägit 10 orät, akkor 30 Ah-äs. Ez valahogy hihetetlennek tünik. CSak hangosan gondolkozok. A hozzászólás módosítva: Aug 25, 2016
Aztán van még az is, hogy mennyire kapacitás-vesztett. Ez kor, és használat(karbantartás)függő.
Ez volt a kerdes, hogy mennyivel meritsem. Az eltelt idöt merem, es ebböl szämolom a kapacitäst. Az akkura csak ennyi van irva: Volvo 800A 170min ( ,es a különbözö vedöintezkedeses jelzesek). MEg nemvolt idöm lemeriteni. Tegnap teljesen feltöltöttem.
Ahogy már írták: a kapacitás 1/20-a az igazi (gyári). Érdekes ez a 800A 170 min. (perc? azaz majdnem 3 óra), azaz kb. 260 A/ó?
3,2 amperrel meritem már több, mint 4 órája. Lesz ebbe még kapacitás. Lefotóztam neked a matricát rajta. Énsem tudom értelmezni.
Másik kérdésem az lenne, hogy szeretnék épiteni egy aktiv hűtést bele. Néztem Alkotó kreálmányát, de valami egyszerűbbet szeretnék. Találtam itthon 1ok hőre csökkenő ellenállásokat. NIncs valami sima 324-es kapcsolás erre? Persze amit Alkotó, vagy Proli is ajánl. 12o fokos a 1o wattos söntöm 5 amperes töltésnél. A hozzászólás módosítva: Aug 26, 2016
Valóban fordítva volt a kimeneti puffer, de így is működött, bírta tartósan az 5 V-ot. Most kicseréltem, mert jobb a békesség, de a kivett kondit még mindig jónak mérem.
A kondicsere rávilágított mennyire jól sikerült felépíteni a készüléket. A bonyolultnak tűnő szétszedés alig pár percbe került, és az ismételt összerakás is gyerekjáték volt. A hozzászólás módosítva: Aug 27, 2016
Annyit forgattam a nyákot, es annyit néztem a terved, hogy megakadt a szemem rajta. Már 1o órája meritem az akkut. 7 óra óta 5 amperrel. Most járok 4oAh kapacitásnál, és 11,5V a kapocsfesz. 12 éves akku, de nagyon meglepetés ahogy működik. Szerintem estére már lemerül, akkor újra feltöltöm. Köszönöm a rajzod, szuperül működik. Prolinak is köszönöm mégegyszer. A tantál 22µF (elkót) nemértettem csak, hogy azt miért raktad oda.
Panelműszerrel sorosan köthetek -e trimmert a kalibrációjához? Cirka 1V -nál térnek ki maximálisan. Söntön, ha mérek akkor o,1V 1 ampernek minősül. Oda 5k trimmert raktam. Feszhez 47o kilot. Valahogy lassan követi - sehogysem - a feszültseg erteket, mintahogy multival mérem, vagy csak én vagyok balga. Ha érdekel, megmutatom milyen házba tervezem. Igaz nemtudom mikorra fog belekerülni. Még sok munka lesz vele. A hozzászólás módosítva: Aug 27, 2016
Bizonytalanok már az emlékeim, de a Proli007-el beszéltünk erről, és az áram mérése egyáltalán nem egyszerű.
Ennek talán az az oka, hogy itt nem egy szép sima egyenfeszültséggel tölt a töltő, hanem azt "nagyjából ki-be kapcsolgatja", és így alakul ki egy nekünk kellő áramátlag. Ez a mérés szempontjából hátrány, de az akkutöltés szempontjából kedvező. Ha söntön mérsz feszültséget, akkor arra kell egy átlagolás, ami célszerűen lehetne egy elektrolit kondenzátor (10-47 µF nagyságrendben). De arra nincs garancia, hogy ez egy hiteles áramértéket fog eredményezni, de támpontnak szerintem tökéletes. |
Bejelentkezés
Hirdetés |

















