Fórum témák
» Több friss téma |
Mielőtt kérdezel, a következő két dolgot ellenőrizd!
I. A helyes tápfeszültségek megléte.
II. A kimeneten van-e egyenfeszültség.
Élesztés.
És látod mennyit kell írogatni mire egy igazán használható infóhoz jussak.
Sokat olvastam és érdeklődtem hidalás tekintetében. Ki is próbáltam a fázisfordítást. De érdekelt volna ezt hogy lehet hidalni. De ezek szerint te se tudod. A gyárilag hidalható végfokok nem külön fázisforditóval mennek. De majd kérdezek mást. Köszi
Hidaláshoz semmi más nem kell, csak fázisfordítás, a gyáriak is ugyanúgy mennek, csak beléjük van építve, az autós erősítők pedig alapban fázist fordítanak, ezért kell fordítva rájuk kötni az egyik hangszórót, ha nem hidalva használják. Az, hogy te valamit nem vagy képes felfogni, nem mások hibája!
Köszönöm a useless hozzászólást a fórum nevében.
A hozzászólás módosítva: Aug 30, 2016
Ha úgy érzed, hogy épülésedre válik szívesen leírom miért tartom mindkét rajzot használhatatlannak (nem kevés időt szántam az elemzésükre). Erősítő viszont nem lesz egyikből sem, sőt még az sem tisztázott mi az amit el szeretnél ezzel az áramkörrel érni, vagy milyen hatásra számítasz az említett hangszóró esetében.
Itt a fórumon olvastam hogy BL Beag végfokokon külön kivezetést tesznek hogy hidalható legyen, és az egyik végfokon a bemenetet rövidre kell zárni, és csak a másik kap jelet. De össze van kötve a két végfok a külön erre kialakított kivezetéssel. Azt hittem ennél a típusnál is van ilyen. Elég lett volna az válasznak hogy külön fázisfordítóval hidalta össze.
Sok mindent felfogok. Rendszerint a világos érthető dolgokat.
Szia! Legyen a két csatornád A és B. Az A kapja a bemenő jelet, az A kimenetét pedig 33k ellenállással a B T2 tranzisztorának bázisára kötöd. Ezzel a B-ből egy egyszeres erősítésű invertáló kapcsolást hozol létre. A B végfok C1 pozitív pedig mint a BEAG-nál megfigyelted testre kerül. Kész is a híd.
Az Erősítő hídba kötése témában vannak ezek a furfangok
A legtöbb erősítőnek van egy invertáló meg egy nem invertáló bemenete, és kb. kész is a fázisfordítás. Az más kérdés hogy egy végfokot általában invertáló módban érdemes használni, mert ha nem fordít fázist akkor elég könnyen lesz oszcillátor belőle (ha sokat olvasol a témában vagy éppen építesz többfélét ebből is meg abból is, akkor ez a tapasztalatokban tetten is érhető), és lehet küzdeni több módszerrel a gerjedés ellen, amik általában a végfok egyéb paramétereit is lerontják.
Ezért jobb módszer a végfok előtti fázisfordító.
Köszönöm az információt! Hálás vagyok érte! Kipróbálom!
Köszönöm! Ha nem jön be a két végfok összekötése, akkor maradok a külön fázisfordítónál.
Ebben az összefoglalóban találsz ötleteket, mivel lehet minimalizálni a kísérlet kockázatát.
Sziasztok. Végre eljutottam addog hogy kőtegelek, és vissza kerűl a fedlap. Megy a Robson dx-1000. Mind 2 csatorna
Bővebben: Link
Hali! Értem hogy nem te alkottad, de igyekszünk rendbetenni. A védelmi alkatrészeket egy kis panelon mellé teheted, nem lesz semmi gond, csak mindent megfelelő helyre köss. Hidalásról is keresek egy bevált kapcsolást. Megígértem, az eredeti könyv keresés alatt, van belőle kettő, de a 30 m2-es egyik" műhely" lassan csak raktárként funkcionál, amiben van 1t vasútmodell, meg 2t elektronika
. Addig is próbálok csatolni pár képet eddigi megoldásokról, van közte autóba való, meg mindenféle bordához illeszkedő. Ezek mind mintadarabok,maradékok de mindegyikből készítettem többet is annak idején. (Bocs de a műhely sarkában nincs elég fény .) A hozzászólás módosítva: Aug 31, 2016
Igen, szívesen meghallgatom, hogy miért nem jó egyik sem, mert már készül a doboza. Az áramkör egyszerűsége miatt néztem ki, hogy használni fogom. Egy rendes előfok fogja meghajtani, gitár erősítő végkofának szánom. Érdekelne, hogy nagyobb tápfeszültséggel nagyobb leadott teljesítményre lenne képes, az érzéketlen hangszórók miatt.
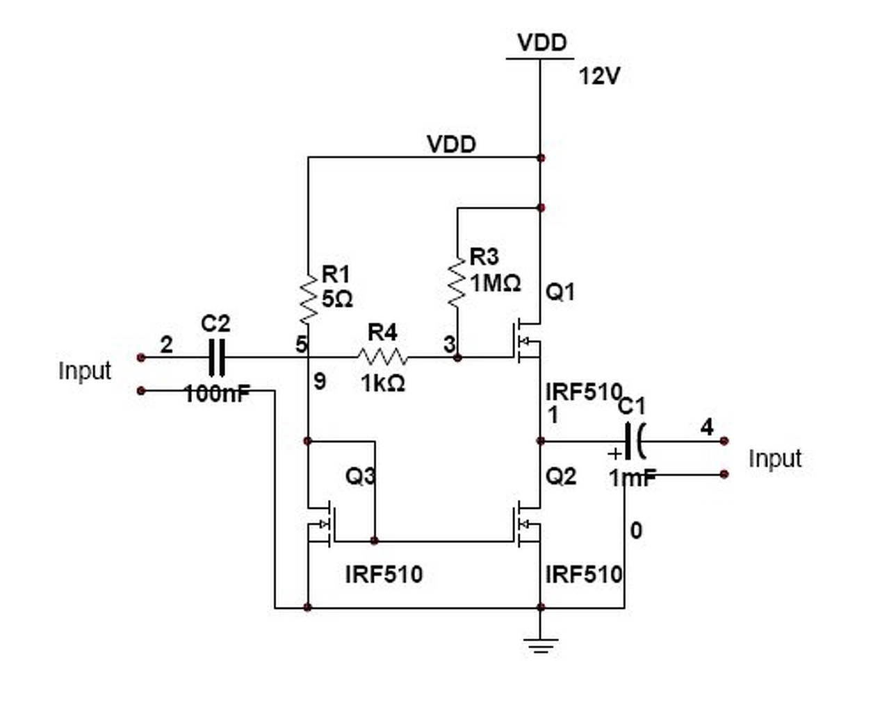
Te akartad. Kezdjük az 1-es ábrával. A Q2-Q3 áramtükör 1A-t generál Q2 drain ágban. A megoldás szerencsétlensége, hogy ehhez folyamatosan 10W-ot fűt el az R1. A Q1 egy source követő szeretne tán lenni, de hiányzik a rajzról azaz áramköri elem mely Q1 feszültségét előállítaná vezérlés nélküli állapotban úgy, hogy a csatoló kondi előtti kimeneti pont féltáp környékére álljon be. Így bekapcsolás után R3, R4 feltölti C2-t és csak a bemenő jel negatív félperiódusának 3V-nál nagyobb értékei lesznek hatással a kimenetre - szóval mint hangfrekvenciás áramkör működésképtelen. Ha ezen ábra minden hibáját kijavítanánk akkor is csak egy impedancia-illesztő jönne ki belőle, a jelerősítése kisebb egynél. Nem hiszem, hogy erre volna szükséged, esetleg egy csöves fokozat lehetne a meghajtója, arra meg találsz számtalan finoman kidolgozott kapcsolást a Hibrid erősítők témában.
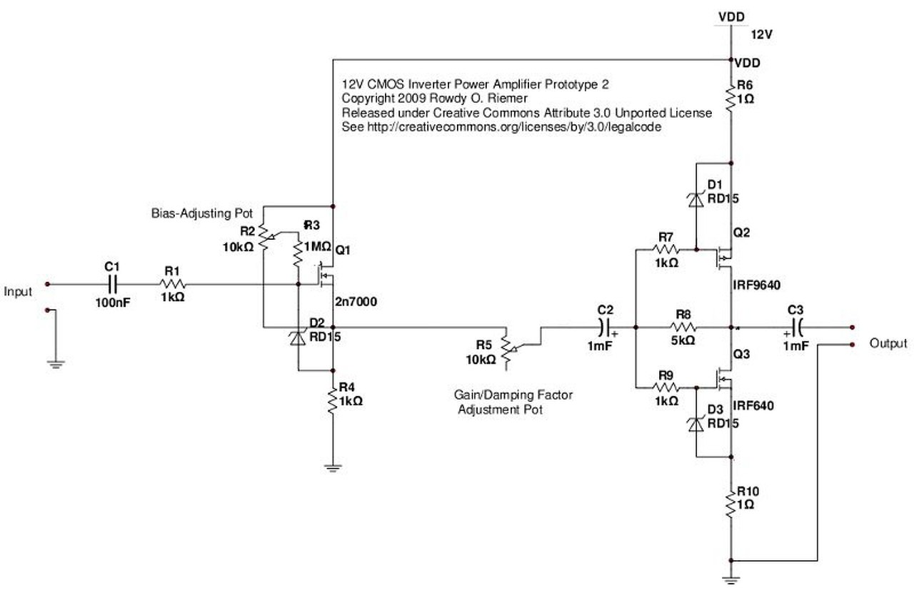
A 2. ábra szembeszökő hibája a C1, C2, C3 csatoló kondenzátorok értékválasztása. Ezeket a lezáró impedanciájukkal 5-10Hz töréspontú felüláteresztőnek szokás méretezni, érdemes kiszorozgatnod milyen hektikusak az eredmények. Az igazi baj Q2, Q3-nál kezdődik, vezérlés nélküli állapotban a drain és a gate gyakorlatilag össze van kötve. Az adatlap grafikonja szerint 12V tápnál van vagy 10A(!) nyugalmi áram. Ha csak pár voltot is emelnél a tápon a végtranzisztorok rögvest megsemmisülnének.
Szia.
A 2. rajzot nem nézted el? Az 5-9 pontok nincsenek összekötve, a Q3, Q2 egy áramtükör, a Q3 áramát tükrözi a végfokba. Nekem szimulátorban 1,4A volt a nyugalmi áram. De erősítése nincs 2 sem, és elég rossz minden paramétere. Nagyobb feszültségről reménytelen kapcsolás mindkettő, igazad van.
Igaz, írom is, hogy source követő. A kimenetre írt Input felirat teljesen blokkolta a gondolataimat
Kössz!
Az értelmi szerzője dicséri, hogy milyen jó. Nem is próbálkozom vele. Köszönöm szépen mégegyszer.
Jónak jó. Csak kérdés, mire? Ha gitárerősítőbe kell, oda nem. Viszont, hogy ne csak negatív dologról beszéljek, a VF2 ki lett próbálva, és jól vizsgázott mint gitárvégfok. Nem sok erősítő képes túlvezérlésből ilyen gyorsan visszatérni. Pedig gitárvégfoknál ez mindennapos dolog. IRF630/IRF9530 ami van benne. Szándékosan nem a saját párjával használom, nem elírás.
Ne engedjelek el üres kézzel, mellékelek egy olcsó és egyszerű kapcsolást (Rod Elliott emlékezetére hagyatkozva). Bővebben: Link.
Köszönöm szépen.
Pedig kimondottam gitárerősítőnek van reklámozva. Mert túlvezérlésnél nagyon szépen kerekíti a klipplet jelet, így lehet "krancsoltatni" a cuccot.
Én kicsit másképp látom, de lehet, hogy rosszul
![]() Az 1. ábrán 3 azonos FET van, ezek növekményes MOSFET-ek, amiknek a nyitásához kell valamekkora (jelen esetben pozitív) Ugs. Ahogy írtad, a Q2-Q3 áramtükör, és elhiszem Neked, hogy az 5ohm-mal olyan munkapont áll be, ami 1A-t eredményez mindkét FET-en. Ehhez tartozik valamilyen Ugs, ha az 5ohm-ra 10W teljesítményt írsz, akkor abból számítható, hogy az ezen eső feszültség kb. 7V, így az Ugs 5V-ra adódik. A kimeneti oldalon a Q2 által generált áramnak (1A) át kell folynia a Q1-en is, amihez itt is 5V Ugs kell, hogy tartozzon (azonos FET-ek), és mivel a Q1 gate-je egyenáramúlag a +12V-on van, a source-a így 12-5 = 7V-ra kerül. Hm, majdnem féltáp, mint egy "rendes" erősítőben. Ebből a munkapontból "felfelé" és "lefelé" is eltéríthető az egyensúly a vezérléssel. Tehát, mint jelkövető meghajtó, még akár használható is lehet, így első ránézésre. Persze a többiben teljesen igazad van: egynél kisebb feszültségerősítés, rettenet nyugalmi teljesítmény elfűtése, erős tápfeszültségfüggés, és az alkatrészek szórásának semmiféle kompenzálása nincs benne, emiatt valószínűleg válogatni kellene azokat. A 2. ábrához csak pár gondolat: CMOS inverterből "szoktak" analóg áramköröket építeni, gyakorlatilag egy féltápfeszre kötött pozitív bemenetű műveleti erősítőnek tekinthetők ilyenkor. Nyilván nem erre tervezték őket, és a lineáris tartományban "egymásra vannak nyitva" a tápfeszek között a FET-ek, de a dolog mégis működik, mert nem végtelen a FET-ek nyitási árama. Ezen a rajzon "kicsit" nagyobb teljesítményű FET-ekből rakott valaki össze egy ilyen invertert, és arra alkalmazta ezt az elvet, így persze ott van az, amit írtál, hogy a nyugalmi áram brutálisan nagy. Viszont ha OPA-nak tekinted, akkor az egy olyan kapcsolás, ahol az 5k a negatív visszacsatolási ág, a bemeneten meg a poti letekert állapotában csak a csatolókondi van a negatív bemenet (virtuális földpont) felé. A virtuális földpont elvileg nulla bemeneti ellenállást jelent, nyilván a gyakorlatilag nem végtelen erősítés miatt azért valamivel nagyobb, de valószínűleg elég kicsi ahhoz, hogy indokolt lehessen az 1mF. A végfok "elég kicsi" bemenő ellenállásához az első fokozat csak illeszt. Mindazonáltal annak ellenére, hogy szerintem mindkét rajz működőképes, nekem mindkettőről az jut eszembe, hogy ezek olyan kapcsolások, amikkel valaki kipróbált, vagy bemutatott valamit, hogy "jé, ezt így is lehet csinálni", de nem hinném, hogy a gyakorlatban sok hasznuk lenne. Tényleg elég "useless"-nek tűnnek
A source követőst a magyarázat írásakor valóban P-s földelt source-ösnek tekintettem, megkövetem a rajz készítőjét.
Az volt a kérdés a két rajz közül melyik bírna akár 48V tápfeszültséget is, valóban erre kellett volna kiéleznem a választ.
Sziasztok ,elkészűlt a Robson. Le is mértem itt a video is rólla.Bővebben: Link
Sziasztok! Készítettem egy Hiraga Le Monstre 8W NYÁK tervet, szeretném, ha egy (vagy több) hozzáértő szaki átnézné, még mielőtt megrendelem a NYÁK gyártását.
Szia! A kérdés a NYÁK terv ellenőrzésben vagy a Hiraga témában szerencsésebb lett volna.
Merre találhatók a csatlakozási pontok, hogyan férsz egyes potikhoz és miért ilyen rendezetlenek a teljesítménytranzisztorok?
Szia! A tápegység 4 tranzisztora, és az erősítő 2 teljesítménytranzisztora drótozva lesz, nem közvetlen a NYÁK-ra lesz forrasztva. A csatlakozási pontokat utólag majd kialakítom. Miért ne férnék hozzá a trimmerekhez?
Az R16 és az R20 elég pászent
A kondik kisebbek lesznek egy hangyányival, nem 13mm-esek, illetve azok majd ellenállással lesznek helyettesítve, csak a beállítás céljából lesznek ott.
|
Bejelentkezés
Hirdetés |







.) 











