Fórum témák

» Több friss téma
Fórum » Weller hőfokszabályzó
 
Témaindító: devid, idő: Feb 28, 2006
Témakörök:
Lapozás: OK   30 / 32
(#) Johnny0004 válasza rockersrac hozzászólására (») Feb 16, 2016 /
 
Mindegy, valamelyik LM simpla OPA például, vagy lehet MCP601 ha jobbat szeretnél, azért teljesen nem lesz pontos, de kb. jó 4,8-as erősítéssel. Az a baj a Wellernek sem ,és a PT100-nak sem egyenletes a karakterisztikája.
A hozzászólás módosítva: Feb 16, 2016
(#) rockersrac válasza Johnny0004 hozzászólására (») Feb 16, 2016 /
 
Akkor mit javasolsz? Mert mindenképp olyat szeretnék amin digitálisan van kijelezve a mért és a beállított hőfok, de a gyári szabályzót meg nem lesz pénzem megvenni, ezért keresek valami olcsó alternatívát.
(#) Johnny0004 válasza rockersrac hozzászólására (») Feb 16, 2016 /
 
Például az enyémet megtalálod itt.
(#) rockersrac válasza Johnny0004 hozzászólására (») Feb 16, 2016 /
 
A pices? Az nagyon tetszetős lett!
(#) wlanbolha hozzászólása Márc 7, 2016 /
 
Sziasztok!

Weller MPU-2D állomáshoz milyen páka kell,és hol kapok hozzá?

Köszönöm a segítséget előre is!
(#) atiotezer válasza wlanbolha hozzászólására (») Márc 8, 2016 /
 
weller mp 126
(#) hormi válasza atiotezer hozzászólására (») Ápr 2, 2016 /
 
Sziasztok!
Johnny0004 kapcsolását szeretném megépíteni de nem weller állomásként hanem hőfokszabályzóként. ☺
Bgaforrasztó állomást szeretnék épiteni és ehhez lenne szükségem erre
a hőfokszabályzó kapcsolásra.
A kérdésem az lenne hogy milyen típusu hőelemmel használhatnám?
Konkrét típusra lenne szükségem.Amit esetleg itt a HEStore oldalon is megvehetek.
(#) vottokar válasza hormi hozzászólására (») Ápr 3, 2016 /
 
Johnny0004 fórumtárs tudtommal a WSP80-ban levő "PT20-szerű PTC-re" valamint egy "K" típusú hőelemmel működő (pl. Weller PES50) is elkészítette a kapcsolását. Az első érzékelő szerintem külön PTC-ként beszerezhetetlen, a "K" típusúval meg Dunát lehet rekeszteni és nem is olyan drágán.
Bár most igazán a hobbi ellen beszélek, de szabályzó célra én inkább komplett berendezést rendelnék sárga barátainktól. PID-es, kétkijelzős, hőelemes egységet kapsz alig több, mint 3K jó magyar forintért. Ennyiből ezt ki nem hozod, és a munkát nem is számoltam..
A hozzászólás módosítva: Ápr 3, 2016
(#) hormi válasza vottokar hozzászólására (») Ápr 3, 2016 /
 
Szia
Bármelyik Ktípusu jó?Tudsz egy konkrét linket küldeni?
rendeltem rex c100at de még nem érkezett meg és elég nagy az érzékelőnek a mérete
a képekről nézve kb 5 és 7mm.....még nemtudom hogyan tudnám jól ileszteni a mérendő
alkatrészhez.Ezért kutakodom má fele is ☺
(#) HA3GX hozzászólása Ápr 20, 2016 /
 
Az LR-21-ben milyen típusú hőelem van? Hol lehet után rendelni?
(#) Johnny0004 válasza HA3GX hozzászólására (») Ápr 20, 2016 /
 
Üdv! Termisztor van benne nem höelem.
(#) HA3GX válasza Johnny0004 hozzászólására (») Ápr 20, 2016 /
 
Köszönöm a pontosítást, milyet érdemes rendelni javításnál?
(#) Johnny0004 válasza HA3GX hozzászólására (») Ápr 21, 2016 /
 
Van rajta egy szám az alapján tudsz rendelni, vagy keresel adás-vétel oldalakon.
(#) Johnny0004 hozzászólása Júl 17, 2016 /
 
Üdv! Úgy néz ki az általunk használt R0 érték (Weller termisztor ellenállása 0 fok Celsiuson) lehet még sem jó, így hibásak a számítások. eSDi kolléga mérte meg 0 fokon 20,9 ohm-nak. Azonban most találtam leírást ahol 20 fokról írnak, és egy gyári állomás vizsgálatánál is eltérések adódtak, akinek van gyári állomása megtenné, hogy beledugna egy ellenállást a csatlakozó szenzor részébe (3-4 lábak), 22-50 ohm-ig mindegy milyen érték, akkor abból kiszámolható.
Persze 10-20 fok eltérés nem a világ vége, de azért érdekelne a gyári állomások mit mérnek. Köszönöm előre is az együtt működést.

Con01_800.jpg
    
(#) eSDi válasza Johnny0004 hozzászólására (») Júl 17, 2016 /
 
Ha lesz kis időm, akkor megismétlem a kísérletet. Most már viszont 1mA áram mellet fogom mérni a rajta eső feszültséget, így talán pontosabb lesz az eredmény.
(#) Johnny0004 válasza eSDi hozzászólására (») Júl 17, 2016 /
 
Az jó lenne, én is mértem, de nekem 20,7 ohm jött ki, de a műszerem hagyjuk inkább.
Egy gyári állomásba kellene csak belecsatlakoztatni egy ellenállást és kész, abból vissza lehet számolni.
(#) Johnny0004 válasza Johnny0004 hozzászólására (») Aug 28, 2016 /
 
Kösz, hogy senki nem reagált.
(#) remiasa hozzászólása Szept 3, 2016 /
 
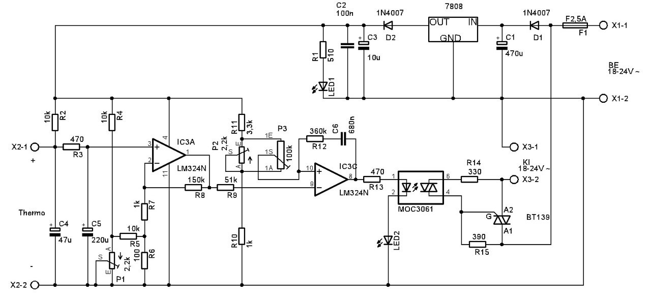
Üdv mindenkinek én az alábbi kapcsolást készítettem el de a piros led nem világit egyáltalán, a led jól van beforrasztva töbször ellenöriztem,egy HAKKO 907 páka van hozzá, mi lehet a baj.
(#) ferci válasza remiasa hozzászólására (») Szept 3, 2016 /
 
Ha a LED2 a piros, ellenőrizd le, hogy az LM324 8-as lábán van-e 6-7 volt - ha igen, az R13 optó felé eső végén hány volt van ( kb. jó a 3 volt) , ill. az optó dióda katódján ( jó a 2 volt).
Ha az R13 optó felé eső végén 7 V, optó, led hiba, rossz bekötés.
Ha nincs fesz, akkor az LM324 nincs jól beállítva, stb.
(#) remiasa hozzászólása Szept 3, 2016 /
 
Az LM324 8-as lábon 0volt van
(#) ferci válasza remiasa hozzászólására (») Szept 3, 2016 /
 
Akkor mérjél visszafelé... ebben az állapotban nem fog melegíteni a pákád.
9-es, 10-es lábon hány volt van?
(#) remiasa hozzászólása Szept 3, 2016 /
 
de melegszik!!!
(#) ferci válasza remiasa hozzászólására (») Szept 3, 2016 /
 
Azt hogyan? LED2 nem világít, akkor az optó se megy, triac hogy kapcsol be? Vagy zárlatos a triac, stb...
(#) remiasa hozzászólása Szept 3, 2016 /
 
9=6volt 10=1,2volt
(#) remiasa hozzászólása Szept 3, 2016 /
 
varázslat.
(#) ferci válasza remiasa hozzászólására (») Szept 3, 2016 /
 
Ja, így persze 0 V a 8-as... de akkor nem szabadna menni a triacnak.
Nem varázslat, hanem a MOC-triac kör nem okés.
Tisztázzuk: a LED2 a MOC alatt van, az a piros (?) - ha az sosem világít, fűtés nem mehet.
A termo pill. meleget "jelez", az rendben is lenne.
A hozzászólás módosítva: Szept 3, 2016
(#) remiasa hozzászólása Szept 3, 2016 /
 
triac középső lábán 8,8volt a többin semmi.
(#) remiasa hozzászólása Szept 3, 2016 /
 
470uf -os kondi felrobant negyed óra után.
(#) ferci válasza remiasa hozzászólására (») Szept 3, 2016 /
 
Ameddig nem ég el a pákád: kapcsold ki a cuccost, zárd rövidre az optó dióda lábakat és kapcsold be.
Ha fűt, ellenőrizd le a MOC-triac kört. Valami el van kötve.
(#) ferci válasza remiasa hozzászólására (») Szept 3, 2016 /
 
Gondolom, nem bírta a 35 volt DC-t.
Következő: »»   30 / 32
Bejelentkezés

Belépés

Hirdetés
XDT.hu
Az oldalon sütiket használunk a helyes működéshez. Bővebb információt az adatvédelmi szabályzatban olvashatsz. Megértettem