Fórum témák

» Több friss téma
Fórum » Arduino
A klónok CH340 Soros-USB illesztőjének drivere (Letöltés)
Lapozás: OK   260 / 867
(#) world-s válasza gerleimarci hozzászólására (») Szept 9, 2016 /
 
Hogy lérted?
(#) world-s hozzászólása Szept 10, 2016 /
 
Olyan nem lehet megoldás, hogy valami digitális potméter?
Ugye azt tudjuk, hogy ha potival szabályozok, akkor teljesen jó.
Gondolom direktben nem menne. De ezt ti tudjátok aki ért is hozzá.
De ha direktben nem lehet, akkor egy FET lenne ezzel vezérelve.
Tehát az arduino kiküldi mennyi legyen az ellenállás (nem tudom hogy megy ez), ezt beállítja magának, és ráküldve a FET-re a venti kapna egy csökkentet feszt, de azt stabilan, és nem hullámzóan.

Informatikus vagyok, úgy hogy bocs, ha ez a valóságban nem legóztató így össze...
Előre is kösz a segítséget.
(#) gerleimarci válasza world-s hozzászólására (») Szept 10, 2016 /
 
Pl. egy ilyen. Ezzel csinálsz az 5V-ból 12V-ot.
(#) world-s válasza gerleimarci hozzászólására (») Szept 10, 2016 /
 
Ja értem. Bocs nem esett le.

Ha nem kell nem konvertálnám fel, mert akkor is még kell egy illesztő rá a PWM-re is.
És ez mind hely.
Néztem a méretét. Már több ekkora elemnek nincs nagyon hely, mert lassan csak az én fejem nem nem fér bele

Ráadásul ekkora méretben 12V-on ventit eddig ebből is csak egyetlen egyet láttam és azt is külföldön. Tehát nem általános, hogy bemegyek és tudnék csak úgy venni bármikor.

De köszi az ötletet.
Egyszer csak meg lesz a jó megoldás...
A hozzászólás módosítva: Szept 10, 2016

1122_.jpg
    
(#) yoee hozzászólása Szept 11, 2016 /
 
Sziasztok!

Még kezdő vagyok az arduino programozásában, de szeretnék egy apró programot írni.
Egy nyomógomb lenyomására a LED-nek kettőt kellene villognia és ennyi. Addig jutottam, hogy a gombnyomásra világít a LED de nem tudom, hogy lehet ezt megduplázni. Légyszi segítsetek.

Íme amit eddig alkottam:

  1. const int LED = 2;
  2. const int PUSH_BTN = 6;
  3.  
  4.  
  5. void setup() {
  6.  
  7. pinMode(LED,OUTPUT);
  8. pinMode(PUSH_BTN,INPUT_PULLUP);
  9.  
  10.  
  11. }
  12. void loop() {
  13.  
  14. boolean sw1;
  15.  
  16. sw1 = digitalRead(PUSH_BTN);
  17.  
  18. digitalWrite(LED,!sw1);
  19.  
  20.  
  21.  
  22. }
(#) gerleimarci válasza world-s hozzászólására (») Szept 11, 2016 /
 
A PWM-re nem kell illesztő, a 12V-os ventinél is 5V a PWM. Ilyen step up modulból is van mégkisebb, csak keresni kell. Ahogy nézem a képet, szinte bárhova beférne. Nagyon kicsi veszteséggel dolgozik, ha netán emiatt aggódnál.
Ventiből szerintem nem úszod meg a rendelést.
Esetleg még az is megoldás lehet, hogy sima(nem PWM-es) 12V-os ventit egy állítható step up konverterrel megtáplálni, amit az arduino vezérel.
(#) Kovidivi válasza world-s hozzászólására (») Szept 11, 2016 /
 
Kipróbáltad amit írtam? A pin kimenetnek van állítva?
(#) world-s válasza gerleimarci hozzászólására (») Szept 11, 2016 /
 
Köszi a választ.
Jó tudni, hogy ott is 5V a vezérlő.

Sajna a kép csalóka. a felső rész már az alsó állkapocs, csak most fel van hajtva. De ebbe jön még a fejem. Így is a mai próbánál a veni kiálló csavarja nyomta már a fejem. Mindent amit rendelek számolgatom hogy fér be, és ha kell hol lehetne levágni belőle. Tehát mindennek nagyon kicsinek kell lennie

Viszont a másik ötleted az tetszik. Tudsz mondani ilyen állítható konvertert?
Mert lehet akkor lehetne ilyenből 5V-os ha így arduinovól lehetne ilyesmit vezérelni.
(#) yoee válasza kameleon2 hozzászólására (») Szept 11, 2016 /
 
Köszi, hogy foglalkozol a problémámmal. Kipróbáltam a javítást de így is csak egyet villan a LED.
(#) morzsa15 hozzászólása Szept 11, 2016 /
 
Sziasztok!

Olyan problémám lenne hogy van egy változó annak az értéke folyamatosan változik ahogy lefutt a loop és nekem kellene a minimum érték és ennek frissülnie is kellene. Ti ezt hogy oldanátok meg?
(#) kameleon2 válasza yoee hozzászólására (») Szept 11, 2016 /
 
Bocsáss meg , 3x tettem már fel a javított kódot és ezt elvileg töröltem, mégis ez maradt fent.
(#) kameleon2 válasza yoee hozzászólására (») Szept 11, 2016 /
 
A helyes kód:
  1. const int LED = 2;
  2. const int PUSH_BTN = 6;
  3. void setup() {
  4.   pinMode(PUSH_BTN, INPUT_PULLUP);
  5.   pinMode(LED, OUTPUT);
  6.  
  7. }
  8.  
  9. void loop() {
  10.   //A nyomógomb tartalmának beolvasása
  11.   int sensorVal = digitalRead(PUSH_BTN);
  12.   if (sensorVal == LOW) { // vizsgálat, hogy alacsonyra váltott-e?
  13.     digitalWrite(LED, LOW); // ha nem akkor nem világít a led
  14.   } else {
  15.     for (int i = 1; i < 3; i++) { // villanások száma
  16.       digitalWrite(LED, HIGH); // ha igen akkor 2-t villan
  17.       delay(500);
  18.       digitalWrite(LED, LOW);
  19.       delay(500);
  20.     }
  21.   }
  22. }
(#) yoee válasza kameleon2 hozzászólására (») Szept 11, 2016 /
 
Köszi. Kipróbáltam a kódot, de folyamatosan villog a LED.
(#) gerleimarci válasza world-s hozzászólására (») Szept 11, 2016 /
 
Az 5V-os ventit próbáltad már labortáppal állítani? Én nem vagyok benne biztos, hogy egyáltalán tud-e az kisebb fordulaton pörögni.
Konkrét modult nem tudok, de egy pár kapcsolást találtam neked.
(#) kameleon2 válasza yoee hozzászólására (») Szept 11, 2016 /
 
Feltettem a javított kódot. Én is összeraktam a hardvert az enyémmel. Ez a megoldás működik. De ha megnézed a mellékelt példaprogramokat - simán megoldható.
(#) yoee válasza kameleon2 hozzászólására (») Szept 11, 2016 /
 
OK. Köszi, megpróbálom. Ha nem sikerül, tudsz segíteni még?
(#) Kera_Will válasza yoee hozzászólására (») Szept 12, 2016 /
 
A gomb nyomás érzékelése után futtassál olyan ciklust amiben meghatározott számú villogást tudsz beállítani.
Ezek lehetnek elöl vagy hátul tesztelő ciklusok esetleg állandó értékű ciklus változójú.
Kell egy változót bevezetni ez határozza meg a villogás számát (ciklus változó).
Majd ennek az értékét kell beállítani annyira amennyit villogni kell.
Ezt egy ciklusba "be építeni" .

hátul tesztelő logikai leírása :
1. ciklus indul
2. villogás történik(led be majd ki)(időzítések beszúrása) .
3. ciklus változó értékének növelése
4. feltétel vizsgálat ciklus változó vminél kisebb/nagyobb/egyenlő
5. feltétel alapján ciklus ismétlés vagy kilépés

Elöl tesztelő:
1. ciklus indul
2. feltétel vizsgálat ciklus változó vminél kisebb/nagyobb/egyenlő
3. feltétel alapján ciklus ismétlés vagy kilépés
4. villogás történik(led be majd ki) (időzítések beszúrása) .
6. ciklus változó értékének növelése




Utasítás készlet amit használhatsz amiknek utána kell nézzél:
For loop
while
Do While
A hozzászólás módosítva: Szept 12, 2016
(#) yoee válasza Kera_Will hozzászólására (») Szept 12, 2016 /
 
Szia!

Köszönöm szépen a segítséget. Így elsőre nehéznek tűnik, de este utána nézek.
(#) kameleon2 válasza yoee hozzászólására (») Szept 12, 2016 /
 
Ha megnézed ugyanazt javasolták, mint amit én is írtam. Vizsgálat után ciklus amin beállíthatod, hogy mennyit villanjon a led. Az az igazság, hogy többféle megoldás van nyomógomb és led kezelésére. A legkorrektebb, amikor abszolút hibamentesre programozod le. Figyeled, hogy felfutóél vagy lefutóél az ami indítja a folyamatot, mennyi ideig tart a gombnyomás, hányszor nyomták meg és volt-e prell - amit szintén kezelni kell. Én a "legbutább" - egyben legegyszerűbb megoldást írtam le - igazából csak gondolatébresztőnek, de rengeteg példaprogram fellelhető a neten ebben a témában. Akkor lesz a legjobb a rutin, ha már több gombot is korrekten tudsz párhuzamosan kezelni és nem zavarja egyik folyamat a másikat. De ehhez is sok példa van. Nincs más dolgod, mint bemásolni, kipróbálni, tanulni belőle.
(#) world-s válasza gerleimarci hozzászólására (») Szept 12, 2016 /
 
Köszi.
Az LM137 ami tetszene, de ott 100mA a kimenet ha jól látom az adatlap alapján alapján.

Ezt találtam (hestore) még ami nagyobb LM2941, de ez meg 5-20V között szabályoz.
Ezt 12V-oshoz jó lenne.

Hogy lehetne ebből 5 volt alatti?
Erre ezt a rajzot találtam: http://www.circuitstoday.com/fan-speed-controller-using-lm2941

A potit akár digitálissal is meg tudnám benne oldani..
(#) yoee válasza kameleon2 hozzászólására (») Szept 12, 2016 /
 
Köszi a segítséget, próbálkozom.
(#) gerleimarci válasza world-s hozzászólására (») Szept 12, 2016 /
 
Az LM utáni számokat egy kicsit összecserélted.
Idézet:
„The LM317 device is an adjustable three-terminal
positive-voltage regulator capable of supplying more than 1.5 A over an output-voltage range of 1.25 V to 37 V.”

De oda mindenképpen kell elé step up konverter, mert a ezen az IC-n llegalább 3V-nak esnie kell.
(#) Kovidivi válasza world-s hozzászólására (») Szept 12, 2016 / 2
 
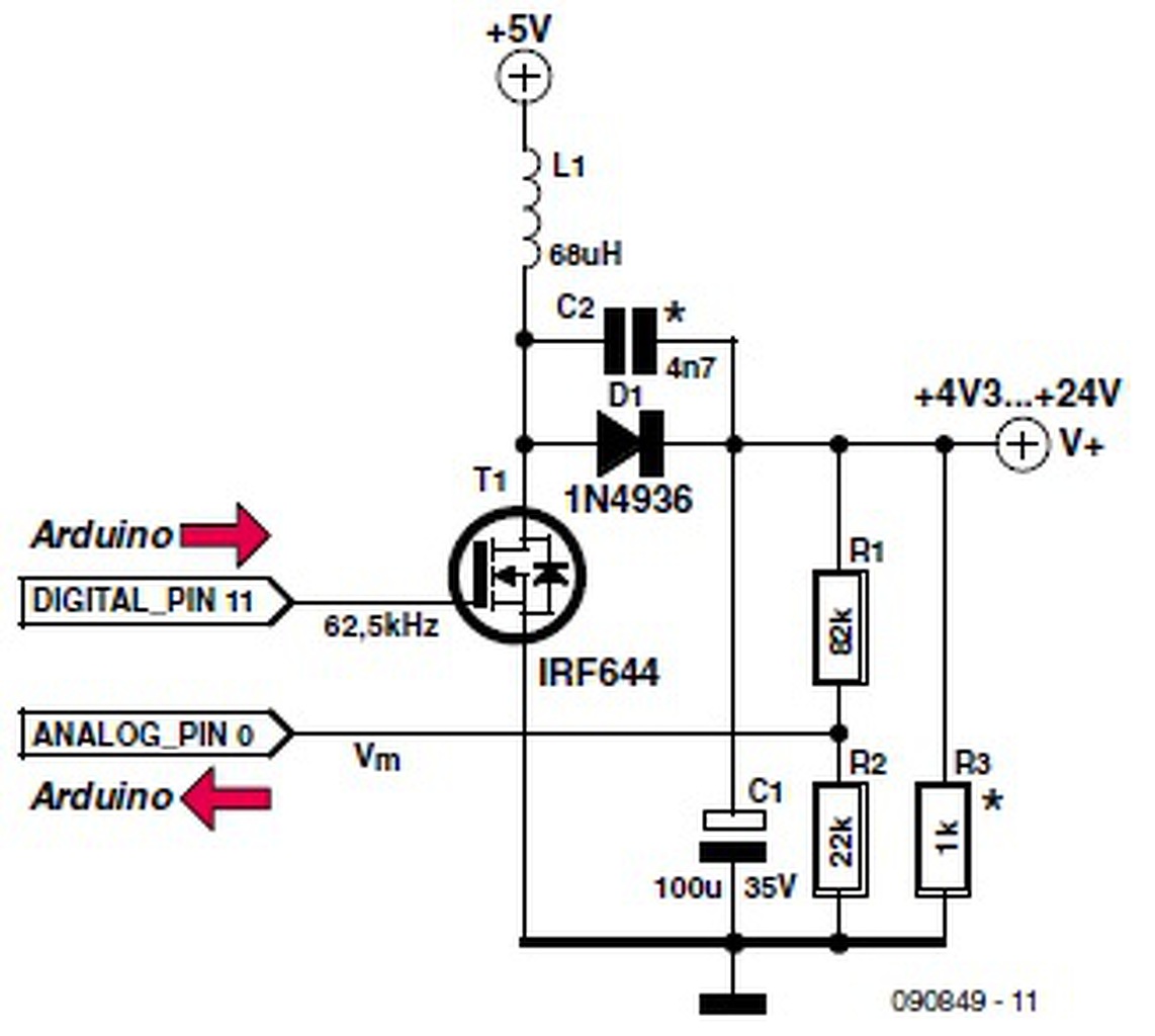
Szia. Nem tudom, miért hagyod figyelmen kívül a pwm-es N-csatornás FET-es ventilátor szabályzást (és nem is reagálsz a hozzászólásomra), de ennél egyszerűbb nincs is. Én már legalább 15 különböző ventit hajtottam meg így, egyik sem sípolt, nem panaszkodott semmit. Kipróbálhatod, adj a ventidnek kisebb feszültséget, mint amit kellene neki adni, ha lassabban pörög, akkor nyertél. Azt látom, hogy keresed a bonyolultabbnál bonyolultabb megoldásokat, amiknek mind ott vannak a különböző hibái, buktatói. Ha beraksz egy step up convertert, annak van plusz fogyasztása. Ha berakod az LM317-et, azon 2-3V esni fog, tehát ennyivel többet kell neki adni, ezt el fogja fűteni (plusz ha lassabban forog a venti, akkor is plusz hőt termel), energiapazarlás. Ha berakod a digitális a potit, számolnod kellene azzal, hogy az plusz pénz, másrészt fából vaskarika megoldás, ehhez hozzájön ismét az LM317 2-3V-os maradékfeszültsége, ha azzal csinálod. Fognod kellene egy arduinot, amire nincs semmi rákötve, összedobnád rajta a FET-es meghajtást, és írnál rá max. 5 soros programot, és tesztelnéd. 99%-ra mondom, hogy működik. PWM-nél pedig nem melegszik a FET sem, nincs extra fogyasztás, pár alkatrész az egész. Minek ennél jobban bonyolítani?
A hozzászólás módosítva: Szept 12, 2016
(#) gerleimarci válasza Kovidivi hozzászólására (») Szept 12, 2016 /
 
Idézet:
„Kipróbálhatod, adj a ventidnek kisebb feszültséget, mint amit kellene neki adni, ha lassabban pörög, akkor nyertél.”

Én is írtam már neki, hogy próbálja meg, mert szerintem is az lesz a probléma vele, hogy a ventije csak fix fordulatot tud.
(#) wifi196 hozzászólása Szept 12, 2016 /
 
Sziasztok!
Egy midi eszközt készítek Arduino vezérléssel és egy kis segítségre lenne szükségem.
Adott egy leírás, amit szerint az arduino usb portját midi kimenetté, az isp portját pedig programozási lehetőséggé varázsolnám.
EZ lenne:
http://www.instructables.com/id/Turn-your-Arduino-Uno-into-an-USB-H...evice/

A kérdésem az lenne, hogy nekem jelenleg itthon Usbasp eszközöm van és ezzel is megoldható lenne, mert a leírásban AVRISP mkII-vel csinálják.
Ha igen, mit kellne változtatni az arduino eszközöknél, hogy felismerje az usbasp-t?
Ezt a kódot tették bele az előbb említett avrisp esetén:

  1. ##############################################################
  2.  
  3. avrispmkii.name=AVRISP mkII w/ ATmega328
  4.  
  5. avrispmkii.upload.protocol=avrispmkii
  6. avrispmkii.upload.maximum_size=32256
  7. avrispmkii.upload.speed=19200
  8. avrispmkii.upload.using=avrispmkii
  9.  
  10. avrispmkii.bootloader.low_fuses=0xff
  11. avrispmkii.bootloader.high_fuses=0xde
  12. avrispmkii.bootloader.extended_fuses=0x05
  13. avrispmkii.bootloader.path=optiboot
  14. avrispmkii.bootloader.file=optiboot_atmega328.hex
  15. avrispmkii.bootloader.unlock_bits=0x3F
  16. avrispmkii.bootloader.lock_bits=0x0F
  17.  
  18. avrispmkii.build.mcu=atmega328p
  19. avrispmkii.build.f_cpu=16000000L
  20. avrispmkii.build.core=arduino
  21.  
  22.  
  23. #############################################################


Köszönöm a segítséget!
(#) Kovidivi válasza gerleimarci hozzászólására (») Szept 12, 2016 /
 
Amíg nem teszteli le, addig felesleges tovább lépni.
Másrészt belegondolva, szerintem nagyon ritka a fix fordulatszámú venti. Túl bonyolult vezérlést kíván. A normál ventin ha a hall szenzor jelet ad, már kapcsol is a megfelelő tekercs. Ha 3V a tekercsen levő feszültség, kevésbé gyorsul, ha 5V, jobban. Olyan venti, ami 5V-ról pörög, 4-4.5V-ról pedig nem, szerintem kukába való.
(#) morgo válasza wifi196 hozzászólására (») Szept 12, 2016 /
 
Szia!
A programozó listában nincs USBasp?
(#) wifi196 válasza morgo hozzászólására (») Szept 12, 2016 /
 
Ha jól veszem ki a linken leírtakból, akkor ez más elven működik, de ki fogom próbálni!
(#) benjami válasza wifi196 hozzászólására (») Szept 13, 2016 /
 
1. Az arduino paneleden levő ATMEGA328-ba beleteszed az oldalról letöltött MIDI periféria kezelő programot.
2. A programozód MOSI, MISO, SCLK, RESET pontjait összekötöd az arduino paneleden levő ATMEGA8U2 chip megfelelő lábaival és felülírod az abban levő USB-soros porti átalakító programot az oldalon levő USB-MIDI programmal. Ez csak akkor fog menni, ha ez a chip van a panelodon, CH340 vagy egyéb dedikált USB-soros chip esetén nem.
Nem néztem meg az általad linkelt oldalt, de ehhez elvileg 2db programnak kellene ott lennie.
(#) wifi196 válasza benjami hozzászólására (») Szept 13, 2016 /
 
Nem értettem meg sokkal jobban, viszont arra rájöttem, az általad írtakból, hogy az én arduinommal nem fog összejönni, mert azon ch340-es chip van!
Következő: »»   260 / 867
Bejelentkezés

Belépés

Hirdetés
XDT.hu
Az oldalon sütiket használunk a helyes működéshez. Bővebb információt az adatvédelmi szabályzatban olvashatsz. Megértettem