Fórum témák
» Több friss téma |
Fórum » Muzeális készülékek-alkatrészek restaurálása
Témaindító: Kutyuli, idő: Márc 29, 2008
Témakörök:
Jól van ,de azt mond meg,hogy hol lehet az ilyen olcsó kinai kütyüket kapni,mert én már tiz éve nem láttam már ilyesmit,pedig eleget járom a piacokat
Igy aztán lehet akár mp 3-as lejátszót is beépiteni a Pacsirtába
Szia!
Még nincs, holnap megyünk Györökre. Majd írok.
Például egy ilyen modul,ebben aztán van mp3,FM rádió és bluetooth is,távirányitóval megy,valahol a hangszórópanelen elfér,a tápot pedig a fűtésfesz megduplázásával,szűresel meg egy 12 voltos sztabilizátor ic vagy diszkréttel lehet nyerni és a Pacsirtában szól a kedvenc zene.
Bővebben: Link
Szia!
Hálás köszönetem! Nem tudom, miért nem bírta a kereső megtalálni.
Szia endrusz!
Ha jók lettek a képek (s fiam ráér előcsalogatni a telefonomból), máris küldöm, de felteszem ide is.
Mindenkinek!
Itt előrébb leírtam a műszer-típusokat, ha lesz kedvetek rákeresni a NET-en, talán kiderül, mire valók. Az óriás szkóp is kiderül tán holnap (valami régi magyar). A hozzászólás módosítva: Szept 12, 2016
Bíztam benne, hogy a típusára emlékszel, nem arra megyünk, ne ijedj meg.
Megnéztem a Pacsirta rajzát, annak a hangolása variométeres, tehát az áthangoláshoz nem kell alkatrész, de a variométer újratekercselése az összes áthangolás közül a leggennyesebb. Aki magának hangolja,át, annak talán megéri vele vergődnie, viszont a szerelő nem az alkatrész, hanem a sok ráfordított munkaóra miatt kérne sokat. Az a sanda gyanúm, hogy a keverő előtét használatával sem növekszik meg a sáv átfogás. (Kis kínai rádiót egyet a kínai boltban vettem 900 Ft-ért, a másik gyógyszertári ajándék volt, amíg nekik meg nem tiltották az ajándékosztást, a harmadikat Mp3 lejátszó mellé adták csak úgy, ez is csak egy lehetőség, én Sokol 304 dobozába építettem be egy ilyet a hangszórója jó akusztikája miatt. Az a végfok, amit ott írtam, nem kell bele, a kis rádióé TDA2822 untig elég hangos, csak én hittem azt, hogy kell azon még tovább erősíteni.)
A hozzászólás módosítva: Szept 12, 2016
Van itt még olcsóbb modul is ,ha az vacak kis kinai kütyü 1000 ft,akkor még teszel reá egy ezret és van mp 3 és rádió is,méghozzá távirányitóval,ezek nélkül a Pacsirta ma csak egy hangerősitő csövekkel
Bővebben: Link
Szerinted a DX nem ugyanazt a terméket szállítja, mint a többi kínai?
Én ilyen modern kínai vackot biztos nem szereltetnék a Pacsirtába. Én arra gondoltam, hogy egy ilyet hozzákötünk:
OIRT-CCIR konverter
Mondjuk ezt egy kicsit nehéz beszerezni...de be lehet.
Én például egy country zene rajongó vagyok,ilyen zene Magyarországon nem csak hogy nincs egy rádióban sem, de még cd sincs a zeneboltokban,igy maradt a net,ahol tonna számra van belőle.Nekem sok régi csöves rádióm van a gyűjteményemben,és sokszor jön,hogy azokon hallgassak zenét,igy készitettem egy középhullámu modulátort és egy URH OIRT modulátort,ezeket hozzákötöm a laptopomhoz és a régi masinákban szól a kedvenc zene,a radiók pedig eredeti állapotban vannak
Ok! Vettem. Hétvégén (16-17-n Szántódon leszek).
Ez egy nagyon jó konverter, az egész CCIR sávot csak kvarc cserékkel fogja át, ami megoldható:Bővebben: Link
Igen ezzel már én is szemeztem. Viszont láttam egy szintén hasonlót. Az úgy nézett ki hogy volt rajta egy három állású kapcsoló, és úgy fedte le a teljes CCIR sávot.
URH konverter Igaz azt nem értem, hogy ezen a képen mér megy 109 Mhz-ig, úgy tudom, hogy az CCIR URH csak 108 Mhz-ig terjed.
Mindenhogy elmenne 109 MHz-ig. Az OIRT sávos rádiók 7-8 MHz sávszélességgel bírnak, nyilván a konverter csak kever. Azt nem "érdekli", hogy az FCC sáv 108 MHz-nél véget ér.
Aztán ha megkaptátok a SO42-s ic-t,akkor szóljatok nekem is,nekem van egy másk rajzom diszkrét elemekkel
Nem lehetetlen megtalálni.
Na ezt láthatod feljebb a képeken - beépítve. Még van 1 db., hamarosan azt is megkapja valamelyik rádió.
Igen,5-10 dollár,meg a szállitás,aztán mennyibe kerül 4 tranyó,kb 100 ft,ez a külömbség
A hozzászólás módosítva: Szept 13, 2016
A penz, a koltseg, az mindig szubjektiv. Van akinek megeri, van akinek nem. Ez mindenre igaz
![]() Ha a tranyos cuccot epited meg igenyesen, uj alkatreszekbol, nyakon, dobozolva, akkor nem 100 forint es nem is egy-ket ora.
A legolcsóbb a ruszki K174PS1,,ez áfa nélkül 1,9 dollár,a postaköltség meg 8 dollár,ezen kivül még a kvarcok és a munka ,ebben az esetben inkább újrtekercselem a variométert,ha egy napot is vesz el.
A hozzászólás módosítva: Szept 14, 2016
Felreertesz. Azt probaltam elmagyarazni, hogy a hobby nem egyenlo a 'hogyan csinaljuk legolcsobban' kihivassal.
Ezert irtam, hogy ez szubjektiv: kinek mennyit er meg, ki mennyit aldoz ra. A hozzászólás módosítva: Szept 14, 2016
Szia!
Megjártuk fatornyost, megtaláltuk a Pacsirta bélést, felhoztuk Pestre, most már csak érte kell jönnöd. Elég avítt állapotban van, de eredeti. Szia: Kálmán
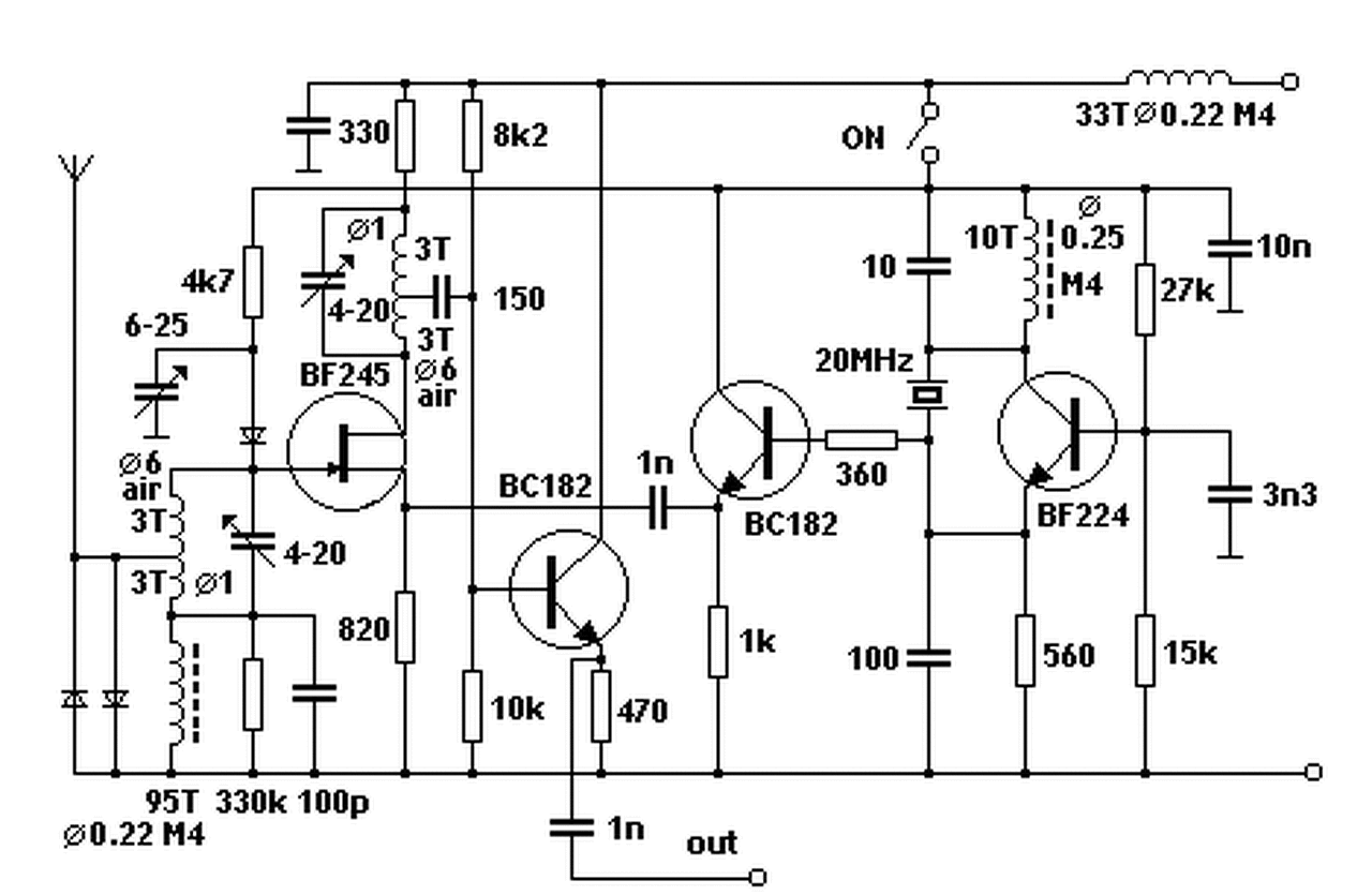
Itt van a Pacsirta rajza,ahol ,meg vannak az URH tunernek a tekercsadatai CCIR és OIRT-ra is,egy kis ráforditással meg lehet odani a variométer újraekercslését,csak egy kis türelem kell és meg lehet oldani ingyen a CCCIR sávra való áthangolást,ezen kivül nem sértjük meg a rádió múzeális jellegét,úgy marad ahogy a fanatikus gyűjtők szeretik
A legegyszerűbb konverter,egy fettel ,megy oda a BF245,tulajdonképpen egy 20-30 MHZ oszcilátor, amit rá kell kapcsolni egyenesen az antennára ,és az antenna fokozat keverőként fog működni,a hátránya lehet,hogy kiszivárog az oszcilátor jel az antennába.Valami ruszki oldalon kaptam.A D9-es egy ruszki germánium dioda,megy oda akármilyen hazai fajta is
A hozzászólás módosítva: Szept 14, 2016
|
Bejelentkezés
Hirdetés |













