Fórum témák

» Több friss téma
Fórum » NYÁK terv ellenőrzése
 
Témaindító: Paso, idő: Okt 4, 2005
Lapozás: OK   163 / 202
(#) - Mixa - válasza reloop hozzászólására (») Szept 3, 2016 /
 
Köszönöm az instrukciókat. A szimmetria és kinézet most kevésbé zavar. Elforgattam a műveleti erősítőt és a tápot a bufferek közelébe raktam. Az E$18 közepe a test, jobb -, bal + tápfesz. E$2 a bemenő jel, E$22 a kimenet a bufferekről. A jelútba nem akartam átkötést tenni, ezért inkább a tápfeszek vannak átvezetve az alkatrész oldalon, ez főleg a + tápfeszültségnél látszik, a műveleti erősítő, felső-alsó buffer is így kap +-t. A panelt az adatlaban szereplő két kapcsolásra is fel akartam készíteni, ezért az ottani C1 a panelen E$4, E$5-ként szerepel. 2db 100nF-os kondi kikerült a bufferektől, viszont a maradék kondit és a földet próbáltam átvariálni az ajánlás alapján. Ezért van a kimenet testje is átkötve. A bemenet és visszacsatolás testjénél viszont nem láttam különbséget, hogy milyen sorrendbe csatlakozzanak a közös pontra.

A műveleti erősítő alatti vezetés közelségtől kell tartanom? Illetve a tápfeszültségek / kimenet vékony? (1mm) vezetőszélességétől?
A hozzászólás módosítva: Szept 3, 2016
(#) reloop válasza - Mixa - hozzászólására (») Szept 4, 2016 /
 
Mesés előrelépés
A buffer lábairól el tudnád távolítani azokat a vezetősáv-nyúlványokat? Megszüntethető lenne a szűk átvezetés.
A vezetősávok rendben lesznek, de a forrpontokat feltétlen lecserélném 1,8-2mm-esre, 0,6-0,8mm furattal.
(#) - Mixa - válasza reloop hozzászólására (») Szept 4, 2016 /
 
Reméltem nem értek félre semmit. Köszönöm a tanácsokat!

Elkészült a gyártásra szánt panelterv, az átkötések furatai vastagabb peremet kaptak, illetve észrevettem, hogy oldalt is ki tudom vezetni a ki és bemeneteket a buffereknél. Így már csak a negatív táp megy át két láb közt. A vezető nyúlványokat nem értettem viszont, vagy a csatlakozó pontokat kellene keskenyíteni?

final.pdf
    
(#) reloop válasza - Mixa - hozzászólására (») Szept 4, 2016 /
 
Jelöltem egy példát.
Az alkatrészlábak forrasztási pontja túl kicsi. Olyan vékony a szegélye, hogy akár a fúrás is leszakíthatja. A téma képeiből linkelek egyet, hogy lásd az arányokat.
(#) trickentrack hozzászólása Szept 14, 2016 /
 
Üdv!

Valaki vetne rá egy pillantást?
Tudom, hogy undorítóan néz ki, de arra törekedtem, hogy minél kisebb legyen!

Előre is köszönöm!
(#) proli007 válasza trickentrack hozzászólására (») Szept 14, 2016 /
 
Hello! A BC kollektor-emitter lába a valóságban fordítva van. A táppal soros 1,1k-ra semmi szükség, mert így a fényerő változni fog attól függően, hogy hány Led lesz éppen bekapcsolva. De egy Led esetén, ésszerűbb volna 5V-ról járatni, mert így csak elfűtésre kerül a táp.
(#) bozsika003 hozzászólása Szept 15, 2016 /
 
helló,tudna nekem valaki segíteni ?
az lenne a problémám hogy hogy lehetne meg oldani egy kis táp invertert jelen esetben mint a kapcsolásiitt ezt akarom megépiteni csak el akatam rajzon is van de egy kis átalakítás-al ? -+35 /-+45 lenne a bemeneti feszültség a kimeneti pedig -+12v
A hozzászólás módosítva: Szept 15, 2016
(#) vargaf válasza bozsika003 hozzászólására (») Szept 15, 2016 /
 
Cseréld a két Zener-diódát 12 V típusra, mást nem kell változtatni.
(#) bozsika003 válasza vargaf hozzászólására (») Szept 15, 2016 /
 
Köszönöm a kapcsolás az jó ? még kezdő vagyok a nyáktervezésben
(#) vargaf válasza bozsika003 hozzászólására (») Szept 15, 2016 /
 
Mi ez a nyomtatott áramkör? Hol van a GND pont? Hol a 4 kondenzátor?
(#) trickentrack válasza proli007 hozzászólására (») Szept 15, 2016 /
 
Rendben, köszönöm!
Most már mindegy, meg vannak az ellenálások!
(#) proli007 válasza trickentrack hozzászólására (») Szept 15, 2016 /
 
Dehogy mindegy! Azt az 1,1k-t ki kell hagyni a fenébe..
(#) trickentrack válasza proli007 hozzászólására (») Szept 15, 2016 /
 
Rendben, akkor úgy csinálom!
Illetve erre a tervre még rá tudnál nézni?
Suliban megkért a gyakorlatis tanárom, hogy tervezek neki egy furatszerelt illetve egy SMD kivitelű nyákot. A kapcsoló direkt nincs benne!

Köszönöm!
A hozzászólás módosítva: Szept 15, 2016
(#) proli007 válasza trickentrack hozzászólására (») Szept 16, 2016 /
 
A furat szerelt terv nem jó. A dióda katódja nem jó helyre csatlakozik, annak a 16-os lábra kellene menni. A GND pont pedig nem csatlakozik a 8-as lábhoz, csak a Led-hez. Egyébként a diódát el lehet helyezni az 1k és a tápot jelző Led közé és nem kell balettezni a lábak helyén.
Amúgy mind két kapcsolásban illett volna tápszűrő kondit tenni.
(#) trickentrack válasza proli007 hozzászólására (») Szept 16, 2016 /
 
Köszönöm! Rendben, javítottam! Így jó!
Elemről üzemel, ilyenkor is kéne pufferkondi?
A hozzászólás módosítva: Szept 16, 2016
(#) Gafly válasza trickentrack hozzászólására (») Szept 16, 2016 /
 
Idézet:
„Elemről üzemel, ilyenkor is kéne pufferkondi?”

Ha nem is így hívják, meg működik is nélküle, de igen. Illik.
Az első amit fel szoktam tenni (bármiről is van szó) az egy 100nF 100µF párhuzamosan.
Kondenzátor gyártók imádnak
Na azért viszont nem, hogy szerintem nem azzal kell kezdni a javítást, hogy minden kondenzátort ki kell cserélni...
(#) trickentrack válasza Gafly hozzászólására (») Szept 16, 2016 /
 
Rendben, köszönöm!
(#) HA3GX hozzászólása Szept 17, 2016 /
 
Átrajzoltam az alábbi tervet, láttok benne elkötést?
A hozzászólás módosítva: Szept 17, 2016
(#) hzsiga hozzászólása Szept 20, 2016 /
 
Üdv Mindenkinek. Szeretnék segítséget kérni nyákterv ellenőrzésben, mert nem működik valami miatt. Előre is köszönöm szépen. A nyákterv DipTrace-szel készült. Üdv Zsiga.
A hozzászólás módosítva: Szept 20, 2016
(#) kokozo válasza hzsiga hozzászólására (») Szept 20, 2016 /
 
Szia!
A kapcsolási rajzon a T1, T2, T3-nak van közös pontjuk a nyákterven nincs, így elsőre ez a legnagyobb hiba.
(#) hzsiga válasza kokozo hozzászólására (») Szept 20, 2016 /
 
Szia. Köszönöm a segítséget. Át kötéssel megoldható-e úgy ,hogy működjön mert már megépítettem a kapcsolást.
A hozzászólás módosítva: Szept 20, 2016
(#) kokozo válasza hzsiga hozzászólására (») Szept 20, 2016 /
 
Talán így.
(#) hzsiga válasza kokozo hozzászólására (») Szept 20, 2016 /
 
Köszönöm. Össze kötöm és meg látjuk működik-e végre.
A hozzászólás módosítva: Szept 20, 2016
(#) hzsiga válasza hzsiga hozzászólására (») Szept 20, 2016 /
 
Még mindig nem oké. Valami baja még most is van mert nem működik.
(#) kokozo válasza hzsiga hozzászólására (») Szept 20, 2016 /
 
Más hibát nem találtam.. Innentől mérni kellene.
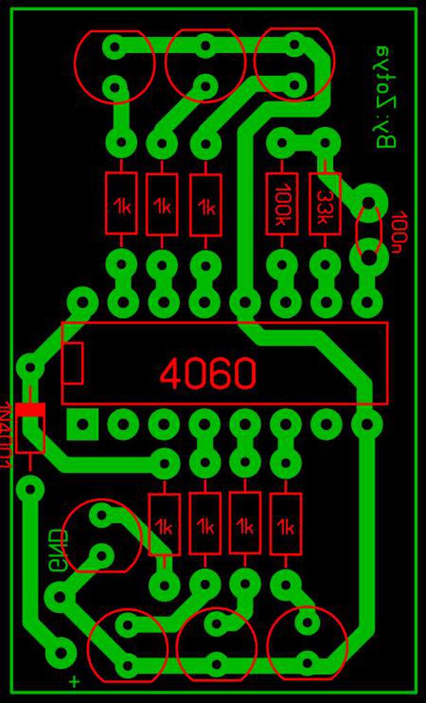
(#) trickentrack hozzászólása Szept 25, 2016 /
 
Üdv!

Ismét itt vagyok!
Ránézni valaki, hogy van-e valami hiba?

Előre is köszönöm!
(#) gyula66 hozzászólása Szept 25, 2016 /
 
Sziasztok. Ránézne valaki a paneltervre. Eléggé kezdő vagyok ebbe. A Sprint Layout-ot is csak most tanulgatom.
(#) kokozo válasza gyula66 hozzászólására (») Szept 26, 2016 /
 
Szia!
Azért lehetne egyszerűsíteni rajta R3-4 egymás mellett van és nagy hurokkal van összekötve..
(#) kokozo válasza trickentrack hozzászólására (») Szept 26, 2016 /
 
Szia!
A tiédbe is belekötök ha nem baj
Miért kell az ic lábai között bujkálni ha felesleges? Betápot beviszed átkötéssel a poti mellé azért hogy utána az ic lába között vidd tovább? Minek? Bemeneti 100k ellenállást direkt elviszed a másik oldalra ugyanezért? Felesleges.. képen kiszínezve ahogy szebb jobb lenne..
(#) gyula66 válasza kokozo hozzászólására (») Szept 26, 2016 /
 
Köszi a választ. Amit berajzoltál az szerintem nem jó, mert az R3-és az R4 nincs egymással összekötve a kapcsolási rajzon sem. Ellenben így rájöttem, hogy a panelon se jó helyre van kötve az R3, ezért módosítottam.
Következő: »»   163 / 202
Bejelentkezés

Belépés

Hirdetés
XDT.hu
Az oldalon sütiket használunk a helyes működéshez. Bővebb információt az adatvédelmi szabályzatban olvashatsz. Megértettem