Fórum témák

» Több friss téma
Fórum » NYÁK terv ellenőrzése
 
Témaindító: Paso, idő: Okt 4, 2005
Lapozás: OK   164 / 203
(#) trickentrack válasza kokozo hozzászólására (») Szept 26, 2016 /
 
Koszonom! Igazad van, modositom is!
(#) kokozo válasza gyula66 hozzászólására (») Szept 26, 2016 /
 
Ha rajtam múlna én még dolgoznék egy kicsit rajta mert nagyon szét vannak szórva az alkatrészek. Mutatok egy másik verziót ami fele ekkora kb.
(#) kokozo válasza trickentrack hozzászólására (») Szept 26, 2016 /
 
Ha már módosítod.. A betápot én elszeparálnám a bemenettől, hogy ne zavarjon be. Lásd kép..
(#) gyula66 válasza kokozo hozzászólására (») Szept 27, 2016 /
 
Köszönöm, valóban sokkal jobban néz ki a te megoldásod.
(#) Pali79 hozzászólása Szept 28, 2016 /
 
Sziasztok!
A mellékelt kapcsolást szeretném megvalósítani, de a nyák megtervezése nem kis fejtörést okoz, ezért szeretnék segítséget, iránymutatsát kérni. Az alap elrendezést kialakítottam egy SP fájlba. Kb ennyi lenne a kötöttség a nyákba és egy pár alkatrész ami a kapcsoláson fel van tüntetve. Ezen kívűl a PIC-ből van DIP, SOIC és SSOP tokozású is nálam, a többi alkatész lehet furatszerelt vagy nem túl pici SMD is.
Ha hibát láttok a kapcsolásban akkor azt is jelezzétek!
A segítséget előre is köszönöm!
(#) kokozo válasza Pali79 hozzászólására (») Szept 28, 2016 /
 
Szia!
Ha megvan a program forráskódja akkor a kijelző lábainak felcserélgetésével lenne ésszerű kezdeni, mert így akár hogy csinálod mindig minden keresztbe fog menni.
(#) Pali79 válasza kokozo hozzászólására (») Szept 28, 2016 /
 
Szia!
A programot én írom, oda rakom ahova akarom, az nem kötöttség. A PIC-et illeti csak a táp és az ICSP a kötött, atöbbit bárhová lehet rakni. Illetve még azon gondolkodtam, hogy ha valamelyik SMD tokot haszáljuk fel akkor meg pont jó a kiosztás. Jól látom?
(#) kokozo válasza Pali79 hozzászólására (») Szept 28, 2016 /
 
Akkor jobb a helyzet, az adat lábak jók csak a vezérlő lábak vannak keresztben.
(#) Pali79 válasza kokozo hozzászólására (») Szept 28, 2016 /
 
Végülis ez a része mindegy, hogy melyik hova van kötve, mert a programot úgy módosítom ahogy akarom.
(#) Pali79 válasza kokozo hozzászólására (») Szept 28, 2016 /
 
Meg persze a kvarc helye kötött...
(#) kokozo válasza Pali79 hozzászólására (») Szept 28, 2016 /
 
Félig kész, kb.
(#) Pali79 válasza kokozo hozzászólására (») Szept 28, 2016 /
 
Nagyon köszönöm! Igyekszem nem elrontani.
(#) Pali79 válasza kokozo hozzászólására (») Szept 29, 2016 /
 
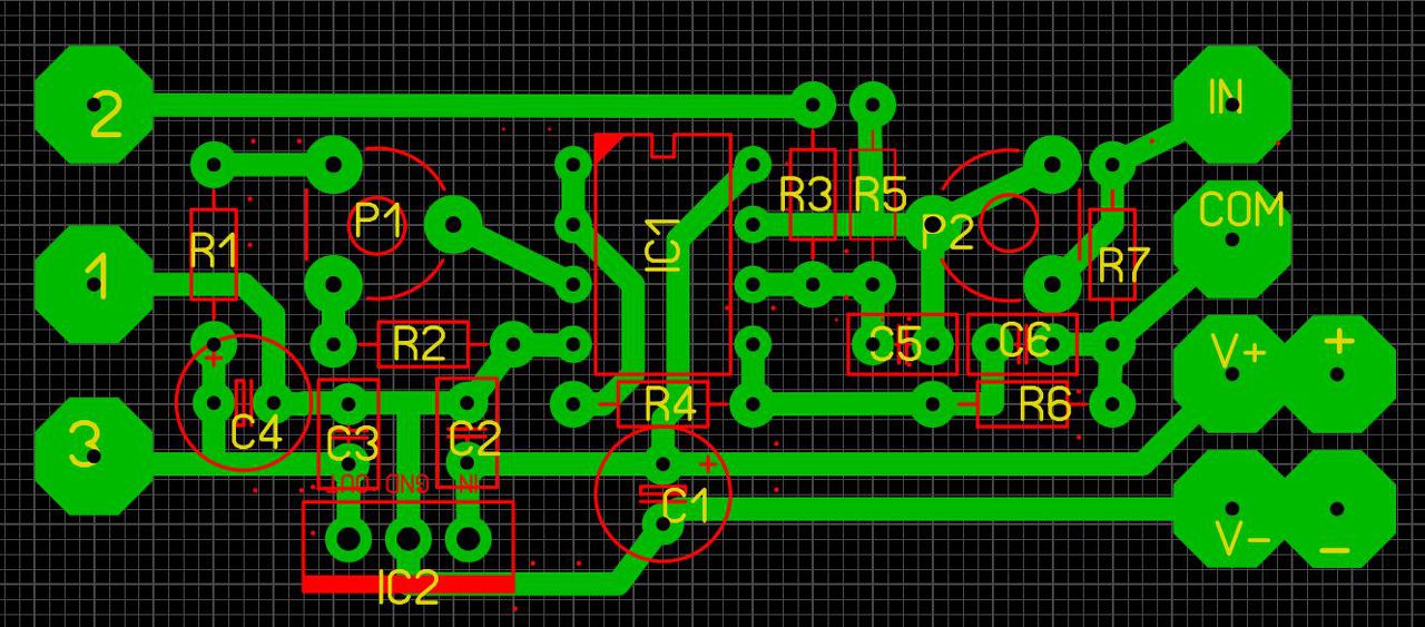
Ha minden igaz kész van. A motorcsatlakozókról lehagytam a diódákat, mert túzsúfolt lett tőle (vagy csak én vagyok a béna), végső megoldásként arra gondoltam, hogy a motorra teszem őket.
Vélemény?
(#) kokozo válasza Pali79 hozzászólására (») Szept 29, 2016 /
 
Szerintem nem jó.. Az elem egyik pólusának nem a gnd-re kellene mennie? 7805- nek nem kell gnd?
(#) Pali79 válasza kokozo hozzászólására (») Szept 29, 2016 /
 
Basszus! Köszi, hogy szóltál! Javítottam.
(#) kokozo válasza Pali79 hozzászólására (») Szept 29, 2016 /
 
Azért én tuti tennék a 7805 után is egy 10µF-os elkót. És ezért a pár alkatrészért nem csinálnék 2 oldalas nyákot.
(#) Pali79 válasza kokozo hozzászólására (») Szept 29, 2016 /
 
Hát igen... Én sem nagyon akarok kétoldalast. Bár az elemtartót mindenképp a másik oldalra akarom tenni, hogy ne kelljen szétszedni az egészet az elemcseréhez. Amit felülre betettél csatlakozót az mire is szolgál pontosan?
(#) kokozo válasza Pali79 hozzászólására (») Szept 29, 2016 /
 
Ha nem gomb elemet akarsz használni, hanem ceruzát ami sokkal tovább bírja és olcsóbb is, oda lehetne bekötni az elemtartót. A sok átkötést alól meg így lehet kiiktatni.
(#) Pali79 válasza kokozo hozzászólására (») Szept 29, 2016 /
 
Hát a számításom alapján a gombelem is 9 évig bírja, ha tönkre nem megy. Ezt a kikerülést még megcsinálom, jobb mint a sok átkötés. Köszönöm!
(#) kiborg hozzászólása Szept 30, 2016 /
 
Sziasztok!

Vetnétek egy pillantást az alábbi NYÁK-ra ? Javítani való rajta? Észrevétel ?

Üdv Kiborg
(#) HA3GX hozzászólása Okt 3, 2016 /
 
Kérlek nézzetek rá, hátha félrehuzaloztam. Lenne mit szépíteni rajta (de itt nem szempont).
A hozzászólás módosítva: Okt 3, 2016
(#) scooby_ válasza HA3GX hozzászólására (») Okt 3, 2016 /
 
Nekem csak egy kérdésem lenne: Muszáj mindenképpen ezt a kapcsolást építeni, az-az van valami szempont, amiért pont erre esett a választás? Van ott azon az oldalon, alul sokkal jobb kapcsolás is ennél, kifinomultabb, precízebb, strapabíróbb.
(#) ktamas66 válasza HA3GX hozzászólására (») Okt 3, 2016 /
 
Nekem kicsit esetlegesnek tűnik. Meg is vannak már az alkatrészek? Mert szerintem a 2A-es tekercs nem ekkora, talán a dióda is lehet nagyobb ugyanúgy mint a sönt ellenállásnak is 1W körülinek kellene lennie, ráadásul lehet nem is kapsz pont ilyen értéket és kettőből kell összerakni. Ellenben a PNP tranzisztor valószínűleg nem TO220 tokos. Kapcsolóüzemben előnyös, ha a FET gate köre minél rövidebb, és az is meggondolandó, ha hűteni kell a FET-et, az hogy lesz megvalósítva.
(#) HA3GX válasza ktamas66 hozzászólására (») Okt 3, 2016 /
 
Még nem rendeltem meg az alkatrészeket, egyenlőre keresem a megfelelő kapcsolást, közben "bedobálom" az alkatrészeket a tervezőbe. Scooby, erre gondoltál? Kapcsolás
(#) HA3GX válasza HA3GX hozzászólására (») Okt 4, 2016 /
 
Második nekifutásra ez lett belőle. Még nem néztem át, most következik.
(#) madzagos hozzászólása Okt 4, 2016 /
 
Üdv Mindenkinek!
Ezt a nyáktervet kellene leellenőrizni hogy jól lett-e megtervezve? Ez az első tervezésem.
Üdv Madzagos
A hozzászólás módosítva: Okt 4, 2016
(#) kokozo válasza madzagos hozzászólására (») Okt 4, 2016 /
 
Szia!
1-14 es lábak tápon vannak a kapcsolási rajzon, akkor miért nem egy egyenes vonallal kötöd össze? Miért kell átkötés mindnél?
(#) madzagos válasza kokozo hozzászólására (») Okt 4, 2016 /
 
Szia! az 1-es láb 1 1n4148-as diódán keresztül fog kapcsolódni,hogy a til-ek ne teljes fényerőn menjenek.
(#) madzagos válasza madzagos hozzászólására (») Okt 4, 2016 /
 
Közben átnéztem a paneltervet még egy párszor és több hibát is találtam,kijavítottam remélem az összeset.
(#) proli007 válasza madzagos hozzászólására (») Okt 4, 2016 /
 
Nem egészen.
- A 4060 még mindig nem jó. Nincs a 8-as lábán a GND és a nyomógomb nem oda jön, hanem a 9-esre. Vagy is a másik sor szélére.
- A TIL lábán nem vezetheted át a felső oldalon a vezetősávot, ráadásul indokolatlan is a dolog. A TIL-t nem lehet a felső oldalról forrasztani, mert gondolom nem furatgalvános lesz a nyák.
- A táp vezetősávok (de a többi is) lehelet vékonyak. Ezek eszik a villanyt, így olyan vastag legyen, amilyen csak lehet. Egyébként is könnyebb elkészíteni/forrasztani a nyákot, ha nem hajszálvékonyak a sávok.
Következő: »»   164 / 203
Bejelentkezés

Belépés

Hirdetés
XDT.hu
Az oldalon sütiket használunk a helyes működéshez. Bővebb információt az adatvédelmi szabályzatban olvashatsz. Megértettem