Fórum témák
» Több friss téma |
- Ez a felület kizárólag, az elektronikában kezdők kérdéseinek van fenntartva és nem elfelejtve, hogy hobbielektronika a fórumunk!
- Ami tehát azt jelenti, hogy a nagymama bevásárlását nem itt beszéljük meg, ill. ez nem üzenőfal! - Kerülendő az olyan kérdés, amit egy másik meglévő (több mint 17000 van), témában kellene kitárgyalni! - És végül büntetés terhe mellett kerülendő az MSN és egyéb szleng, a magyar helyesírás mellőzése, beleértve a mondateleji nagybetűket is!
Lemaradt egy kettőspont, az első link azért nem működik. Itt a jó link:
HD44780 adatlap... A hozzászólás módosítva: Okt 14, 2016
Milyen az az 5x2x16 kijelző? Ez egy 2x40 karakteres kijelző. A kijelző hosszáról is látható. Egy vezérlő IC van ezen is a HD44780, a HD44100H IC-k LCD meghajtók.
A hozzászólás módosítva: Okt 14, 2016
Igaz, én elnéztem, a többit nem is figyeltem, csak a jobb szélső IC -t...
A hozzászólás módosítva: Okt 14, 2016
Lemaradt a csatlakozó bekötése, mellékelem.
De arról nem írtál milyen az a 5x2x16 karakteres kijelző. Kíváncsi lennék rá!
5 x 8 pixel egy karakter, talán erre gondolt, csak nem fejezte be.
Nem, én azt hittem, hogy 5 db 2x16 os kijelző van egybe tokozva, de benéztem,
(fene se látja, hogy mekkora a valódi mérete ennek az egységnek)...
Srácok van valakinek ilyen feszmérője:
2 vezetékes feszültségmérő... Legyen szíves nézze már meg (egy szabályozható labortáppal), ha 10V alatti feszültséget köt rá, akkor átvált két tizedesjegy pontosságra? És mennyi a legalacsonyabb feszültség amiről még működik? Egy videót megköszönnék, amint a maxról minre tekerve a feszültséget hogy mér. Köszi...
A vezérlő IC összesen maximum 80 karaktert képes kezelni. Ennek megfelelően legfeljebb 4x20 illetve 2x40 karakteres kijelzőt készítenek vele. Én könnyű helyzetben voltam, mert itt volt a kezemben egy 2x40 karakteres kijelző.
A hozzászólás módosítva: Okt 14, 2016
Az adatoknál ott vannak a paraméterek:
- 4,5 - 30 V közt üzemeltethető - 10 V alatt 0,01 V a felbontás - ha a bemenő feszültség meghaladja a 10 V-ot akkor 0,1 V a felbontás. A hozzászólás módosítva: Okt 14, 2016
Igen azt olvastam én is, de van ahol 2.5V min feszt írnak, ami jó volna, csak oda meg nincs oda írva, hogy méréshatárt is vált.
Amit linkeltem az meg vált méréshatárt, csak épp a 4.5V magas, alacsonyabb feszkóról kellene üzemeltetnem...
4,5V alatt nem működik a beépített 7107.
Akkor válasz három vezetékeset, az 0-30 V méréshatárban használható. Egyébként a felbontás és a pontosság két különböző dolog.
A hozzászólás módosítva: Okt 14, 2016
Akkor nézd meg itt:
Ugyan az... Itt azt írja, 3.5V alatt a fényerő gyengül, de ez a mérés pontosságát nem befolyásolja... Szóval akkor most mennyi a minimum??? Vargaf nem jó a három vezetékes, mert földfüggetlen feszkót kell mérnem (sorbakötött Li-Ion cellákat)...
Ezek nem 7107-tel mennek. Valamilyen mikrokontroller van bennük, túlnyomó részben gondosan eltüntetett típusjelzéssel.
És még azt írja:
Idézet: „Minimum input voltage: DC 4.5V” Ez 0 V-tól soha nem fog mérni.
Azt is látom, de akkor minek írja az alacsonyabb feszültséget... Valami akkor nem stimmel...
Erre a célra van külön műszer, ami egymás után méri a cellákat. Ilyen.
Egyébként létezik olyan kétvezetékes LED műszer, ami 3,2V feszültségtől működik. Régebben fillérekért lehetett kapni, mostanra drágább lett, vagy én nem találom most. Bővebben: Link
Igen azt ismerem, de nem olyan kell...
Közben találtam 2.5V -ról működőt (elvileg), úgyhogy rendeltem hármat, meglátom valóban működik -e ilyen alacsony feszkóról... DC 2.5V-30V LED feszültségmérő... Ha megjött, és tényleg működik 3V alatt, légy szíves szólj, mert én is ilyet keresek. Pontosabban megkívántam. Nekem csak olyan van, ami 3,2V alatt megtagadja a működést.
Én többet bontottam szét, és mind 7107-el ment. Valóban találkoztam olyannal is, amiről eltűntették a típusszámot, azokat nem néztem meg.
Elvileg ez a kapcsolási rajza, de ezen is ott a feszstab...
DSN-DVM-368 DSN-DVM-368 hack... Végül is másik fajtát rendeltem, ami az információk szerint megy alacsonyabb kakaóról is, de azon több alkatrész van, de ahoz már nem találtam kapcsolási rajzot ... A hozzászólás módosítva: Okt 14, 2016
Ki beszél itt fesszabályzóról? A 7107 egy A/D konverter amben van 3 1/2 digites led meghajtó. A linket ne nekem címezd, ezekben sincs 7107.
Csupasznak: Én meg egyetlen 3 digites panelmérőt sem láttam 7107-el. Nem is lenne értelme belerakni ezekbe a filléres panelmérőkbe. Olcsó dvm-ek viszont gyakran vannak vele szerelve.
Sziasztok!
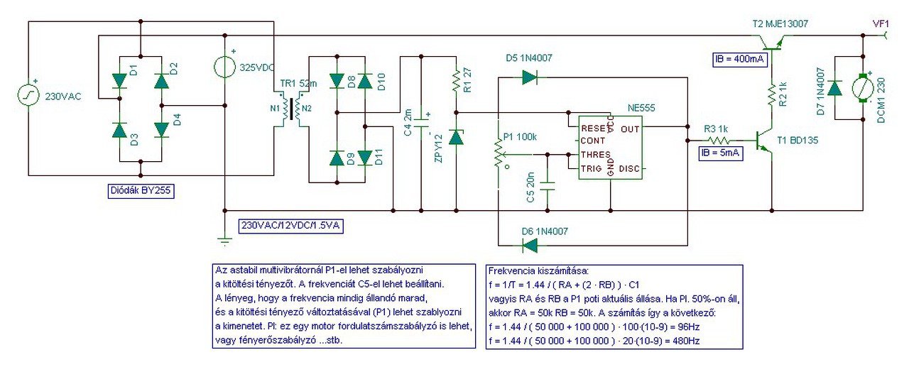
Egy motor fordulatszám szabályzót tervezgetek és eddig jutottam a rajzzal.Az egyik kérdésem az, hogy a trafó után a második egyenirányítás után közösíthetem-e a földet az első egyenirányítás utáni földdel? A másik kérdés, hogy a BD135 kollektor körében lévő ellenálláson ami a nagy tranyó bázisára megy, mekkora feszültség esik? Előre is köszi a segítséget!
Milyen motor fordulatszámát szeretnéd szabályozni? Csak azért kérdezem, mert nagyon nem mindegy, hogy egyáltalán működni fog-e a dolog. Mindezek mellett van pár hiba is a rajzban.
Szia! Egy univerzális villanymotor. Valamilyen fúrógép volt csak behalt a mechanikája és így másra lesz használva a motorja. Milyen hibákra gondolsz?
Az elején az egyenirányítások szerintem egyértelmű, a PWM része szintén rendben van, esetleg a tranzisztoroknál nem stimmel valami?
A 230 V van egyenirányítva, szűrve viszont nincs. Igaz, ha szűrve lenne, kb. 320 V jutna a motorra. Sokkal kevesebb alkatrészből is meg lehet csinálni, ugyanakkor a PWM kitöltési tényezője kb. 5 - 95 % között állítható. A kimeneten elég csak egy tranzisztor, megfelelően átrendezve a kapcsolás. Annyira nem vágom az analóg technikát, de nekem úgy tűnik, T2 bázisa nem kap vezérlést semmilyen módon. T1 vagy lehúzza nullára, vagy lebeg T1 zárt állásánál. NPN tranzisztor használatánál szerencsésebb, ha a kollektorban van a terhelés. Ilyen alkalmazáshoz viszont jobb egy IGBT, megfelelő vezérléssel.
Ajánlom inkább a mellékletben lévő kapcsolást. Egyszerű, mint egy faék, minden felesleges sallangtól mentes.
A szűrés most nem érdekes a villanymotornak jó úgy is. Egy tranzisztorral szerintem nem lenne jó, mert nagy bázisáram kellene neki ami az 555-öst túl terhelné. Ezért gondoltam hogy berakok egy kisebb tranyót ami az áteresztő tranzisztort szabályozza. Amikor az 555-nek a kimenetén magas szint van, akkor kinyit T1 és megindul a kollektor áram ami kinyitja T2 -t és ott is megindul az áram. Az 555 zárt állásánál T1 zárva van nincs kollektor áram így T2 tényleg lóg a levegőbe, de gondoltam ha nincs bázisáram akkor T2 lezár és nem folyik rajta keresztül áram.
Köszi a rajzot, nézegetem.
T1 kinyit és megindul a kollektor áram. Honnan veszi az áramot? T2 bázisából szívja el? Mivel a tranzisztor bázis-emitter feszültségkülönbségre nyit, eléggé meg kell emelni a bázis feszültségét ahhoz, hogy 0,5 - 1 V-tal magasabban legyen, mint az emitterben lévő fogyasztóra jutó feszültség. Keress darlington tranzisztort, ami kibírja az áramot és a feszültséget vagy használj IGBT-t. A terhelést pedig rakd át a kollektorra.
|
Bejelentkezés
Hirdetés |





Ha megjött, és tényleg működik 3V alatt, légy szíves szólj, mert én is ilyet keresek. Pontosabban megkívántam.
Nekem csak olyan van, ami 3,2V alatt megtagadja a működést.
... 





