Fórum témák
» Több friss téma |
Sziasztok!
Otthoni galvanizálásra kellene előállítani kis feszültséget egy 12V-os autóakksiról. Gondoltam már 7805-ös megoldásra, de azt olvastam, hogy még az 5V is sok. Jó lenne valahogyan kb. 3V-ot előállítani. Tudnátok segíteni? Üdv.
Esetleg LM317? 1,2V-tól indul, de egy ügyes kis trükkel 0V-ra visszahúzható...
Egy 3V-os adapter nem lenne jó?
Szia!
1 vagy max. 2 amper.
Hi!
Galvanizáláshoz fix áram kell. Inkább áramgenerátorban vagy áramkorlátos tápban gondolkozz. Ha feszültséggenerátorról hajtod az elektrolitot, akkor az áram elég széles tartományban fog ingadozni (polarizáció, oldat koncentrációja, hőmérséklet - mind változtatja az ellenállást). Szép bevonathoz stabil áram kell.
Helló!
Dobok egy kapcsit, hátha ez jó lesz neked!
Szia %
ez a kapcolás is -feszültség generátoros----a veszteségek meg: 12 V -3 A max = 36 W 3V 3 A = 9W nem rossz hatásfok ! 25% a tranyón meg 27W veszteség.. talán ha másképpen : fényerő szabályzó 230/6--12 V közötti trafó . graetz egyenirányitó + 1 izzó előtehernek max 2 W igy a veszteség minimális. persze a legjobb az átkapcsolható trf 0,5---1 V lépcőkben....
Egyetértek lgyk-val... ide szabályozható áramgenerátor kell - vagy nagyobb áramú stabilizátorral, vagy tranyóval kivitelezve a max. 3 amper miatt.
Próbáld ki 1 amper alatt, kisebb tárggyal, hogy érdemes-e foglalkoznod a dologgal, mert az sem mindegy, milyen a fürdő. A veszteséggel meg először nem kell törődni, ráérsz akkor, ha jól működik a cucc, elfogadható a bevonat.
Sziasztok!
Ha mindenki ilyen áramgenerátoros dolgokról ír, akkor tudnátok mutatni, valami konkrét kapcsolást? Mint már írtam 1 amper talán, ami kell, de 2 az tényleg a max. ( ha nem éri el pl.:1.5 A csak, az is elég szerintem) Üdv.
Ha pl. egy LM350T-vel csinálod, 3 A-ig is elmehetsz, és egyetlen ellenállással beállíthatod.
A rajz az adatlapjából van.
Szia!
Értem. Ezzel is 3V környékén marad a fesz?
Nem, ez csak az áramerősséget tartja állandó értéken, a kimeneti feszültség így annyi lesz, amit az áram és a galvánfürdő ellenállása meghatároz.
Az LM350 adatlapjában olyan kapcsolást is találsz, ami állandó feszültséget biztosít limitált áramerősség mellett; még sosem galvanizáltam, de szerintem a kettőt együtt nem tudod állandó értéken tartani (azaz mindig 3 V legyen a kimenet, ugyanakkor állandó 1 A folyjon át a fürdőn).
Felejtsd el a 3 voltot...
Nézz körül a neten, sok galvanizálással kapcsolatos téma van.
Sziasztok!
Szóval ha pl.: LM350T-vel felépített áramgenerátort beszabájozom mondjuk 1A környékére, akkor a feszültség is 1V környélén lesz vagy az marad az akksi feszültsége / kb. 12V /? (Végtére is nekem az lenne a lényeg, hogy 4-5V alatt legyen a feszültség úgy kb. 1A mellett, a 3V-ot csak példaképpen írtam.)
Az Ohm-törvényt tudnám említeni a magyarázathoz. Van egy áramgenerátorként használt stabilizátorod. Ha beállítod 1 A áramerősségre, és rövidre zárod a kimenetet egy jó vastag vezetékkel, akkor úgy fog folyni az 1 A, hogy nem esik a vezetéken feszültség (elhanyagoljuk azt a pár század Ohm ellenállását).
Ha a kimenetre 5 Ohm nagyságú ellenállást kötsz, akkor U = R * I, azaz 5 V fog esni rajta. Vagyis a kimeneten akkor lesz 5 V alatti a feszültséged 1 A áramerősséget feltételezve, ha a fürdőd soros ellenállása 5 Ohm alatt marad. A koncentráció, a kémiai reakció, elektródák alakja, mérete, helyzete, elektrolit áramlása stb. mind befolyásolják ezt a soros ellenállást, így ha állandó áramerősséget szeretnél tartani, akkor az elektródafeszültség oda áll be, ahová a fürdő, mint terhelés, éppen meghatározza. Szerintem a fürdő összetétele és a technológia együttesen kell, hogy biztosítsák ezt az említett soros ellenállást, ha tévedek, az azért van, mert nem is foglalkoztam még ilyesmivel. Legfeljebb lehet még olyat csinálni, hogy sorba kötsz két 350-est; az elsővel beállítod a feszültséget pl. 6.5 V-ra, ez hajtja a másodikat, ami áramgenerátorként működik. A másodikon esni fog kb. 2 V, így a max. kimeneti feszültséged 4.5 V körül alakul, viszont ha egy bizonyos érték fölé megy a fürdő ellenállása, akkor a 4.5 V tartása mellett az áramerősség csökkenni fog.
Már kaptál pár célzást a fürdővel és az elektródákkal kapcsolatban.. képzeld el, hogy az egyik a bevonandó anyag és a felülete nagyságától és az áramerősségtől függ a kiváló fém vastagsága ( elektrokémiai egyenérték ).
Nem mindegy, hogy 1 cm^2 vagy 100 cm^2, így az 1 amper is változhat... írtam, hogy olvass hozzá sokat a neten.
Sziasztok!
Találtam egy képet a témáról. Ha ezt nem kistrafóra kötöm, hanem 12V-os autóakksira, akkor ugyebár nem kell az egyenirányító. Az lenne a kérdésem, hogy kb. mekkora változtatható ellenállást vegyek?? ( Azt írták, hogy 1..2A / négyzetdeciméter áramerősség kell és kb. 2..3V fesz.) Köszi Üdv.
A galvanizálásos témában, itt találsz egy könyvet a témáról (linken jobb egérrel katt, cél mentése más néven, átnevez rar-ba, jelszó galvanizalas); ajánlom figyelmedbe a 33. oldal felső felét, ahol azt írja, a feszültség ne haladjon meg egy bizonyos értéket, nem pedig azt, hogy konkrétan mennyinek is kell lennie. Vagyis, ahogy korábban mondtam, összeköthetsz két stabilizátort, az első limitálja a működési feszültséget, a második pedig áramgenerátorként a fürdőt hajtja. Az elektródák felülete alapján kiszámítod a szükséges áramerősséget, beállítod, és szerintem ha megfelelő a fürdő, akkor nagyjából azt a kimeneti feszültséget mérheted majd rajta, amit a papírok is emlegetnek.
Az akkumulátoros-ellenállásos dolgot csak azért nem javasolnám, mert egyrészt nem védi mélykisütés ellen az akksit, másrészt a szép bevonatokhoz állandó áramerősség kell (nem állandó feszültség), és a csökkenő akkufeszültség miatt, állandó értékre beállított terhelőellenállás mellett, a fürdő árama is csökkenni fog. A fürdő ellenállás-változását meg aztán végképp nem kompenzálja, szóval szerintem fontold meg az áramgenerátoros hajtást (aminek a tápja már lehet az akku is, csak 10.5 V alá soha ne engedd kisülni).
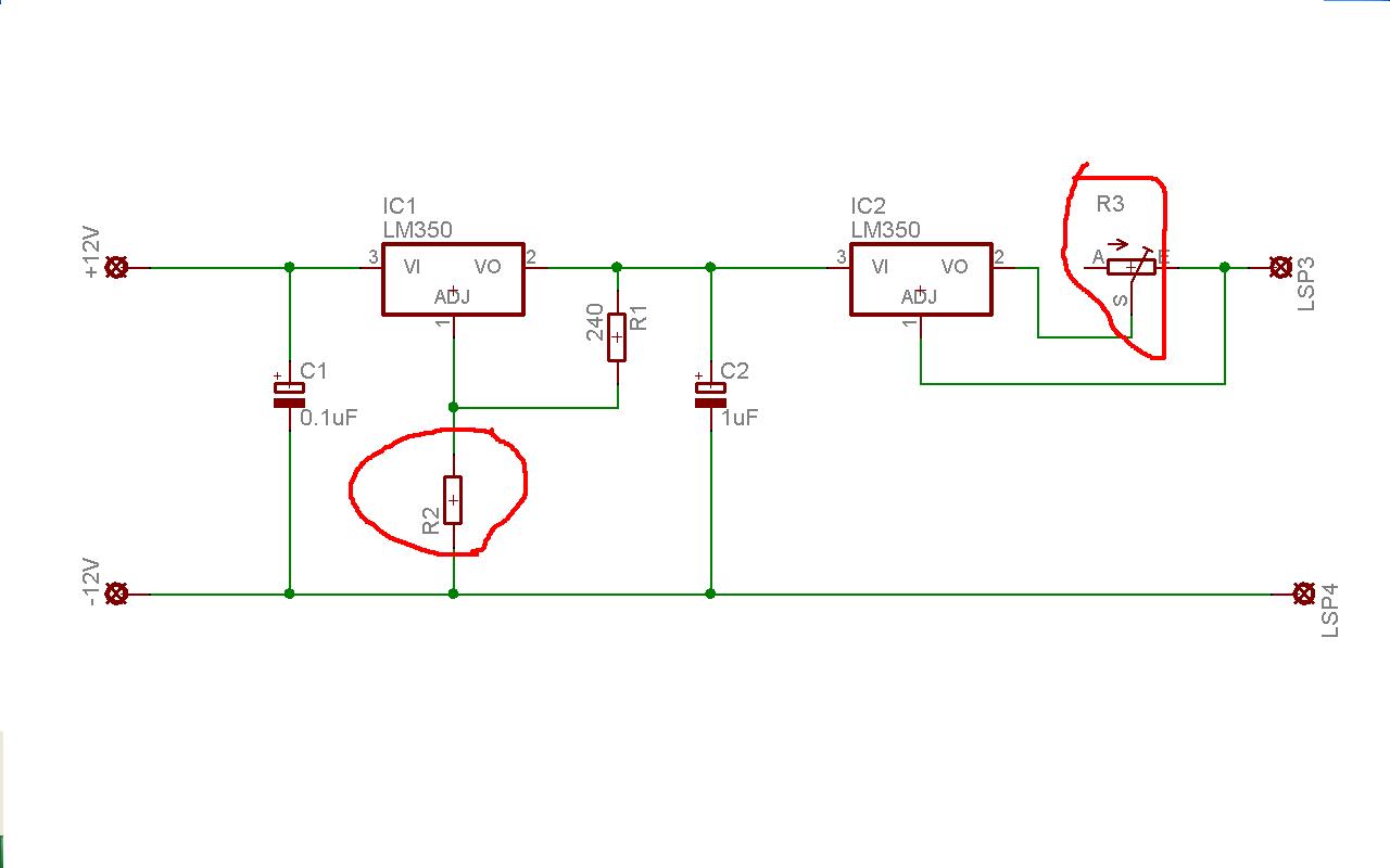
Szia!
Valahogy így kellene kinéznie? A képen bejelöltem egy ellenállást, meg a potit. Ezeknek mekkoráknak kell lenni? Üdv.
Igen, valahogy így. Az első szabályzónál a képlet: R2 = (( Vki / 1,25) - 1 ) * R1, ha pl. max. 6 V-ot akarsz a második szabályzóra engedni, akkor 912 Ohm jönne ki; ekkor vagy potit teszel oda, vagy egy 820 Ohm-os ellenállást a sorból választva, és akkor 5,52 V lesz beállítva.
Ebből kb. 2 V esik a második szabályzón, azaz kb. 3,5 V lehet a fürdőn eső feszültség, az állandó áramerősség tartományában. A kimeneti áramhoz már a tárgy felülete is kell, legyen most 1 dm^2, és mondjuk, hogy 2 A/dm^2 -es áramsűrűséget kell beállítanod (ezek a technológia szerinti előírások), ekkor értelemszerűen 2 A áramerősségre lesz szükséged. A képlet ide R = 1,25 / I, ami 0,625 Ohm-os ellenállást jelent (huzalellenállás, a teljesítmény figyelembe vételével). Ez csak egy példa, az adott technológia által meghatározott értékekkel kell számolni. |
Bejelentkezés
Hirdetés |














