Fórum témák
» Több friss téma |
Ha turbós akkor pressostát probléma. úgy érzékeli nem megy a ventillátor.
Vagy lehet ventillátor venturi cső dugulás pók által. Ebben az irányba keresgess.
Ki volt takarítva a turbó és ami kis cső megy a pressostátba, az is tiszta, meg a pressostát hallatszik hogy kattan, miután elindul a ventillátor. Az egyik gázszerelő azt is mondta, hogy vagy gyújtó trafó vagy panelhiba lehet.
Üdv!
Szeretnék egy kis technikai segítséget kérni:van egy Saunier Duval-Renova c24e típusú kombi kéményes kazánunk.Bekapcsol majd folyamatosan szikráztat és nem áll le a szikráztatás-így F1 hibakóddal lekapcsol. 2-3 ugyanilyen hibaleállás után újra indul.Fűt ,viszont miután leállás és újra indulna,kezdődik elölről az egész újraindítgatás...Mi lehet a gond? köszönöm szépen A hozzászólás módosítva: Okt 25, 2016
Gyújtó trafót ki tudod próbálni. Miközben szét van szedve a kazán gázgyújtóval be tudod e gyújtani amikor az következne. Ha igen gyújtó trafó hiba. A kispanel hiba nem vár 2-3 percet. 10-15mp múlva kiáll hibára.
Roland
Lángőr nem ér bele a gázlángba vagy égésvezérlő panel hiba. Azon belül is a kondenzátorok fáradtak el.
Roland
Kondenzátor csere után is fennáll a jelenség. Gondol egyet és leáll 70 80 hibakóddal.
Sziasztok!
Segítségeteket szeretném kérni. Van nekünk egy 4 éves Ariston clas premium evo 24 kombi gázkazánunk és kiállt 501-es hibakóddal. A hiba kód jelentése a követlező: Hiányzik a láng! nem is szikráztat. Mielőtt valakiben felmerül a kérdés, hívtunk szerelőt, de mindeki csak hiteget, hogy eljön, de eddig az elmúlt egy hónapban senki sem jött. Az egyik szerelő azt mondja panelhibás, a másik meg hogy dobjuk ki az egészet és vegyünk újat, mindezeket az állításokat úgy, hogy egyik sem nézte meg, csak a hibakód alapján ezt mondta telefonban. Valaki tud segíteni? merre induljak el? azt látom, hogy egy üvegbiztosíték kiment benne, azt kicseréltem azóta írja ki ezt a hibát. panel száma: 740190004904 előre is köszönöm nektek!
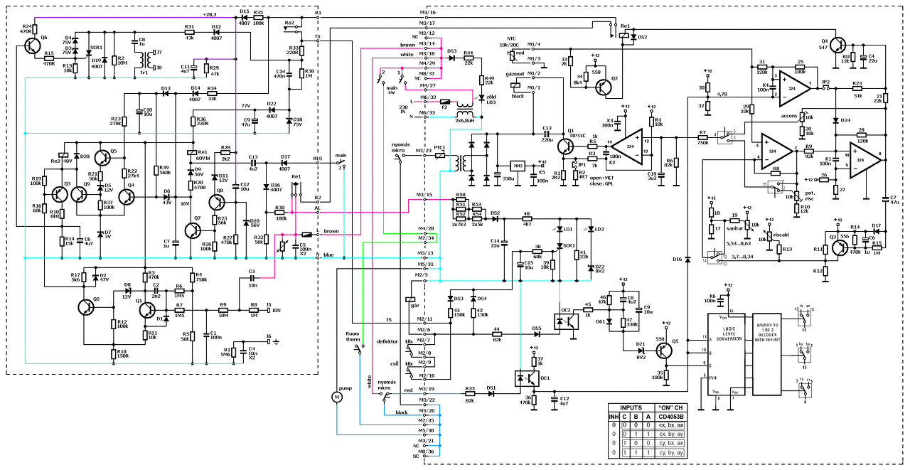
Jóbaráttól került hozzám a képen látható panel. A kazán típusát nem tudom, a panelnek van egy tesója is mellette. A képen láthatón Bertelli and Partners, a másikon Immergas felirat van.
Szerelő azt mondta panelhiba, mindkettőt visszarajzoltam, hidegen mérve hibás alkatrész nincs benne. A képen láthatót egyszerűnek ítéltem, de nem értem a működését a rajz alapján sem... Ha valakinek ismerős, beszélhetnénk róla.
Szia ez tüzelésvezérlő. másnéven gyújtópanel.
Hibája az hogy az X2-es kondik terhelés alatt rosszak. Ki kell cserélni. Feltéve ha a hiba nem gyújt vagy nem marad égve. Roland
Köszönöm a segítséget! Sikerült megoldani a hibát, de azt hittem, hogy tökön szúrom magam a hiba egyszerűsége végett. Még jó, hogy a gázszerelő felcserélte a presszosztát kábeleit, pedig két kábelt nehéz rossz helyre dugni!
Hali!
Köszönöm, hogy ránéztél. Az a gondom, hogy nem értem - a rajz alapján - hogyan működne (az elektronikát nem ma kezdtem)... Tehát a barnán (L) bejön a fázis, ami Re1 bistabil relé nyugalmin kimegy az (AL) pontra - ekkor a másik panelen egy piros LED hibát jelez. Reset meghúzatja Re1-et, a fázis (R2) pontra kerül - megjárja a másik panel reléjének kontaktusát és visszajön (R1) pontra. Ezen kívül a panel mást nem kap. A gondom ott van, hogy a Re2 tápját a saját munkaérintkezője adja... A (TS) pontra fázist adva (asztalon) párat szikráztat, majd Re1 billen=hiba. A lángőr bemenetet - szikra után zárva - sem marad meg az állapot. (Sajnos a készülék egyéb hibákkal is teli - pl: váltószelep - így abban nem próbáltam.) A hozzászólás módosítva: Nov 2, 2016
Sajnos kazán panelek eléggé csalafinták tele vannak olyan utakkal ami semmire sem jó, csak van. Így tudják eladni drágábban és a nem konyítók belezavarodnak de még a régóta ezzel foglalkozók is. Néha érthetetlen módon megy de ha kimarad valami mégsem megy.
Ez a panel is tapasztalati alapon van kitalálva a hiba. de ha valamit nem jól érzékel ami lehet egy oxidos réteg is képes teljesen más hibát produkálni. A legjobb lenne a helyén tesztelgetni gázzal gyújtással együtt.Roland
Felteszem az alulnézeti ültetést is, hátha hasznos lesz még valakinek.
Segítség!!! Egy Savio Futura dög van beszerelve nálunk (tudom, nem kellett volna...), ami egy hónapja felmondta a szolgálatot, azóta nem nagyon találok megoldást. Az egy dolog, hogy a legtöbb szakember elhajt a fenébe ezzel a kazánnal, de ha valaki meg is nézi, nehezen találja a hibát. Először a gyújtóelektródát cseréltük ki, mert le volt törve egy kis darab az egyik feléről. Miután beszereltük az újat, két napig működött is, aztán megint leállt. Most azt tapasztaljuk, hogy szikra ugyan van, de mégsem gyullad be, ezért most az a gyanú, hogy a gázszeleppel lehet valami probléma. Persze a Saviohoz Sigma 848-as kéne, amit nem sikerült eddig találni sehol. Kérdésem: szerintetek meg lehetne próbálni csak a tekercseket kicserélni és ha igen, a 848-asba belemegy a 845-ös tekercs? Vagy mi a túrót csináljak? Előre is köszönöm, ha válaszoltok.
Sziasztok!
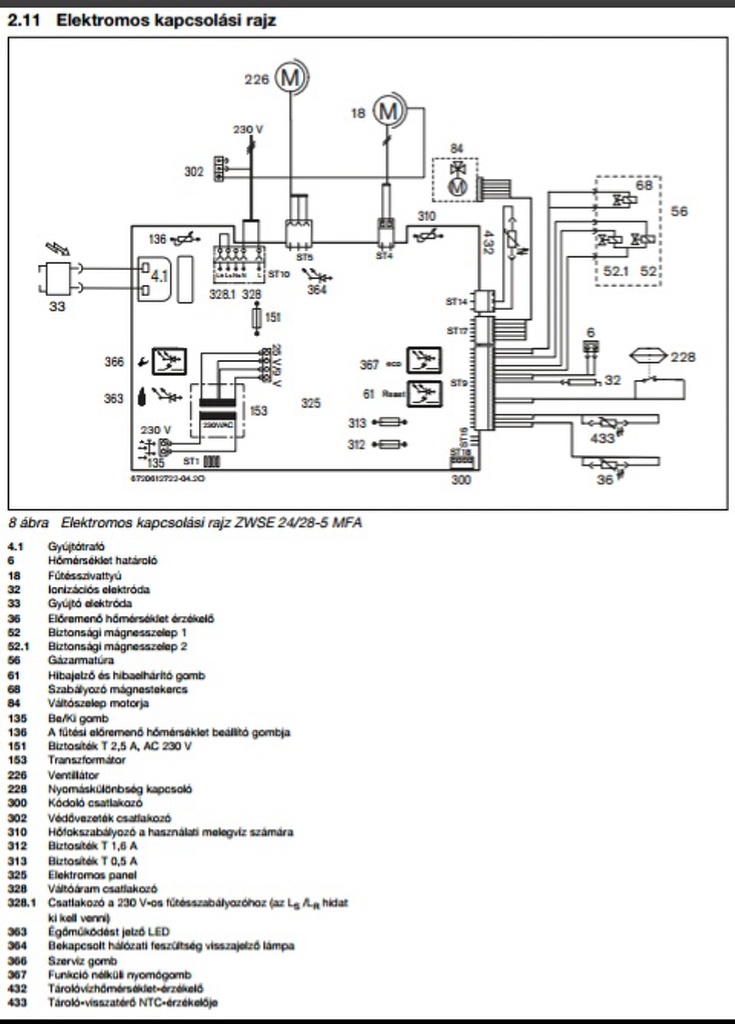
Van egy Junkers Ceraclass Acu ZWSE 24-5 MFA cirkóm, ami 1 hosszú - 4 rövid ledvillanással hibát jelez (a dokumentáció szerint a nyomásszabályozó kapcsoló hibája elsősorban). A hiba főleg olyankorLehetséges ezik, ha teljesen kifogy a víz a tárolóból, de továbbra is melegvízre van szükség ( pl. teleengedem a kádat és még kéne víz ). Ha csak fűtés megy, vagy ha rövid ideig engedem a vizet, villogás nélkül működik. A szerelő szerint panelt kell cserélni. Azt mondta nem kap áramot a ventilátor és ezért áll le a rendszer. Ez a második, aki látja, ugyanis az egész úgy kezdődött, hogy karbantartás miatt kihívtam egyet, aki kiporszívózta, másnap előjött a hiba, de nem volt hajlandó visszajönni, azt mondta keressek szakszervízt. Lehetséges, hogy a porszívózástól hibásodott meg? Valóban panelhibàra utal a jelenség? Iszonyat drága lenne. (megpróbálok csatolni egy kapcsolási rajzot) Köszönöm szépen előre is a segítséget!
Ha egy szerelő kapásból rávágja, hogy panelhiba, keress másikat. Ez a szent gráljuk miközben jó, ha az esetek egy százalékában tényleg az romlott el. Iszonyat kíváncsi vagyok, miért ezt kántálják lépten-nyomon! Talán szándékosan megijesztik a tulajdonost, így nem kell foglalkozni a masinával (miközben sírnak, hogy nincs pénz kenyérre)...
Mindenesetre érdekes, hogy a karbantartó nem hajlandó megjavítani azt, amit vélhetően elrontott.
Nagyon gyorsan rávágta (ettől még lehet igaza, csak hirtelen nagyon sokkolt, hogy 80000 Ft.,.
ami szerintem a nettó). Jaj, két elírásom volt, *jelentkezik és nem nyomásszabályozó, hanem nyomáskülönbség kapcsoló. Még felmerült bennem, hogy annak a karbantartásnak, amit eddig tapasztaltam, hogy leveszik a burkolatot és kiporszívózzák van értelme? Volt aki kompresszorral fújta, volt aki ecsettel tisztította, de ennyi.Miből kéne állnia egy rendes karbantartásnak?
Típusbetegség... Kb negyedéből javítjuk... Hja és valóban panelhiba.
Sziasztok!
Ma megint rakoncátlankodott a kazán.Eddig simán ment(kb 1 hónapja),ma délután nem gyújtott be. Tipusa:Savio Gaia 424 RS Nem volt szikráztatás.Megpucoltam az érintkezőket,vezetékek saruit(3 db)és lett szikra,normálisan fűtött. 7 óra előtt mentem haza és furcsa működési zajokat hallok a turbó kifúvó csövön.Lementem megnézni. Kazán bekapcsol(venti,szikra,gáz stb.) 5-10 sec fűtés majd leáll és ez ismétlődik amíg ki nem kapcsoltam. A piros nyomógombja nem világít,nem áll ki hibára,de inkább lekapcsoltam nehogy nagyobb gubanc legyen. MI LEHET A PROBLÉMA? Szerencse,hogy nincs hideg. Köszönöm Üdv: garcia A hozzászólás módosítva: Nov 7, 2016
Mik a furcsa zajok? Lehet csapágyas a ventilátor??? És az zörög, ezért nem is tud felpörögni a megfelelő fordulatra, Emiatt nincsen meg a megfelelő levegő áramlás és ki be kapcsol.
Egyszer találkoztam ilyen hibával (nem vagyok gázszerelő)...
Abban a készülékben BRAHMA égésvezérlő volt, annak a hibája okozta. A ventilátor mellett van egy differenciál nyomáskapcsoló, ennek a nyugalmi érintkezőjéről indul a venti, de ahogy felpörög, a kapcsoló átvált. Ha ezalatt az égésvezérlőtől nem kapja meg a feszültséget, akkor leáll és ismételgeti a műveletet. Szerintem ott egy relé kontaktus volt rossz, de kicseréltették.
Üdvözlet,
Van egy Junkers ZW 23 KE kombi kazánom. A melegvíz készítéssel van probléma. Akárhova állítom a melegvíz hőmérsékletszabályzót nem szabályozza le a víz fűtését és a vizet maximum hőfokig fűti, majd ott teljesen kikapcsol. Egy idő után újra indul és megint maximum lángon fűti a vizet, a maximum hőmérsékletig. A ledek mutatják a hőmérséklet emelkedést. A víz pedig a langyos és a forró közt ingadozik. Erős a gyanúm, hogy a vezérlő panel romlott el. Ha így van lehet ezt javítani, vagy marad a teljes panel csere? köszi
A HMV ntc-t olcsóbb első körben cserélni. Ki is lehet mérni. A szekunder hőcserélőt is meg kéne nézni.
És lehet még pár dolog, mielőtt vezérlés csere lenne. A hozzászólás módosítva: Nov 12, 2016
A HMV NTC-t levettem a csőről, így nem gyulladtak ki a ledek. Ez alapján az működik, mert ha a helyén van gyulladnak a ledek a hőmérséklet emelkedésével, tehát a panel megkapja a hőmérsékletet, csak nem szabályozza le a lángot.
Ezek alapján nem biztos hogy a panelben van a hiba? A láng szabályzás is rendben lehet, mert fűtésnél alacsonyabban tudja tartani.
A hmv ntc nem a csövön van.
A hozzászólás módosítva: Nov 12, 2016
Ok, megvan. Most néztem, hogy a HMV NTC a töltő mellé van becsavarva. Akkor ennek a cseréjét ki fogom próbálni, köszi! Amit néztem a csövön az a szekunder NTC?
Valahol olvastam, hogy a hőcserélő vízkövesedése is okozhat ilyen hibát. Ez igaz?
Az a fűtési ntc ami a csövön van. És igen írtam, hogy a hőcserélőt is meg kéne nézni.
Köszi! A hőcserélő nem volt rossz állapotban, de azért kitisztítottam ha már levettem.
A HMV NTC viszont esélyes a hibára mert 44 KOhm-ot mértem rajta és ha jól tudom 11K körül kéne lennie. Hétfőn veszek újat és megírom az eredményt.
Nem kötöszködésből.
De... A szekunder hőcserélőt (alul, fektetett, lemezes) nem tudod szemrevételezéssel megállapítani, hogy milyen állapotban van. Savat bele. Ha nem pezseg fel, akkor jó. Ha igen, akkor hagyni benne a savat amíg pezseg. De mint írtad a hmv ntc 10Kohm 25C fokon. A 44 Kohm eleve hibás. Ha jól mérted, 99%, hogy az a baja. A hozzászólás módosítva: Nov 13, 2016
Nem szemrevételezés volt, hanem vízkőoldóval feltöltve áztattam. Nem pezsgett nagyon, hozott ki koszt, főleg a fűtés oldalról, de nem volt vészes. Remélem a hmv ntc csere megoldja.
Azt egyébként jól gondolom, hogy ez a kazán automatikusan légtelenít? |
Bejelentkezés
Hirdetés |






Ez a panel is tapasztalati alapon van kitalálva a hiba. de ha valamit nem jól érzékel ami lehet egy oxidos réteg is képes teljesen más hibát produkálni. A legjobb lenne a helyén tesztelgetni gázzal gyújtással együtt.

