Fórum témák
» Több friss téma |
Fórum » Akkumulátor töltő
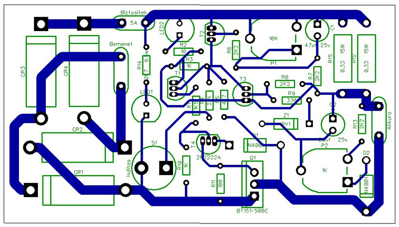
Sziasztok. Egy újabb nyákterv, ez jó lesz már? Előre is köszönöm ha rá néztek.
Szia,
Én is megépítettem, csatoltam a tervet. Az ellenállás nagyon melegszik, nem szerencsés a panelra ültetni. Én is kiemeltem, de így is elszíneződött már a nyák. üdv
Szia, Megkérdezhetem melyik töltőről van szó, mert már nem találok vissza. Most pont éppen multifunkciós- akksitöltő tervezésben vagyok, s próbálok minden infót begyűjteni, mielőtt belekezdek. Egy univerzális panel, ami állítható jumperrel 12-72, vagy 80 V-ig. Talán már írtam előrébb. PIC-kel Arduinoval akarom megoldani a fesz, áram mérést, valamint a betáplált Ah kijelzése egy 2x16 -os kijelzőre ráfér. Persze van még pár nyitott kérdés....
Szia. Működni úgy működik ahogy le van írva. (Kivezetés össze érintve nem szikrázik)?
Nem szabad szikráznia .Le van írva , hogy a kimeneten 0v feszültségnek kell lenni , tehát nem szikrázhat.Majd amikor aksi töltésre kerül sor , tehát az akku kapcsaira helyezve kell némi szikrát tapasztalni , ekkor megindul a töltés.Ezt a töltés jelző led jelezni is fogja .Amikor majd hogy nem feltöltött állapotba kerül az aksi , akkor a leden láthatóvá válik egy pulzáló töltés kijelzés , és a végén már ez sem látható majd, tehát teljesen sötét marad.Nagyobb A/h kapacitású aksiknál ez nem biztos , hogy teljesen sötét marad , tehát némi fényt adhat majd a led .
A nyákodhoz annyit tennék hozzá , hogy kapcsolási rajz szerint hogy ha figyelsz a tranzisztorok beültetésére , akkor talán jó.Viszont tervezésbeli hibák vannak .A tirisztor elhelyezése nagyon rossz hűtésre alkalmatlan az elhelyezése. És hát szebb vonal vezetéssel kellene dolgozni
1.25-ös amit kilő. Egyáltalán nem melegedik terheletlenül. Megnéztem a diódákat és az egyik egyszer szakadást mutat, másodszor pedig kb. olyan értéket kapok mint a többinél. Mikor milyen kedve van. Meg lehet mérni őket külön-külön ha kikapcsolt állapotban van, mert nem közvetlenül a tekercsre vannak kötve hanem a kapcsolóra.
Itt van egy akkumulátor töltő panel, a középső jumper-sorral lehet beállítani hány V-ot szeretnénk vezérelni. A tápot a bal alsó csatiról kapja, az akkumulátorról, leosztva a jumper-sor melletti ellenállásokkal. A felső két lába a shunt-ról méri az áramot. A felette lévő csavaros csatira a hálózati fesz megy sorosan 200K ellenállás CNY17-3 leválasztással. Ha minden rendben, a kis relé húzza meg a nagy mágneskapcsolót, ami ráadja a trafóra a feszt.
Bocsi most látom, hogy a kép, a leíráshoz képest fejjel lefelé van. A hozzászólás módosítva: Nov 18, 2016
Ez most mi akar lenni egyébként ?
Szia, Targonca akkumulátor töltőjének a vezérlője.
És hibás vagy ?
Fentebb, már írtam pár gondolatot, sajnos semmi infót nem találok, sem erről, sem a többi vezérlőről. Kölcsönben volt egy targoncával, emlékeim szerint előtte működött. Mikor visszajött, F19 hibát írt a kijelzőre, a panel másik oldalán van, s nem töltött. A mágneskapcsolót, amit vezérel a kis relé egy csavarral kitámasztották, az ujjnyi vastag töltőkábel leolvadt a saruról. Hiába kötöttem vissza, nem indul. Ha a quarc alatti "Test" jumperre rakok egyet, akkor elindul a képernyőre irkál valamit, labortápról meghajtva, kiírja a cella feszt is, pld: 1.97V s változik ahogy változtatom. A rádugós csati felső része az akksiról jön, biztin keresztül, + az osztó állítja elő a tápot. A két alsó, az árammérő shunt-ről, ellenállásokon védődiódával a panel közepén a kék kondi melletti ST 922i műveleti erősítőre, ezzel hozza a D78F9177 proci által feldolgozható jelszintre. A relé alatt a hálózatot figyeli egy CNY17-3 an keresztül. Ránézésre, mérésre minden ép...mégsem húzza meg a relét, csak a teszt közben.
Értem , ha jól tudom , akkor a targoncák aksija lúgos nem de ? Tehát , akkor ott a cella feszültség 1,2 v.
A másik pedig az , hogy azt hiszem 48v , és jó pár száz A amit tud az aksi. Tehát a kezdeti 50 - 60 A töltés sem ritka sőt.
Hátha segít nézd csak .Igen sokba fog ez neked kerülni
Köszi! Igen ez egy 48V/ 100A -es töltő vezérlője, de a 120A-es bizti nem ment ki, csak arra gondolok, hogy rádugták egy nagyobb feszültségű targoncára. Savas 2V-os munka-akku cellák vannak benne. Egy ilyen pakk, mint a képen, kb 1 Tonna.
Ez rajz is nagyon jó, mondjuk ez SCR-esé, olyanból csak 2, vagy 3 van, de azokat még félreraktam. Egy jól méretezett transzformátor, s Ohm törvénye teszi a dolgát, a többi csak szemfényvesztés. Van benne a sok körítésen kívül egy kb 10 órás időzítő, ami lekapcsol, mert addigra biztosan fel kell, hogy töltődjön. Addigra a töltőáram leesik kb a kapacitás 1%-ára. Az SCR-es az túlméretes trafóról ténylegesen le tudja szabályozni a feszültséget, s ezzel az áramot, pont mint a fényerőszabályzó. De ennek is csak a cellák közötti kiegyenlítő-töltésnél van értelme, de ez is csak fél megoldás, mert az egyes cellák nincsenek egy vezérlőbe bekötve. Mint pld a Li-Ion packokban. Találtam olyan céget, amely regenerálással foglalkozik. Egyenlőre ezen a pár vezérlővel kellene tisztába lennem. Találtam egy talán jót, most feltettem a tápra, 24V-nál 1 led világít, 26, felett a 2. , de hiába tekertem fel a 29,4V elméleti töltés végére, nem változott semmi. Már megy pár órája, most kigyulladt a 3. , kíváncsi vagyok, hogy holnapra kigyullad-e az utolsó, elméletileg töltés vége...
A pontos beazonosítás nem állt rendelkezésemre , de ha leírod , akkor lehet , hogy meg lesz annak is a rajza.
Tehát , ami a lényeg lenne , hogy CHLORIDE MOTIVE POWER , de hányas is ?
EX002H-B6 De csak ennyit találtam róla.
Ez már félreértésre ad okot. Erről a funkcióról nem ír semmit a könyve. Amikor az autóm nem indult, akkor 75A- ral rá lehetett segíteni az akksira, az indítás erejéig. És valós mert a W203 70 %-ra lemerült akksijával -4 fokon símán indította az autót.
Van egy szovjet gyártmányú, állítható áramerősségű autó akkumulátor töltőm. Egy 55 Ah-ás akkumulátort szeretnék feltölteni, amit 4,5-5,5 A-el kellene tölteni. KÉP.
A gond az, hogy a töltő áramerősség kijelzője rossz (vagy a tű akadt ki, vagy csak hibás). Arra gondoltam, hogy lemérem mérőműszerrel töltés közben. Az állítható kapcsolót a maximális pozícióba kapcsoltam, ami elvileg közel 6 A-t kellene jelentsen. A mérőműszeren csak 0,8 A-t tudok mérni. Ez nekem nagyon kevésnek tűnik. Valamit rosszul csináltam? A mérőműszeren a kapcsolót a "10 A" tartományra tekertem, majd sorba kötöttem az akkuval. Kép. Ugyanebben az állásban kb. 15,9 V feszültséget mérek az akku két pólusán, ami elvileg nagy. Középső állásban 14, 4 V a feszültség, és 0,3 A-t mérek. A töltő lenne rossz, hogy olyan kis A-t tud leadni vagy a mérőműszer? A hozzászólás módosítva: Nov 28, 2016
Szerintem fel van töltve az akksi vagy közelében.
A hozzászólás módosítva: Nov 28, 2016
Szia, Hát ilyen töltőt még nem láttam, de a műszered jó állásban van. A kábelek miatt nem látni rendesen a feliratot, de én úgy értelmezném, hogy a bal oldali a + sarok, középen a 6V -, jobbra pedig a 12V - csatlakozója. A cellánkénti töltési feszültségnek, 2,45-nél nem nagyon illik feljebb menni, a max a 2,6V, vagyis 15,6V egy teljesen csurig töltött aksi esetében. A 0,8-1A teljesen normális feltöltött akkumulátorok esetében.
A hozzászólás módosítva: Nov 28, 2016
Amikor elkezdtem tölteni az akkut, 12,4 V feszültséget mértem rajta, ami kevés. Hideg reggeleken bizony érződött, hogy nem sok szufla van benne, de azért tudtam indítózni. Az autóval hetente egyszer járok kb. 70 km-t. 2011 augusztusában volt vásárolva az akksi. Valaki tanácsolta, hogy mivel keveset járok, néha külső áramforrásról sem árt feltölteni.
A hozzászólás módosítva: Nov 28, 2016
Idézet: „én úgy értelmezném, hogy a bal oldali a + sarok, középen a 6V -, jobbra pedig a 12V - csatlakozója.” Nem. Középen van a (-) pólus, a "test", bal oldalon a 6V plusz, jobb oldalon pedig a 12V plusz. Ha a piros kábelt átteszem a bal oldalra, akkor 6V-os akkukat is lehet tölteni vele. A hozzászólás módosítva: Nov 28, 2016
Ha áll a 12,5 teljesen normális ez csak egy picit van alatta. Ez viszont nem jelenti az, hogy meg is van benne mind az 55Ah, főleg, hogy már 5. éves. A hideg reggeleken 20-50%-al is eshet az aksi kapacitása, ami már nem elégséges az indításhoz. Ilyen korban, már erősen le lehet szúlfátosodva, az egyébként sem vastag ólomlemezek elveszítik tárolókapacitásuk.
Rosszúl kötötted be!! A piros megy a + jelhez,a fekete pedig a - jelű 12 V-hoz,és a műszer is mérni fog!
Így világos, írtam, hogy nem látom.
Jól van bekötve. Tehát még egyszer a középső a (-) közös test. A bal oldali a 6 voltos plusz, a jobb oldali, amire a piros van jelenleg kötve, a 12 voltos plusz.
Akkor ezt berhelte valaki,ilyen töltőm van és a gyári bekötése úgy van,ahogy írtam!
A hozzászólás módosítva: Nov 28, 2016
Akkor ezek szerint jól mértem. Akkor a kérdés, hogy mekkora feszültséggel töltsem? Ha a maximálisra tekerem, akkor a töltőfeszültség 15,8 V. Ez nem sok? Ilyenkor mindig visszaveszem 14,4-14,5 voltra. Amikor rátettem a töltőt, a maximális pozícióban is csak 13,5 V-ot lehetett mérni. Utána szép lassan elkezdett emelkedni, és felment 15,8-ra, amit túl soknak tartottam.
Az az akksi már "döglött". Töltéskor magas a kapocsfeszültség, kisütésre meg kevés. Nincs mit tenni, venni kell egy újat.
|
Bejelentkezés
Hirdetés |












