Fórum témák

» Több friss téma
Fórum » Profi szobatermosztát építése
Lapozás: OK   1 / 5
(#) pakibec hozzászólása Márc 27, 2008 /
 
Sziasztok!

Nézegettem a termosztátos témákat a forumon, főleg a beközéssel, ill. más által tervezett termosztátok megvalosításával foglalkoznak.

Szertnék építeni egy minden elvárásnak megfelelő kompromisszumoktól mentes termoszátot. Alapvetően a következő funkciókra gondoltam:

- Figyelje a kinti hőmérsékletet is, reagáljon, mielőtt bent csökkene a hőmérséklet
- Teljesen digitális hőmérséklet érzékelés pl. ds 18b20-al 0.0625 C felbontással + Mega8-as avr
- 2 soros LCD kijelzés
- Intelligens programozhatóság: beállítható legyen pl. hogy reggel ébredéskor magasabb hőmérsékletre álljon be...stb.
- Havi fütési idő kijelzése, kb-i gázfogyasztás számítás
- Energiatakarékosság, lángmoduláció
- Szellőztetés érzékelés
- Hőmérsékletek memoriában tárolása, napi hőingás
- Esetleg külső kapcsolat pc-vel

A hardver rész elvileg elég egyszerű, a hőmérő rész több helyen is fent van a forumon, a kiment egy relé, ami kapcsolgatja a kazánt. A gond az érzékelő algoritmusok megírásával van. Nem akarom egyszerű tiggeresre. Inkább a hőmérsékleti görbe meredekségét figyelné a rendszer, ennek alapján eldönteni, hogy szükséges-e a fűtés.

Nekem Vaillant VU240-es kazánunk van (bár tipusjezést nem találtam rajta, de a leírás szerint ilyen), egy alap termosztáttal. 3 vezeték megy a falban ebből 2 van bekötve, amin 220V van, ezt kapcsolja egy relé. A 3. a lángmoduláció beállítására szolgál. Ez lényegesen energiatakarékosabb felhasználás, a gond csak az, hogy nem találtam részletes információt róla. Áll. 24 volt kell neki.

Állított már be valaki ilyen termoszátot? Tudjátok, hogy a 24V mit állít pontosan?

Üdv
(#) oldman válasza pakibec hozzászólására (») Márc 27, 2008 / 4
 
Találkoztam 24 V-os 3 vezetékes termosztáttal Junkers kazánnál.
1. GND
2.+24 VDC kazán vezérlő adja!
3. Vezérlés a kazánhoz
A termosztát átkapcsolható (belül) állásos illetve arányos szabályzásra, kimenete nyitott kollektoros NPN tr.

Ha a termosztátod 230V AC -ra van kötve és ezt kapja a kazán közvetlenül valószínűleg nem használhatsz innen lángmodulációt. Ha közbenső relé van ami a 24V DC-t kapcsolja talán megoldható.

A házi kazánokat nem tuningra tervezik! Ahogy Isten megalkotta úgy használd! Isten= Gyártó

A terved egyébkét jó de sok buktatója van.
Az első hogy nem nagyon lehet doksit találni ezekhez a vezérlőkhöz még a a szervizesek is csak annyit tudnak róluk hogy ha hibás a panel => csere. (Vagy nagyon titkolják)
A beépített uC sokszor nálunk ismeretlen család egyszerprogramozható tipusa.
Nem áll rendelkezésre a gázvezérlő szelep teljes doksija így csak találgatni illetve méréssel lehetne felvenni a jellemzőit. Gyakran ez áll a többi érzékelőre is.
Gyújtásvezérlő rendszerről jobbára annyit tudni hogy "Nem javíthatő!"nem kapható, csak szervíz cserélheti.
STB.....

Ha meg tudod szerezni a gázarmatúra és az érzékelők teljes doksiját egy új vezérlőt érdemesebb inkább csinálni neki.
Én is szívok egy hasonló cirkóval (Saunier Duval - Vailant) ebben már benne van a külső höm függő szabályozás is.
Van némi tapasztalatom a témában, ha tudok segítek!

(#) pakibec hozzászólása Márc 27, 2008 /
 
Köszönöm válaszod!

Mikor a hivatalos Vaillant szerelő telepítette, ő mondta, hogy ez a kazán tudja a lángmodulációt, csak a termosztát nem - ami egyébként nem Vaillant tipus. 3 kábel megy a falban, de csak 2 van bekötve, azon DC 230V van. Azt mondta, hogy a termosztát csak ezt kapcsolja ki vagy be. Mondta, hogy a 3. vezeték a lángmoduláció szabályozására szolgál és ez 24V-on megy. Kimértem a kazán bemeneteit, ahol a 24 V-t jelzi. 3 bemenet van. DC 230V-251V-254V a termosztát 0-jához képest.

Szerintem a jobb termosztátok, csak hőmérsékletnek/hőigénynek(?) megfelelő feszültséget adnak ki, a többit a kazán csinálja. Szóval azt kellene tudnom, hogy a feszültség hogyan arányul a hőmérséklethez. (230-254 között változik vagy 254 és 251 között?)

A kazán belső részének újraépítése igen nagy feladat lenne, nem merném vállalni, nem is rendelkezem elég infóval hozzá.

Belepiszkálni sem merek, csak ha biztosan tudok minden szükséges adatot, de ez a mostani termosztát 22 C-nál tovább nem szabályoz, vagy be vagy ki és ez nem állapot.

Ha bármi infóval tudsz segíteni, annak nagyon örülnék.

Üdv
(#) proli007 válasza pakibec hozzászólására (») Márc 27, 2008 /
 
Sziasztok!

Világosítsátok már fel a tudatlant! Mi az a lángmoduláció? Netán egy szabályzó mágnesszelep, ami a gázt szabályozza?

Ez a 230-254 elég titokzatosan hangzik, de a sapkámat megeszem, ha valaki ilyen feszültségszintekkel készít bemenetet. Ennyire abnormális nem lehet.
Nem lehet, hogy nem a kazán 0-jához kell ezt mérni?
Nembeszélve arról, hogy a 230 és a 254 között véletlenül pont 24V van.

üdv! proli007
(#) pakibec hozzászólása Márc 27, 2008 /
 
Szia!

Teljesen igazad van, nem a kazán nullájához kell mérni, az egyértelműség kedvéért írtam így, mivel a 24V önmagában semmit nem mond(mihez képest?). Szóval a mérésból kiderült, hogy a "tápfesz"-hez képest. Ráadásul ott van a 21 V, amivel nem tudok mit kezdeni. Lehet, hogy az a 3V szabályoz?

Amennyire tudom a lángmodulációs felhasználás energiatakarékosabb, a kazán nem csak ki/be kapcsol, hanem köztes értéken is fűt. Nem mindegy, hogy felfűtöd a keringető vizet 60 fokra és 5 percig ott tartod, vagy felfűtöd 30 fokra és egy órát ott tartod.
Hogy hogyan csinálja a kazán, azt nem tudom, de biztos van a fórumon, aki igen.

Üdv
(#) Atis57 válasza pakibec hozzászólására (») Márc 27, 2008 /
 
Sziasztok!
ez tetszetős projekt---de nem épitenék semmit-----Az elmult 3 évben 2db ilyen vaillant szuper vacakot dobtam ki--bedöglött --az utólsó a kerités hegesztésekor....a szerelő is igy kezdte :hegesztés?
Azóta a "fatengelyes" bimetalos van feltéve ---ráadásul leesett a gázfogyasztás ! ! ha esetleg valaki felhomályositana az okokról? ?
köszi...
(#) zoz11 válasza pakibec hozzászólására (») Márc 27, 2008 /
 
Hello
Nézd meg ezt az oldalt:
Bővebben: Link
(#) oldman válasza proli007 hozzászólására (») Márc 27, 2008 /
 
Az égő nyomás szabályzását hívják lángmodulációnak. Szerintem pontatlan, legalábbis elektromos szemel nézve.
Tulajdonképpen a vezérlő elektronika a hőszükséglet függvényében szabályozza az égő gázellátását. Például 8-24 kW (égőnyomás 2,5-12 mBar) hőteljesítmény tartományban folyamatosan szabályozható a teljesítmény, így pl a melegvíz höfoka a csap kinyitásától függetlenül a beállított höfokon tartható.
(#) oldman válasza pakibec hozzászólására (») Márc 27, 2008 /
 
A termosztátok többsége csak állásos szabályzást végez ki-be kivétel eddig az emlitett példa, de az arányossági tartomány ennél is csak néhány fok.
A többi a kazán vezérlés dolga, többek között az időjárásfüggő szabályozás is. Ez a funkció a külső hőmérséklet függvényében állítja az előremenő fütővíz hőmérsékletét. Ipari kazánoknál a vezérlés figyelembe veheti szél, napsugárzás, és akár egyéb értékeket is.(Ez a gyakori)
Ha sikerül megszerezni a gázarmatúra és a gyújtó egység doksiját nem ördöngösség jobb vezérlőt készíteni akár analógot akár digitálist.
Egy tipp: Ezekben kazánokban gyakori a Honeywell gázarmatúra érzékelők és gyújtó egység használata ezekhez részletes doksi tölthető le. Nézd meg mi van benne és tipusra lehet keresni. (Gyakori a VK4105G gázarmatúra- S4565 gyújtásvezérlő párosítás)

Ami a mért értékeket illeti nekem az az érzésem hogy valami nem stimmel!
Nincs véletlenül felcserélve a fázis - 0 a hálózati bekötésnél ?? Ekkor ugyanis stimmel a 24V termosztát! 0- vezérlés +24V a 24 V Amit említettem termosztát ugyanis Vailant! Esetleg a kedves szerelő a vezérlést úgy oldotta meg mint a régi FÉG ZC cirkónál van fesz -nincs fesz ??
(#) oldman válasza Atis57 hozzászólására (») Márc 27, 2008 /
 
Termosztátot v. kazánt cseréltél ennyit? Egyébként ez a uC előnye! Minden túlfeszültségre érzékeny, és sértetten elszáll, még redbull sem kell hozzá!
(#) oldman válasza oldman hozzászólására (») Márc 27, 2008 /
 
A termosztát amiről beszéltem!
(#) Atis57 válasza oldman hozzászólására (») Márc 27, 2008 /
 
szia!
csak termosztátot --de az is húzós árban volt ......
(#) potyo válasza oldman hozzászólására (») Márc 27, 2008 /
 
Annyira azért nem érzenyek ezek, ha tisztességesen van megépítve az áramkör. Csak a gyártónak természetesen nem érdeke, hogy sose menjen tönkre... De azért az tényleg durva, hogy hegesztéstől tönkrement
(#) proli007 válasza oldman hozzászólására (») Márc 27, 2008 /
 
Köszi!
(#) janika002 hozzászólása Feb 5, 2009 /
 
Sziasztok!Vettem egy conrad-os termosztátot aminek érintőkijelzője van és egy kék háttér világítása(szerintem nagyon jó kis szerkezet)viszont a kijelző csak akkor világit ha hozzáérek!A fényképen látszik ,hogy egy ledes világító lap van az lcd alatt (piros-fekete vezeték megy a ledekre)egyébként 2db ceruzaelemről működik!Úgy szeretném megcsinálni ,hogy 12voltom van a kazánnál azt behozom a termosztátba és a kijelző halványan világitson ha a hozzáérek a kijelzőhöz akkor teljes fényerővel!Szerintetek ,hogy csináljam meg!

SA400039.JPG
    
(#) proli007 válasza janika002 hozzászólására (») Feb 5, 2009 /
 
Hello!
Meg kel mérni a telepcsatlakozóhoz képest, hogy melyik felét kapcsolja tranyó a Led-ekre, és hol van az előtét ellenállás (persze ha hozzáférhető).
Aztán már csak a tranyóra kell tenni párhuzamosan egy ellenállást, amiből "haloványan" világít. A 12V-ot nem csalnám bele közvetlen a világításba, hátha megharagszik a kütyü.
üdv! proli007
(#) janika002 hozzászólása Feb 6, 2009 /
 
Köszi a segítséget!Megvan a tranyó is meg az ellenállás csak külső táp nélkül meddig bírja vajon a két ceruza?????
(#) proli007 válasza janika002 hozzászólására (») Feb 6, 2009 /
 
Hello!

A két ceruza feszültségét megerősíted a 12V-ról egy táppal, és akkor bírni fogja.

üdv! proli007
(#) attila1 hozzászólása Szept 22, 2009 /
 
Üdv! Én szobatermosztát kapcsolási rajzot keresnék,minden lehetőséget szívesen látnék.Konkrét tervem nincs,meglátjuk ki milyen rajzot dob fel. Köszönettel.
(#) kobold hozzászólása Jan 27, 2010 /
 
Régi a téma, de hátha nézegetik a szakik.
Van egy 24 kW-os Junkers Eurostar kazánunk, TR200-as szobatermosztáttal. Nagyjából egy hete a termosztát nappali üzeme "feladta", hiába csavarom akár 30 °C-ra is a beállítandó hőfokot, 20 °C-nál befejeződik a fűtés - ez pedig pont az éjjeli szabályzó értéke. Ha az éjjelit felveszem 25-re, addig fog fűteni. A beprogramozott időszakokat felismeri, a megfelelő időpontokban be / kikapcsolja a nappali módot jelző ledet, de alapértéknek csak az éjszakait veszi figyelembe. Egyéb gondja vagy látható "elváltozása" a termosztát-panelnek nincs.
A kazán felé három vezeték megy, +24 V, GND, illetve jel; ez utóbbival kapcsolatban kérnék némi információt. Gépkönyv szerint a termoszát folytonos teljesítményszabályzást valósít meg; rámérve a jelvezetékre, fűtési parancs nélkül kb. 21 V, aktív fűtésnél kb. 11 V mérhető rajta, lehúzott termosztátnál szintén kb. 21 V. Relé nincs, nyitott kollektorosra tippelem a termosztát kimenetét, és a beállt feszültség lenne eszerint a szabályzójel.

Kérdésem a következő: nem tévedtem-e túl nagyot a fentiekben, illetve ha nem, van-e valakinek információja arról, milyen összefüggés van a szabályzóvonalon mérhető feszültség, illetve a kazán aktuális hőteljesítménye között? Ha ezt tudnám, viszonylag gyorsan össze tudnék dobni egy új szabályzót, saját ízlés szerinti programozhatósággal (a mostani elég korlátozott lehetőségeket ad).
Előre is köszönöm a válaszokat, illetve, nem veszek másikat
(#) proli007 válasza kobold hozzászólására (») Jan 27, 2010 /
 
Hello!
Én ebbe a topikba tettem volna fel a kérdést. Mostanában elég mozgalmas, és vannak benne "illetékesek" is.
üdv! proli007
(#) kobold válasza proli007 hozzászólására (») Jan 27, 2010 /
 
Köszönöm, de most már mindegy, meg végül is inkább építésről szól, mint javításról.
Legrosszabb esetben nem válaszol senki...
(#) zozz12 hozzászólása Márc 16, 2010 /
 
Üdv!
Egy olyan termosztátot szeretnék építeni, amin állítható a be/kikapcsolási hőfok, állítható a hiszterézis, a hőmérséklet függvényében emeli/csökkenti a fordulatszámot. Egy 24V -os buszventillátort kéne majd szabályozni vele. Kb. -10°C -tól +120°C -ig bírnia kell a hőmérsékletet ill. egy olyan hőmérő is jó lenne, ami ebben a tartományban képes mérni és kijelezni a hőmérsékletet (sörkollektorba kell majd). PIC nélkül szeretném kivitelezni, AVR jöhet, mert hamarosan elkezdem építeni az AVR-Doperemet is!

Köszönöm
(#) getya hozzászólása Márc 16, 2010 /
 
Üdv Mindenki!
Nekem nem teljesen idevágó kérdésem lenne, na de lehet, hogy mégis tudtok segíteni.
Van egy gyári Eberle instat 2 szoba termosztátom, ami a gázkazánt vezérelné, csak megadta magát és össze vissza kapcsolgatta a kazánt, mert össze-vissza érzékeli az aktuális hőmérsékletet.
Szétszedtem és megaláltam benne a hőfok érzékelő diódát/ellenálást nem tudom mi a neve nem értek ennyire hozzá, a lényeg ha kiforasztom onnan 0C°-ot ír ki forrasztás közben meg felugrott 40°Cra tehát gondolom, hogy ez bohóckodik benne, hol jól érzékel hol nem. De nem tudom honnan tudnék másik ilyen kis pöcköt beszerezni, hogy beleforasszam.

Tud valaki ebben segíteni?
(#) potyo válasza getya hozzászólására (») Márc 16, 2010 /
 
Mi a felirat rajta?
(#) getya válasza potyo hozzászólására (») Márc 20, 2010 /
 
Azthiszem 5030T
(#) gyulank hozzászólása Okt 17, 2011 /
 
Sziasztok!
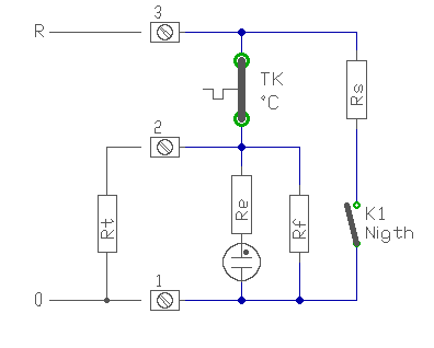
Valaki elmagyarázná nekem, hogy ez a termosztát hogy szabályoz?
Az 1;2;3 pontokon megy be 3 vezeték, a K1 kapcsolón hold és nap van.
Mit befolyásol a kapcsoló, és az ellenállások értéke, és hogy?

Thermo.png
    
(#) proli007 válasza gyulank hozzászólására (») Okt 18, 2011 / 1
 
Hello!
Ha nem "fejjel lefelé rajzolod le, könnyebb értelmezni a működését.
- Egy bimetallos hőfokkapcsolónak elég nagy hiszterézise van. Ezért alkalmazzák Rf ellenállást, ami az Rt-vel párhuzamosan működik. Vagy is, ha a hőmérséklet csökken, a bimetall bekapcsolja Rt-t és vele együtt Rf-et is. Mivel ekkor Rf kissé fűt, a bimetall melegebbet érez a valóságnál, ezért előbb kapcsol ki. Vagy is csökkent a hiszterézise.
- A "hold" kapcsoló, az éjszaki üzemmódot szimbolizálja. Bekapcsol az Rs ellenállás és fűti a környezetét. Ezért a bimetall alacsonyabb hőfokon fog kapcsolgatni. Vagy is a hőfokszabályzó elállítása nélkül, is alacsonyabb lesz az éjszaki hőmérséklet.
- Hogy az ellenállás értékei ezek után hogyan befolyásolják, azt már ki tudod találni magad is.
üdv! proli007
(#) gyulank válasza proli007 hozzászólására (») Nov 7, 2011 /
 
Igen, köszönöm!
Így már világos. Azért rajzoltam így, mert a doboz belsején lévő rajzot másoltam le úgy ahogy azon van.

Gondoltam egy programozható termosztáttal lehetne csökkenteni a fűtés számlát, de a digitális termosztátok hiszterézise csak 0,2-0,4°C. Nem mértem meg, hogy ennek a bimetálosnak mennyi, de ha 2°C-al számolok, és 0,4°C hiszterézisű digitális termosztáttal hasonlítom össze, akkor a digitálisnak kb. 3,5-ször tovább kéne fűttetnie egy nap alatt, mint a bimetálosnak.

Jól látom a dolgot?
(#) proli007 válasza gyulank hozzászólására (») Nov 7, 2011 /
 
Hello!
Elég érdekes elmélet, csak éppen nem igaz. A szükséges hőmennyiséget a külső-belső hőmérsékleti különbség, és a hőveszteségi tényező adja.
Az teljesen mindegy, hogy a hiszterézis 2°C, vagy nulla, mert a hőmérsékleti különbséget a hőmérsékletek átlagértéke adja. Vagy is ha +-1fokot ingadozik a 22 fok, akkor is 22 fok az átlagértéke.
De ha csak egyszerű paraszt ésszel gondolkodol, miért törekednének a hiszterézis csökkentésére a gyártók, ha ezzel növelné a fűtés teljesítményét, vagy is az energia igényt.
Egyébként a digitális szabályzók, öntanuló programmal rendelkeznek, ami megtanulja a fűtési rendszer tehetetlenségeit, és ennek megfelelően úgynevezett "előreszabályoznak". Pont azért hogy a hőingadozás minél kisebb legyen. Alapvetően nem közvetlenül a hőmérsékletet figyeli, hanem a tendenciákat, és ebből extrapolálnak. Vagy is "megjósolják" előre mi lesz.
Az tény, hogy egyszerű kétállásos szabályzónál ha kisebb a hiszterézis, többször kapcsol ki-be a kazán, de időben nem működik többet, mert akkor több teljesítményt állítana elő.
Egyébként így kellett volna lerajzolni, akkor sokkal érthetőbb.
üdv! proli007
Következő: »»   1 / 5
Bejelentkezés

Belépés

Hirdetés
XDT.hu
Az oldalon sütiket használunk a helyes működéshez. Bővebb információt az adatvédelmi szabályzatban olvashatsz. Megértettem