Fórum témák

» Több friss téma
Fórum » FET-es erősítő kérdés
 
Témaindító: Gyu, idő: Márc 23, 2006
Témakörök:
Lapozás: OK   2 / 3
(#) Ge Lee válasza mlaci989 hozzászólására (») Jan 21, 2017 /
 
Aki a pirossal odaírt helyettesítőt ajánlotta neked az finoman fogalmazva sem ért hozzá egy kicsit sem. A két típusnak semmi köze sincs egymáshoz, a 2SK-SJ audió fetek, erősítőkbe gyártva, az IRFP pedig kapcsolóüzemű FET. Ez egy nagyon jó kis kapcsolás, gyári készülékről lett koppintva. Nekem is működött egy időben és meg voltam elégedve a hangjával is. Egy másik topikban is építgetik ezt csak jóval nagyobb teljesítményre, ugyanígy IRFP fetekkel ami nem bele való, meg a hangját is tönkreteszi. Persze ahogy az is működik, úgy ennek is kellene, mert ugyanaz a kapcsolás.
Mérni kell, mert ennek működni kell az biztos. Vagy rosszul kötöttél valamit, vagy hibás, vagy nem jó értékű valamelyik alkatrész.
A TR5 tranyó 6mA körüli áramot folyat a VR1 trimmer felé, ha az ki van tekerve akkor esik rajta 6V ami bőven ki kellene hogy nyissa a feteket teljesen, tehát nem 2-3mA-nek hanem több A áramnak kellene folynia olyankor. Nem 1kohmokat tettél véletlenül a 100 ohmok helyére?
(#) steelbird válasza Jurij Dolgorukij hozzászólására (») Jan 21, 2017 /
 
Ninc semmi gond ezzel a kapcsolással, a hangja is jó.
(#) pinyó39 válasza mlaci989 hozzászólására (») Jan 21, 2017 /
 
Faragj bele egy kis BD-t meg két ellenállást hogy a nyugalmi áramod ne mászkáljon el, a SJ/SK-k más felépítésűek azokhoz nem kellett. Ritkán itt az apróban meg a Vaterán néha feltűnik pár eredeti Japó darab, ki kell fogni (+kasszakulcsot fényezni .
(#) CHZ válasza Ge Lee hozzászólására (») Jan 21, 2017 /
 
IRFP 4V közelében nyit, szerintem ezért nem tudja a nyugalmi áramot növelni.
Hőmegfutásra is hajlamos ezzel a megoldással. Eredeti fetekkel stabil.
(#) mlaci989 hozzászólása Jan 21, 2017 /
 
7-8 éve épitettem az elsö példányomat ebböl az erösitöböl meg idöközben egy pár darabot haveroknak stb. Mindég elsöre beindul csak az aggaszt h nemlehet beállitani a nyugalmi áramot meg nem megbizható. Ojan eset is volt h megépitettem egyet nagyobb feszültséggel +-54V ugy már bebirtam szépen állitani és miközben próbáltam hogy viszi a ládákat 4ohm egyszerüen bezárlatoltak a fetek
(#) mlaci989 válasza Ge Lee hozzászólására (») Jan 21, 2017 /
 
az ellenálások rendben vannak meg a többi alkatrész is
csak megnövelt tápfesszel sikerült nyug áramot kapni
(#) CHZ válasza mlaci989 hozzászólására (») Jan 21, 2017 /
 
Alakítsd át a nyugalmi áram beállítását, vagy tegyél bele rajz szerinti feteket.
Megnövel táppal már eléred a 4V közeli nyitófeszt, de nem lesz stabil.
(#) mlaci989 hozzászólása Jan 21, 2017 /
 
Esetleg tudnál ötletet adni mivel próbálkozzak valami korrekt megoldást.? Az eredeti feteket nemtudom beszerezni.
(#) CHZ válasza mlaci989 hozzászólására (») Jan 21, 2017 /
 
pinyó39 ötlete jó: http://www.hobbielektronika.hu/forum/topic_post_2027252.html#2027252
Tranzisztort bordára kell szerelned, kis segédpanelen megoldható.
A hozzászólás módosítva: Jan 21, 2017
(#) mlaci989 hozzászólása Jan 21, 2017 /
 
Hm igy már világos. Mennyire állitsam a nyug áramot? 50mA?
(#) Ge Lee válasza CHZ hozzászólására (») Jan 21, 2017 /
 
Azok általában már 3,4V-nál teljesen ki vannak nyitva, van amelyik már 3,2V-nál is. Én kipróbáltam IRF-ekkel is, ugyanúgy működött ugyanezzel a megoldással, csak hát a hangja az elég karcos lett. Mondjuk lehet hogy valamivel nagyobb potit tettem bele, erre már nem emlékszem.
(#) CHZ válasza mlaci989 hozzászólására (») Jan 21, 2017 /
 
Az 50mA jó alap. Bemelegedve véglegesítsd.
(#) CHZ válasza Ge Lee hozzászólására (») Jan 21, 2017 /
 
Én is próbáltam, 3,4V alig nyitja ki, lehet gyártó függő is, de nekem ez a tapasztalatom.
Jelen erősítőbe építve is ezt bizonyítja.
(#) Ge Lee válasza mlaci989 hozzászólására (») Jan 21, 2017 /
 
Azért is sántít amit írsz, mert a TR5 tranyó egy áramgenerátor, szóval tökmindegy neki hogy mekkora a tápfesz, ott mindig ugyanakkora áram fog folyni a potin, azaz ugyanúgy kell tudnod állítani a nyugalmi áramot tápfesztől függetlenül. Ha nem így van, akkor ott bizony el van kötve valami, vagy más árulás van.
Meg azt is szem előtt kell tartani hogy a P meg az N típusú fetnek eltérő a nyitófeszültsége.
(#) CHZ válasza Ge Lee hozzászólására (») Jan 21, 2017 /
 
Több példányt mértem, legkisebb nyitófesz képen látható.
Karcos hang okozója is látszik, nagy bemeneti kapacitás okozza.
Kis impedanciáról meghajtva használhatóbb.
A hozzászólás módosítva: Jan 21, 2017

MÉRVE.jpg
    
(#) mlaci989 hozzászólása Jan 21, 2017 /
 
Ami ezen a kapcsoláson látható fetek G-D kondik szerepe? Mert már több kapcsoláson is fölfigyeltem ijesmire. Meg a zener+diodák G-S lábakon?
Lehetséges hogy az enyémböl ijesmi hiányozhat?

mos.jpg
    
(#) Ge Lee válasza CHZ hozzászólására (») Jan 21, 2017 /
 
Ami azt jelenti hogy ott már teljesen nyitva van, tehát ha ennyit adsz neki akkor a helyén füstölni fog, áramkorlát hiányában. Valahol 2,4V környékén kezd kinyitni, nagyjából oda kell állítani ha x mA nyugalmi áramot akarsz folyatni rajta.
(#) Ge Lee válasza mlaci989 hozzászólására (») Jan 21, 2017 /
 
A gerjedés esélyét hivatottak a kondik csökkenteni, de ebben a kapcsolásban egyrészt nem kell, másrészt még inkább lassítja a FET ki-be kapcsolást, mert megnöveli a D-S kapacitást.
A zéner meg azért kell, hogy ne kaphasson a gate jelen esetben 12,6V-nál magasabb feszt. Úgyszintén semmi értelme, mert normális esetben nem lehet ott akkora feszültség. Ha meg már mégis van, akkor már nagy a baj, a zéner nem fog rajta segíteni. Talán azért tették oda, hogy ha megszakad a trimmer akkor limitálja 2x12V-ban a gate-ek feszültségét. Viszont áram az ettől még fog folyni rendesen, vagy kilövi a biztit, vagy átmegy zárlatba a FET.
(#) CHZ válasza Ge Lee hozzászólására (») Jan 21, 2017 /
 
Ha igazad lenne, akkor 1k trimer is elegendő lenne, de nem így van.
Építettem hibrid végfokot ezekkel a fetekkel, közel 4 V nyitófesz kellett megfelelő áram beállításához. Sajnos ezek a fetek hőmegfutásra is hajlamosak, nem lehet csupán ellenállással megoldani a munkapont beállítását.
Szerintem hagyjuk, kérdezőt ezzel nem segítjük.
(#) mlaci989 hozzászólása Jan 21, 2017 /
 
Megpróbálom a BD tranyós megoldást és visszajelzek mi lett a vége
Addigis köszönöm a válaszokat.
(#) reloop válasza mlaci989 hozzászólására (») Jan 21, 2017 /
 
Szia!
A pillanatnyi legfőbb problémád, hogy a VR1-en folyó áram függ az R3-on folyó áramtól. Ezért tápfeszültségfüggő a nyugalmid.
Az R3 helyére építs áramgenerátort, mint azt a másodikként feltett rajzod is mutatja.
Az IRFP komplementer source-követők nem csak a te orrod alá törnek borsot, ha audio FET helyére kerülnek, ezért van rá kidolgozott eljárásom Bővebben: Link.
Végül pedig source ellenállásokat építenék be 0,33Ω körüli értékben. Ettől nemcsak stabilabb lesz, a hangján is csiszol valamelyest.
A hozzászólás módosítva: Jan 21, 2017
(#) mlaci989 hozzászólása Jan 21, 2017 /
 
Szeva.
Szóval azt mondod ez lenne a megoldás?
(#) mlaci989 hozzászólása Jan 21, 2017 /
 
Lay6 fájlt mivel tudom megnyitni?
(#) reloop válasza mlaci989 hozzászólására (») Jan 21, 2017 /
 
Az van benne amit a képen látsz. Megnyitni Sprint-Layout-tal tudod, itt a demója: Bővebben: Link
(#) mlaci989 hozzászólása Jan 21, 2017 /
 
Ha megépitem az áramgenerátort akkor dobjam ki R3-at és a hejére tegyem be? Mejik felét kössem az emiterekre? És mit állitsak a trimerel? a kimenetet 0-ra?
(#) reloop válasza mlaci989 hozzászólására (») Jan 21, 2017 /
 
Ha megépíted a nyugalmi áram szabályzó panelt, az R3-at koránt sem olyan fontos áramgenerátorra cserélned. Egyelőre ne foglalkozz vele.
A trimmer a fehér ponttal jelölt állásból induljon és üzemmeleg hűtőbordánál állíts be vele 100mA nyugalmi áramot. A bekötést mellékelem.
(#) Jurij Dolgorukij válasza steelbird hozzászólására (») Jan 21, 2017 /
 
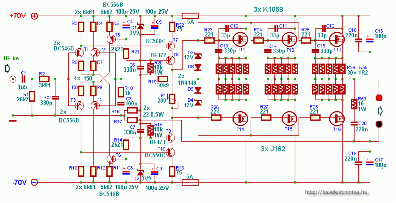
Nem építettem meg, így a hangminőségét sem ismerhetem, de nekem ez a rajz túl primkónak tűnik. Ha már csinál valamit az ember, és munkát fektet bele, készítsen inkább bonyolultabbat, de jobbat, amire hosszabb távon is számítani lehet, fura problémák nélkül. Mindazonátal a panaszos valamit elronthatott a megépítésnél, azért nem működött neki, de én nem kínlódnék evvel a kapcsolással. Van millió jobb, az egyiket mindjárt benyomatom - ezt nem építettem meg, de ránézésre kulturáltnak tűnik, a másik pedig egy régi Elektor újságban jelent meg a nyolcvanas években. Talán Gigant néven futott? Több verziója is volt, építettem is egy 2x140W-osat. nagyon szépen szólt, és elsőre működött, semmi kínlódás! Igaz,bonyolult is, de legalább jó..

fet350w.gif
    
(#) CHZ válasza Jurij Dolgorukij hozzászólására (») Jan 21, 2017 /
 
IRFP fetekkel ez sem működne jól.
(#) reloop válasza CHZ hozzászólására (») Jan 21, 2017 /
 
Nem is beszélve a BSS portál rajzi hibáiról. Már C3-nál nem tudom, hogy sírjak, vagy nevessek.
(#) CHZ válasza reloop hozzászólására (») Jan 21, 2017 /
 
Tervezője nem szereti a basszust.
Következő: »»   2 / 3
Bejelentkezés

Belépés

Hirdetés
XDT.hu
Az oldalon sütiket használunk a helyes működéshez. Bővebb információt az adatvédelmi szabályzatban olvashatsz. Megértettem