Fórum témák
» Több friss téma |
Mielőtt kérdezel, a következő két dolgot ellenőrizd!
I. A helyes tápfeszültségek megléte.
II. A kimeneten van-e egyenfeszültség.
Élesztés.
Szia! Már minden kondit kicseréltem 50V-osra, polaritásra ügyeltem, jó. A panelról meg annyit, hogy annak már mindegy volt mert egy egyszerű ónozásnál is feljön a panel rézfóliája, tehát marha sz....
A hozzászólás módosítva: Ápr 20, 2017
Azért nézd csak meg a C17b-nél a polaritást, egy kondi nem robban ok nélkül.
Az 5-6, vagy a 7-9 lábak közt zárlat van? (Ez lett volna az első lépés a javítás során.)
Az IC-nél sehol nem mértem zárlatot. Beüzemelés előtt ellenőriztem. A negatív tápfesz duplán van biztosítékolva oldalanként, de a pozitív az nem. Mivel a negatív oldali bizti elszállt 1,25A, gondolom billen a táp és elküldi a kondit melegebb éghajlatra. Kicserélve a biztit már nem megy ki, csak kb 5-10 ki be kapcsolásnál. Lehet hogy a hibás oldali végfok nagyobb áramot vesz fel pillanatnyiban induláskor mint a bizti értéke. A polaritás az jó. Minden kondi negatív lába kifele néz a szimmetria középéről, kivéve a szimmetria közepén lévő két kondi, mert azoknak a lábai az IC-től el felé néznek, azaz a pozitív van az IC felé.
Ha a negatív táp biztosítéka kiolvad az IC differenciál erősítője áram nélkül marad, a végtranzisztorok lezárnak, hacsak nincs köztük zárlatos.
Térjünk vissza a mérésedhez! A 3 és 14 lábak a jelföldre vannak kötve, ahol is testhez képest nagyjából 0V kell legyen a feszültség. Ott jelentős negatív feszültséget mértél, az most hogy áll?
Sziasztok!
Lenne egy-két amatőr kérdésem. Adott egy hat csatornás D osztályú erősítő, ami három csatornásra hidalható: 2-ohms Continuous: 260W x 4Ch + 400W x 2Ch 4-ohms Continuous: 130W x 4Ch + 180W x 2Ch 4-ohms Bridged Continuous: 600W x 2Ch + 800W Illetve adott kettő, 2x2 ohm duplatekercses subwoofer, 600W RMS teljesítménnyel. A lejátszó 6 csatornás kimenettel rendelkezik, beépített dsp-vel, aktív váltóval. A két pár sztereó 4x130W meghajt 4db 350 W RMS három utas hangsugárzót. Ezek mellé akarnám bekötni a két subot úgy, hogy megközelítőleg 400 W RMS teljesítmény meglegyen mibdkét subwooferen. Viszont ha 4ohm-ra sorbakötve a tekercseket sztereóban külön-külön kötöm be ezeket, akkor max 2x180 W a teljesítmény, ami ebben a rendszerben nagyon kevés, a két pár magas érzékenységű mélyközép és magas mellett. Ha a két 4omra kötött tekercses subot párhuzamosan kötöm és 2 ohmal kötöm az 5-ös, vagy a 6-os csatornára, akkor megvan a 400 watt, de csak féloldalas, fél sztereó módban. Ha 8 ohmra sorba kötöm, akkor bridged módban elvben 360W az, ami kinyerhető az erősítőből? A másik kérdés az lenne, hogy ha az 5-ös és a 6-os csatorna egyszerre hajtaná meg a pl. 2 ohm-ra kötött hangszórókat, úgy, hogy mindegyikhez be lenne kötve a plussz és a minusz szál is, akkor elvben összegződne a két oldal jele? De ez működő képes-e technikailag és mekkora terhelést jelentene ez? 2x400 W? Vagy érdemesebb lenne ezt az összegzést a bemenet előtt megoldani az rca kábelen? Mivel nincs mono mód lehetőség a dsp-n. A hozzászólás módosítva: Ápr 20, 2017
Szia Reloop!
Mondom magamban, hogy az ég húzza bele .... összerakom, és visszaadom a gazdájának (haveri alapon ment a dolog). Visszakötözgettem a leválasztott vezetékeket (bemenet, kimenet), és egy isteni sugallatnak engedelmeskedve mondom magamnak, mérj rá Mihály a kimenetre. És csodák csodája nincs féltápfesz a kimeneten. Hangszóró rá jel be és működik. Mondtam a gazdájának, még egyszer nem javítom ha a fia 2x 100W-ot akar kicsiholni belőle. Köszönöm az instrukcióidat, ebből is tanultam sokat. De ahogy most utólag írtad, lehet hogy a 3 és 14-es lábak test kötéseivel lehettek a problémák, mert azon a vezeték csatlakozási ponton elég sokat babrácsoltam. ![]()
Sziasztok!
Sok szenvedés után végre befejeztem projektem, egy tda erősítőt. Viszont egy problémám van. Ha rákötöm a kivezérlésjelzőt ( digitális ic-s), akkor megjelenik egy halk búgás mind2 csatornán. Én a kijelző tápjára gondolok, mivel az egy dc-dc konverter, és hogy annak lehet valami zaja. Valamint kis hangerőnél, (ami tényleg halk) a basszus szakadozik. Amolyan mély sistergéshez hasonlítanám. Feszültségek jók, minden uj alkatrészből lett építve. Ha valaki meg tudná mondani hogy mi okozhatja ezeket a problémákat, nagyon megköszönném. Pufferként 2×26000 µF van.
Szia! A kivezérlésjelzőt hová kötötted be? A rajzát be tudnád linkelni?
A hangszínszbályzó, illetve a végfok közé.
Az este folyamán készítek egy hangfelvételt
Egy kérdésem van csak a dc-dc koncered. A fő DC Tápbòl van le választva? Ahonnan a TDA ic is megy?
Annak a +ágárol igen.
De a zaj fejhelgatón is hallható ami a végfok elé van kötve, oda ahova a kivezérlésmérő. Meg a basszus a kivezérlésmérőtől függetlenül nincs meg. Amikor basszus lenne, ilyen mély sistergés féle van. Ic nem melegszik, és mind2 csatornán ez a diagnózis. Hangszínpanelt vizsgáljam? Azon egy LM4610n és egy NE5532 van.
A dc dc konverter lesz a ludas,attól tartok jobb lenne egy sima bontott trafót betenni segédtápnak,vagy tekerni 12v okat a toroid trafóra ha ez lehetséges.Esetleg a dc-dc konverter pár 100nF hidegítésével is megpróbálkozhatsz az ic tápjánál és kimeneteinél..Ez a konverter stabilizált?Az ne 5532 alapból nem a leg zajtalanabb de nem rossz ic,nekem tetszik a hangja viszont a tápra allergiás ha az nem stabil.
A hozzászólás módosítva: Ápr 20, 2017
Van rá tekerve már egy 12 volt, az a csöves előfoknak kell.
Ha azt egyenirányítom akkor azt akkor ráköthetem a mérőre? A kapcsolás: csöves előfok-> hangszín/hangerőszabályzó-> Vu meter, fejhalgato kimenet, végfok-> védelem A basszus problémára tud valaki valamit? Egyszerűen nem adja le a basszust, ha felteketem. Fejhallgatoval hallgatva, jó a basszus..
Köszi!
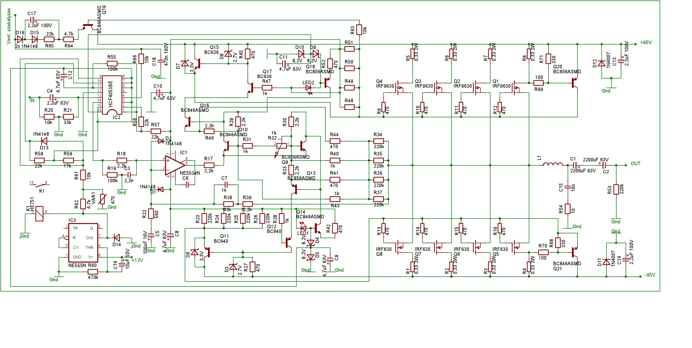
Kicsit utánaszaglásztam magam is, lengyel és egyéb külföldi diy fórumokon fel-felbukkan ez a kapcsolás, de az eredetéről semmi érdemleges. No nem baj, jó lesz ez így is! ![]() az én verziómban a jobban kivezérelhető 5534 van beépítve, 7 pár MJL 1302+komplementerjével. Tápnak 2x100V-ot terveztem, 600W így már talán kijön belőle.. többre nincs is szükségem. Ha az itt fórumozók közül esetleg valaki megépítette már ezt a kapcsolást, írhatna a tapasztalatairól! Ha végzek a projekttel és beválik, szívesen közzéteszem a nyáktervet, hátha rajtam kívül is van még valaki aki kellően beteg, hogy megépítse!
Üdv szakik.
Működhet ez a kapcsolás? Illetve tekintettel a végfetek TO220-as kivitelére, kibírnák ezt a fajta terhelést? 600W 4 ohm, 2X90V-on? Nem hiányoznak a source ellenállások?
Nem néz ki veszélyes terhelésnek.
A búgás minden bizonnyal földhurok. A kivezérlésjelző a tápon kívül a bemenet felől is kap testet? Azt meg kéne akkor szakítanod. A hangszínszabályzót miről táplálod?
Szia! Az elméleti működőképessége megvan. A végtranyók 125W-osak, azzal sincs elvi probléma. Gyakorlati haszna sajnos nincs a kapcsolásnak. Itt egy nem túl szemléletes rajz, ami azért mutatja a megfelelő topológiát, ahol is a végtranzisztor drain-ek fémesen a testen vannak és a tápközép adja a kimenetet.
A hozzászólás módosítva: Ápr 20, 2017
Ha van olyan szekunder kivezetése a trafodnak., Ami nem haladja meg a 28VAC-t, akkor(.) Egyen ìrányictsd(.) Hidegi(c)tsd(.) azt egy l7812cv tipusu stab. ic-vel(.), Meg is lesz a 12v-od. A kivezérlés>< jelződnek. Dc - Dc konverter a ludas. Vissza>< magyaráz. Én már minden ilye(n)t(.) Külön(,) áramkört, teljesen külön táplálok. Sok bajtól megszabadìt.
A hozzászólás módosítva: Ápr 21, 2017
Idézet: - Krisz! Kegyelmezz a szakmának és a magyar nyelvnek! „Egyen ìrányicsd. Hidegicsd.”
Igen onnan is kap testet! Én is a földhurokra gondoltam, este szorakoztam vele, hátha lesz jó, ha megérintem a gnd pontot, a búgás elhalkul.
Köszi mindenkinek! A hozzászólás módosítva: Ápr 21, 2017
Ha kipukkadt egy kondi, akkor szerintem az egyenirányító híd átment drótba.
Akkor tán nem kéne befejezni a mobilról való írogatást? Nem múlik élet rajta. Ha nem megy, nem kell erőltetni.
A hozzászólás módosítva: Ápr 21, 2017
Nem Facebook. Így nem folyok bele a dologba. Itt zárjuk le.
Ne nézz minket hülyének, légy szíves! Én is androidon írok, mégsem hemzsegnek a hibák az írásomban. Ha annyi időd nincs hogy azt írd amit akarsz, akkor ne írj! Mások idejét ne rabold, idegeivel ne játsz! De legalábbis ne keress valótlan indokokat! A diszgráfia nem szégyen, nekem is az van. Az igénytelenség és önzés már más kategória.
A hozzászólás módosítva: Ápr 21, 2017
Én csak egy valamit nem értek.Most tegyük félre a helyesírási hibákat bosszantó valóban!De ha az ember feltesz normálisan egy kérdést,arra miért nem lehet emberi módon reagálni ahogy azt sokan teszik.És jön egy marha..Már bocsánat érvtelen érvekkel lehurrogva nem építően elküld a k...Majdnem leírtam..Mire jó ez marni egymást??
|
Bejelentkezés
Hirdetés |





(haveri alapon ment a dolog). Visszakötözgettem a leválasztott vezetékeket (bemenet, kimenet), és egy isteni sugallatnak engedelmeskedve mondom magamnak, mérj rá Mihály a kimenetre. És csodák csodája nincs féltápfesz a kimeneten. Hangszóró rá jel be és működik. Mondtam a gazdájának, még egyszer nem javítom ha a fia 2x 100W-ot akar kicsiholni belőle. 







