Fórum témák

» Több friss téma
Fórum » Házilag építhető fémkereső
Lapozás: OK   226 / 277
(#) mrbecherovka hozzászólása Ápr 25, 2017 /
 
Ahogy!
Sajnos nem lett szkópom, viszont azóta kinyírtam az Md6008-asomat. Összeszereléskor megpattanhatott valami a panelbő. Sajnos most vagy üvölt vagy hallgat. Adójel nincs. Kapcsolási rajza van ezekről valakinek?
(#) vandorbot válasza mrbecherovka hozzászólására (») Ápr 26, 2017 /
 
Nézd át erős fény alatt nagyítóval.
(#) mrbecherovka hozzászólása Ápr 28, 2017 /
 
Sikerült!!! Pákahegyet is gyártottam hozzá és óvatosan áthúztam az ic lábakat. Utána életre kelt, de csak a műszere mutatta a találatot, mert a stabkocka is kontaktos volt. Most kezdődhet a tuning! Fontos tapasztalatokat szereztem. A szkópos mérések is megdöbbentőek voltak...
(#) jointsilver36 hozzászólása Ápr 30, 2017 /
 
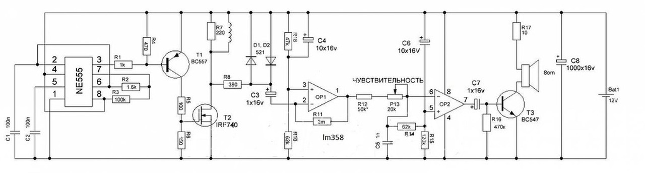
Sziasztok! Megépítettem ezt a keresőt Bővebben: http://detectordemetais.r30.com.br/manual-tutorial/detect...te-pi/ a tekercs rajta van tápot kap viszont hangot nem ad .A tekercs helyére ráraktam egy hangszórót akkor viszont sípol tekercs nélkül is.Mi lehet a baj?
(#) jointsilver36 válasza jointsilver36 hozzászólására (») Ápr 30, 2017 /
 
Irf740 helyére irf840 et raktam
(#) zamatőr válasza jointsilver36 hozzászólására (») Máj 1, 2017 /
 
Szia!
Az első linken pontosan melyiket építetted, a másodiknál a webhely nem elérhető.
A hozzászólás módosítva: Máj 1, 2017
(#) jointsilver36 válasza zamatőr hozzászólására (») Máj 1, 2017 /
 
Ez az eredeti állitólag.
A hozzászólás módosítva: Máj 1, 2017
(#) mateatek válasza jointsilver36 hozzászólására (») Máj 1, 2017 /
 
Próbáltad a linket, amit beillesztettél a hozzászólásodba?
(#) jointsilver36 válasza mateatek hozzászólására (») Máj 1, 2017 /
 
Probáltam képet betenni de valamiért nem engedi.
(#) jointsilver36 válasza mateatek hozzászólására (») Máj 1, 2017 /
 
Probáltam képet betenni de valamiért nem engedi.
(#) jointsilver36 válasza jointsilver36 hozzászólására (») Máj 1, 2017 /
 
Ez az.
(#) jointsilver36 válasza mateatek hozzászólására (») Máj 1, 2017 /
 
A lényeg az,hogy erősitőn szól viszont a fémere a tekercs nem reagál.Hangvàltozást nem lehet hallani.
(#) mateatek válasza jointsilver36 hozzászólására (») Máj 1, 2017 /
 
Mérjél feszültséget az IC2a feszültségosztóján. Ott az osztási aránynak megfelelő feszt kell mérned. A kimeneten ugyanazt a feszt kell mérned.
(#) jointsilver36 válasza mateatek hozzászólására (») Máj 1, 2017 /
 
Amugy mire jo ez a kereső?
(#) mateatek válasza jointsilver36 hozzászólására (») Máj 1, 2017 /
 
Ez bennem is fölmerült.
Szerintem viszonylag nagy méretű tárgyak, viszonylag kis mélységben való megtalálására.
A készítője valószínűleg arra törekedett, hogy minimális alkatrész fölhasználásával, működő készüléket csináljon. Végül is, működik.
Video
A hozzászólás módosítva: Máj 1, 2017
(#) jointsilver36 válasza mateatek hozzászólására (») Máj 1, 2017 /
 
(#) mateatek válasza jointsilver36 hozzászólására (») Máj 1, 2017 /
 
Olvasnám, de a linkek...
(#) zamatőr válasza jointsilver36 hozzászólására (») Máj 1, 2017 /
 
LM358-al
(#) Ge Lee válasza zamatőr hozzászólására (») Máj 1, 2017 /
 
Azért nekem elárulhatná valaki, hogy a tervező vajon milyen megfontolásból használja a tranyót a FET kikapcsolása helyett a bekapcsolásához...
(#) mateatek válasza Ge Lee hozzászólására (») Máj 1, 2017 /
 
Oroszok. Náluk másként jár az óra is.
(#) araragi hozzászólása Máj 10, 2017 /
 
Sziasztok
Elég kezdő vagyok viszont érdekel a téma, szóval olyan kérdésem lenne hogy tudnátok-e olyan "egyszerű de nagyszerű" konstrukciót ajánlani amit viszonylag egyszerűen össze lehetne rakni illetve kalibrálni egy multiméterrel, és még értelme is van mert működik.A cél nem érmevadászat lenne főleg hanem inkább kisebb-nagyobb vasdarabok stb (mert szeretek ásni) de ha érmevadászatra is alkalmas lenne az lenne a legjobb hiszen akkor nyilván érzékenyebb a masina.
Üdv
Araragi
(#) mateatek válasza araragi hozzászólására (») Máj 10, 2017 /
 
Ha választasz egy agyon dokumentált PI gépet, akkor azt meg lehet építeni úgy, hogy elsőre indul. Ehhez persze oda kell figyelni. Jó nyákra, helyesen szerelni.
Ha hiba csúszik be, akkor a multiméter valószínűleg kevés lesz.
Azzal teljesülhet a vágyad és áshatsz kisebb, de inkább nagyobb vasakat.
(#) mulderx hozzászólása Máj 13, 2017 /
 
SMW publikus rajzba történt mostanában valami változtatás?
Neki ugranak, de ha van akkor az ujabbnak
(#) Hungarista88 hozzászólása Máj 13, 2017 /
 
Üdv!
Segítséget szeretnék kérni, csináltam egy BFO fém keresőt egy videó alapján :
https://www.youtube.com/watch?v=GRXq-BEHBlE
A kereső tekercsem 160 mm átmérőjű 0,8mm vastag drótból 12 menetszámmal a másik tekercsnek ugyan ekkorát csináltam de amikor bekapcsolom nem hallatszik semmi próbáltam minden féle variációt a tekercsekkel, de nem érzékel semmit még ha szól is a hangszóró, ha a 220µF-es kondit kicserélem 10µF-re akkor hallani valami nagyon kis eltérést.Nagyon alapszinten értek az elektronikához ennél nagyobb dolgot nem is igen csináltam...
(#) tursaba válasza Hungarista88 hozzászólására (») Máj 14, 2017 /
 
Szia !
Kapcs rajz nélkül nehéz megmondani. Gondolom 2 oszcillátor van benne, amelyekből egyiket a nyélen levő tekerccsel lehet megközelítőleg a keresőtekercs frekvenciájára hangolni és a hangszórón a 2 frekvencia különbségét hallod.
A 2 oszcillátor frekvenciameghatározó elemeit pontosan kell elkészíteni a leírása alapján.
Frekvenciamérő, vagy oszcilloszkóp nélkül nehezen fogod beállítani.
(#) Hungarista88 hozzászólása Máj 15, 2017 /
 
Szia!
Csak egy egyszerű multiméterem van és egy "breadboardom"....
Van olyan típusú kereső amihez ennyi is elegendő?
Olyan kellene amihez nem kell sok dolog (gondolom ilyen kevés van ahogy nézegettem)
Nem érme keresésre kellene, nekem bőven elég ha 5 cm pl. egy kulcsot,vagy nagyobb dolgokat érzékel.
555 ic-vel is próbálkoztam de az sem jó nagyon semmire így...
(#) fecameca válasza Hungarista88 hozzászólására (») Máj 16, 2017 /
 
Csak egy kicsivel kell visszaolvasnod itt: Link.:Itt Szia! Csak azt nem írod, éppen milyen célra kell? Ha a falban vezetékeket akarsz keresgélni, akkor a Colombo-M típusú kis ferrit antennás kézi fémkereső bőven elég. Ahhoz nem kell sok műszer, már többször utána építettem, és mindig rövid idő alatt üzemkész volt, nálunk az asztalosnak volt a munkahelyen ilyen, a lécekben szögeket keresett vele, én építettem már komolyabbat is, például a DX-1000-est, de távolságra az se tud nagyon többet. A sima BFO-s keresők például egyáltalán nem tudnak többet mint a Colombo, ezt ráadásul gyufásdoboz méretben is meg lehet építeni, és zsebben elfér. SMD alkatrészekkel például nagyon miniatűrre össze lehet hozni.
A hozzászólás módosítva: Máj 16, 2017
(#) Hungarista88 hozzászólása Máj 16, 2017 /
 
Szia!
Köszi, valahol olvastam hogy a BFO-ból max annyit lehet kihozni hogy 5-6 cm mélyen érzékeli a 20 ft-os érmét, a földben nekem ez bőven elég meg ha olyan 10 cm re a nagyobb tárgyakat érzékeli a föld alatt.
Van egy elég nagy birtoka apámnak azon keresőznék,valószínűleg sok szemetet haszontalan dolgot találnék de ki tudja? meg az előtt nyílvesszőim megkeresésére is hasznát venném....
(#) vandorbot válasza Hungarista88 hozzászólására (») Máj 18, 2017 /
 
Azért a DX1000 többet tud. 15-20 cm 20ft-re és nagyon jó a vas-nemvas megkülönböztetése.
Következő: »»   226 / 277
Bejelentkezés

Belépés

Hirdetés
XDT.hu
Az oldalon sütiket használunk a helyes működéshez. Bővebb információt az adatvédelmi szabályzatban olvashatsz. Megértettem