Fórum témák
» Több friss téma |
Fórum » HEED canopus, obelisk /HTA-30/
Kihúztam a csöveket, és mindkét oldal minden Ube beszültsége 0.62V
Itt kimondottan a darlingtonokról van szó. A 0,6V Ube nem darlingtonra jellemző érték, 1,1V a minimális nyitás általánosságban, hiszen két P/N átmenetünk van.
Pedig ennyit mérek mindkét oldalt mindkét tranzisztoron. Ezek vannak benne.
Mi okozhatja ezt? A hozzászólás módosítva: Máj 11, 2017
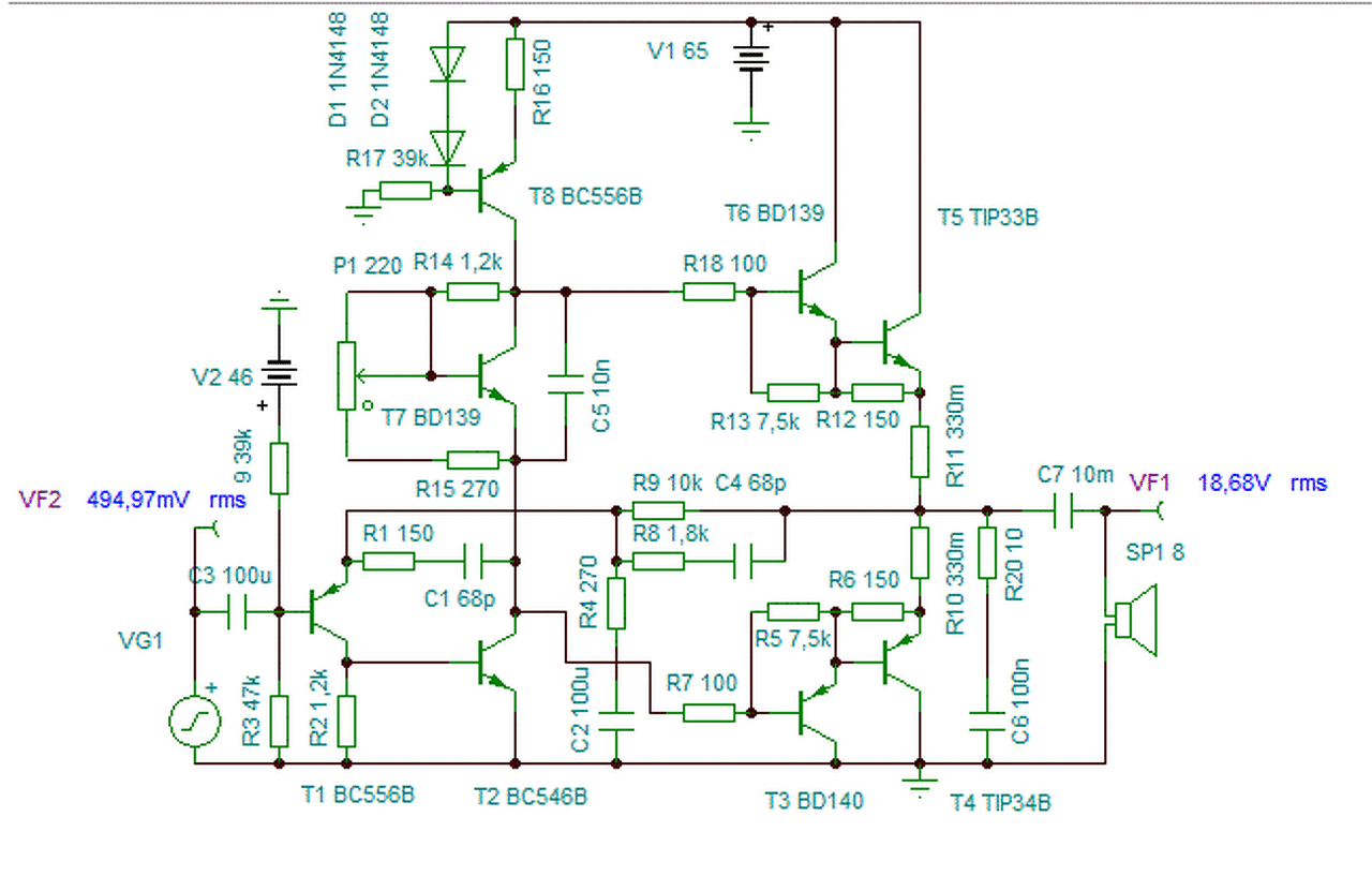
A következő lépés az áramkorlát vizsgálata lenne, de hiába keresem, nem látom a terveden.
Térjünk vissza a végtranzisztorokra, közelebb kerülünk a szokatlan viselkedésük megértéséhez, ha megméred a bázisáramukat, mely az előbb hivatkozott rajzon R27, R28 pozíciószámú 100Ω ellenálláson eső feszültségből számolható. Egy jólnevelt darlington a nálam futó szimulációban 10mV esést produkál ezen ellenállásokon. Szerk.: a mérés vezérlés nélküli állapotban végzendő. A BD139 C-E feszültsége is érdekes lenne, hogy a feszültségek összegzését kontrollálhassuk. A hozzászólás módosítva: Máj 11, 2017
Jól feladtad a leckét! Ebből az eredményből nekem az jön ki, hogy a végtranzisztoraid közönséges tranzisztorok, nem darlingtonok.
A kérdés a tranzisztor kiforrasztott állapotában egyértelműen eldönthető. A közönséges tranzisztor bázis-emitter között egy dióda mérhető, a multiméter diódavizsgálója egyik irányban 600 körüli értéket mutat, a mérőcsúcsok felcserélésével pedig szakadást, azaz nem reagál.
A darlingtonnál vezetési irányban jóval 600 feletti az érték, ellenkező irányban pedig 5k-10k ellenállás mutatkozik ohmmérésre kapcsolva a műszert Bővebben: Link.
Délután munka után megmérem.
Akkor lehet hamisított tranzisztort kaptam. Én is ezekre kezdtem el gyanakodni. De nézzük a jó oldalát, ebből lehet tanulni. ![]() A Hestore oldaláról melyik darlingtonok amik ajánlottak ebbe az erősítőbe? Bővebben: Link A hozzászólás módosítva: Máj 12, 2017
BDW 83-84 vagy 93-94, nekem utóbbival megy évek óta. De ugyanúgy jó lehet a DBV 64-65 is, a TIP 142-147 viszont más gyártójú és még a tokok kinézete is eltér.
Azt hiszem ezek sima mezei tranzisztorok.
Pedig nem annak kellene lennie.Frankón belenyúltam egy hamisított tranzisztor párba az e-bayről. Esetleg még honnan lenne érdemes tranzisztort rendelni? Esetleg jobbat... A BDW93-94-hez mit szóltok? Ahonnan van valami olcsóbb szállítás, nem 1500Ft-os posta...
Azért haladtunk ilyen csiga tempóban, mert magam sem akartam elhinni ezt a kelepcét, pedig a nyugalmi áram állításnál már eléggé kilógott a lóláb.
A BDW páros megfelelő helyettes.
Köszi!
A kisebb tápfesznél már furcsa volt a kis teljesítmény is. ![]() Akkor berendelem őket, és jövő hét közepén próbálom. A jelenlegi nyugalmi áram állító maradhat, ugye? És ha nagy a nyugalmi áram akkor cserélem az SMD-t. A hozzászólás módosítva: Máj 12, 2017
Valódi darlingtonnal túl kicsi lesz a nyugalmi áram, várhatóan visszakerül a 390Ω-os ellenállás.
Az 1.2K-t váltottam 560 ohmra, azaz nem az 1.2K kerül vissza?
Vagy úgy? Erre nem is figyeltem, viszont mindent megmagyaráz. Természetesen az 1k2 megy vissza a helyére.
Igen a lényeg a lényeg. Megrendeltem a tranzisztorokat, remélem hétfőn feladják, és kedden nálam lesznek. ![]() Azért szép, hogy ilyen 1-2$-os tranyókat hamisítanak. A hozzászólás módosítva: Máj 12, 2017
Sem a téma, sem a portál nem helye a hamis tranzisztorok kiértékelésének. Kizárólag azok számára írom e bejegyzést akik hasonló forrásból kívánnak alkatrészt beszerezni és akiknek az általad bemutatott Sankenek felkeltették az érdeklődését.
Előkaptam a tranzisztor adatlapját. A hamisító igénytelenségét mutatja, hogy jobbra lent a nálad szereplő "27" helyén csak az "O", "P", "Y" betűk állhatnának. Balra lent az első karakter a gyártási év utolsó számjegye, a második a hónap, melyet 9-ig számok, októbertől a hónap kezdőbetűje jelöl. Nagyon mókás ennek ismeretében olvasgatni a hirdetéseket - úgy nézem időnként ami felúszott a betűleves tetejére, azt szitázták rá
Eddig nagy rész nem volt velük gond.
120db LM324 jön tőlük, illetve LM3914 és LM3915-öt is vettem tőlük. Illetve festabokat,LED-eket, semmivel eddig nem volt gond szinte, ha mégis, akkor refound. Közben írtam az eladónak, hogy jobb lenne, ha a 2000Ft-ot visszautalná, vagy megírom az E-baynek, hogy fake árut értékesít. A hozzászólás módosítva: Máj 12, 2017
Rengeteg ilyen pàrost vàsàroltam az ebay-ról anno de mind tökéletes volt ,sőtt amiket itt vàsàroltam HQ - az egy az egyen ugyan az volt mint az ebay -os...
Ezzel a HTA-30-al nincs szerencsém...
Megjöttek a BDW93,94 darlingtonok, amiket beforrasztottam... Beüzemeltem, 11V effektív feszültség volt 8 ohmon., ami 15W. Ez jó? Melegedtek a tranzisztorok, így a szigetelő gumi alá tettem szilikon zsírt. Így nem is melegedett annyira a tranyó. A kinyomott zsírt letörölgettem, és a szkóp nem mutat jelet. Fura. Biztik kimentek. Kicseréltem, de megint. És az összes darlington C-E zárlatos lett... Mitől? Most túlmelegedett, vagy mikor töröltem le a zsírt? Pedig az elvileg szigetelő...
A szigetelő "gumit" egyáltalán nem javaslom. Adatlapi szépsége ellenére, nekem csak rossz tapasztalatom van vele. Nagyon vastag, rosszul vezeti a hőt, és a számomra értelmes szorítóerő már könnyedén kicsípi/elvágja. Ezek mellé még csúnya is. A vékony csillámnak nincs párja, neked is ezt javaslom, megtámogatva vékonyan szilikonzsírral. Ebben a kombinációban nem tudtam csalódni.
CE zárlathoz bátorság kell, ha az élesztéskori áramkorlát elhagyását hívhatjuk ennek. De talán a vakmerőség jobb jelző.
Köszönöm, akkor csillámot rendeltem, akkor az lesz legközelebb.
De mi vezethetett CE zárlathoz? A gumikat nagyon meghúztam? Áramkorlátot hogyan? A trafó volt rákötve, 2A-es gyors biztosítékokkal. Vagy inkább próbáljam 45V DC-t tudó labortápról? Mekkora legyen az áram korlát? Most vagy túlmelegedett, de inkább lehet csak a gumi vezetett át valahogyan, és akkor szállt el? A hozzászólás módosítva: Máj 16, 2017
Erre innen nehéz válaszolni. A szigetelés átvezetése könnyen mérhető, ezt ellenőrizheted, de utólag már csak okulás lehet az eredmény. Ilyen mérést a feszültségre kapcsolás előtt célszerű elkövetni, akár többször is.
A biztosíték is áramkorlát, de a hálózatot védi, nem a készüléket. Áramkorlát több minden is lehet, így pl. egy soros izzó tápfeszültség ágba, vagy egy soros ellenállás ugyanide. Ellenállás 10-20R nagyságrendben, és csak 0,6W-os típus, ami baj esetén önfeláldozza magát. Az izzó -ha jól van megválasztva akkor nemcsak túléli a hibát, hanem saját fényével jelzi is azt. Mostanában divatos a hálózati trafó primer oldalát sorba kötni egy 40-60W-os villanykörtével, de ebben azért én látok buktatót, mert így szerencsétlen esetben a pufferben tárolt energia még szabadon "rásülhet" az áramkörre. A legjobb áramkorlát megoldás egy labortápegység lehet, de e nélkül még vígan lehet boldogulni. Reloop-nak valahol van egy részletes összefoglalója erősítők biztonságos élesztésének lépéseiről. Célszerű ezt tanulmányozni, mert lehet vele spórolni egy kis pénzt.
A szigetelést néztem folytonosság mérővel, amikor összeraktam, akkor jó volt. Szigetelő gyűrő és gumilap volt alatta.
A 2A-es biztosíték is a puffer után volt. Az ellenállás jobb lenne? Gyorsabban kimenne, és megóvná a darlingtonokat? Amúgy nem kizárt de miután tönkre ment, akkor is jó volt a szigetelés. A teljesítmény, azaz a 8 ohmos terhelésen a 11V Ueff , azaz a 15W az megfelelő? Mert ha igen, akkor nincs áramkör hiba, és valószínű csak a szigetelőknél volt valami hiba mégis.
Szia! A 11V/8Ω akkor elegendő érték, ha 45V-os volt a tápod.
Sajnos nem tanulmányoztam elég behatóan ezt a képet, teljesen lekötött a tranzisztorok fals viselkedése. Láthatóan a tranzisztort a furatán keresztül rögzítetted, ami csak merev szigetelő alátéthez használható. Guminál a tranzisztor közepére kell a leszorít erőnek hatnia, mert a csavarnál a tranyó besüllyed a gumiba, a másik vége pedig elemelkedik. Ráadásul ez az elemelkedés annál nagyobb minél jobban meghúzod a csavart. Szóval nem csoda, hogy felforrósodott. Van ez a bejegyzésem, ajánlom a figyelmedbe.
Nem, a tápfeszültségem az AC48V, azaz DC65V volt.
Mi okozhatja még a kisebb kimenő teljesítményt? Akár az, hogy a nyugalmi áramot meleg bordákkal kell beállítani? Vagy nem elég a bemenő jel, amit a hangkártya kiad? A következő csomag tranzisztor pénteken lesz a kezemben. A hozzászólás módosítva: Máj 16, 2017
A bemenő jelet meg tudnád majd mérni? A mellékelt szimuláció szerinti erősítést várhatunk el, ha tisztán a tranzisztoros fokozat van bekötve a 3k9 és 1nF alulátersztő elhagyásával. 500mV elvárható a hangkártyától, persze a szoftveres hangerőszabályzókat fel kell hozzá venni.
Szerk.: Szkópon követheted, ha a jel tetejét elkezdi vágni az erősítő, akkor elértél a kivezérelhetőség maximumához. A hozzászólás módosítva: Máj 16, 2017
Upp feszültségek:
Jelbe: 1.24V 10µF kondi elött:1.16V T3 tranzisztor bázisán: 0.86V A kimeneten nem volt vágás, mikor még nem durrantak el a tranyók. A hozzászólás módosítva: Máj 16, 2017
Pontosítsunk! A T3 bázisán a jel nagyságát csúcstól-csúcsig adtad meg, tehát 0,86Vpp? Annak (szinuszt feltételezve) az effektív értéke 300mVrms, ami a 11V kimeneti feszültséggel hozza az elvárt 37-szeres erősítést.
Igen, csúcstól csúcsig értéket adtam meg.
Akkor a hangkártya nem képes többre? De akkor meg kevés az erősítés PC-hez. Mondjuk 15W is elég...habár 30W-ra van tervezve.A disszipációt azt hogyan lehet kiszámítani? A hozzászólás módosítva: Máj 16, 2017
|
Bejelentkezés
Hirdetés |





Én is ezekre kezdtem el gyanakodni. De nézzük a jó oldalát, ebből lehet tanulni. 












