Fórum témák
» Több friss téma |
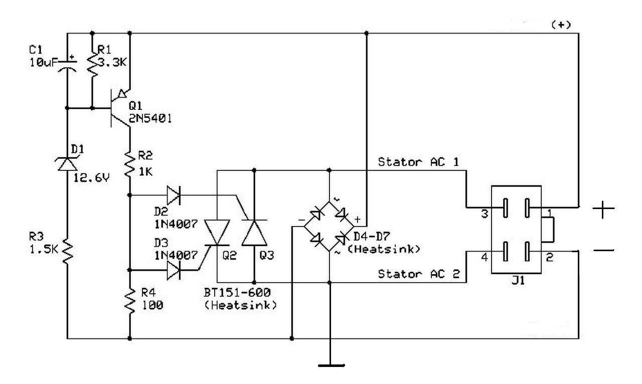
Nem mert a graetz bal felső diódája rövidzárat jelentene minden második félperiódusban.
Akkor is, ha a negatív külön vezetéken fut, nem a testen? Bocs, ha hülyeséget kérdezek, szeretném megérteni.
Abban az esetben, ha biztosítani tudod, hogy az egyenírányított feszültség akár a mínusz, akár a plusz polaritása testfüggetlen marad, akkor működhet. Csak az izzófoglalat egyik pólusa testre csatlakozik, ha jól sejtem, és ez már kizáró ok. Mindenesetre a helyedben inkább megpróbálnám a tekercs kezdetét felvenni a testről, és úgy vezetni mindkét szálat a graetz -re. Sok bosszúságtól kímélnéd meg magadat, mert előbb utóbb testelni fog valahol az egyik egyenfeszültségű vezetéked és amperszag lesz a vége.
Nade ha ragaszkodsz az elképzelésedhez, akkor a tekercset az AC1-re kösd, az AC2- megy a testre.
Szia. Elméletileg 3tekercs van a simodban. 1 gyújtás 2,első világítás 3, hátsó világítás és féklámpa illetve töltés. Egy 35w halogént simán el bir a 2 tekercs. A 3 tekercsnél kell matekolni kicsit és ,nem veri le az izzókat. A ledes megoldásal egy bajod lesz.valahova tenned kell a felesleges áramerősséget. Ha a tekercsbe vissza testeled az kihatással van a gyújtásra is. Disszipálni meg nem olyan egyszerű. (hűtőfelület).
Idézet: „Egy 35w halogént simán el bir a 2 tekercs.” Igen, mint írtam olyannyira simán elbírja, hogy 35W+5W esetén is kiégtek az izzóim rendszeresen. Idézet: „Ha a tekercsbe vissza testeled az kihatással van a gyújtásra is.” A gyári EWR is így működik, ha jól olvastam valahol, azaz ha túl magas a feszültség, akkor valamelyik fél-(vagy talán negyed?) hullámot testeli. Jól emlékszem? A hozzászólás módosítva: Dec 19, 2016
Nos akkor neked nagyon jó a lendkerék mágnesed.próbálj egy 45w halogént. Igen, a felesleges feszültséget oda vezeti. A mennyiség nem mindegy hogy mennyit vezetsz vissza.
A hozzászólás módosítva: Dec 20, 2016
Lehetséges ott kontakt hiba is, az 5 wattos égőnek nem kell sok és kiég, sőt a gyengébbik minőségűeknek néha elég ha sokat rezegnek a váz miatt a laza csatlakozóban.
Na de visszatérve rengeteg vesződségtől menekülsz meg egy 4 amperes akkuval, amit akár egy elba akár egy utólag beépített sönt szabályzó tölt fel, ha 2 független világítótekercs és söntszabályzó "párost" használod bőven teljes fényerőn fog égni akkuról a fényszóród is a hátsó lámpád is, és még indexed is lehet. Amennyiben hátra illetve indexekbe led-et teszel sose fog az akku lemerülni viszont a gyári feszültség szabályzó terhelés híján nem biztos hogy feltölti az akku-d. Az egész cucc legdrágább része a körülbelül 4-5000 forintos akku, és garantáltan működik. Vidéki gyerek vagyok sokat motorozok települések közti vaksötét utakon de a lámpám tökéletesen szolgál és jól látok. Mellékelek egy feszültség szabályzó nyáktervet a rajzot most nem találom de itt már sokszor előfordult. Ez meg egy eredetinek tűnő megoldás hátulra! Röviden ennyi !
Köszönöm a sok választ és tanácsot. Valószínűleg az lesz, hogy hanyagolom a ledeket, maradok a normál izzóknál és teszek melléjük egy EWR-t.
Valaki mondja már meg nekem is minek az első világítótekercsre egy 5w izzó?
Én a hátsó 5 wattosról írtam, az hogyha nagyon után gyártott nagyon kínai foglalatban van és nem rendesen érintkezik gyakran tönkremegy túlfeszültség nélkül is utána már az első égő pikk pakk követi
Egy pár éve van már simsonom. Általában 51 - es. B-től az elektrikig javítottam. Egy egyszerű töltés szabályzót szoktam használni. volt már olyan hogy kiéget a hátsó világítás de a féklámpa simán megmaradt. Fordított eset is volt már. Az első világítás eddig mindig önállóan égett ki. Sorozatosan még Sosem égtek ki az izzóim. Igaz nem a gyári huzalozást használom hanem a saját ötletalapján kötöm.
A hozzászólás módosítva: Dec 20, 2016
Sziasztok.
Vagy egy s51B simsonom, és csak egy Graetz híd van benne mint egyenirányító és úgy megy közvetlen az akkumulátorra. Az egyenirányító után fordulaton 35 voltot mérek ![]() Tudtok ajánlani egy jó működő kapcsolást amit érdemes megépíteni mint feszültségszabályzó? Van egy ilyenem, ezt esetleg lehet erre a célra használni, vagy ez teljesen másra jó?
Nincs nagybetű, nincs hozzászólás.
Milyen nagy betű, milyen hozzászólás??
Kapok értesítőt, hogy 1 vagy több hozzászólásom törölve lett, de az nem baj, hogy csak egyetlen egy hozzászólásom volt és az is itt van még, ja és nagy betű is van
Ez nekem szólt.......
A lényeg hogy kösd ki a greatz hidat ,és ha a linkben szereplő feszültség szabályzó is 12 v akkor simán be köthető. (A világítást is kösd ebbe) T. Moderátor. Természetesen igaza van valószínűleg nem érdekeltek a helyesírási szabályok este 22 óra után mivel akkor már igen fáradt voltam mint láthatja elég korán kelek. Természetesen ez nem mentség, de ezért a kérdezőt büntetni etikailag erősen kifogásolható.
Szia!
Nem érdemes építeni. Venni kell egy 3KJ feszültségszabályzót 2500-3000Ft és kész. Itt a bekötése. Csak a Égő és -(minusz) -t kötöttem be, a villám és +(plusz) az akkuhoz kell. Én egy S53 PVL gyuszin használom (60W) és nagyon szépen dolgozik. A hozzászólás módosítva: Jún 8, 2017
A feszültségszabályzómba ami nekem van csak egy tekercs van, ha jól tudom az nem alkalmas még az izzók védelmére is. A világítással nincs gondom mert fordulaton se égnek ki.
Ma ha időm engedi akkor kipróbálom amit írtál. Köszönöm.
Ha ezzel ami nekem van nem boldogulok vagy nem esetleg nem 12 voltos rendszerhez való akkor veszek egy ilyet. Ennyiért tényleg nem érdemes bajlódni, építgetni.
Már nem tudtam módosítani az előző hozzászólásomat.
Ha ezzel ami nekem van nem boldogulok vagy nem esetleg nem 12 voltos rendszerhez való akkor veszek egy ilyet. Ennyiért tényleg nem érdemes bajlódni, építgetni. A + a Graetz hídtól, a mínusz a motor testről, a világítás egyértelmű, a villám meg megy az akku pozitívra? Ha erre kötöm rá a világítást is akkor nem egy tekercsről fog menni minden és akksiról fog működni a világítás is? Gyárilag 3 tekercs van ugye benne, 1 a gyújtásnak, 1 a töltő és féklámpának, és 1 a világításnak. Most nekem a világítás a világítás tekercsről, a töltés és a féklámpa meg a töltő tekercsről működik.
Szia!
Én a világítás tekercset a égőre kötném és ide is kötném az összes izzót, a féklámpát is. A GND világos. A töltő tekercset a villámra kötném és a + jel megy az akku pozitív pontjára. Ennyi. A gyári graetz hidat és korlátozókat ki lehet dobni. Viszont majd ellenőrizni kell, hogy terhelés mindig legyen rajta, mert forralhatja az akkut. Akarsz egyáltalán akkut használni?
Akkut mindenképp szeretnék bele mert majd teszek rá egy tirisztoros gyújtást és ahhoz meg sajnos kell.
Szia!
A PVL tirisztoros és nincs akkum. Nem kell a sima tirisztoroshoz sem akku. Miért kellene?
A kapcsolási rajz szerint a gyári simson tirisztoroshoz kell akkumulátor.
Valahol olvastam róla, ha megtalálom belinkelem.
De ha nem így van akkor én hiszek neked. Igazából én az indexek miatt is szeretném meghagyni az akkumulátort, meg ha esetleg a gyújtás tekercs meghal útközben akkor egy kapcsolóval meg lehetne oldani, hogy akksiról menjen tovább és még akkor tudok tovább menni. Most még megszakítós gyújtás van benne és ez működik tekercs nélkül akksiról is. Nem tudom, hogy a tirisztorossal meddig húzna a 7,2Ah-s akksi.
Semeddig nem fog menni, meg más a működési elve. Honnan szedsz kb200V feszültséget a működéséhez? Ezt fogja adni a gyújtótekercs.
Akkor ez kilőve
Én még le vagyok ragadva a megszakítós gyújtásnál, most akadtam rá a régi kacatok között egy tirisztoros gyújtásra, nem tudom, hogy 6 vagy 12 voltos e, de ha 6 voltos akkor elfelejtem az akksit is.
A gyújtás se nem 6V se nem 12V. A töltőtekercs és a világító tekercs lehet 6 vagy 12V-os, de a gyújtás nem!!!
Nagyon sokan keverik ezt, de a gyújtás és világítás/töltés két TELJESEN független rendszert alkot. Csak egy alaplapon helyezkednek el és ugyanaz a lendkerékmágnes szolgáltatja az energiát nekik. Ennyi csak a közös.
Akkor semmi baj nincs mert ha működik az a ezer éves tirisztoros gyújtásom akkor csak átteszem a másik 2 tekercset a 12 voltos alaplapról és ennyi.
Akkor azért van ez a köztudatba, hogy 6/12 volt mert ha boltba veszed akkor úgy kéred, hogy 6 vagy 12 voltos tirisztoros és/vagy megszakítós, de akkor ezek az adatok a világítás tekercsre vonatkoznak. |
Bejelentkezés
Hirdetés |







