Fórum témák
» Több friss téma |
Szia. Én nem találtam benne hibát bár ez még nem jelent semmit....
csak tanácsolom a 100 MF kondít nézd meg illetve a Buz 11 bekötését nézd meg. Egy fotó lehet többet segítene...
Szia! A 31b az testen van?
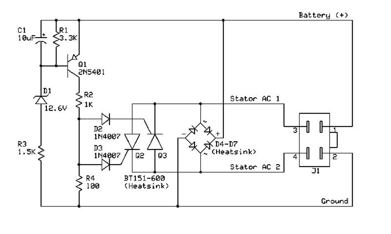
Egyáltalán hogyan kötötted be? A nyáktervet nem igazán tudom értelmezni melyik a fólia és melyik az alkatrész felőli oldal. A régi "elba" helyére építetted ezt az újat?
Szia! Nem sokat értek az elektronikához de ha 15V-os zéner van benne már akkor legalább egy 0.5V-al kevesebbnek kellene lenni alapjáraton a feszültségnek.
A tirisztoron nem esik semmit a feszültség? Talán meghamisítja valami a mérést? Talán a gyújtás .... ?
Ezeket átnéztem újra. Jól vannak bekötve.
Igazság szerint egy hónapja járok vele, és idáig teszi a dolgát, ezért hagytam hagy tegye.
Mivel a zéner és a 470u- s kondi a testre van kötve és a 31b össze van kötve a testtel és a 470u-s kondi negatív részével a kapcsolási rajzon , így össze van kötve vele..
A piros színűvel jelzett rész a felülnézet a kék az alulnézet. A furatszerelt alkatrészek értelemszerűen a felülnézeten lettek ráforrasztva. Az smd alkatrészek meg a jelölés alapján. Amelyik kék alul van, amelyik piros felül.
A probléma még mindig az, hogy nem tudni, melyik Simsonba lett ez applikálva és az eredeti felállás szerint lett-e bekötve vagy valami más kötés lett kitalálva. Elektronik vagy sima simon .... ? EWR vagy graetz volt-e benne stb. ....?
légyszíves írd már le mi a buz11- en a 1 - es láb 2 - es láb stb. mert nézem nézem és nekem csak az van fordítva.
Szerintem fordított polaritást kaphat mert akkor vezet "rosszul" a BUZ11 és világít folyamatosan az izzó.
A BUZ11 bekötését újra átnéztem jól van bekötve. ilyen sorrendben van a nyákon a lábai balról jobbra: S,D,G.
Nos ez eagle-ben lett tervezve ahhoz nem értek így csak találgatok: ic 1 - es lába valóban ott van Ahol kell lenni? forrasztási hiba? hibás alkatrész ? Ha jól értem az S a 49A kivezetésben van?!
Egy fotó a kész nyákról lehet többet segítene. A hozzászólás módosítva: Máj 17, 2016
Üdv!
Megépítettem én is Bírómester féle elbát, de én előtte két test függetlenített világítótekercset egy egy külön külön graetz híddal egyenirányítottam majd ezek után közösítve kötöttem rá, egy ideig működött is szépen, de kb 1 hete szétrobbant az első bt151, most pedig lemerült az akkum mire haza értem, de a mérések szerint a bt151 most nem romlott el. Mi lehet a baj sok a két tekercs neki? Vagy mit kellene átnézni rajta? ledes izzó megy a motoron elől hátul, de az index így már nem megy(az még izzós), esetleg erősebb tirisztort ha kell cserélni szívesen fogadok bármilyen tanácsot! Üdv ipi
Szia
Szerintem az akkudat nézd meg. A hozzászólás módosítva: Jún 25, 2016
Az akku az nincs egy éves sem, és ellenben mikor összeraktam az áramkört most az elba kapcsain csak az akku feszültségét mérem, semmi töltést nem produkál, a nem régi bt151 csere után mérhetően ment bele az éltető mennykő
.
Ez eddig ok csakhogy nincsen áramerősség korlátozás a bt151 felől.
Üdv! Ebben nem sok minden tud tönkremenni. A töltés körében csak a D1 és D4 dióda ill a tirisztor van. Viszont két tekercset ne köss rá!! Még külön graetz híddal sem! A tirisztor ha begyújt, csak a feszültség nullátmeneteinél fog kikapcsolni. Ha két tekercs van rajta, akkor nem tud kikapcsolni, hisz a két tekercs nem egy helyen van a lendkerék alatt, nem lesz nullátmenet. Egy tekerccsel próbáld.
Áramkorlátozás pedig nem kell, megoldja azt a töltőtekercs.
Nos lehet hogy neked van igazad de akkor az én motorom egy vagyont ér! ugyanis 35w tekercs állandó mágnessel termeli az áram erősséget amit max az izzok fogyasztásával és az aksi belső ellenállásával fogyasztasz el. ideális esetben így le van korlátozva az aksira jutó áram erősség (hátsó világítás 20 w ) esetünkben ledes világítás van elől hátul, gondolom hogy kicsit alacsonyabb a fogyasztása. Akkor mennyi is jut az aksira? Bírja az aksi?
Akkor ha ez így igaz lenne, bár amíg nem volt fent a gyári égős index addig remekül ment a COB ledes irányjelzőkkel, sose merült le az akku volt töltés is és duda is üzemelhetett róla akkor mégis milyen feszültségszabályzó kellene bele aminek nem számít mennyi a terhelés csak azt nézi hogy akku kapcsain meg van-e a 14,4 vagy nincs, és ez által tölt vagy épp nem tölt?
Úgy hívják, hogy söntszabályzó, de más a működésmódja, és kivitele is.
Erre ha megkérlek mutatnál egy rajzot?
Hát par lehetőséged azért még van. Pl: Vissza kötögetés normál állapotra.( én ennek látom értelmét). Ha mégsem akkor a meglévő szabályzót átalakítod úgy hogy a 14 volt feleti feszültséget testre vezesse. Bár ennél sokkal jobb ha az ember leül számol és úgy alakítja ki a világítást hogy csak minimális mennyiségű Menjen testre. ( a túl sok testre vezetett feszültség problémát okoz (gyújtás) Egyébként az ewr is sönt szabályzó. Nos pár dolog amit hajnalban hajlandó voltam le pötyögni a telomon. Már van miből elindulni...
A hozzászólás módosítva: Jún 27, 2016
Nos igy délutánra már nem vagyok annyira álmos és nyűgös. Tessék egy sönt szabályzó Bővebben: Link
Ez sem szabályoza a töltő áram erősséget, de a feszültséget igen. Mivel tul sok mindent nem árultál el az aksidról sem a mocidról igy csak általános dolgokat tudok mondani. Pl tényleg számold ki a fogyasztást gondold át mire tudod használni a "megmaradt áramerősséget" pl: 35w tekercs termel kb 3A ebből az első villágitás el visz 1A (ledes lámpa nem tudom mennyit fogyaszt) marad 2 A azt aksiba vezetni necces. Aksit a teljesítményének 1/10 -ed részével töltünk ( a zselés aksik érzékenyebbek).
Nos az akkum egy 12V 4AH zselés akku nem a drága fajtából, a moci az hagyományos mexás 12 voltos rendszer, vagy félévig ment 2 test függetlenített világítótekercsről(35w per darabja),
az indexem is ledes volt amíg lenem törték, azóta jöttek a bajok . Viszont tegnap elcsíptem az egyik tekercs kivezetését a diódahídról és ma úgy néz ki van töltésem, de nem akarom elkiabálni.Az indexek ismét leddel fognak menni csak lassan úszik a futár a ledekkel
Szia. Bocs de kicsit hosszú volt a tegnapi nap...... Szóval az index... Nos az eddig is aksirol ment volna. Az aksid igy látatlanban szerintem ugy viselkedik mint egy nagy kondi. Rövid ideig tartja de viszonylag gyorsan el veszti a töltést. Valószínűleg a termelt töltéstől menet közben még mennek a dolgaid ( index,duda, stb). Tényleg meg kéne nézni az aksid mert igy csak Totózok. ( ha ragaszkodsz a 70 w töltéshez nézd meg ezt az oldalt ő elég sokat számolgatott szerintem.Bővebben: Link
A hozzászólás módosítva: Jún 28, 2016
Üdv!
Kifejezetten erre való műszerem nem lévén beraktam egy 60as halogén izzót és akkutöltőt az akksira téve megnéztem, még bekapcsolt töltővel is irtó hamar zuhan a töltés az akkuból, úgy néz ki eddig bírta, új akkunál remélem javul a helyzet, bár jó lenne ha a két tekercses töltés mellett elbírna, elől egy 35 wattos halogén izzót is akkuról, úgy már azért lenne terhelés is. AZ offért bocsánat az oldalt ismerem az alapján csináltam, csak a led index miatt bíró mester féle elbát készítettem. Remélem új akksi és a halogén izzó terhelése már helyre rázza a dolgokat .
Sziasztok.
A csatolt tervet építette már meg valaki?
Igen.
Univerzális kínai-robogó feszültségszabályzót kötött-e már be valaki Simsonba?
Ilyesmire gondolok: Bővebben: Link Nagyjából ez lehet benne: (csatolt kép) forrás Az én S51-esemben nincs akku, nem is tervezek bele tenni. Sajnos semmilyen EWR vagy egyéb elektronika sincs, a féklámpa a 21W-os tekercsről megy, az első és hátsó izzó meg a másik tekercsről (amit nem is igazán tudok, hogy pontosan hány wattos). Az első izzóm 35/35W-os, a hátsót pedig lecseréltem 10W-osra, mert 5-össel folyton kiégett, majd röviddel utána az első is. Ezzel az izzó-konfigurációval viszont nagyon gyenge az első világítás, ezért szeretném átalakítani. A tervem az, hogy a 21W-os fék kört nem piszkálom, a világítás oldalt viszont ledesítem, ami a következőket jelenti: hátsó helyzetjelzőnek beteszek egy kínai ledes fényforrást, elölre pedig váltókapcsolóval ledes DRL-t és a gyári fényszórót valahogy így: Bővebben: Link Itt a Greatz-híd jelképezi a feszültség szabályzót, a pufferkondenzátort pedig extraként tenném bele. A ledek számára a dc tápfeszt egy darab eszközzel kívánom előállítani, így jött a képbe az univerzális feszültségszabályzó. A kérdésem az lenne, hogy ha a világítások számára külön vezetéket húzok a pozitív és negatív csatlakozóhoz, akkor köthetem-e a szabályzó egyik pólusát a testre, másikat a világítás tekerecsből jövő vezetékre?
Szerintem építs egy ewr-t azzal megtudod védeni az izzóid, a 21 wattos testfüggetlen tekercsen kívül minden más tekercs testelve van, ha akku nélkül szeretnél ledet tenni, az megoldható bár külön elektronika kell és elégséges puffer ha nem szeretnéd hogy "motor ütemére villogjanak".
A drl-t nem tudom melyik rendőr fogja veled jó áron levetetni de nem gyári tartozék szóval előfordulhat. A feszültség szabályzó szerintem kellő terhelés nélkül, (akku) lehet csak kicsapkodná az égőket ugyanúgy mint eddig, ugyanis az akku töltésére találták ki és nem ledek és égők hajtására. Nálam elől sima halogén 35W van hátul ledes panel, valamint ledes indexek megfelelő relével(házi építés)2 testfüggetlen világítótekercs diódahídak után párhuzamosan egy sönt szabályozóra kötve, így töltve az akkut amiről megy az összes világításom.
A ledek számára (elöl ~400mA, hátul ~20mA) a szimuláció alapján már elég lehet egy 10mF körüli puffer.
Hogy a 21W-os tekercsem az testfüggetlen-e, hirtelen nem emlékszem. Igazi Frankeinstein a motorom, előttem is kókányoltak már rajta, szóval bármi előfordulhat. A rendőrök nem érdekelnek (én sem őket), 12 év alatt eddig semmi dolgom nem volt velük, Bp-en kb letojják a Simsonosokat. Egyébként meg egy fix fényerővel üzemelő kínai DRL is többet ér, mint a gyenge világításom. Visszatérve az eredeti témára: a testelt világítótekercsre ráköthető-e a linkelt kapcsolás? |
Bejelentkezés
Hirdetés |




Egyáltalán hogyan kötötted be? A nyáktervet nem igazán tudom értelmezni melyik a fólia és melyik az alkatrész felőli oldal. A régi "elba" helyére építetted ezt az újat?
. 





