Fórum témák

» Több friss téma
Fórum » Elektronikában kezdők kérdései
- Ez a felület kizárólag, az elektronikában kezdők kérdéseinek van fenntartva és nem elfelejtve, hogy hobbielektronika a fórumunk!
- Ami tehát azt jelenti, hogy a nagymama bevásárlását nem itt beszéljük meg, ill. ez nem üzenőfal!
- Kerülendő az olyan kérdés, amit egy másik meglévő (több mint 17000 van), témában kellene kitárgyalni!
- És végül büntetés terhe mellett kerülendő az MSN és egyéb szleng, a magyar helyesírás mellőzése, beleértve a mondateleji nagybetűket is!
Lapozás: OK   3021 / 4055
(#) jani1987 válasza aramis hozzászólására (») Jún 22, 2017 /
 
(#) aramis válasza jani1987 hozzászólására (») Jún 23, 2017 /
 
Köszönöm! Így már látom a 11-12-13-14 láb bemenetek , bármelyikre csatlakozhatok?
(#) reloop válasza szemmelver hozzászólására (») Jún 23, 2017 /
 
Tervezhető táp a LED-es index áramellátásához, egyutas egyenirányítás, pufferrelés és feszültségstabilizátor segítségével.
Az izzószálas index reléje nem jó a LED-ekhez.
(#) jani1987 válasza aramis hozzászólására (») Jún 23, 2017 /
 
11, 12, 14, 15.
(#) aramis válasza jani1987 hozzászólására (») Jún 23, 2017 /
 
Igazad van elnéztem a 13 gnd
kosz
(#) szemmelver válasza reloop hozzászólására (») Jún 23, 2017 /
 
Akkor marad az akksi Nekem ez így bonyolult, azért köszi!

Tudom hogy nem jó. Vettem direkt ledeshez való relét, de mikor beszereltem mindent, és közvetlen a motorról kapta az áramot, indexeléskor csak "zümmögött" a relé, illetve az indexek folyamatosan világítottak. Akkumulátorról természetesen szépen működik minden.

Ezt a videót nézegettem Bővebben: Link egy graetz híd, illetve egy kondi segítségével működhetne akku nélkül az index?
A hozzászólás módosítva: Jún 23, 2017
(#) reloop válasza szemmelver hozzászólására (») Jún 23, 2017 /
 
A graezt híd annyiban bonyolítja a dolgot, hogy a negatív pólust külön vezetékhálózaton kell kiépítened a LED-hez, nem használható erre a jármű fém váza, illetve a korábbi huzalozás.
Ezért ajánlottam az egyutas egyenirányítást. Itt jön képbe a szabályozott AC feszültség, azt kéne megmérned pufferelve és kb. 100mA-rel beterhelve. Bővebben: Link
(#) jFET hozzászólása Jún 23, 2017 /
 
Sziasztok! Nincs valakinak Budapesten felesleges egy darab zöld/piros kétszínű LED-e? Ki fizetem természetesen. Esetleg tudtok olyan boltot ami szombaton is nyitva van és lehet ilyen LED-et kapni? Előre is köszönöm.
(#) szemmelver válasza reloop hozzászólására (») Jún 23, 2017 /
 
"Ezért ajánlottam az egyutas egyenir......." ez a része nekem már kínai, de azert köszi!
(#) tbarath válasza jFET hozzászólására (») Jún 23, 2017 /
 
A Conrad nyitva van (valameddig) szombaton, nem tudom van-e nekik.
Amúgy pont ma akartam ilyet venni, csak elment az idő...
(#) lelkes amatőr válasza jFET hozzászólására (») Jún 23, 2017 /
 
Ment privát üzenet.
(#) FDAssasin hozzászólása Jún 25, 2017 /
 
Sziasztok!
HCF4017BE használható valamilyen módon bináris számlálóként? Mert nekem a datasheet alapján számláló IC-nek tűnik, de kicsit homályos hogy pontosan mi történik a lábakkal a számlálás során.
Köszi a válaszokat!
A hozzászólás módosítva: Jún 25, 2017
(#) vargaf válasza FDAssasin hozzászólására (») Jún 25, 2017 /
 
Mivel az IC dekadikus számláló ezért bináris számlálóként nem használható. A számláláskor a kimeneti lábakon mindig egy kimenet aktív. Az adatlapját tanulmányozzad.
A hozzászólás módosítva: Jún 25, 2017
(#) pucuka válasza FDAssasin hozzászólására (») Jún 25, 2017 /
 
Maga a számlánc az bináris ugyan, és 10 -ig számol. Ezt a számláncba épített kapuáramkör biztosítja. A kimenetek, és a számlánc között azonban van egy beépített bináris - decimális dekóder, így a bináris jelekhez nem férsz hozzá. Az még a különlegessége az osztónak, hogy a bináris osztó állapotai sem szigorúan sorban következnek, hanem az osztót vezérlő áramkör olyan helyen avatkozik a számlánc dolgába, hogy a kimeneti dekóder kimenetén azonos szélességű impulzusok legyenek, 1 -től 10 -ig.
(#) szili83 válasza proli007 hozzászólására (») Jún 25, 2017 /
 
Megmértem, ezeket látni:

A jó filter

A ROSSZ FILTER

Mi okozhatja, mit kellene vele csinálnom?
A hozzászólás módosítva: Jún 25, 2017
(#) proli007 válasza szili83 hozzászólására (») Jún 25, 2017 /
 
Hello! Nem igazán lehet tudni mi ez, valami nagyfrekvenciás zavarjel. Leginkább a tápfeszültség szűrése körül kellene körülnézni. De nem írtad, hogy hol mérted ezt a jelet, volt-e bementi jel ekkor (mert valami hallatszik a videón). Ha a vízszintes eltérítés 20us/div ha jól látom, akkor a tüskék kb. 62kHz-esek, ami valami kapcsolóüzemű tápból származnak. A sávszűrő ha jól emlékszem 2kHz és 500Hz-es, tehát azok elég távol vannak ettől. Tehát 1ms/Div állásban valami más képet kellene lássál. Ha a tüskék zavarnak, akkor a műveleti erősítő kimenete és az invertáló bemenet (-) közé egy néhány pF-os kondival csökkenthető lenne remélhetőleg.
Azért nem válaszoltam, mer írtam, hogy "ha lehet ne tőlem kérdezd meg, hogy miért nem jó". De ez igazából még mindig áll..
(#) szili83 válasza proli007 hozzászólására (») Jún 25, 2017 /
 
Most kapcsoló üzemű tápegységről hajtottam, és 200Hz-et kapcsoltam rá, így néztem az 500Hz-es szűrőt.
Ha egy áteresztő tranzisztoros labortápegységgel csinálom, akkor is ugyanez a jelenség.

Hogyan mérjek, és akkor megnézem azt is, hogy pontosabb képet kapjak. (kell-e bemenő jel, milyen felbontásban, s milyen tápegységgel, stb.)
(#) Kisleki hozzászólása Jún 25, 2017 /
 
Sziasztok!

Alapismeretek hiányában, valamint egy rossz T-con panel tualjdonosaként szükséges egy AS15-G chip cseréje.
Az interneten sokféle AS15-G lehetőséget találtam, de nem tudom, hogy a megnevezés alatti számozásra kell-e figyelnem?
Vagy az csak gyári szám?
Ha valaki elmagyarázná vagy adna egy linket, hálás lennék.

Köszönöm szépen!
(#) proli007 válasza szili83 hozzászólására (») Jún 25, 2017 /
 
Igazából azt kellene nézni, hogy bementi jel nélkül van-e kimenti feszültség a szűrő OPA kimenetén. És ha van, akkor azt bementi jelként kapjam vagy a szűrő bemenetén nincs jel, kimenetén pedig van és az erjedés-e.
Hogy milyen táp kell hozzá, az attól függ, hogy mekkora a kimeneti jel nagysága. Mert ha kigyújtja a Led-eket, akkor az nem lehet párszor 10mV-os zavarjel. ÉS a "jó csatornán" az sem okoz gondot.
(#) szili83 válasza proli007 hozzászólására (») Jún 25, 2017 /
 
Akkor megnézem az áteresztős labor tápegységemmel, az nem viszi bele a nagyfrekis zajt.
A bemenetre nem kapcsolok semmit, hanem rövidre zárom.
Akkor az egyik csatornára az OPA bemenetét, a másikra a kimenetét kötöm. Így jó lesz?
(#) Kera_Will válasza FDAssasin hozzászólására (») Jún 26, 2017 /
 
Nézegesd meg a CD4029 számlálót ... no ott aztán igazán válogathatsz a lehetőségek között !
(fel / le számlálás , bin/dec mód , bárhonnan elindulhat a számlánc)
(#) proli007 válasza szili83 hozzászólására (») Jún 26, 2017 /
 
Nem az OPA bemenetére (mert oda mindenféle visszacsatolások érkeznek), hanem a szűrőfokozat bemenetére. Vagy is tulajdonképpen az előfok (szűrőmeghajtó) kimenetére, hogy onnan érkezik-e valami vagy sem.
(#) Pafi válasza szili83 hozzászólására (») Jún 26, 2017 /
 
Nem tudom megnézni a videót mobilon, csak a képet látom. Abból csak annyi látszik hogy nem gerjed.

A kapcsitáp tüskéit (ezeknek nincs közük a működéshez, méréstechnikai hiba) többek között úgy tudod eltűntetni, hogy bekapcsolod a sávszélesség-korlátozót a szkópon.

Viszont mindenképpen meg kell nézned a DC komponenst, ez mindig legyen a legelső! (A képen úgy látszik hogy AC állásban van a szkóp, ezzel pont a legnagyobb valószínűségű hibát - nem érintkezik egy láb ezért a DC munkapont nem jó helyre áll be - nem tudod megfigyelni.)
A hozzászólás módosítva: Jún 26, 2017
(#) Pafi válasza szili83 hozzászólására (») Jún 26, 2017 / 1
 
0. követelmény:

Minden mérésnél rögzíteni kell, hogy milyen áramkör melyik pontján, milyen környezeti paraméterek mellett lett mérve. Ha menet közben bármit megváltoztatsz azt is le kell írni.

Pl. itt korábban felmerült, hogy C24-et kiszedted. De hogy jelenleg bent van-e arról nem írtál.

(Amúgy legyen bent, különben elvileg sincs esélye működni!)

Egy fotó sem árt az áramkörről...

Így látatlanban az is lehet gond, hogy esetleg felcserélődött két kondi.

Azóta megnéztem a videót, de az AC csatolás miatt (és még ki tudja mi okból) semmi értékelhető nem látható.
A hozzászólás módosítva: Jún 26, 2017
(#) Imi18 hozzászólása Jún 26, 2017 /
 
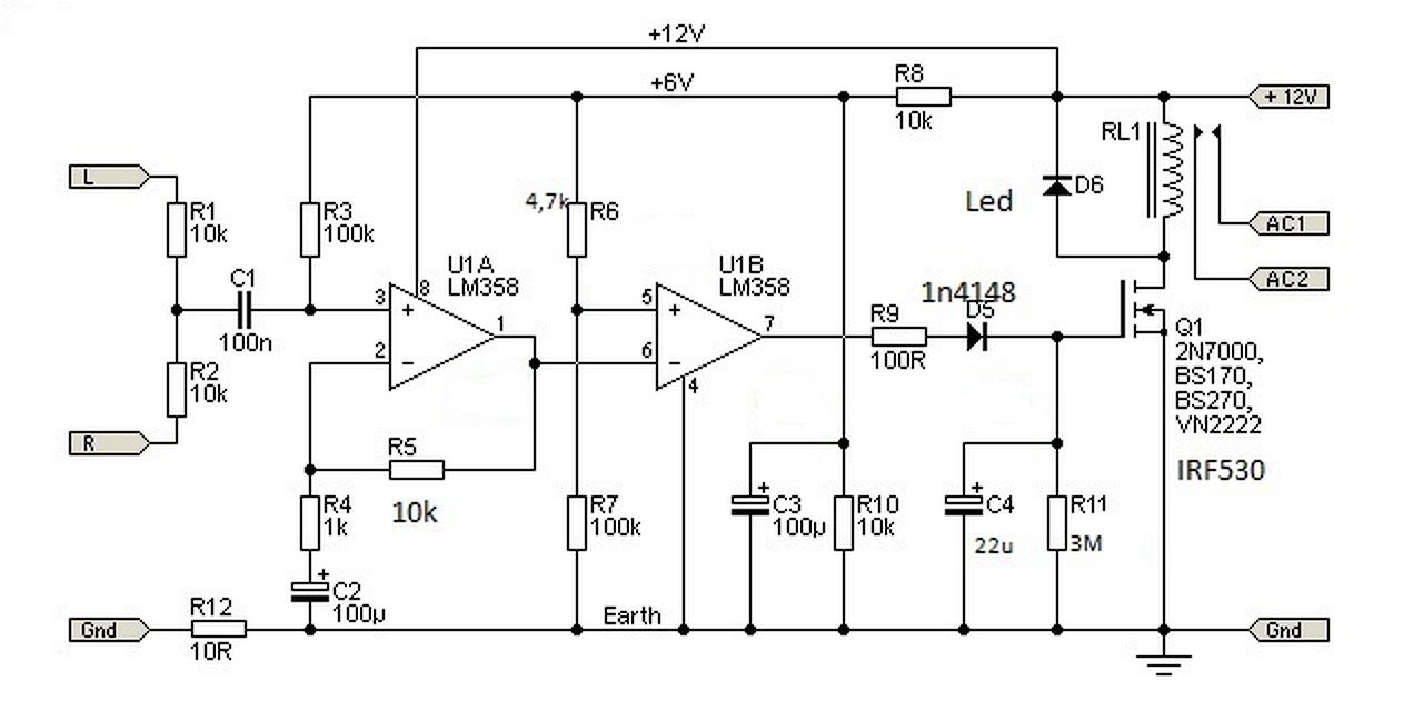
Sziasztok! Olyan problémában kérném a segítségeteket, hogy a csatolt kapcsolásban lévő relét, mivel és hogyan tudnám helyetesíteni?
FET-re vagy valami kis áramkörre gondoltam, csak nem tudom, hogy milyen kell hozzá, illetve az áramkörön mit kell modósítani. Esetleg az LM358-t kilehet e váltani mással.
Erősítőbe szeretném beépíteni és a 230V tápot szeretném vele kapcsolni.

p38-fig1.jpg
    
(#) Stewe válasza Imi18 hozzászólására (») Jún 26, 2017 /
 
~230V kapcsolására a szilárdtest relé látszik a legalkalmasabbnak.
Egy LED áramával lehet kapcsolni, és korrekt leválasztást ad.
A hozzászólás módosítva: Jún 26, 2017
(#) Bakman válasza Imi18 hozzászólására (») Jún 26, 2017 /
 
Ha 230 V-ot akarsz kapcsolni, legyen benne relé vagy szilárdtest relé, ezek "tekercsei" nem érintkeznek a 12 V-tal, így sokkal biztonságosabb. A relé bármilyen 12 V-os behúzótekercsű lehet, csak a kapcsolt oldalon bírja ki a terhelést, amit kapcsolni akarsz. Természetesen helyettesíthető pl. triakkal, de annak bonyolultabb a vezérlése. Biztos, hogy ezt akarod?

LM358: kb. 100 Ft-os tétel. Az miért nem jó?
(#) Imi18 válasza Bakman hozzászólására (») Jún 26, 2017 /
 
Igazzából szilárdtest relére nem is akartam cserélni, mert jóval drágább mint a sima hagyományos. Csak most épp nics itthon 12V-os relém, bezzeg 24V-os az van dögivel. Mennyire lenne bonyolult átalakítani triakkos kapcsolásura?
(#) nedudgi válasza Imi18 hozzászólására (») Jún 26, 2017 /
 
20V-30V tápod lenne?
Nem tudom, milyen erősítő, de azért a triak/szilárdtest relé okozhat hümmögést.
A hozzászólás módosítva: Jún 26, 2017
(#) Imi18 válasza nedudgi hozzászólására (») Jún 26, 2017 /
 
Igen van egy kis toroidom, ami kb 1 Ampert tud ledni és 24V-ot.
Következő: »»   3021 / 4055
Bejelentkezés

Belépés

Hirdetés
XDT.hu
Az oldalon sütiket használunk a helyes működéshez. Bővebb információt az adatvédelmi szabályzatban olvashatsz. Megértettem