Fórum témák

» Több friss téma
Fórum » Elektronikában kezdők kérdései
- Ez a felület kizárólag, az elektronikában kezdők kérdéseinek van fenntartva és nem elfelejtve, hogy hobbielektronika a fórumunk!
- Ami tehát azt jelenti, hogy a nagymama bevásárlását nem itt beszéljük meg, ill. ez nem üzenőfal!
- Kerülendő az olyan kérdés, amit egy másik meglévő (több mint 17000 van), témában kellene kitárgyalni!
- És végül büntetés terhe mellett kerülendő az MSN és egyéb szleng, a magyar helyesírás mellőzése, beleértve a mondateleji nagybetűket is!
Lapozás: OK   3023 / 4061
(#) zamatőr válasza Wind-Storm hozzászólására (») Jún 29, 2017 /
 
Régi "orosz" elemes órákban is találhatsz. A virágból is kiszedheted ha körbevágod az alap műanyagot a tekercs sérülése nélkül. Így még tartólapja is lesz.Csinálhatsz is itt a méret a képen.
(#) zoka válasza proli007 hozzászólására (») Jún 29, 2017 /
 
Szia. Valóban nem volt korrekt a kérdésem, de most megmértem a dolgokat. A potméter feszültség osztóként működik. 9,81 kOhmot mértem rajt. Az áramkorlát értéke attól függ, hány mV jön ki a feszültségosztóból az IC re. A potis részt kivéve 0A folyik, ha külső forrásból állítom elő a szükséges mV okat (a GND közös) akkor is működik.
Itt van néhány összefüggés:
500mA = 25,3mV
1000mA = 51,6 mV
1500mA = 78,9 mV
2000mA = 106,9 mV
2A felett nincs szükségem rá
Az IC pedig LM2596
(#) proli007 válasza zoka hozzászólására (») Jún 29, 2017 /
 
Hello! Néhány dolgot kell még tudni.
- A belső 5V táp (mint amit Pafi belinkelt) hozzáférhető-e. Mert akkor célszerűen az táplálná a léptető fokozatot is.
- Négy nyomógombot szeretnél, amit bármely sorrendben nyomogatsz, vagy megfelelő ha egy nyomógomb van és sorrendben lépteti a négy fokozatot.
- Nulla állás lesz-e?
- Állítgatni szeretnéd a fokozatok fényerejét külön külön, vagy van fix elképzelésed az áram értékekről?
Mert ezek alapján viszonylag egyszerűen megoldható a dolog, nem kel agyonkomplikálni..
(#) Wind-Storm válasza zamatőr hozzászólására (») Jún 29, 2017 /
 
Kösz, azt hiszem maradok a virágnál, még mindig az a legolcsóbb.
(#) zamatőr válasza Wind-Storm hozzászólására (») Jún 30, 2017 /
 
Ajánlom először a tekercs mellé ragassz egy pici nyák lemezt 2 forr-szemmel . Forraszd ide a kivezetéseket (nem kel letisztítani a lakkot a páka leveszi) mert ha tőbe leszakad eldobhatod. Ebből minimum 15 tekercset készíthetsz :
Bővebben: Link
A hozzászólás módosítva: Jún 30, 2017
(#) zoka válasza proli007 hozzászólására (») Jún 30, 2017 /
 
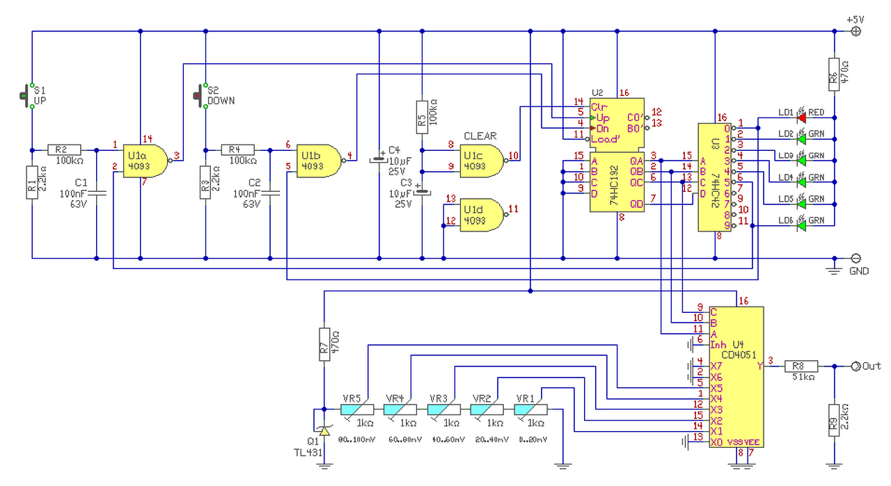
Szia! Így néz ki az áramkör: Ez az.
Van rajt 78L05 típusú alkatrész, úgyhogy ez tudná is az 5V-ot. Leírom az elképzelésemet, átgondoltam, hogyan lenne jó. Összesen 6 fokozat lenne. Az egyes fokozatokhoz tartozna külön-külön egy poti (1-5), amivel adott tartományokban beállítható a fix fokozatok értéke.
0=OFF / 0mV
1= 0,0-0,4A (poti1) /0-20mV
2= 0,4-0,8A (poti2) /20-40mV
3= 0,8-1,2A (poti3) /40-60mV
4= 1,2-1,6A (poti4) /60-80mV
5= 1,6-2,0A (poti5) /80-100mV
Összesen 2 gomb lenne + és -. A fokozatok így követnék egymást:
OFF>1>2>3>4>5 (nincs átfordulás). Valamint lenne egy mechanikus fix kapcsoló, ami az akkukat választja le az áramkörről. Továbbá szeretnék minden fokozathoz egy LED-es visszajelző lámpát (OFF nem világít semmi, 1-5 fokozat: 1-5db LED világít).
(Még valami: a 2 nyomógomb legyen stabil, ne ugráljanak a fokozatok. Hosszú gombnyomásra csak a megnyomáskor reagáljon, ne tudjon fokozatot átugrani)
Tudnál nekem segíteni ebben?
Köszönöm szépen előre is!
A hozzászólás módosítva: Jún 30, 2017
(#) urh hozzászólása Jún 30, 2017 /
 
Sziasztok!

Ez az áramkör egy III Sky Quest Drone Raider lapja. Adatlapot keresek hozzá, az erre megfelelő topicban, de aki esetleg tudja, hogy motorok terén mire képes maximum így ránézésre az kérem segítsen!
Megtudom vele csinálni azt amit a Syma X5C Drone-al csinálnak?
Bővebben: Brushless Motor Upgrade
(#) bozsika003 hozzászólása Jún 30, 2017 /
 
Helló van egy transzformátorom ! egyen irányítás után
+0 49v
-041,1v
+- 104,9v
pufferelés után hány volt lesz + - gnd irányában ?
Idézet:
„szürö kondim elina 42v 4700uf ideális lenn e?”
(#) proli007 válasza zoka hozzászólására (») Jún 30, 2017 / 2
 
Hello! Én megrajzoltam, de kíváncsi leszek, Te el fogod-e készíteni..
(#) bozsika003 válasza proli007 hozzászólására (») Jún 30, 2017 /
 
Helló!

V
an egy transzformátorom, egyenirányítás után
+49V
-41,1V
+- 104,9V
pufferelés után hány volt lesz + - g.n.d irányában?
Idézet:
„Szűrő kondim elina 42v 4700uf ideális lenne?”

Mod: Az írásod minőségére figyelj, mert nem érthető amit írsz, így nehezebb a kérdésedre választ kapni.
A hozzászólás módosítva: Júl 1, 2017
(#) Bakman válasza bozsika003 hozzászólására (») Jún 30, 2017 / 1
 
Kb. 2 x 70 V-ot fogsz kapni. Szerintem a 42 V-os kondenzátor kevés lesz.
(#) attika hozzászólása Jún 30, 2017 /
 
Sziasztok!

Kb 7 éve, hogy megépítettem EZT a pic-es voltmérőt.
2db-ot csináltam belőle, az egyik azóta is benne van a kocsiban és hibátlanul működik.
A másikat bekötöttem egy motorra és az első rúgás után épphogy csak átfordult a motor de még be sem indult és tönkre is tette benne a Pic-et.
Mit tudok tenni az ellen, hogy ne járjak így legközelebb is?
(#) bozsika003 válasza Bakman hozzászólására (») Jún 30, 2017 /
 
Köszönöm akkor ez sok lesz
kondikat nem tettem még rá !
Csak egy diodahid Diodahid
7végfok
(#) Gafly válasza attika hozzászólására (») Jún 30, 2017 /
 
Specifikáld a "motor" fogalmát

Első körben arra gondolnék, hogy sem egyenfeszültség, sem akkumulátor nincsen benne. Tehát én is ugyanúgy "elhaláloznék", mint szegény PIC
(#) attika válasza Gafly hozzászólására (») Jún 30, 2017 /
 
Jogos.
Egy simsonról van szó, akkumulátor is van benne és egyenirányító is.
A töltést szerettem volna figyelni menet közben.
(#) nedudgi válasza attika hozzászólására (») Jún 30, 2017 /
 
A PIC tápfeszültégét mi korlátozta?
(#) attika válasza nedudgi hozzászólására (») Jún 30, 2017 /
 
7805-ös stabkocka.
A kocsiba évek óta hibátlan.
Motor akkumulátorra rákötöttem és szépen méri is az akkumulátor feszültségét, de ahogy rárúgok a berúgókarra és éppen csak átfordul a motor abban a pillanatban eltűnik egy szegmens a kijelzőről.
Beindítani már nem is merem mert rögtön elhalálozik a pic.
Egyet már kinyírtam és nem szeretnék még egyet.
Esetleg tegyek rá egy szép nagy elkót szűrésnek?
(#) nedudgi válasza attika hozzászólására (») Jún 30, 2017 /
 
Az elkó nem árt, de azért valami komolyabb védelem még elférne oda. A motoron feszültség (szerintem) nincs nagyon korlátozva, akármekkora is lehet.
(#) attika válasza nedudgi hozzászólására (») Jún 30, 2017 /
 
A motoron csak annyi van, hogy a töltő tekercs után van egy szép nagy graetz kocka és az egyen áram meg megy rá az akkumulátorra.
A 500ft-os multival tudom mérni a töltést és max 15 voltig megy fel.
Menet közben nagyobb fordulaton méf nem tudtam mérni menet közben.
(#) Gafly válasza attika hozzászólására (») Jún 30, 2017 /
 
Az általad linkelt kapcsolás és az általad leírtak nagyon messze állnak egymástól.
Kérlek fényképezz/rajzolj.
Köszönöm
(#) zoka válasza proli007 hozzászólására (») Jún 30, 2017 /
 
Szia! Köszi szépen!

Persze, szeretném elkészíteni. SMD-ben. Egy zseblámpa/ biciklilámpa vezérlése lenne.
Még néhány kérdésem lenne a kapcsolásról:

a) a beállító potik egymás után vannak bekötve, működésük függ-e egymástól? Tehát, ha a "3"-as fokozaton mondjuk beállítok 55mV-ot, akkor ha a "2"-es vagy "4"-es stb... potit eltekerem, megmarad az 55mV ? Remélem függetlenül működnek a potik.

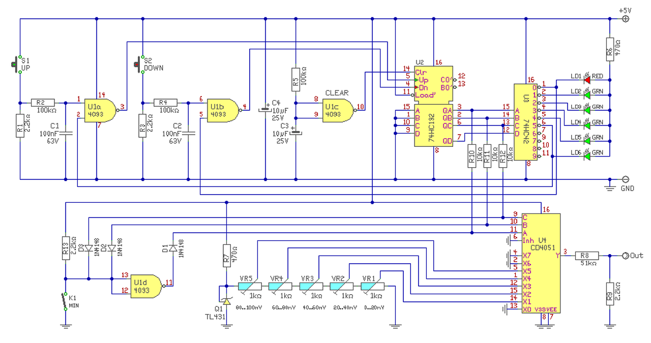
b) mivel biciklin is használnám, úgy kell elképzelni, mint egy zseblámpát levehető fejjel. A vezérlés, akksik egy házban vannak mondjuk a bicikli kulacstartójában, a lámpafej pedig a kormányon. Mivel menet közben nem lenne jó lefelé tapogatni a nyomógombokat, így szeretnék egy olyan kiegészítést, hogy a fékkar mellett a kormányra lenne kivezetve a + és - gombok klónja, ez kb 50-70 cm vezetékkel tudna becsatlakozni a Te általad tervezett áramkörbe. Így közvetlenül a tokon vagy akár a kivezetett gombokon is lehetne állítani. Ehhez milyen módosítás kell, hogyan vezessem ki is a gombokat valamint árnyékolás stb kell-e?

- és még egy dolog: ez egy brutál erős off-road lámpa, kb 2x akkora fényt hoz létre maximumban, mint egy autó jobb és bal oldali reflektora együttvéve, tehát mindenképp ki kell vezetni egy olyan billenőkapcsolót, ami azonnal lekapcsolja vagy leveszi a legkisebb 1-es fokozatra a lámpát, visszakapcsolva pedig ugyanaz a fényerő jönne be, amin le lett kapcsolva.
A teljes lekapcsoláshoz gondolom elég lenne az áramköröd kimenetét megszakítani, de ha a legkisebb "1'-es fokozatot szeretném a kapcsoló billentésével bekérni majd visszakapcsoláskor visszaugrana a kapcsolás előtti állapotra, ez megoldható-e?

Köszönöm szépen!
A hozzászólás módosítva: Jún 30, 2017
(#) attika válasza Gafly hozzászólására (») Jún 30, 2017 /
 
A linkelt kapcsolást építettem meg.
2db-ot építettem belőle, az egyik a kocsiba van beépítve és a töltést méri, kb 7 éve benne van és ott hibátlanul működik.
Ugyan azt a motorra szerettem volna bekötni és ott is működik egészen addig amíg be nem akarom indítani.Ahogy beindítom a motort abba a pillanatban tönkre megy a pic.
Ha csak az akkumulátor feszültségét mérem vele akkor hibátlan, de járó motornál már nem működik.
Nem értelek pontosan, hogy mi áll messze a leírtak és a kapcsolás között?
Köszönöm.
(#) proli007 válasza zoka hozzászólására (») Jún 30, 2017 / 1
 
Hello!
a. Függetlenek lesznek a potikon beállított értékek. Oka az, hogy a CD4051-es analóg kapcsoló, mindig csak egy poti közepét kapcsolja rá a kimenti R8/R9 osztóra. Tehát csak mindig az a poti van terhelve, amelyik éppen aktív.
b. Tetszőleges számú helyről tud vezérelni a lámpát, csak a nyomógombokkal párhuzamosan kell kötni a másikat. Árnyékolni nem kell, (pld. az R2/C1) biztosítja a zavarszűrést és egyben prellmentesíti is a nyomógombokat a Schmitt bemenetű U1a kapu segítségével.
c. A 74HC192 egy Fel-Le számláló decimális számláló. Ennek BCD kimenete adja a pillanatnyi állást a Led-eket meghajtó 74HC42 és az analóg kapcsoló felé. Ennek a tárolt számnak megfelelően kapcsolja a CD4051-es analóg kapcsoló a feszültséget a kimeneti osztóra. Ha a BCD (bináris) számértéket "megerőszakoljuk", akkor az analóg kapcsoló ezen idő alatt ezt a BCD számot látja nem a tárolt számértéket. Ha az 1-es fokozatot szeretnénk kapcsolni, akkor annak bináris értéke "001". Tehát az "a" bementet "H" szintre míg a "b" és "c" bemenetet "L" szintre húzzuk, ha a kapcsolót bekapcsoljuk. Így beáll a kívánt "1"-es szám a BCD bemenetén. Így a VR1 által beállított feszültség értéket fogja a kimenetre kapcsolni. Ha a kapcsolót kikapcsoljuk, akkor ismét a tárolt számérték fog hatni. (A Led-ek jelzése ez alatt nem fog változni, az a tárolt értéket fogja mutatni.)

Egyébként félő, hogy Te csak ötlet szerűen találtad ki a fokozatok árambeállítását. Mert a Led-ek ugyan az áramtól függően világítanak, de nem arányosan annak értékével. Így gyanús ez a lineáris lépcsőzet. Szerintem nem próbáltad ki a valóságban.

De egy diszkrét analóg áramkörben utólag módosításokat végezni már nem nagy öröm. Ha ilyen variációkat szeretnél, akkor meg kell tanulni mikrokontrollert programozni. Mert ott változatlan hardver mellett is lehet programot (működést) megváltoztatni, akár utólag is. Itt azért korlátozottak a lehetőségek..
A hozzászólás módosítva: Jún 30, 2017
(#) nedudgi válasza attika hozzászólására (») Jún 30, 2017 /
 
Az autóban van egy feszültségszabályzó, és egy böhöm akkumulátor, ami a generátor által generált feszültséget megfogja 15V környékén. A 7805 ezek támogatásával a PIC tápfeszültségét 5V körül tartja.
Járó motornál Simsonban akármekkora feszültség keletkezhet, amit a PIC bemenete már nem visel el. A 47k és a vele sorbakötött 33k||50k kombó nem elég védelem.Az csak leosztja a feszültséget, de ettől még nyugodtan elszállhat a PIC, aminek a bemenetét nem védi semmi. Zener, szupresszor mint minimum, és arról mehet egy ellenálláson keresztül a PIC-re.
A hozzászólás módosítva: Jún 30, 2017
(#) attika válasza nedudgi hozzászólására (») Jún 30, 2017 /
 
És ami még nagyon érdekes, hogy úgy szállt el a Pic, hogy PK2-vel tudom írni és olvasni is hibátlanul, de a cél áramkörbe helyezve már kijelzés nincs semmi.
A legelső pic ami elszállt az úgy történt, hogy az első rúgás után eltűnt egy szegmens a kijelzésről, utána amikor beindítottam a motort akkor teljesen elszállt az egész.
Ezután próbáltam a Pickit kettővel és írta/olvasta.
Le kéne tesztelni a lábait egy led villogtató programmal, hogy melyek azok a kimenetek amik elszálltak.
Olyan nem lehetséges, hogy a tekercs után az egyenirányítón hullámos maradhat az egyenfeszültség és emiatt megy tönkre?
(#) tbarath válasza attika hozzászólására (») Júl 1, 2017 /
 
Kinyírtad azt a bemenetet, meg még a fene tudja mit ezen kívül. Csere, és mind a tápot, mind a bemenetet védd túlfesz ellen.
(#) bozsika003 hozzászólása Júl 1, 2017 /
 
Szia !! tudnátok segíteni ?
van egy midi billentyűm m-audio keystation 49ii usb csati eltört De kicseréltem és azt írja a számítógép hogy az usb nem lehet fel ismerni ! miért van ez a jelenség minden led világit ha megnyomom a octave váltás vagy a advanced gombot de nem alkarja fel ismerni
(#) Bakman válasza bozsika003 hozzászólására (») Júl 1, 2017 /
 
Valószínűleg az a baj, hogy a csere nem volt teljesen sikeres. Zárlat és/vagy szakadás, egyéb alkatrész tönkretétele csere közben.
(#) Petyaa hozzászólása Júl 1, 2017 /
 
Szép napot mindenkinek! Vásároltam egy music angel fantázianevű bluetooth nélküli hangkeltő szerkezetet, ami kb 70-80%-os hangerő mellett kicsivel több mint egy óráig bírta. Az akkun semmi információ nincs, de gondolom lithium ionos lehet. Az akkumulátor mérete 5*45*30mm.
Milyen akkuval lehetne kiváltani hogy bírjon mondjuk 4-5 órát? A maximális helye az akkunak kb: 5x45x45mm.

A termék linkje
(#) kenikl hozzászólása Júl 1, 2017 /
 
Sziasztok,

Ezt a kapcsolást szeretném megépíteni. Viszont a potméterek terén kicsit elbizonytalanodtam.
Elvileg 47K-s potik kellenének a kapcsolásba, de nekem van itthon 50K-s lineáris potméterem.
Valami ilyesmi: Bővebben: Link

Szerintetek beletehetem a kapcsolásba anélkül, hogy komolyabban lerontaná a hangminőséget? Vagy ha nem akkor miért nem érdemes ezt beletenni?

Köszi a segítséget
Következő: »»   3023 / 4061
Bejelentkezés

Belépés

Hirdetés
XDT.hu
Az oldalon sütiket használunk a helyes működéshez. Bővebb információt az adatvédelmi szabályzatban olvashatsz. Megértettem