Fórum témák
» Több friss téma |
- Ez a felület kizárólag, az elektronikában kezdők kérdéseinek van fenntartva és nem elfelejtve, hogy hobbielektronika a fórumunk!
- Ami tehát azt jelenti, hogy a nagymama bevásárlását nem itt beszéljük meg, ill. ez nem üzenőfal! - Kerülendő az olyan kérdés, amit egy másik meglévő (több mint 17000 van), témában kellene kitárgyalni! - És végül büntetés terhe mellett kerülendő az MSN és egyéb szleng, a magyar helyesírás mellőzése, beleértve a mondateleji nagybetűket is!
Beépített aksi.
![]() Ott van a link a kommentekben a magyarázathoz.
Sziasztok olyan kérdésem lenne,hogy milyen tranzisztort tudok használni kapcsolásra? Ha jól tudom ha a vezető elektrodjára (bázis) elektromos feszültséget juttatunk ,a másik kettő elektróda(E,C) között a PN átmenek kinyit ezzel kapcsolást hozunk létre. Nekem olyan tranzisztorra lenne szükségem amely 10-12v hatására (B) zárja a az 5v körüli áramkörömet. Megoldható ?(vagy hülyeséget irtam?) Köszönöm
Kevés az a tranzisztor, amelyiket nem lehet kapcsolóüzemben használni, kb. bármelyik alkalmas a feladatra.
A kérdésed pontatlan pár helyen. A 10-12 V vezérlőfeszültség honnan és legfőképpen hogyan jön? Pl. vagy ott van, vagy nincs illetve lassan emelkedik, csökken, de ha elér egy szintet kapcsoljon a tranzisztor? Az 5 V-os áramkör fogyasztása mennyi? Az 5 V és a 12 V negatívjai érintkezhetnek egymással? Milyen sűrű/gyors kapcsolásra kell/lehet számítani? A hozzászólás módosítva: Júl 17, 2017
Ettől egyszerűbb csak egy 12 V-os behúzótekercsű relét használni, már ha a körülmények, amelyek eddig ismeretlenek, engedik.
Tranzisztort árammal vezéreljük. A kapcsoló tranzisztor bázisában ezért van soros ellenállás, ezzel lehet beállítani a szükséges bázis áramot.
Olyan tranzisztort válassz amelyik elég gyors (mondjuk egy relé meghúzásához bármelyik elég gyors) elbírja a terhelő áramot, kikapcsolt állapotban magasabb az UCE feszültsége, mint a tápfeszültség. (BSxxx BX.. BU a kapcsoló tranzisztorok) Kapcsoló tranzisztor annyiban különbözik egy közönséges tranzisztortól, hogy kicsi, és definiált a maradék feszültsége, a kinyitott tranzisztor CE feszültsége. Ez az emitterbe rakott terhelés eléggé bizonytalan eredményt hoz a kapcsolás szempontjából, mert nehéz a tranzisztort teljes nyitásba vezérelni. A tranzisztort (is) a bázis, emitter között vezéreljük, ezért a terhelést a kollektorba illik tenni. Ha valamilyen okból a terhelés egyik vége testelt, akkor kapcsoló tranzisztorként PNP tranzisztort kell használni. (estleg NPN - PNP kombinációt) A hozzászólás módosítva: Júl 17, 2017
Auto akumlátor 12v lenne szó.Kapcsolás által keletkezne a 12v stabil feszültségröl van szó. Azonnal kapcsoljon es feszültség hiányába azonnal kapcsoljon is ki. Az 5v és a 12v negativja nem egy! A kapcsolás változó.
Tudnál egy ilyen relet kűldeni és ez hogyan is működik pontosan ? Lehet pont ez kellene nekem
Válassz: Bővebben: Link.
Mennyire azonnal kapcsoljon, milyen rövid idő alatt? Nem tudom mi ez, a relé lenne legegyszerűbb legjobb, de tized másodperc nagyságrend idő mire kapcsol.
Az bőven elegendő lenne tudnál konkrét relet kuldeni hogy milyent szerezzek be
Köszönöm esetleg egy kapcsolási rajzot tudnál ajánlani ehez a célhoz nekem ?
Már ne haragudj, de google://relé
Van egy (vezérlő) érintkezőpár ami adott feszültség hatására rövidre zárja a vezérelt áramkört. Ha ezt valaki le is rajzolja neked, hát azzal se leszel előrébb, de legyen. Ennyit tudunk a feladatról.
Az " 5V GND" helyett "fogyasztót" kellett volna írni, mert így zárlat lenen ha meghúz a relé..
@ gabi769: Ha nem titkolnád oly mereven, mit szeretnél kapcsolni és leírtad volna a feladatot egyszerű szavakkal, lehet már sokkal előbb lennél. Valahogy így! "Van egy...
Igazad van, ezt a "rajzot" elrontottam, valóban a fogyasztó kell oda.
Sziasztok! Van két "fél H-híd" alkatrészem, amivel két motort szeretnék vezérelni - csak egy irányba. A típusuk: "High Current PN Half Bridge BTN7960" PG-TO220-7-11 tokozással (through hole). Innen elérhető a datasheet: https://www.infineon.com/cms/en/product/power/motor-control-ics/int...4e00da
Egy dolgot nagyon furcsának találok: az IC fém hátlapja - amire a hűtést szokás szerelni - nem a ground-ra van kötve, hanem az OUT pinre, azaz a kapcsolt pontra. Ez azt jelenti, hogy normál üzemben ez a pont GND és táp között ugrálni fog, sőt a back EMF miatt egyéb kaotikus feszültségek is megjelennek rajta. Az eredeti tervem az volt, hogy a két IC-t egyetlen hőelvezető fémlaphoz csavarozom (természetesen hűtőpasztával), és kész. A jármű össze van rakva, a hőelvezető fém be van ragasztva, csak rá kellene tenni a két csipet, de ugye zárlatos lenne. Ez a terv ugrott emiatt a probléma miatt, amit csak most vettem észre, mikor már kezemben van az alkatrész. Az első kérdésem elvi, mert szeretem érteni a dolgokat: Érti ezt valaki, hogy mi az oka annak, hogy a kapcsolt pontora kell tenni a hűtőt? Miért így tervezték ezt az IC-t? Mert szerintem a legtöbb alkalmazásban ez problémát okoz másoknak is. (Például a népszerű L298N esetén például a hűtő földelve van - ezt az alkatrészt készülök lecserélni egy jóval nagyobb teljesítményűre.) A következő kérdésem pedig az, hogy létezik-e megoldás két fém elektormosan szigetelő, de jó hővezető módon történő összekapcsolására? Meg lehet ezt jól oldani valahogy?
Valószínűleg így egyszerűbb gyártani, ezért nem GND a hátlap. Ez kell neked: szigetelőlap.
A legegyszerűbb, ha kettévágod a hűtőbordát...
"the NovalithIC™ family containing three separate chips in one package: One p-channel
highside MOSFET and one n-channel lowside MOSFET together with a driver IC, forming a integrated high current half-bridge. All three chips are mounted on one common lead frame" Szóval szimpla MOSFET chipek vannak a hátlapra szerelve, amiknek a szilicium alaplemeze a drain. Ez a technológia nem teszi lehetővé itt szigetelés kialakítását. De így tudnak nagyobb teljesítményt elérni. Az L298-ban záróirányú P-N átmenet szigeteli a kimenetet a GND-től. Szigetelésre kerámia lap a legjobb, 20...100-szor jobb a hővezető képessége, mint a gumi, műanyag és hasonló vicces szigetelő alátéteknek. A csillám is még megfontolható, a vékonysága miatt az eredő termikus ellenállás lehet majdnem olyan jó, mint a kerámia szigetelőnek. Persze érdemes kiszámítani a disszipációt, és annak függvényében tervezni ezt is. A hozzászólás módosítva: Júl 19, 2017
Sziasztok, csak egy gyors kérdés.
Adott egy Peugeot 407 és a Xenon trafó története. Azt mondják a Peugeot fórumba hogy az olcsó trafók át ütnek stb.. és emiatt az ablaktörlő motorok rendszerint elromolnak. Na már most nem lehet ezt valamilyen pofon egyszerű megoldással megoldani? Például a 12V-os ágba valamiféle szűrőt tenni ha arra felé jönne a 25kV kiszűrné illetve a trafót betekerni egy valamilyen anyagba ami meg akadályozná, hogy azon keresztül át üssön? Csak egy ötlet ha nem nem.
Hello!
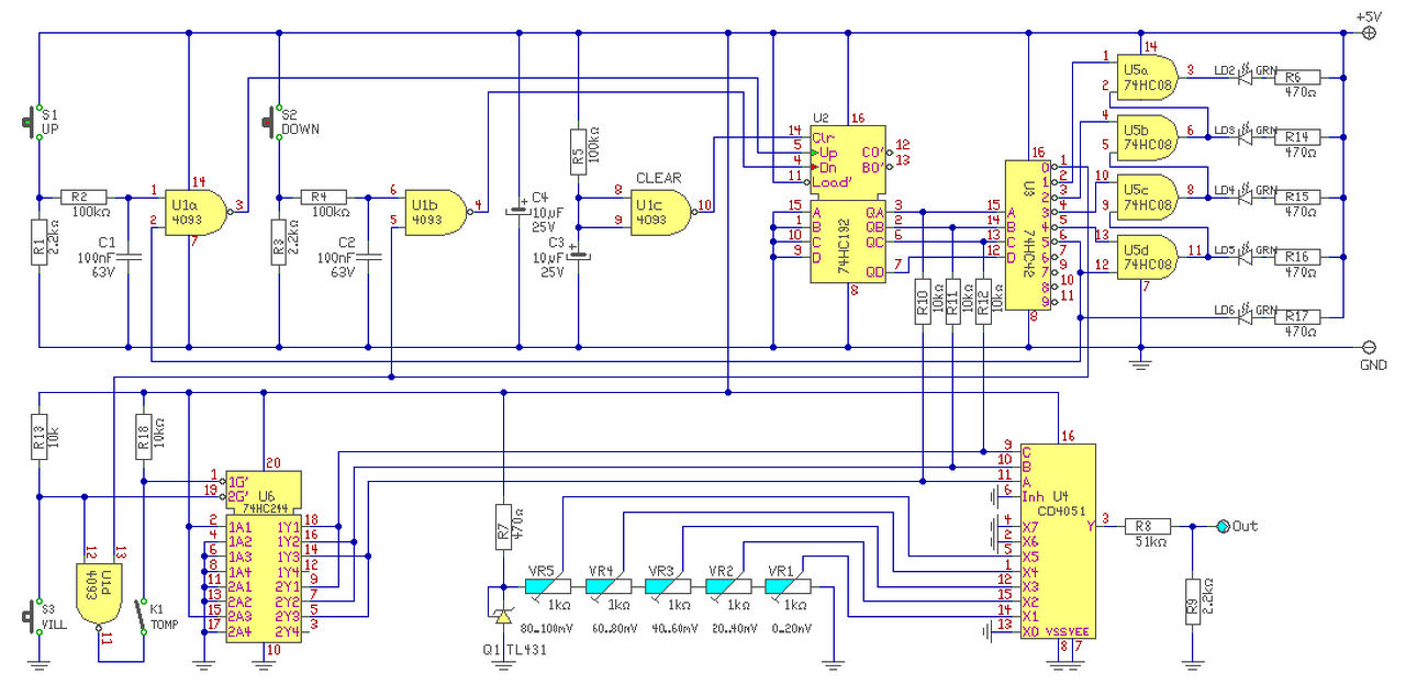
Most jutottam el odáig, hogy tudok foglalkozni a vezérlővel, amit terveztél. Terveztem a lámpához egy akkufeszültség visszajelzőt. Azt szeretném megvalósítani, hogy az akku visszajelző LED-sor csak akkor menjen, ha egyébként is legalább 1-es fokozaton van a lámpa. Hogy standby modban ne fogyasszon sokat. Mellékeltem egy képet, egy részlettel a Te áramkörödből. Az (X) pontot kötném rá a 74HC42 2-es lábára, és akkor ha onnan GND-t kap a tranyó, akkor a földbe vezeti a másik tranyó bázisára jutó áramot, és az nem tudja blokkolni tovább a visszajelzést. Nem tudom, jó-e a logika. Illetve ezzel nem venném vissza LD1 fényerejét? (Illetve mind a 6 LED LD1-LD6 külön ellenálláson kötöm be, hogy ne függjön egymástól a fényerő. Az akkufigyelő 15V-os referenciáról menne, mert az adatlap szerint annak lehet 35V a bemenő feszültség. Szerinted így jó lenne? Köszi! Üdv, zoka.
Hello! Nem túl szép megoldás, mert csak a diódák áramát szünteti meg. De logikai hiba is van. Tekintve, hogy a HC42-nek mindig csak egy kimenete aktív, így csak at 1-es fokozatban működne, a többiben nem. Fordított logikát kel követni. "Akkor ne világítson, mikor 0 fokozatban van." Így a többiben világítani fog.
(Esetleg még egy 33kohm kell az első tranyó bázis-emittere közé, ha a HC42 nem tudja a dióda árama miatt lehúzni a kimenetét 600mV alá.)
Szia! Viszont erre nem számítottam: Írod, hogy "a HC42-nek mindig csak egy kimenete aktív", viszont, így csak mindig 1 adott zöld LED világít, a fokozatnak megfelelően. Úgy át lehetne variálni, hogy például 3-as fokozaton 3 zöld LED világítson?
LD1-hez végül is nincs is szükség LED visszajelzésre. De LD2-LD6 az 5 fokozat jobb lenne úgy, hogy sáv szerűen világítson, tehát max fokozaton az összes LED. Ezt azért fontos mert sötétben, ha csak 1 LED ég, nem látni melyik az az 5 közül. Köszi!
Köszönöm mindenkinek a válaszokat! Így már értem miért nem a GND a háza.
A hűtőbordát már nem tudom kettévágni, mert egy elég egyedi megoldást csináltam: egy hajóban van egy "függőleges vezérsik", ami a hajótestbe van ragasztva, és a vízbe ér a kinti fele. Azt fundáltam ki, hogy ezt így jól lehűti a víz, a testen belüli végére meg rárakom az IC-ket, és így jókis hőhidam van a vízbe. Ki is számoltam, hogy 1-2W-ot le tud vezetni elvileg. Szóval kettévágni csak a hajótesttel együtt tudnám, azt meg inkább nem akarom .Ez az új csip annyival kevesebbet disszipál, hogy el tudom képzelni, hogy működni fog hűtés nélkül is. Nehéz megbecsülni, mert a PWM részletein múlik, hogy pontosan mennyi a hő - ugye a kapcsolási idő, meg back EMF levezetés ki tudja mennyi. Csak mérni lehetne és utána még számolni is kellene. De inkább egyszerűen kipróbálom, hátha működik. Ha nem, akkor leold a védelem a csipben, tönkremenni elvileg nem fog. Max utánaúszok. Nyár van. Ráérek azután hűtést csinálni, ha már látom, hogy nem megy anélkül.
Hello! Megoldható, de szerintem kicsit túl van lihegve a dolog. Esetleg a maximumot lehetne jelezni, hogy tovább nem lehet léptetni. Én nem növelném a felesleges fogyasztást, a lámpán meg látod hogy világít. De Te tudod..
Szia! Köszönöm, erre gondoltam. Lehet, hogy túl van bonyolítva, de maga a lámpa sokkal többet fogyaszt, mint a visszajelző LED-ek, viszont nekem így tetszene.
![]() A mellékelt képen megmutatom, hogy nézne ki a vezérlő a távvezérlő rész (K1, és másik up, down) nélkül. A jobb oldali akku visszajelző csak akkor jelez vissza, ha a lámpa is világít, ezt megoldom a javaslatod alapján. Az akkupakkot egy fix kapcsolóval lehet rákapcsolni a vezérlőre (nincs a képen) ekkor az ON zöld LED világít. A 4 sárga LED az 1-4 (LD2-LD5) kimenő fokozathoz tartozik. Az ötödik, amit BST-vel jelöltem (LD6 - boost) fehér LED - ez a fokozat túlhúzza a LED-eket, a megengedett 1,5A helyett 2A-t kapnak. Amit nem kérdeztem még, hogy betennék egy olyan nyomógombot (felfelé mutató nyílfej), mint a klasszikus régi zseblámpákba, hogy addig világít, amíg a gombot nyomom (villantás funkció). Ez a fokozat (K1-től függetlenül tompított mód ellenére is működne), értéke a "BST"-t - megelőző, 4-es fokozat lenne. Ugye a HC42 kimenete decimálisan 0 és 5 között lehet, 0 amikor nincs fény, az 5 a max, tehát nekem a decimális 4-es érték az ami kell. Ezt tranzisztorokkal tudnám megoldani, vagy külön IC kell, esetleg a 4093-as U1d részével megoldható? Összefoglalva hogyan tudnám tehát megoldani a következő dolgokat (egy része már talán adott is): K1 tompított fokozat: - 0 tehát készenléti fokozatban nem működik (tehát K1 nem képes bekapcsolni a lámpát 1-es fokozatra), csak 1-2-3-4 vagy BST fokozatban van hatása - K1 kapcsoló állásától függetlenül UP/DOWN gombok működnek, tehát akár ki/be kapcsolhatjuk a lámpát, de bármit állítunk, az 1-es fényerőnél nem lesz erősebb, csak K1 lekapcsolásakor tud a háttérben beállított fokozatra ráugrani. - Amíg K1 aktív, a visszajelző 1-es sárga LED világít (függetlenül a háttérben beállított értéktől), kivéve ha a lámpát a DOWN-al 0 vagyis kikapcsolt helyzetre állítjuk. Villantó nyomógomb - 0 tehát készenléti fokozatban is működik! - K1 állásától független - Bármikor megnyomva a 4-es fényerőre ugrik, egészen a nyomvatartásáig és a 4-es fényerő kerül visszajelzésre, tehát mind a 4 sárga LED világít amíg nyomjuk. - A villantót nyomva tartva ha UP/DOWN gombokat nyomkodjuk, nem történik semmi, a lámpa nem fog kikapcsolni, viszont a villantót elengedve a háttérben beállított fokozatra kerül. Ha ebben még tudnál segíteni, nagyon megköszönném, és remélhetőleg már a kész NYÁK-ot tudnám bemutatni néhány napon belül. Előre is köszönöm! ![]() Üdv, zoka.
Felbuzdulva egy másik topic-ba írt napelemes-erősítős kérdésen mértem egyet, és nem igazán értem az eredményt. Az íróasztali erősítőm egy D osztályú "ebay" típusú készülék, a PC 12V tápjáról táplálva, két huszonéves 6 Ohm-os Videoton bookshelf hangfalat hajt meg amik gondolom nem a legérzékenyebbek.
A tápkörbe tettem egy digit multimétert, és 41,5 mA áramot mértem ha nem szólt semmi (legyen akár az erősítőn teljesen letekerve a hangerő, akár a PC-n, akár mindkettő "feltekerve" úgy, hogy nem szólt semmi), szóval ez a nyugalmi árama. Terhelve (punk, drum and bass és hiphop zenékkel, volt bennük basszus) "normális" hangerővel 42,8 mA-re sikerült úgy felvinnem, ezt talán még nem hallgatták a szomszédok. Sikerült egy 47 mA értékelt leolvasnom, az már tényleg eléggé hangos volt, azt a szomszédok legalábbis nem élvezték szerintem. (47-41.5) mA * 12V = 66 mW = 0,066 W, ez számomra eléggé irreálisnak tűnik, mindez két különböző multival mérve amik nagyjából ugyanazt mutatják. Szóval szerintem a mérési módszeremmel van probléma. Hogyan kell egy - nem "A" osztályú - erősítő fogyasztását mérni? A hozzászólás módosítva: Júl 21, 2017
Leginkább oszcilloszkóppal, lévén a felvett áram az erősítő alapfrekvenciájához hasonló PWM jel. Nem sok multiméter tud ilyen jelet mérni.
Hello! Oké, de részemről ez az utolsó variáció. Megtanulsz mikrokontrollert programozni, és akkor kedved szerint variálhatod az álláspontodat menet közben is.
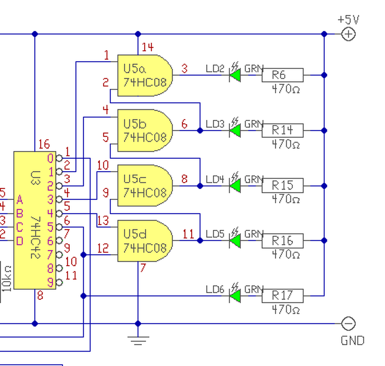
Így megvalósul amit kértél, kivétel a kijelzés. Mert a HC42-nek, állandóan dekódolni kell a 192 állapotát, mert azzal határoljuk a léptetést. Ha nem így lenne, el lehetne léptetni a számlálót, illegális helyre és a "0" állapot jelzésére is szükségünk van. Tehát a Led-ek, mindig a számláló állapotát fogják mutatni. A tompítottról és a villantóról, meg úgy is tudod hogy 1-es és 4-es fokozatban van. Ha azt is jelezni szeretnéd, akkor még egy 42-es dekódoló kell, ami az analóg kapcsoló állapotát mutatja. De mivel csak egy Led-sor van, eleve vagy ezt - vagy azt láthatod. - A HC244 egy buszmeghajtó IC. Ennek 4 kimenete követi a 4 bemenetének állapotát, de csak akkor ha a hozzá tartozó "G" bement alacsony szintű. Ha a "G" bement magas, akkor a kimenetei lebegnek, így az R10..R12 információja jut el az analóg kapcsoló bemenetére. - Tehát ha a "2G" bement szintje alacsony, akkor az 1A1..1A3 bemenet bináris állapota megy az U4 bemenetére (ez 001). Ha az "1G" bemenete alacsony szintű, akkor a 2A1..2A3 jut el az U4 bemenetére (ez 100). Ha mind kettő magas, akkor az U2 számláló beállított érteke jut az U4-re. - Ha a K1 kapcsolót bekapcsoljuk, akkor az 1G bement csak akkor lesz alacsony szintű, ha S3 nincs nyomva és a számláló nem áll "0" állásban. Ezt biztosítja az U1d kapuáramkör. Vagy is ha mind két feltétel teljesül (nem "0" és nincs nyomva S3), csak akkor lesz U1d kimenete alacsony szintű. Különben magas, és hiába kapcsoljuk be a K1 kapcsolót.
Szia! Bocsánat, hogy ennyit variáltam. Köszönöm szépen, hogy ennek ellenére is még volt türelmed megtervezni a kapcsolást. Utólag gondolva, jobb is ha a LED-sor a dekóder állapotát jelzi ki, mert ahogy írtad is, eleve tudom, hogy 1 vagy 4 lesz a kapcsoló/nyomógomb kapcsolásakor, viszont így látni a "háttérben" beállított állapotot. Jó ez így, tökéletes!
A HC244 -es megoldás meg egyszerűen zseniális. Sosem tudtam volna megtervezni. Most végre teljesen meg tudom rajzolni, és már csak néhány alkatrészre várok, valamint a 244-et meg kell rendelnem. Köszönöm szépen még egyszer a segítséget és a részletes magyarázatot! Üdv, zoka. |
Bejelentkezés
Hirdetés |




















