Fórum témák
» Több friss téma |
Marantz doksi,ha esetleg megnéznéd.Itt látszik ,hogy a végfok csak 3x erősit kb.
A végfok erősítése 1+(4*220/68)=14, a 3M3 ellenállásokat nem re-pluszoltam, mert a hatásuk elhanyagolható. A ±45V tápból 28V kimenő feszültség realizálható, tehát a végfok érzékenységét tekinthetjük 2V-osnak.
Az előerősítő pedig 1+(2*220/68) mértékben növeli a bementi jelet. Ezt így tejesen megnyugtatónak ítélem az eredő erősítés tekintetében. Ezen utóbbi kiváltása műveleti erősítővel nem tűnik szentségtörésnek, mert a forrásjel is bizonyára áthalad páron mire az erősítőd bemenetére érkezik ![]() A végfokban az áramvisszacsatolásos (current feedback) VAS kétségtelenül megér egy próbát.
Egymás után kötni két előerősítőt nem ajánlott. A kettőből egyet kell rendesen megcsinálni, hogy annyit erősítsen, amennyit kell.
Köszönöm .Megtennéd ,hogy megnézed a nagyobbik végfok rajzát,mert igazából ez érdekelne engem. Ehhez mennyi bemenőjel kell,mert a VCS ellenállások 100+100+121+121/100+100+100+100, ha jól értem.A táp fesz+56 -56 volt.
Ezen talán jobban látszik ha igaz.
VI. Ne cseteljünk. A fórum nem IRC, MSN, Skype, ICQ és Facebook. Szedjük össze gondolatainkat és egy hozzászólásban kérdezzünk meg mindent amit szeretnénk.
Itt is 2V-ra jön ki a bemeneti érzékenység.
Sziasztok tudnátok ajánlani rendkivül alacsony zajú müveleti ic-t?Most TLO72 van használatban de szerintem zajos.
Köszönöm
Szia! Egyik jobb mint a másik.
Bemutatnád milyen áramköri környezetben kell működnie? NE5532-vel próbáltad már helyettesíteni?
Szia ez egy Korg keverő és zajos nagyon.Kondikat mind átnéztem a legtöbbjét cseréltem is már.Rosszan kaptam anno 32db ic van benne,ebből sokat kellett cserélnem és akkor a TL072 jó ötletnek tünt. De zajos..Fúj mint egy dühös macska..
És lehetőleg olyat keresek ami lábkiosztásba ugyan az..Lemaradt +-15vDc ről üzemel a szerkezet. A hozzászólás módosítva: Máj 24, 2017
A nyolclábú dual műveleti erősítőknek ez az egységes lábkiosztása.
Az NE5532 zajfeszültsége harmada-negyede a TL072-ének. Egy csatornát próbálj ki vele! Zajt nem csak az IC és a kondi termelhet, ellenállás, vagy a panel szennyezettsége is okozhatja.
Nem voltam lusta és darabokra szedtem elmostam kiszáritottam olyan mint a patika.De nem változott.Minden csatorna ugyan olyan "fújással " rendelkezik.Idegesitő. de kipróbálom az NE ic-t.Köszönöm.
Fennáll még az a probléma, hogy az összes csatorna-panelt lehúzva, tehát maga az összegző panel is sustorog? Az alsó panelről nincs véletlenül fotód?
Szia nem nincs képem az alsó panelről,és igen sustorog,az alapzajt eltekintve tökéletesen teszi amire hivatott de ha bedurvul az ember a hangerővel zavaró.Pár napja kicsit élvezkedtem az épitett St.500 al,hallgattam Ravel Boleróját és nagyon zavart a zenében a halkabb résznél a sistergés.Ekkor figyeltem fel rá.
De hétvégén megbontom készitek fényképet az alsó részről. A hozzászólás módosítva: Máj 25, 2017
Megtaláltam a régi ic-t amit cseréltem a TLo72 re.
JRC4560DD
Sziasztok. A segítségeteket szeretném kérni ,pontosabban valami előerősitő kapcsolásra lenne szükségem ECC85-ös csövekkel .Ha esetleg küldenétek vagy itt megosztanátok másokkal azt megköszönném
Konkrétabban leírhatnád, mihez kellene, mekkora erősítés szükséges, stb..
CD lejátszó kimenet valamint erősitő bemenete közé kellene valami univerzális kapcsolás ahol széles keretek között szabályozható lenne az erősités hogy más jelforráshoz is megfeleljen mondjuk PC-hez ,vagy mobiltelefon audio kimenetéhez.
Rajzon beállított értékekkel, 1,5x az erősítése, de növelhető, R21 csökkentésével.
Köszönöm! Látom 200V valamint 12,6V feszültségről üzemel az áramkör.Tápnak mit vagy milyen tipusú szűrést ajánlanál hozzá ?
A hozzászólás módosítva: Máj 31, 2017
Táp egyszerűsíthető, ha DC fűtést alkalmazol, arról mehet a -12,6V is, nem kritikus, minimum -10V. Anódfesz, jól szűrt, C-R-C, vagy fetes megoldás is lehet.
A hozzászólás módosítva: Máj 31, 2017
Meg kell keresni a legérzékenyebb pontot az áramkörben, és valahogy meghatározni ennek a pontnak a forrásimpedanciáját. Ehhez kell optimalizálni az OPA-t. Kis impedancia esetén kis feszültségzajú IC kell, nagy impedanciához kis áramzaj. A kettő együtt nem igazán megy...
Csak 5-6 alkatrészt kell visszarajzolni. Persze lehet hogy a teljes rajz ismeretében sokkal hatékonyabb megoldás is található kis átalakítással.
Az eredeti talán beszerezhető: NJM4560DD a gyártó a NJR, azaz "New Japan Radio", vagy "Japan Radio Corporation" névre hallgat.
A TL072 nem jó helyette, az biztos! Üdv!
Nem tudom milyen kapcsolásban lenne?
Elvileg nem jó helyette, mások az adatai, be és kimeneti impedanciái, amik adott kapcsolásban számíthatnak. Az eredeti kapható, nem is drága, Én azt tenném bele, ha valóban cserélni kell. Üdv!
Szia most is TLo72 van benne és müködik rendesen csak zajos nagyon.
Üdv!
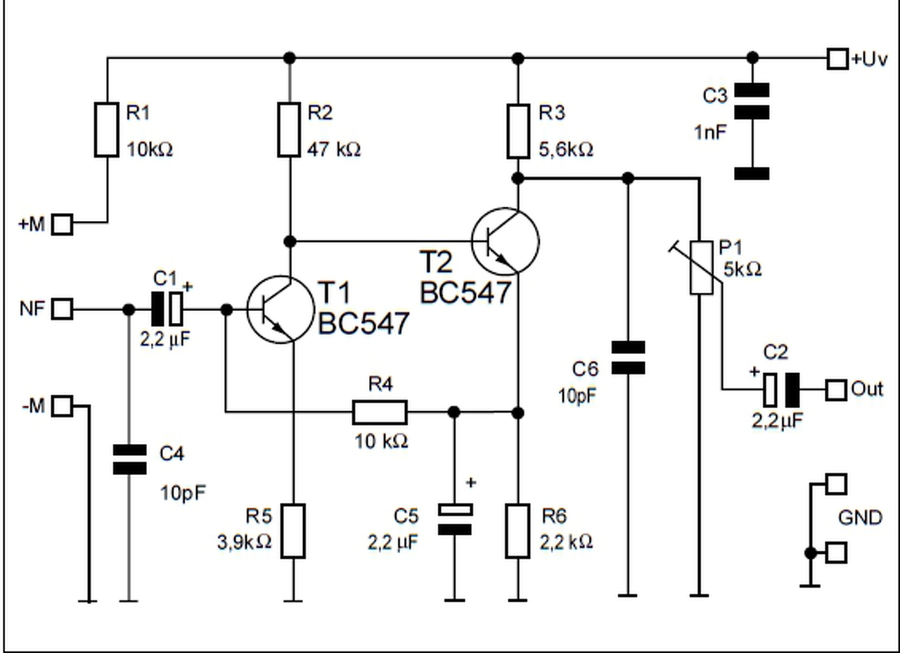
Megépítettem ezt a kapcsolást, de nem nagyon akar működni. Ránézne valaki a kapcsolásra, hogy egyáltalán működőképes-e a cucc? A hozzászólás módosítva: Júl 29, 2017
|
Bejelentkezés
Hirdetés |








És lehetőleg olyat keresek ami lábkiosztásba ugyan az..







