Fórum témák
» Több friss téma |
Mielőtt kérdezel, a következő két dolgot ellenőrizd!
I. A helyes tápfeszültségek megléte.
II. A kimeneten van-e egyenfeszültség.
Élesztés.
ohh bakker, ettől féltem
![]() Tolna megye Iregszemcse közelében tudtok szakit ajánlani?
Szia azt hiszem van itthon SKT470-050 em. Tökéletesen működő, bontott darab. Ha az lenne a rossz. Keres meg előkotrom.
Sziasztok!
Venni szeretnék 4db 22000µF 80V-os elektrolit kondenzátort. Ebayt-Alit néztem de nem bízok bennük, de nem is akarom a gatyám rákölteni. Van valakinek megbízható beszerzési forrása? Köszönöm!
Vegyél 10.000 vagy 6.800. vagy 4.700 µF-ot, és többszörözd őket.
Valahol olvastam, hogy jobb több kicsi mint egy nagy csak nem emlékszem miért.
Kisebb lesz a kondenzátorok eredő ellenállása.
Köszi kedves tothbella a infót szerintemis a két csövet kéne cserélni mert bekapcsolom és nem forrósodik fel csak langyos szerintem ez lehet a bibi ... vagy van még egy kicsi is ECC81 most ki cseréljem mind a hármat vagy elég a 2 öt az El 34 et
Üdv!
Hogyan szokták az erősítőben a tápot, diódahidat és a kondikat kötni? Kondi után egyből megy az erősítőbe? A válaszokat előre is köszönöm!
Egy erősítőben a tápegység része a diódahíd és a kondenzátor is.
Milyen erősítőről van szó, egyáltalán? Sokféle megoldás létezik. Üdv!
Csak csöves erősítőkben rutinos barkácsolónak merem ajánlani a javítást. Ha az elektronika nem is megy az nem baj, mert azért vagyunk itt mi. De a kV nagyságú feszültségek között túrkálni több mint életveszélyes. Ráadásul egy pufferelt tápfesz nem roskad össze úgy mint egy piezó öngyújtó nagyfesze.
Mérni meg csak a bekapcsolt erősítőben lehet. Én egy csöves készülék hálózati transzformátorát alapból 230V helyett csak 23V váltóval táplálva mérem. Így minden csak az 1/10-e lesz. Javaslom keríts egy 24V-os 50VA körüli trafót az első méréshez. A 60-80V is megcsap, de azért az már kicsit barátságosabb. Tehát vedd ki az EL34-eket. Kösd egy 24V-os trafó szekunderére az erősítő hálózati vezetékét, majd az egyik EL34 foglalatának pontjain a földhöz képest mérd meg a feszültségeket. Ezek után kiderül, hogy megvan-e az anódfesz, a segédrácsfesz, valamint a negatív rácselőfeszültség. Fűtés van az látszik. Ha ezek megvannak, lehet továbblépni. Semmi esetre se cserélj csöveket csak úgy vakon. Az még odébb van.
Tda7497 hez lenne.
A legegyszerűbb, és legjobb megoldás kell.
Sziasztok!
Régen hobbiztam, de folytattam a táppal, a pufferek 6800µF 80V. Ez így helytálló a Crescendóhoz?
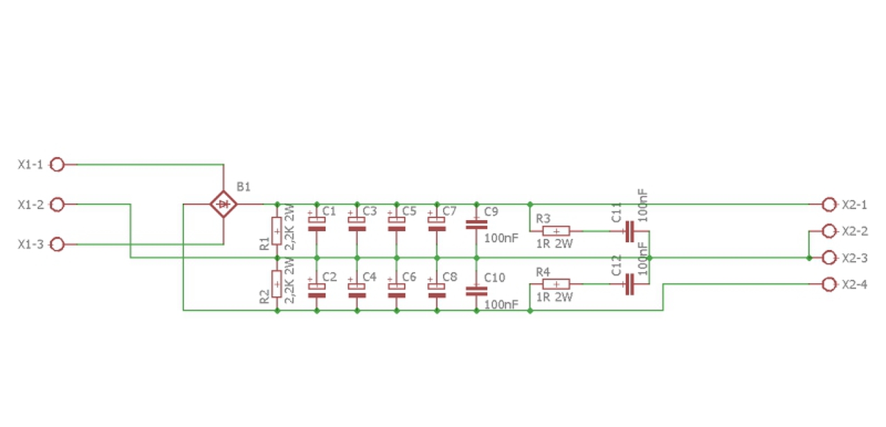
Az adatlapja szerint 2x15V-os tápegység kell neki, azaz kell egy +15V és egy -15V-os rész, amit úgy lehet megoldani, hogy kell egy transzformátor, ami 100VA- teljesítményre képes, ennek legyen két 15V-os tekercse. A két tekercs sorosan kapcsolódik, így a két végén kb. 30V mérhető. A középleágazás a testpont, avagy a GND.
Az egyenirányító a két tekercs végére van kötve, a bejövő váltakozófeszültség a GND-hez képest lesz egy -15V és egy +15V az egyenirányító megfelelő kivezetésein. Ide kell két szűrőkondenzátor, legalább 2200µF/25V az egyik 15V-ra és a másikra is, polaritáshelyesen bekötve. Célszerű ezekkel az ELKO-kal párhuzamosan egy-egy 470nF-2,2µF közötti értékű MKT, MKP, vagy hasonló fóliakondenzátort is beforrasztani, ezek hűtik a nagyfrekvenciás zavaroktól a táplálandó áramkört és az ELKO-k is szeretik ha hidegítik őket. A tápegység ezzel tulajdonképpen kész, de kell az IC-nek a MUTE lábára +5V, amit a +15V-ból egy soros 1kOhm ellenállás és egy 5V1-es zenerdióda előállít, ezt kell a MUTE lábra kötni(kapcsolóval), akkor nincs kimenőjel. Sok sikert! Üdv!
Egészen biztosak vagytok benne hogy jó típusszámot írtatok be?!?
http://www.st.com/resource/en/datasheet/cd00001986.pdf Eszerint a TDA7497 már nem gyártott típus, és kifejezetten egy tápfeszes.
Sziasztok! Van valakinek a cikkek között szereplő dracula erősítő megépítve?
Tervezem hogy megépítem de jó lenne egy pár szaki vélemény is róla. (Mellékesen megkérdem valaki nem gyárt mostanában nyákot mert kellene nekem is vagy 2darab.)
Tényleg, ez jó kérdés, mert ez nem az, amire írtam a tápegység javaslatot.
Az egy sima sztereo-végfok IC, MUTE áramkörrel. Ez a link alapján, pedig, egy háromcsatornás PC-hez tervezett kis házimozi-jellegű erősítő áramkör (L, C, R csatornák) Ettől függetlenül a tápegység felépítése hasonló, csak egytápos és így kb. 22-24V kell neki a megfelelő lábain. Üdv!
Üdv a nagy melegben!
Élesztem ezt a végfokot. Kérnék egy kis segítséget. Előírás szerint csináltam mindent. A 100 Ohos 5 Wattos ellenálláson állítottam be a nyugalmi áramot. A kimeneten semmi egyenáram. A 2x70 Volt megvan. A segédfeszt egyenlőre a tápból kötöttem egy 4007-es diódával. A fetek összeválogatva. A jelföld rákötve a To Power supply GND-re. Az áramkorlátokat eltávolítottam, Az erősítő kb12 Wattot ad le. A pozitív ágon a fetek gate pontján levő 27Ohmos ellenállásokon 3,8 V tudok mérni, a Negatív ágon 60 Voltot mérek az ellenállásokon a testhez képest. Üres járatban az erősítő rendesen melegszik. Mi lehet a hiba?
Nem írtad hogy mivel hajtod. Rendszeresen visszatérő hiba, hogy nincs kivezérelve a végfok. Ha lehet ne telefonnal tegyétek.
Nem látok a leírásodban semmit ami hibára utalna. Miből gondolod hogy van hiba?
Számítógépről hajtom. Lehet hogy kevés jelet ad le.
Abból gondolom hogy alaphelyzetben rendesen felmelegszik a hűtőborda.
A "túlzottan" az sokkal inkább "rendellenes" mint "rendes". Ha túlzottan melegszik, akkor kisebb nyugalmi áramot kell beállítani. Persze ki tudja hogy neked mit jelent a "rendesen". Lehet hogy tényleg a normális szintű melegedést sokallod, akkor pedig megint ott tartunk hogy semmi nem utal hibára.
Most egy oldal megy szoba hangerővel, kb 40 Fokos a borda. A bordát méd tudom növelni. csak arra gondoltam hogy ha egy ilyen kis hangerőn ennyire melegszik, akkor 200 wattnál mi lesz. A nyugalmi áram 10 Ohmos ellenálláson mérve 1,2 Volt. Ez 120 mA fele meg ellenállás nélkül. Egy biztos a hűtőbordák kapnak majd venillátort. Amúgy elég jó a hangja. Köszi a segítséget.
Ekkora tápfeszről ennyi fettel nem egy kategória egy szobai hifivel. A kivezérlés miatt meg nem lehet megúszni egy univerzális előfokot. Máskor is jól jöhet.
Van nekem egy épített chrescendo végfokom. Annak 200 mA a nyugalmija. Két végfok egy dobozban 50W körül disszipál jel nélkül. Ventilátor nélkül az is izzad rendesen. Egy próbateremben megy róla az ének. A tápja átkapcsolható 2X40V és 2X65V között. Gondoltam arra, hogy lehetne kapcsolgatni a jelszint fügvényében. Sokat nem is megy, csak be van kapcsolva.
A beállított nyugalmi áram mértékétől függően a bordák egy idő után kivezérlés nélkül is bemelegszenek.
Üdv!
Az a helyzet, hogy tényleg palfi által mellékelt datasheet-en szereplő végfokIC-hez kellene táp... Ha esetleg ehhez is van kapcsolása, kérem ossza meg velem! Köszönöm!
Szaisztok!
Ha jol látom akkor Ennek a minierősítőnek +- 12 volt kell! Én akkuról szeretném hajtani! azt lehet agy az egyenirányító diodák után táplálom meg egyenáram 24 v vel? Vagy mi lenne a helyes megoldás? Kellene még azt utánna szürnöm? Köszönöm A hozzászólás módosítva: Aug 8, 2017
Ha úgy érted a 24V-ot, hogy 2 db 12V-os akkumulátor, akkor biztosan működik úgy, hogy az akkumulátorok közöspontját a kondezátorok közös pontjára kötöd. Szebb megoldás, ha az akkukra teszel 1-1 Step Up Convertert, mert aleírásban lévő AC12V kb. 15,5V egyenáram, (a TDA pedig bírja +-18V-ig) tehát ott fogja hozni a leírásban megjelölt teljesítményt, plusz így az akksik merülése nem befolyásolja a hangerőt, és még az sem, ha töltöd őket zenehallgatás közben. Egy akkumulátor merülés figyelőt érdemes még beépíteni.
|
Bejelentkezés
Hirdetés |














