Fórum témák
» Több friss téma |
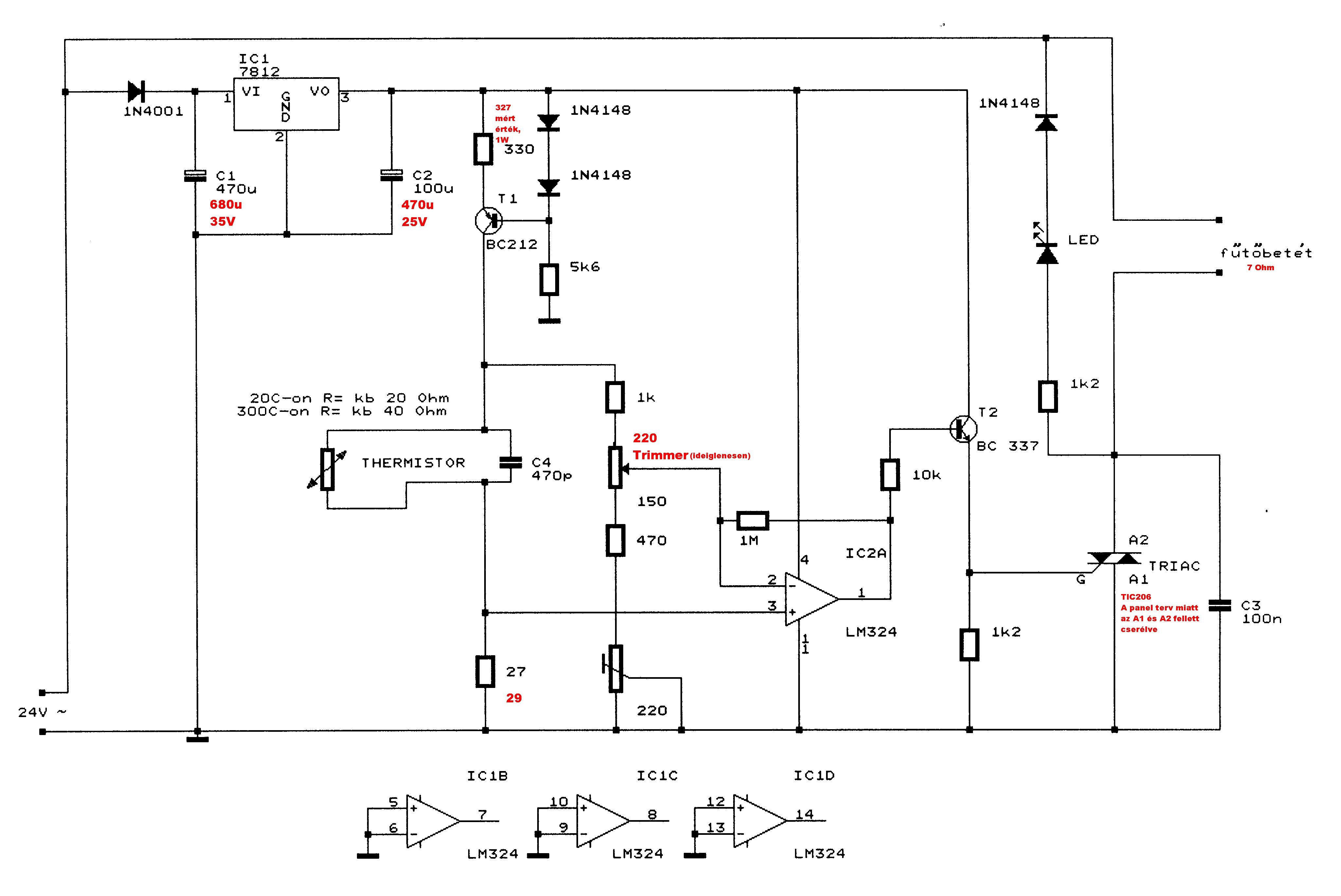
Hello mindenki! Nekem olyan problémám lenne, hogy egy weller pákához, történetesen a WSP-80-ashoz szeretnék egy vezérlőt építeni, mivel csak pákám van
A bss.fw.hu oldalon Az egyéb fülre kattintva az utólsó kapcsolást építettem meg, ami nem működött sajnos nekem, de mivel oda is volt írva hogy csal lm324-gyel működött, így könnyen kitaláltam, hogy valószínűleg működő képes, csak nálam, nem jött össze első neki futásra Szóval ha valakinek van tapasztalata ezzel a kapcsolással az pls írja meg, illetve ami még jobban mozgatja(ná) a fantáziámat, az egy megbízhatő hőfokijelzős készülék lenne-> azért is ez lenne a jobb, mert pl valami behal benne akkor tuti nem kezdi el a végtelenségig fűteni a pákát ![]() Ahogy méregett egyébként a termisztorát: 20-25 fokon kb 21 Ohm, 60-80 fokon kb 60 Ohm 250-300 fok körül ~80Ohm volt, ezt kontakt módszerrel egy metex kézivel mértem amibe sajnos elég sok szórás belefért az esetleges pontatlan kontaktus miatt. Elnézést egy kicsit hosszas lett, de le akartam írni minden fontosat. Összefoglalva: Kellene egy megbízható, jó szabályzó rajz Weller 80W-os termisztoros pákához Köszönöm! Ui: Mellékletként hozzáadom az említett rajzot (pirossal, azon értékek amiket én használtam)
Hülye dolog, de én úgy tudtam, a weller páka kikapcsolgat... (tehát magának megoldja a hőfokszabit...) Nekem egy sima 24V-os traforól megy egy békebeli weller és soha semmi kifogása nem volt, sőt jól halhatóan kattog mikor lekapcsol... ? Ezt akkor rosszul tudom és orba szájba fűt a pákám ?
Nem Mspike! Te jól mondod, de az más elven működik! A tiéd a Curie-fok elérésekor kapcsol ki(elveszti mágnesességét és egy rúgó megszakítja a fűtőkört)! De van olyan, amit fokonként állíthatsz, (általában digitálisan) aminek alapja egy termisztor.
Jaj, ezt nem akartam bele írni, hogy senki ne gondoljon a magnastatra, mert ez nem az...
Tehát, termisztoros pákához kellene rajz, kapcsolás, infó, tapasztalat, vagy bármi Thx!
Ez a kapcsolás
Idézet: szerintem müködőképes. „paka.JPG” Csak az M1 és M2 lábakat a rajznak megfelelően kell bekötni!!! Mert a két láb (M1, M2.) az nem egyenértékű! Az M1-re és a G-re kell a vezérlő feszültséget adni. Az M1 és M2 a tirisztor "munka" -kapcsolt- kivezetései. A kérdést megelőzeldő, az M1 = A1 ; M2 = A2 ; G = G.
Abba hagytam a hiba keresést, de a két anódot még nem cseréltem fel, ha szerinted nem mindegy akkor kipróbálom úgy is hátha valóban ez volt a baja! Triacot sima diódatesztel lehet mérni? Csak, hogy megnézzem, hogy jó-e?
Azért az baromi durva, hogy egy TIC gate-ra (ami 5mA-nél már gyújt) ráküldjük a +12V-ot! Ide kell a G-vel sorba egy 330ohm...1k ellenállás sorosan. Lehet hogy a G már szakadt... Én beletennék 100Ft-ért egy MOC3041 optotriacot a gyújtáshoz, mert ez korrekt, nullaátmenetes gyújtást ad (nincs zavarkeltés). Amúgy ez a triac-gyújtási mód (+DC-vel) nkem sosem volt szimpatikus, gyakori hogy csak at egyik irányban gyújt és félhullámban vezet. Kicsit jobb a helyzet ha negatív DC-vel van gyújtva.
Triac-teszt egyenfesszel: mondjuk 12V-os izzó A2vel sorba, izzóra +, A1-re mínusz. A2 és G pillanatnyi rövidrezárásával a lámpa begyújt, úgy marad. Az ák meszakítva nem gyújt vissza. Táp polaritáscseréjével a másik irány vizsgálata ugyanígy.
Szia.
Én egy dsx80-as pákához használom ennek a rajznak egy kicsit átalakított verzióját. Én relét használok a triak helyett. Nekem tökéletesen műxik. Már kb 1 éve. Épp most tervezem majd átalakítani egy jobb kapcsolást szeretnék beletenni. Szeretném digitálisra áttervezni, egy piccel fogom megoldani, kijelzőre a hőfokot kiküldeni, stb. De ez a rajz tuti jó.
Hello! Ha majd meglesz a digitális verzió esetleg megosztod velem?
![]() Egyébként ez az 50 pontos dolog micsoda, kicsoda? Még új vagyok itt és nem vágom?!
Te relével használod. Más kifogásom nem volt, csak a triacos rész...
Persze hogy megosztom a digitális verziót, csak legyen kész. Ha lesz rá időm, akkor a jövőhéten meg is lesz.
A pontot te adhatod annak aki szerinted megoldotta a problémádat, de még én is elég új vagyok itt.
Csak azért lett ralés, mert amikor építettem nem volt triakom itthol, de relén meg egy marékkal, hát gondoltam miért is ne. És szerintem király.
Üdv
Mi a mellékelt rajzot valósítottuk meg egy noname hőfokszabályzós pákával amit lehet nállunk kapni.A rajz elvileg FARENHEIT páka rajza.Szerintem jó lenne Wellerhez is.
Lehetséges-e, hogy a termisztor az általam közzétett áramkörtöl, tönkre menjen?
Most úgy néz ki, hogy végre jól működik a kapcsolás: Termisztor helyett egy 50 Ohmos trimmert, a páka fűtése helyett 24V-os izzót használtam, és ha változtattam a trimmert ellenállását be-ki kapcsolt ahogy kell neki, viszont amikor rátettem a pákát semmi Mivel a pákával teszteltem a kapcsolást párszor és csak mostanra lett bekötve anód helyesen a triac (Meg gondolom a triac rossz bekötése miatt meghallt BC337 is ki lett cserélve), szóval ez időben történhetett valami, mert most a páka termisztorát, hogy működik a vezérlés is, megmértem, hogy miért nem működik mégse a páka, és 20-40 fokon 1,7K Ohm volt... ezt nem tudom elképzelni hogy sikerült megcsinálni de ennyi Most akkor valószínűleg meghallt a termisztora és lehet újjat beszerezni, jó drága pénzekért?(Amikor megvettem akkor is mértem akkor ahogy kell 20 Fokon ~ 21Ohm volt...)
A triacos rész nem okozhat ilyesmit, hiszen a BC212-vel felépített áramgeneráror csak 2mA-rel hajtja a termisztoros hidat. Egybként a termisztor változtatja még az ellenállását a hőfoktól függően?
Igen a termisztor változtatja az ellenállását a hőfoktól függően. Ebben az esetben viszont fogalmam sincs, hogy lett a termisztor ellenállása 1,7K Ohm?! Valakinek van vmi ötlete? Lehetséges, hogy nagyobb áramot kapot valahogy mégis és elkezdett fűteni amitól elvékonyodott és megnőtt az ellenállása?
Hello!
Nem tudom még aktuális-e a dolog, de nekem valahol van egy weller pákához való kapcsolás ha kell még írj azt megkeresem.
Én is megépítettem a kapcsolást, nekem műxik. Mondjuk én JLT-02-es pákához használom. ez asszem SAL gyártmányú. Az eredti szabályzó 13.000 Ft-ba került volna, De én megépítettem ~1500Ftból+trafó nélkül (azt később vásárban vettem 1000 ért), Triaknak BT139-S-et használtam mindkét helyen(S-gate -érzékeny gate, hogy biztos bekapcsoljon a led áramától), a stabilizátort pedig kicseréltem 7808-ra.
Mondjuk ebben a pákában is a fahrenheithez hasonlóan hőelem van...
Örülök hogy örülsz.:yes:
Én úgy szeretnék egy weller pákát!De nincs rá zsetonom.Az egyik spanomnak van egy és az magától kikapcsolgat,soha nem ég el.Asszem minden wellerbe van hőfokérzékelő és szabályzó.Mindenesetre ha veszel egy másikat,akkor a régit szívesen örökbefogadom.
Üdv Ernöke
Szia, sorry hogy csak most írok, de nem voltam netközelben, a kapcsolási rajzod természetesen szivesen fogadná(nk)m!
Köszi!
Sajna én személy szerint nem tudok felajánlani magnastat pákát, főleg mert nincs, és mert nem vagyok túl jól elersztve, lsd azért próbálok házilag vezérlőt építeni
Hali.
Na most jöttek meg nekem az anyagok egy hőfokszabályzót összedobni. A Forrasztás 1x1 cimü topic helyett inkébb ide irok, mert ez a kapcsolás innen származik. Az erobi82 -álltal beszurt kapcsolásból kiindulva. Vagy talán jobb is ha erobi82 hozzád intézem a kérdést: nem kaptam BT136-600-at, csak BT137-600-at. Helyettesíthető ezzel? Meg MAC97A6- helyet MAC97A8-at. A panelrajzbol nem világos nekem hogy ezt kihagytátok vagy hova kell azt beforrasztani?? Isa
Az úgy volt hogy valahova írtam (már magam sem tudom hova) a helyi alk.ellátási probl.miatt a kis gyújtóáramú triac(Q2) ki lett hagyva a körböl egyből a nagyáramút raktuk bele(Q3) mégpedig úgy hogy a LED-et elhagytuk a soros körből.A kis gyújtóáramú Triac(Q2) azért kell hogy a LED-en átfolyó áram elegendő legyen a Q2 begyújtásához, ami kapcsolja a Q3-at.
136-600, 137-600 csak áramban tér el utóbbi többet tud 97a6,97a8 nál pedig előző 400v utóbbi 600V
Helló!
Szeretnék kérni egy kis segítséget! A hőfokszabályzót most raktam össze és nem akar müködni... Sajnos igazán csak kezdő szinten tudom ezeket a dolgokat. A páka az olyan mint amit az ElektroArtban lehet venni 1790Ft-ért Szóval: erobi82 ha tudnál leírni egy élesztési menetet azt megköszönném. A beültetési rajzon látom hogy ki van hagyva egy ellenállás. Az be lett utánna ültetve? (470 Ohmos) amit be is rajzoltam arajzon. Én beforasztottam. Aztán a csatlakozási pontok sem tiszták előttem. Berajzoltam ahogyan én bekötöttem, légyszí nézze meg valaki hogy jó e! Egyáltalán nem melegszik a páka, és a kimenet sincs feszültség alatt. Azon a ponton ahol a kapcsolási rajz +7.4 voltot ir ott nekem csak 6.6Volt van. És ezt nem is tudom állítani. Hogyan kell a trimmerekkel beszabályozni?? Most középállásbanvannak. Köszi: Isa
Sziasztok!
Nemrég építettem egy mikrovezérlős digitális forrasztásvezérlő automatikát. Azóta is használom és nekem bevált. Használat előtt testre/pákára szabható, beállítható a kivánt hőmérséklet tartomány, túlfűtés ellen védett. Egy másik témában leírtam, akit érdekel nézze meg: http://www.hobbielektronika.hu/forum/topic_531.html?pg=0&date_order=desc Ez 220V-ra van, de könnyen átalakítható a kívánt feszültségre (5V felett természetesen).
Szia!
Néztem a kapcsolásod, tetszik is csak én nem értek a PIC-hez, és nics is hozzá eszközöm amivel belégethetném. Az a kapcsolás amit meg most összeraktam nem kívánt annyi pénzt... Esteleg valaki tudja hogy mi a baj? Isa
Szia!
Megnéztem az általad belinkelt kapcsolást, van egy-két zavaros részlet, de ahogy látom a lényege az, hogy a bementnek néhány tíz mV kell, ami jó esetben a páka hőmérsékletével arányos. Ezt először erősíti, majd komparálja. Ez kapcsol egy ledet és két triacot (minek kettő?), és a 2. kapcsolja a pákát. Az eleje is csöppet zavaros, ha 7.4V kell, én fognék egy 7806-ost és 2 diódával megemelném a feszt. Szerintem először mérd ki, hogy hogy változik a bemeneten a feszültség, ha ez ok, akkor én leválasztanám az IC1c bemenetét és egy potival megnézném, hogy kapcsol-e a komparátor (fűt-e a páka, és hol kezd). Ebből már sokat megtudhatsz, hogy hol lehet a baj. Sajnos én is elég sokat "szívtam" az analóg áramkörökkel, a digitálisakkal sokkal jobb tapasztalataim vannak. Egyébként avr-van a kapcs-ban, amit belinkeltem, nem PIC, ez többek között annyit számít, hogy kb 5 vezetékkel lehet programozni, nem kell külön építeni egyet. Persze alapismeretek kellenek, de olyan dolgokat meg lehet csinálni, amiért szerintem símán megéri a fáradtságot.
Itt van a kapcsolás (fahrenheites), ajogy én módosítottam, és már lassan 1 éve használom
|
Bejelentkezés
Hirdetés |







Mivel a pákával teszteltem a kapcsolást párszor és csak mostanra lett bekötve anód helyesen a triac (Meg gondolom a triac rossz bekötése miatt meghallt








