Fórum témák

» Több friss téma
Fórum » Hegesztő inverter javítás
Lapozás: OK   61 / 119
(#) cet válasza erbe hozzászólására (») Aug 11, 2017 /
 
Renden. Köszönöm az eddigi segítségedet! Üdv
(#) szmutkuzoltan hozzászólása Aug 14, 2017 /
 
Sziasztok,

Régebben írtam a Gorilla 165-ösöm hibájáról és pár sikertelen szervizes kísérletet követően próbáltátok kitalálni nekem, hogy mit cseréljek ki. (köszi ismét)
Sok meddő próbálkozás után végül az Iweld szervízben mégiscsak megoldották a problémát, legalábbis egyelőre úgy tűnik. 2 napja használgatom és eddig még nem fordult elő a korábbi bizonytalankodás.
A Co2 vezérlő panel cserélve lett. Nem volt olcsó a gép eredeti árához képest (24 + áfa), de legalább mégiscsak került náluk egy ilyen panel. Örülök neki és remélem hogy a következő sok évben most már gond nélkül fogom tudni használni a masinát...
(#) BarnaPili hozzászólása Aug 14, 2017 /
 
Szervusztok!
A mai napon vettem egy hibás inverteres kis hegesztőt.Szétszedve első blikkre az teljesítmény félvezetők zárlatosak benne,és valaki már nézte is.
Feltöltök pár fotót,ha valakinek ismerős lenne,kérem jelezze.A neve a következő: ARC200.
Elsősorban doksit vadászok hozzá,a napokban széjjelebb szedem még,megnézni milyen vezérlője van,stb.
Köszönöm előre is.
István
(#) oszika45 hozzászólása Aug 16, 2017 /
 
Tisztelt fórumtársak! Szeretnék tőletek segítséget kérni! Van egy inverteres hegesztőm kombinált gép! Áram alá helyezve nem csinál semmit sem még a lámpa se gyullad ki! Biztosítékot nem találtam a panelon,égési nyom szaghatás nincs mi lehet a hiba? A főkapcsoló át ad a panelra kimegy az áram! Előre is köszönöm!
(#) granpa válasza oszika45 hozzászólására (») Aug 16, 2017 /
 
Neve, típusa, képek (kívül,-belül)?
(#) oszika45 válasza granpa hozzászólására (») Aug 16, 2017 /
 
Szia! Güde GIS 200 képet tömörítenem kell nem engedi feltenni!
(#) oszika45 válasza granpa hozzászólására (») Aug 16, 2017 /
 
Szia! Megnéztem 2Mb alatt van a kép miért nem engedi feltölteni?
A hozzászólás módosítva: Aug 16, 2017
(#) granpa válasza oszika45 hozzászólására (») Aug 16, 2017 /
 
Lehet nem megfelelő formátum, típus. A hozzáértők majd megmondják.
(#) Phile80 válasza oszika45 hozzászólására (») Aug 16, 2017 /
 
Ha átméretezed a képet 1000 pixel szélességűre, akkor olyan 300-400kB egy kép.
(#) zsosa válasza Chipmunk1960 hozzászólására (») Aug 16, 2017 /
 
Szia! A ZD7-re tudnál nekem értéket mondani, vagy rajzod van hozzá? Én nem találok sajnos.
(#) AndrisBp hozzászólása Aug 17, 2017 /
 
Sziasztok!
Hozzám került egy160 A scheppach wse 900 mma inverteres hegesztő ami nem működik. Bekapcsolás után a ventilátorok sem pörögnek fel. Állítólag hegesztés közben pukkant valami és megállt. A kismegszakítót nem verte le. Bele néztem a gépbe, de látható égésnyomot, szétrobbant alkatrészt nem találtam, a panel is egészségesnek tűnik. Találkozott már valaki ilyen géppel? Merre kezdjem a hiba keresést? Szeretném megjavítani ha lehet. Teszek fel képeket is. Előre is köszi az infókat és segítséget.
(#) dobo válasza AndrisBp hozzászólására (») Aug 17, 2017 /
 
Szia.
Mérjél feszültséget a panel megkapja -e a tápfeszt. 230V váltakozó feszültség.
Ha igen akkor mérjél feszültséget a nagy fekete kondenzátorok lábán . 320 volt egyenfesznek kell lennie kb.
Ha ezek megvannak utánna lehet tovább méregetni vezérlés tápfeszt.
(#) Chipmunk1960 válasza zsosa hozzászólására (») Aug 17, 2017 /
 
Szia,Nincsen hozzá rajzom sajnos, Próbáld meg az IC adatlapjából visszakövetkeztetni.Pont az előbb sikerült felrobbantanom, egy inverter-es akksi töltő panelt, szintén rajz nélkül... Nem indult, mior sikerült beindítanom, a primér oladolon mindent levert, legvégül a biztit... már azökat is uproci vezérli, hiába mérek DC-t, 3~ az a 600V kb, +150Khz kiszámíthatalan.
(#) AndrisBp válasza dobo hozzászólására (») Aug 18, 2017 /
 
Szia! Megvan a 320V egyenfesz a kondi lábakon. Tegyek még fel képeket valamelyik részről? A vezérlés tápfeszt hol mérjem meg? Gondolom azért nem megy mert már azt sem kapja meg.
(#) dobo válasza AndrisBp hozzászólására (») Aug 18, 2017 /
 
Az utolsó képen a kis alu hűtőbordától balra van a vetérlés. Ott van két darab alkatrész ami lehet a stab ic az egyik egy kis fekete hűtőbordán van.
Ott mérjél de ha nem vagy járatos akkor mérj a kondenzátorokon kb 10-20 voltnak kellene lennie.
(#) oszika45 hozzászólása Aug 18, 2017 /
 
Tisztelt fórumtársak! Szeretnék tőletek segítséget kérni! Van egy inverteres hegesztőm kombinált gép! Áram alá helyezve nem csinál semmit sem még a lámpa se gyullad ki! Biztosítékot nem találtam a panelon,égési nyom szaghatás nincs mi lehet a hiba? A főkapcsoló át ad a panelra kimegy az áram! Előre is köszönöm! Képet nem tudok feltölteni! A linket tudom bemásolni! https://elektrotanya.com/?q=hu/content/guede-gis-200-multifunkcios-...goldva
(#) AndrisBp válasza dobo hozzászólására (») Aug 18, 2017 /
 
Szia! A nagyobbik stab ic-nek tűnő alkatrész ami 3 lábú, hűtőborda nélkül, a helyén mérve minden láb minimális ellenállással átvezet egymásközt. Ki kellene forrasztani és úgy megérni gondolom. Nem tudtam még beazonosítani mert elmosódott a felirat rajta.
(#) Phile80 válasza AndrisBp hozzászólására (») Aug 18, 2017 /
 
Általában 7815 szokott lenni...
(#) AndrisBp válasza Phile80 hozzászólására (») Aug 18, 2017 /
 
Kiforrasztottam az alkatrészt. Így is minden láb zárlatos egymáshoz képest. Erre az van írva, hogy 3878, és SL6GUQB. A neten nem sikerült megtalálni, bármilyen 3878 ic bemehet a helyére? A nagy kérdés az, hogy mi okozhatta a halálát? Gondolom ez okozat és nem hiba ok.
A hozzászólás módosítva: Aug 18, 2017
(#) Phile80 válasza AndrisBp hozzászólására (») Aug 18, 2017 /
 
Hát nekem a kereső nem TO-220-as tokozatú IC-t talál, hanem valami Display Drivert a 7838-ra. Lehet az is, hogy nagy meleget nem bírta hűtőborda nélkül. Mérd meg a lábai helyén van-e zárlat.
(#) AndrisBp válasza Phile80 hozzászólására (») Aug 18, 2017 /
 
Bocsi! Elírtam: 3878 az ic száma
(#) Phile80 válasza AndrisBp hozzászólására (») Aug 18, 2017 /
 
Az meg egy tranzisztor lehet, biztos hogy TO-220-as tokban van? Képet tudsz csinálni róla?
(#) AndrisBp válasza Phile80 hozzászólására (») Aug 18, 2017 /
 
Szia! Mellékletben a kép az alkatrészről.
(#) Phile80 válasza AndrisBp hozzászólására (») Aug 18, 2017 /
 
Ez szerintem a segtáp tranzisztora. Nem ismerem a kapcsolást, de ha ez zárlatos akkor lehet hogy a segédtáp trafónak is annyi. Előfordulhat, hogy az tette tönkre. Induktivitásmérővel nézd meg.
(#) AndrisBp válasza Phile80 hozzászólására (») Aug 18, 2017 /
 
Csak ellenállás mérővel néztem a trafót úgy jónak tűnt. Induktivitás mérőm még nincs de majd megpróbálok szerezni. Veszek ilyen tranzisztort és bele rakom próbaképp.
(#) Phile80 válasza AndrisBp hozzászólására (») Aug 18, 2017 /
 
Ha mind a 3 láb között zárlat van, akkor még lehet hogy a driver IC is kapott.
(#) Phile80 válasza AndrisBp hozzászólására (») Aug 18, 2017 /
 
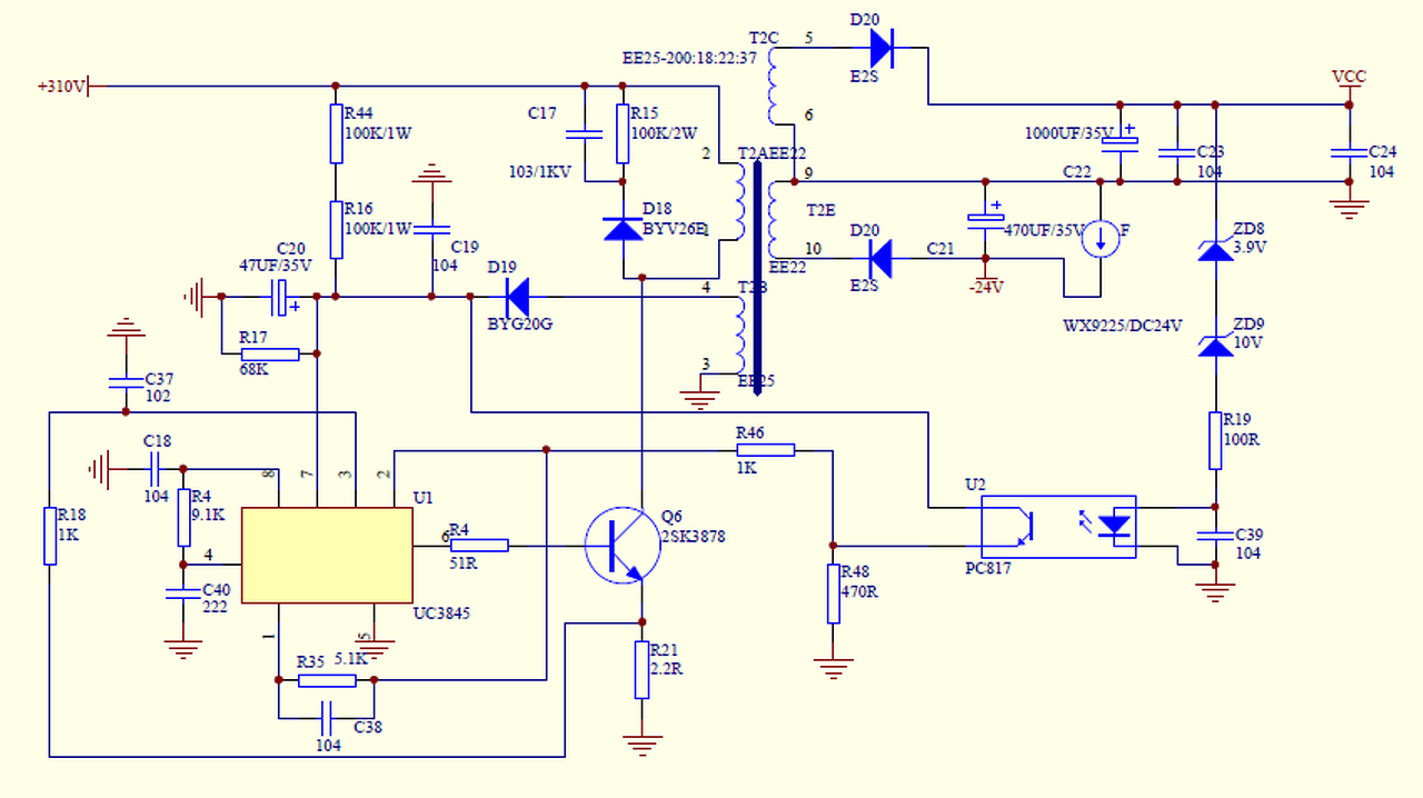
Ilyesmi lehet a segédtáp:

aux001.png
    
(#) AndrisBp válasza Phile80 hozzászólására (») Aug 18, 2017 /
 
Az jó lehet, hogy a tranzisztor nélkül megmérem a feszültségeket a trafó kivezetéseken? Lehet szerezni trafót ezekhez? Gondolom a driver ic az nem beszerezhető hozzá.
(#) latyakosa válasza oszika45 hozzászólására (») Aug 19, 2017 /
 
Képek nélkül sajnos konkrétabb segítségre ne várj, ugyanazt a folyamatot javasolt végig csinálni amit AndrisBP fórumtárs gépével is tesznek. Mivel a hegesztő inverterben a hálózati feszültség közvetlen megjelenik a hozzá nem értők számára az áramütés veszélye elég magas.
Következő: »»   61 / 119
Bejelentkezés

Belépés

Hirdetés
XDT.hu
Az oldalon sütiket használunk a helyes működéshez. Bővebb információt az adatvédelmi szabályzatban olvashatsz. Megértettem