Fórum témák
» Több friss téma |
Szeretnék építeni egy viszonylag pontos 230v-os
Lehetőleg triakos hőfokszabályzót PT100 szondával A szonda ellenállása (20c -on 100 r) A szabályzónak kb 150-200 c fok között kell szabályozni. Ha valaki tud kapcsolási rajzot hozzá kérem segítsen.
Nem a legegyszerűbb, mert nagyon kicsi a jelváltozás. Többnyire 1 mA vagy kevesebb árammal hajtják meg, a saját fűtésének elkerülésére, és azt a néhány század Ohm-nyi ellenállásváltozást erősítik, korrigálják.
A doksikban ajánlott megoldások vannak, nekem a Michrochip-es nagyon bejött, MCP602 helyett LM324 van benne, de fűtőbetéthez megfelel (olajhőt mérek ilyennel, 1-2 fok eltérése van 0 ... 180 °C között).
Olyan kapcsolást nem tudsz amivel szabályozni lehet?
A problémám az hogy nemm mérni szeretnék , hanem szabályozni . Egy fénymásoló fütött hengerét ami halogén csővel van fűtve. Nyák vasalót akarok készíteni belőle a pozíció rajzolat felvitelére.
Ne bolondíts már
Nem is kell mérned, a kapott analóg jelet ráteszed egy komparátor egyik bemenetére, a másikra két ellenállással referenciát állítasz be (ha az egyik poti, máris szabályozható), a kimenetről meg vezérled a triakot, esetleg vissza is csatolsz még egy ellenállással, hogy legyen benne ablak (lsd. Schmitt-trigger komparátorral). Ilyen kapcsolásokat itt is találsz kismilliót.
Itt egy Pt100-as szabályzókör példának, bár kontrolleres megoldással. A legelső képre kattintva feljön a kapcsolás pdf-ben, ott, ha az Atmega 13-as lába helyére képzeled a komparátor kimenetét, már meg is van.
Hobbicélra szerintem ritkán alkalmaznak ilyen szenzort, mert amilyen precíz, annyira nehezen kezelhető a kis jelváltozások miatt.
Azt 1 percig sem állítottam hogy mérni akarok!
Nem volt szándékom senkit bolondítani! Tehát : a- mA konverter első műveleti erősítője után egy komparátorral megodható amit szeretnék?
Van itt egy kapcsolás, nézd át, stb... a kimenetére teszel egy nullátmenetes opto-triacot és a kapcsoló-triacot. Azt találsz itt a fórumon.
Nem pont erre készült, de jó ide is.
Mindjárt teszek fel egy módosítást, mert a tranyó sem kell neked.
Rajzold bele az triakot is légyszives mert eddig csak 24v triakos
kapcsolásokat találtam.
Ez volt a leggyorsabb... itt a link is, de az egész nem kell neked.Bővebben: Link
A hőfok elérésekor úgy állítsd be a 100 ohm-os trimmert, hogy az IC 7-es kimenetének feszültsége "beletaláljon" a 4k7-es trimmer tartományába (5,4...6,6 volt).
Ha nagy a hiszterézis, növeld a 3M3-at 4M7, 6M8-ra.
Köszönöm a segítséget , megépítem és küldöm a pontot.
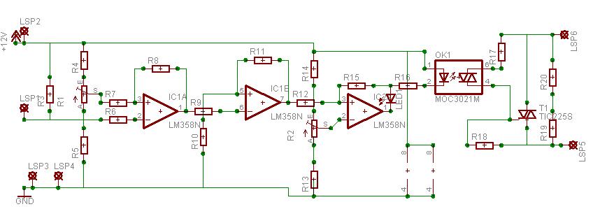
Elkészült a kapcsolás és a panelrajz nézd át légyszives és
ha jó kezdem az építést.
Több hiba is van... csak az 5-ös láb van 10k-val a GND-n...
A 2. IC visszacsatoló körét elrajzoltad, a led ne legyen benne. A triac körben az R19 pl. a 10nF, 630 voltos legyen; tehát nem ellenállás.
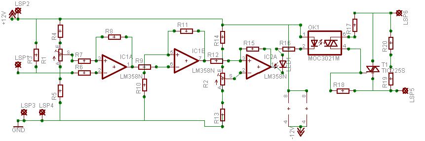
Javítottam a hibákat Így jó ? Az r20 volt kondinak tervezve
csak már nem volt kedvem keresgélni a méretes kondit ezért keült be ellenállás .
Nem jó... írtam: az 5-ös láb(+) megy 10 k-val a GND-re...a 6-os (-) lábra jön az 1-től egy 10k, jön a 7-től vissza egy 220k.
Ha el akarod kerülni a tököléseket, meg a kudarcokat pontos cuccot akarsz... és a cél a lényeg...
akkor vedd meg ezt és a kimenetére tegyél SSR-t triacot vagy relét... ( én sem építgetek, pedig látod elég sürün látogatom az oldalt) ha felszámítod a tápegység árát, ami ebben benne van, 0.1C pontos kb 20-25 olyan szabályozási paraméter benne van ami jól jön... és ha ennek egy részét te akarod megcsinálni akkor sok idő... meg ha valami közben elszáll akkor,... kezdheted előlről... Az előttem szóló optocsatolós része elé kell tenni az én általam javasolt cuccot...persze te tudot mennyit szánsz rá, illetve mit tudjon, és hogy nézzen ki Tipus nivelco (magyar) unicont PMG-412-1 (18800ft)SZABÁLYOZÓ
2 okot mondok amiért az építést választom
' 1 : nem akarok 20e ft -t költeni csak azért hogy pozíciórajzolatot tudjak csinálni. 2: az építés öröme sem semmi!
Jobban elolvastam pontosan mire is kell, megértelek...
Én pont ilyet építek, amit lefényképeztem, azért jött kapóra az ötlet, nálam az is fontos, hogy pl a 200C az éppen 200C legyen, és a 150C az 150C,... azért választottam ezt. A triacos részre én is ezt a megoldást használom már jó ideje...Még marad így is az építés öröméből nekem is az én megoldásomhoz, mert ha tönkremegy a hőérzékelő, át kell tudnom kapcsolni "potméteres" sima teljesítmény szabályozásra...( Ezt két kondi, egy ell, és egy Diac a potira,... és a Triac gate-re váltókapcsolóval kapcsolok át)... Sok sikert az építéshez...
Már elkészült a végleges nyákrajzolat is ha érdekel
felteszem eagle ben.
Felteheted, nekem is meg bárkinek szüksége lehet rá, megtalálják itt...kösz...
Végre itt a végleges változat.Megnyitás után Rastnest!
Segítséget szeretnék kérni az ügyben, hogy egy Pt100 érzékelő jelét szeretném átalakítani egy PLC 0-10V-os analóg bemenetére. Kb. olyan 0-200 Celsius fokig szeretnék szabályzást csinálni.
Ugyanebben a projektben kellene megoldanom 0-10V-os bemeneten egy akkumulátor telep DC feszültségének mérését 150 és 280V között. Előre is köszönöm a segítséget.
Sziasztok!
Segítséget szeretnék kérni Pt100 hőmérséklet érzékelők hőm. távadóval történő használatához. Van 4db Pt100-as érzékelőm és hozzá 4 db kijelző. Ez eddig működik is, viszont a kijelzők az érzékelőtől kb. 40 méter távolságban lennének elhelyezve. Ipari területen. Nem tudom jó megoldás lenne-e ha csak vezetékkel hosszabbítanám meg. A hőmérséklet távadókat nem tudom, hogy működnek pontosan. Szeretném a segítségeteket kérni ebben. Előre is köszönöm. Üdv.
A távadó az általában drágább mint egy érzékelő és szabályozó együttvéve. Persze lehetnek eltérések. Ha a szabályozód alkalmas 3 vezetékes érzékelő kezelésére, akkor simán elvíhető 40m-ig. (kompenzálja a vezeték ellenállását) A szabályozó gondolom áramgenerátoros. Tehát minden esetben ugyanazzal az árammal "gerjeszti a szenzort". Pl 1mA, 800uA, stb... Ebben az esetben működik sima kapcsolattal. A Pt100-al köss párhuzamosan egy 100nF kondit a PT100 drótvégen. Ha a szenzorod 2 vezetékes a szabályozó 3, akkor a PT100 végén két vezetéket közösíts az egyik kivezetésre a háromból.
A hozzászólás módosítva: Okt 8, 2012
Szoval erre talaltak ki a 3 vagy 4 vezetekes technikat. Persze ha ismernenk a kijelzo tipusat, talan konnyebb lenne tanacsot adni. A kijelzok (szabalyzok) muszerkonyveben altalaban kiternek a bekotes modozataira. Mellesleg meg hasznalhato vastagabb vezetek is, de mivel a rez homersekleti egyutthatoja nem egyezik a platinaeval, ezert mindenfelekeppen a 4 (3) vezetekes technikat kell alkalmazni.Bővebben: Link Magyarul epp nem talaltam, de a rajzok talan erthetoek.
Sziasztok! PT100-zal kellene mérnem 0-500 C-ig. Az ellenálláson 1 mA folyik át és egy LM324 műv.erősítőre megy rá. PIC uC + LCD jeleníti meg a hőmérsékletet. A gond az, hogy 0-300 C-ig teljesen jó, +/- 1-2 fok, ez felett viszont nagyon nagy az eltérés. (400-500 C között 20-25 fok eltérés is van). A próbát egyébként ellenállásokkal végeztem. Mi okozhatja a felső tartományban lévő pontatlanságot?? Előre is köszi.
Üdv: Fulcrum
Egy nagy problémával fordulok a fórumhoz. Meg kell oldanom egy kéthőmérős kapcsolást amiknek folyadék hőfokát kellene mérni. Két folyadék hőfoka közt ha 4-5-6 (amennyit beállítok) különbség van akkor gyulladjon fel egy led.
A megoldást AVR + pt100 vagy 1000 szondával gondoltam. De... Nem tudom illeszteni a szondát a mikrovezérlő ADC converteréhez. Tudom sok írás van a fórumon erről de nem tudok kiigazodni rajta. pt1000 PIC rovatban van egy leírás de nem látom át és egyszerűen nem tudom mi tévő legyek. Ha kérhetnék egy illesztőt vagy egy ötletet, esetleg másik szonda ha van ötletetek kérlek írjatok. Köszönet előre is. |
Bejelentkezés
Hirdetés |




Nem is kell mérned, a kapott analóg jelet ráteszed egy komparátor egyik bemenetére, a másikra két ellenállással referenciát állítasz be (ha az egyik poti, máris szabályozható), a kimenetről meg vezérled a triakot, esetleg vissza is csatolsz még egy ellenállással, hogy legyen benne ablak (lsd. Schmitt-trigger komparátorral). Ilyen kapcsolásokat itt is találsz kismilliót. 












