Fórum témák
» Több friss téma |
Az alkatrészoldalról sem ártott volna egy kép...
Az már baj ha az L és az N pont bekötése "sok pont", sajnos kettőnél kevesebbel nem megy. A panelen az AC bekötés a bevágás két oldalán lévő két forrasztási pont.
Ne legyél ilyen lenéző. Igenis megtévesztő az AC felirat helye, főleg kezdőnek! Számomra a bevágás nem egyértelműen jelöli, hogy ott a bemeneti pont! Inkább a primer és szekunder között szokták alkalmazni.
Ez egy kapcsolóüzemű tápegység, nincs ott több bemeneti pont a panel szélén. A transzformátor a panel közepén van. Ha a másik oldaláról is lett volna kép még egyértelműbb lett volna. Ott bizonyára máshol van a felirat. Nem akartam lenéző lenni.
A táp működik, opto forrasztási hiba volt.
A feszek rendben vannak, de a trafó sziszeg, kicsit folyamatosan, viszont amit nem értek, hogy a D2 (P6KE200CA) miért melegszik, kb 10 másodperc után, már "vasaló szag van" igaz nem túl forró, de azért meleg, tovább nem mertem üzemeltetni. A hozzászólás módosítva: Nov 21, 2017
Érdekes, hogy a legnagyobb disszipációjú alkatrész melegszik legjobban. Ha ez igaz, az előzményekből következtetve tönkremehetett. Nem értem minek oda kétirányú, az egyirányú is jó oda (p6ke200a)
Ha melegszik az a dióda, biztos, hogy nem ment tönkre! Ha zárlatossá válik akkor nem nagyon melegszik utána már, ha meg szakadtá válik akkor azért nem melegszik. Ott valami más baj lesz, főleg, hogy a trafó furcsa hangot ad. Jó az a dióda ami sorba van vele kötve?
A hozzászólás módosítva: Nov 22, 2017
Épp ezért írtam, hogy érdekes...másnak is melegednie kéne ott.
D1 zárlatra gondolna az ember valóban, de akkor megint érdekes, hogy hogy vannak rendben a feszültségek? A hozzászólás módosítva: Nov 22, 2017
Üdv! Segítséget szeretnék kérni. Tönkre ment egy tápegységem, viszont újat nem szeretnék venni, mert elég drága. Egyik kikapcsolás után, a következő bekapcsoláskor már nem indult. A benne lévő biztosíték nem szakadt el. Valami ötlet esetleg? sp 320 24 a típusa.
A hozzászólás módosítva: Nov 22, 2017
Csinálhattál volna jobb felbontású képet, hogy legalább a vezérlő típusa látszódjon. Első ránézésre mezei félhídnak gondoltam, de amit sikerült a képből kihámozni az alapján PFC-s együtemű vezérlő, lehet hogy a PFC adta meg magát.
A trafónak olyan halk "fehérzajhoz hasonló hangja van", már gyári tápokban is hallottam ilyet, csak ott halkabb volt. Ez van vele sorba kötve.
A hozzászólás módosítva: Nov 22, 2017
vezérlő
Ilyen összekombózott vezérlőt sem láttam még. Ami a képről látszik, hogy van egy EMI szűrő, egy graetz, egy FET/IGBT (szikikonhuzatban), egy dióda a PFC hez (bimetál alatt). Puffer, majd megint FET, egy trafó, szekunder EI diódák (2 db a trafó alatt szilikonhuzatban) LC szűrés... LC szűrés és az egy darab kapcsolóelem alkalmazásából én forvard topológiára tippelek. Mágnesezési energia visszanyeréséhez ugyan nem látok diódát, talán a trafó takarásában van. A kiemeti induktivitás gyűrűje két szállal van tekerve, két szekunder dióda, egyforma kimeneti elkók arra engednek következtetni hogy ez szimmetrikus +0- kimeneti feszültségű táp. Van még a panel közepén egy dióda meg egy kis stekker, gondolom ventillátorhoz vagy ilyesmi. A hozzászólás módosítva: Nov 22, 2017
egytápos, szerintem ilyen:
Bővebben: Link Norbinak: végig kéne méricskélni a primer körben van-e villany... utána meg a szekunder kört
Szia! Na elkészítettem a tápot, probléma a következő. A táp beindult, de nem működött megfelelően. Először 100V ról inditottam. Azt hittem valami kontakt hibám van, mert kemény fél másodpercig beindult a táp. Ict is cseréltem, de nem oldotta meg a problémát. A helyzet, hogy az icnek a High side outputja nem működik megfelelően. A low siden, nagyon szép négyszög jel van, de a highon semmi. Kiváncsiságbol tettem egy egytranyós "fázisforditót" a kimenetre, igaz ezt meg nem használtam a tápbol csak, hogy lássam a jel-alakokat, de tranyó után nem olyan szép a négyszögjel, van egy felfutási ideje, és a a két kapcsolás között 1.5uS holtidő van. Célom az lenne, hogy az ic induljon be ahogy kell, de nem tudom mi a lehet a probléma, most a kapcsolo freki 54kHz.
Vakartam a fejem egy darabig mire rájöttem hogy miről van szó, ha jól sejtem akkor a 2153-ról. A felső oldali meghajtása mindig vacakabb lesz mint az alsó, de nagyon nagy különbség nem lehet közöttük. A képen egy kis 2153-as segédtáp van 100V körüli DC-ről megtáplálva. A szkópfotókon látszik hogy hogyan néz ki az alsó és a felső oldali meghajtás közvetlenül a fetek lábán. A 68k ellenállással elég kicsi áramot kap 100V-on, így ekkora feszültségről amolyan burst módban megy, tehát néhányszor 10 vagy 100Hz-el szaggatott a működése (nem folyamatosan hanem impulzuscsomagokban működik).
A sárga a Hi, a kék a Low. Nem tudom miért csinalja ezt. A hi mintha nem is mukodne. Szkop 2 es kepen ha a low reszre teszek egy fazisfordito tranyot.
A hozzászólás módosítva: Nov 24, 2017
Próbáld meg átmenetileg ezt a tesztet, milyen lesz a Hi jeled.
FET táp-oldal nem kell.
Összeraktam, amit küldtél. Bele próbáltam 3 ic t is, mindegyikkel ugyan ez a skóp-kép jött ki. Most a felső a low, a kék a high rész.
Fogd a sárga szondát, és tedd az alsó FET gs-e közé. Utána tedd át ugyanúgy a felső FET gs-e közé. Ha nem ugyanazt látod akkor vagy nincs felső oldali táp, vagy valamiért nem megy a felső oldal, bár olyat még nem láttam.
Valami akkor nem jó ott.. talán 3 ic nem lehet rossz, inkább a nyák.
Az oszci megy ezek és az előző beírásaid szerint, tehát nagyon nézd át, nincs-e valami zárlat vagy szakadás.
Most fet táp nélkül nézi, 2 source testen ( ha ezt rakta össze ).
Szép estét!
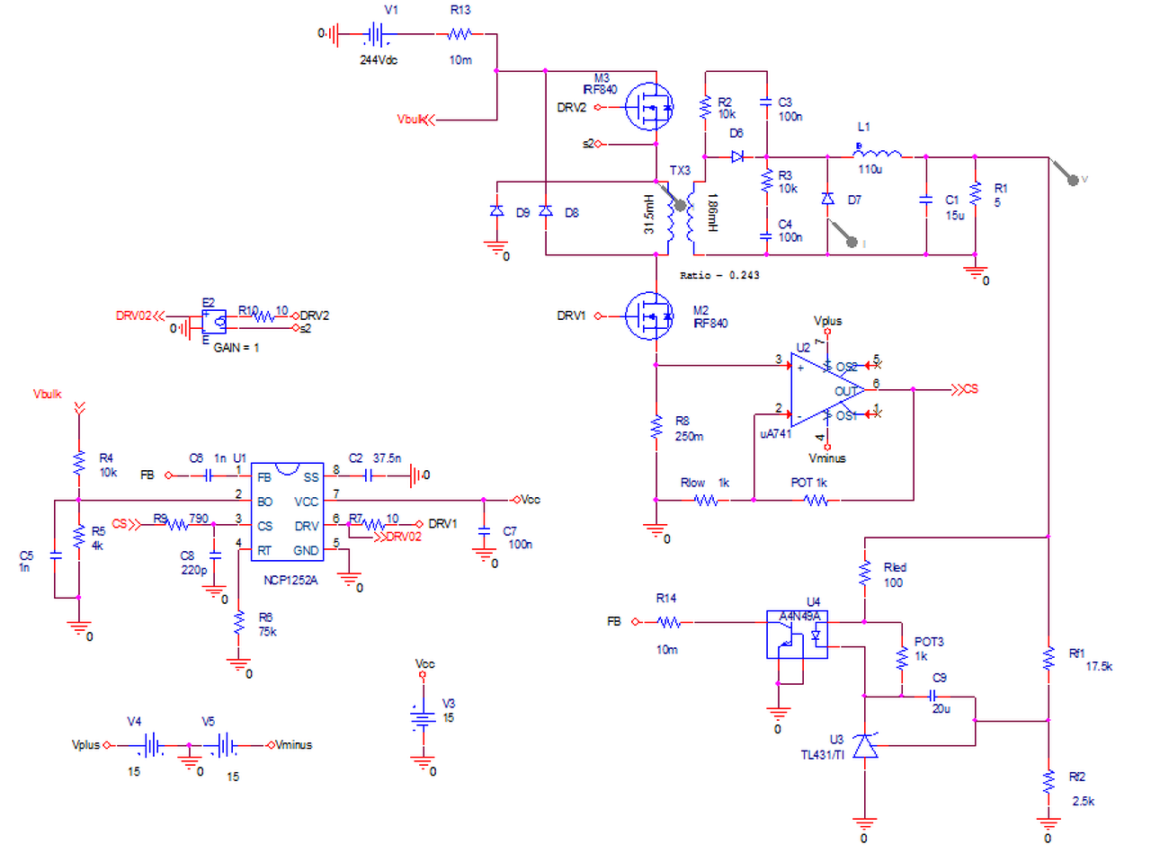
Első komolyabb iskolai projektem egy kapcsolóüzemű tápegység tervezése lett, és mielőtt neki láttam bárminek is, egy ONsemi-s doksi alapján elkezdtem szimulációkat készíteni. 2 tranzisztoros Forwardot tervezek, 20V-os kimeneti feszültségre, és 15A-es kimeneti áramra. A kimeneti feszültséget TL431-es söntszabályzóval fondoltam szabályozni. És akkor el is jutottam a kérdésemhez. Nagyon sokat bújtam az internetet, és a Type 2-es névre hallgató topológiát próbáltam meg kivitelezni a TL430-essel. Úgy próbáltam beállítani, hogy mikor a kimeneten 20V van, a referencia pinen a TL431-esnek 2,5V essen. Na most, lefut a szimuláció, ellenben ha bármelyik paraméterét állítom a kapcsolásomnak az égvilágon semmi sem történik. A kimeneti feszültség beáll 26,5V-ra és kész. Csinálhatok vele bármit... Már nem tudom, hogy a szimuláció a rossz, vagy én rontottam el valamit... Gyanítom utóbbi. Valakinek valami ötlete, hogy lehetne beállítani a szabályozást? A primer körben az erősítő kapcsolás az áramkorlát beállítását szolgálná. A gyakorlatban oda majd egy áramváltót tetrvezek, mert nem hinném, hogy ez ebben a formában szerencsés lenne. ELnézést a sok kérdés miatt, de már megöl a kíváncsiság. További szép estét!
A FB lábra miért kondival mész rá? Oda szerintem direktben kéne vinni az optótól a vezetéket.
DC nem megy át a kondin.
Basszus! Észre sem vettem eddig. Remélem ez a gond.
Köszönöm!
100 %...
Köszönöm! Az volt a gond. Kínosan érzem magamat nagyon miatta, mert konkrétan 3 óta ezzel küzdök. Hiába, amatőr vagyok. Még egy kérdés lenne, ha nem gond. RC szűrőtagok méretezésénél, van valami ökölszabály, ami alapján megválasztják azt a frekvenciát, amire a kört méretezik?
Igen ir 2153. Már régóta csak teszten rakosgatom a dolgokat. Ma estefele jelentkezem az eredményekkel, kaptam még valami kis infót, ki szeretném próbálni, ha beindul úgy akkor nincs más már hátra csak előre. Köszönöm a sok segítséget.
Oké.. ennek a "hideg" tesztnek mindenhogyan be kell bizonyítani, hogy megjön a Hi jel is vagy sem, ill. miért nem, ha..
Ameddig így nem megy, ne is akarj továbblépni. A felső fet g-s körét nagyon nézd át, nincs-e ott zárlat pl. A hozzászólás módosítva: Nov 27, 2017
|
Bejelentkezés
Hirdetés |
















Köszönöm! 




