Fórum témák

» Több friss téma
Fórum » Kutya macska (vad) riasztó
 
Témaindító: der.alt, idő: Nov 20, 2005
Lapozás: OK   19 / 23
(#) Gafly válasza attila1 hozzászólására (») Jan 7, 2017 / 1
 
De azért van rá megoldás: IDS IC, rá felvenni hogy "Hú, Hú, Húzzatok el!"
A hozzászólás módosítva: Jan 7, 2017
(#) attila1 válasza Gafly hozzászólására (») Jan 8, 2017 /
 
Ez tetszett,nálad a pont!!
(#) Joe_001 válasza Gafly hozzászólására (») Jan 8, 2017 /
 
Pár éve csináltunk egy gyárat Makón, a tető négy sarkára horganyzott sólymot telepítettek...
Nem tudom mennyire vált be, de a szentendrei uszoda ablakain is ragadozó madár sziluettje van, nincs fecske az eresz alatt. Mind ez áram nélkül. (Lehet offolnak )
(#) szsrobert hozzászólása Jan 8, 2017 /
 
Ne555 -os IC, fet es magassugarzo.A legtobb ember 15-17kHzet mar nem hall. Bekapcsolaskor megmozdulnak az egerek.
(#) Bakman válasza szsrobert hozzászólására (») Jan 8, 2017 /
 
Nincs gond a riasztással, de ilyen kemény hidegben legyünk egy kcisit emberségesek, pláne olyan állatokkal szemben, amelyek kimondottan hasznosak.
(#) Pacso hozzászólása Jan 25, 2017 /
 
Sziasztok ! Kutyaugatás gátlóra valami megépíthető kapcsolási rajzot nem tudnátok nekem küldeni ?
Előre is köszönöm !
(#) granpa válasza Pacso hozzászólására (») Jan 25, 2017 / 1
 
Ha ideírom, kitiltanak, de eddig bevált.
(#) mrobi válasza Joe_001 hozzászólására (») Feb 6, 2017 /
 
Givaudan? Jártam fent a tetőn. Szó szerint sz@rnak a sólyomra.
(#) mrobi hozzászólása Feb 6, 2017 /
 
Sziasztok.
Mezőgazdasági területre (zöldségföld, répaföld) kellene nekem valami vadriasztó. Főleg őzek garázdálkodnak. Lett már villanypásztor telepítve, de nem az igazi. Az első évben viszonylag jól szerepelt. De a második évben rájöttek, hogy ki lehet azt bírni. Sikerült a pásztort úgy feltuningolni, hogy a mérő közel 10kV-ot mér, de sajnos így is bejönnek. A legnagyobb kárt nem is a veteményben teszik, hanem a fátyol fóliában. Gondolom valami hang alapú riasztás kellene. Kinek mi a tapasztalata őzek ellen?
(#) Bakman válasza mrobi hozzászólására (») Feb 6, 2017 /
 
Állítólag a levágott emberi haj riasztóan hat az ilyen vadakra. Fodrásznál gyűjthető. Olyan zsákocskákba kell elosztani, amiből ki tud jönni a szaga, ugyanis az a lényeg. Nem próbáltam, azt sem tartom kizártnak, hogy városi legenda de alapvetően hihetőnek tűnik, egy próbát megér. Milyen időközönként kell cserélni a töltetet? Passz.
A hozzászólás módosítva: Feb 6, 2017
(#) mrobi válasza Bakman hozzászólására (») Feb 6, 2017 /
 
Meg hogy milyen távolságra kell rakni a csomagokat egymástól? Lehet hogy működik, nem tudom. Egy próbát megérhet.
(#) Bakman válasza mrobi hozzászólására (») Feb 6, 2017 /
 
Mekkor a fóliás terület? Én 10 - 20 m-es távolságokba raknám a csomagokat. Lehet, hogy ha megázik, még jobb is.
(#) tursaba válasza granpa hozzászólására (») Feb 6, 2017 / 1
 
Szia !
Annyira vad dolog, hogy szomszéd kutya fékentartására ( egész napos csaholás) sem közölhető?
Már unom.
(#) granpa válasza tursaba hozzászólására (») Feb 6, 2017 /
 
Bizony! A fantáziádra bízom. Egyszer a szomszéd szűnt meg, másszor a kutya.
(#) levaitamas válasza Bakman hozzászólására (») Feb 6, 2017 /
 
Állítólag a kutya ürülék is hasonló eredmény hoz
(#) Bakman válasza levaitamas hozzászólására (») Feb 6, 2017 /
 
Nem lehetséges, hogy ezt csak a parkok gondozói terjesztik?
(#) pjg válasza granpa hozzászólására (») Júl 27, 2017 /
 
Engem is érdekel. Privátban légyszi.
(#) granpa válasza pjg hozzászólására (») Júl 27, 2017 /
 
Privát üzenet ment. Hova lett?
(#) KissAttila válasza granpa hozzászólására (») Júl 29, 2017 /
 
Szia,
En is kerek belole!
(#) pjg válasza _JANI_ hozzászólására (») Júl 29, 2017 /
 
Láttam egy grafikont de persze most nem találom. Azt mutatta, hogy a kutya 20kHz alatt és 30kHz fölött hall nagyon jól. Ez is infó:
A hozzászólás módosítva: Júl 29, 2017
(#) pjg válasza granpa hozzászólására (») Júl 29, 2017 /
 
Elment a felhőbe. Tőled utolsó üzenet július 5-én érkezett.
(#) mazsola83 hozzászólása Szept 10, 2017 /
 
Sziasztok.Ojan kérdésem volna ,hogy tud e valaki valami jo riasztot kutyára amit csak a kutya hall a szomszéd nem.Valami ultrahangos cuccra gondolnék itt.Ha valakü tudna valamit ajánlani kérem jelezzne?köszi
(#) Matqux hozzászólása Nov 18, 2017 /
 
Sziasztok!
Ma kellően megelégeltem a környékbeli kutyákat, úgyhogy fejlesztésbe fogtam.
A terv: kutyariasztó készítés itthon.
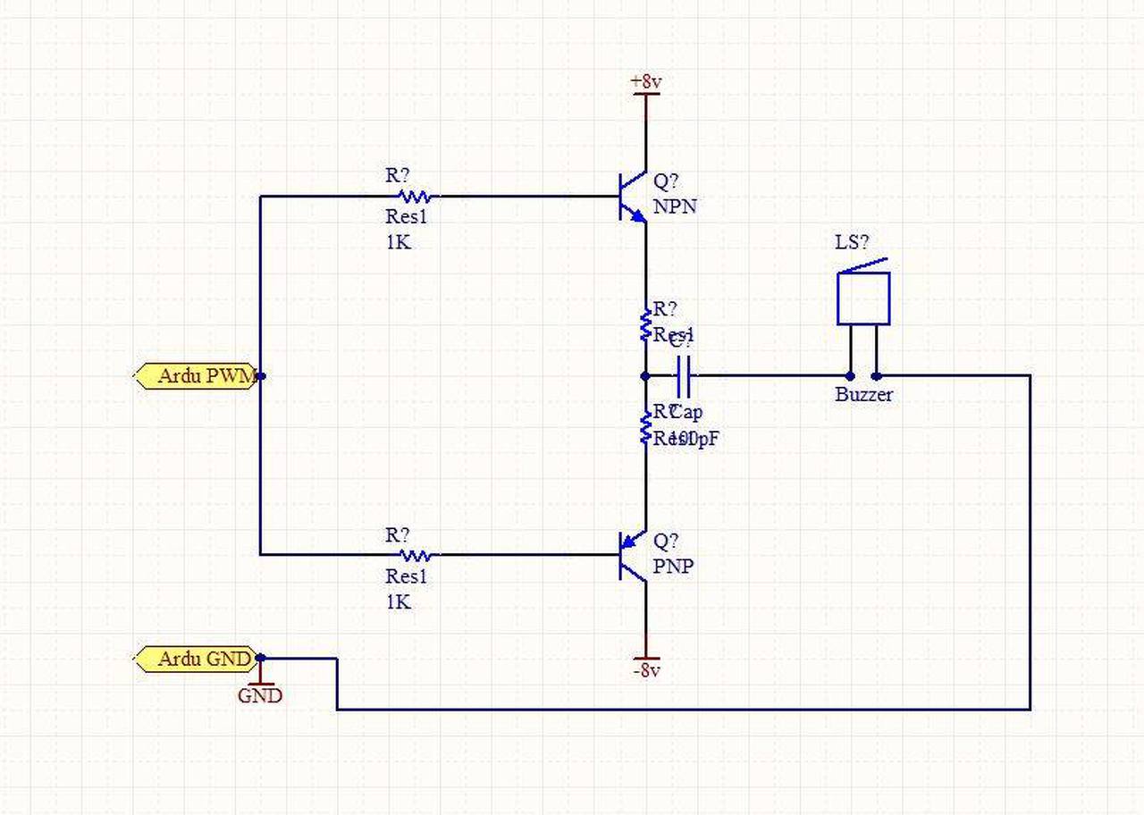
Van egy nagyon jó, nagyobb teljesítményű piezo hangszóróm a projekthez, aminek 16Vp-p, azaz +-8V-ra lenne szüksége, viszonylag nagyobb árammal. Azonban valami módon Arduinóval kellene vezérelni. Ki szeretnék kísérletezni több frekvenciát, és sziréna funkciót, illetve később több mindent bele szeretnék tenni, így az 555, LM41, stb... nem jó az én elképzelésemhez.
Mivel az Arduino +5V PWM feszültséget tud szolgáltatni, ezért valami olyan áramkörre lenne szükségem, ami mondjuk +5V-nál 8V-ot, 0-nál - 8V-ot küld a piezora. Tehát nem is erősítő, inkább kapcsolóáramkör volna a praktikus, de még azt sem tudom, hogy ezt milyen néven keressem.
Tudnátok nekem segíteni? Nagyon megköszönném!
Egy rajzot kaptam már, ez működőképes lehet?
(#) latyakosa válasza Matqux hozzászólására (») Nov 18, 2017 /
 
Ha nem zavar az IC-s megoldás, fogj egy combosabb fet meghajtót, pl TC4420CPA. Vagy azzal is lehet trükközni, hogy hídban hajtod a piezót, akár kisebb tápfeszről is elérheted kívánt célt. A hídban hajtáshoz szükség van egy invertált kimenetre is.
A hozzászólás módosítva: Nov 18, 2017
(#) Gafly válasza Matqux hozzászólására (») Nov 18, 2017 /
 
Ellenállások nem kellenek bele.
Kondenzátor sem.
Inkább hídba kötném a nagyobb teljesítmény végett.
Viszont az Ardu nem fogja kihajtani 8V-ra, oda legalább egy-egy tranzisztor kell előre...
(#) weend válasza mazsola83 hozzászólására (») Nov 28, 2017 /
 
Szia!
Esetleg ezt próbáld ki Bővebben: Ultrahang generátor
(#) Moderátor hozzászólása mazsola83 hozzászólására (») Nov 29, 2017
 
Ennek fuss neki még egyszer, immár rendes helyesírással, chat stílus nélkül!
(#) mazsola83 válasza weend hozzászólására (») Nov 30, 2017 /
 
Ehhez a kapcsolàáshoz esetleg van valakinek nyàákterve is?
A hozzászólás módosítva: Dec 2, 2017
Moderátor által szerkesztve
(#) weend válasza mazsola83 hozzászólására (») Nov 30, 2017 /
 
Szia!
Nekem sajnos nincs, de ezt egy öcsipanelen összekötözgeted.
(#) mazsola83 válasza weend hozzászólására (») Dec 2, 2017 /
 
Szia!
Trafoót mijlyet használtál hozzá?
A hozzászólás módosítva: Dec 2, 2017
Moderátor által szerkesztve
Következő: »»   19 / 23
Bejelentkezés

Belépés

Hirdetés
XDT.hu
Az oldalon sütiket használunk a helyes működéshez. Bővebb információt az adatvédelmi szabályzatban olvashatsz. Megértettem