Fórum témák

» Több friss téma
Fórum » Figyelmeztető fény és hang
Lapozás: OK   1 / 2
(#) Lucif-R hozzászólása Márc 10, 2016 /
 
Sziasztok,

Van némi alapismeretem áramkörösdiben, de csak alap és ezért kérném a segítségeteket.

Amit el szeretnék érni:

Gomb ( több helyen is elhelyezett ) megnyomására bekapcsol egy 230V-os forgó lámpa ( 20W - 15W fény + 5W forgató motor )és működik körülbelül 10-15mp-ig, illetve a fény indulásával egy időben lejátszásra kerül egy előre felvett szöveg.

Találtam a neten a BSS elektronika oldalán egy késleltetett időzítős kapcsolást:
BSS - Késleltetett kikapcsolás

Illetve itt az oldalon egy hangrögzítő visszajátszót:
Hangrögzítő/visszajátszó

Ezeket szeretném kombinálni. Összemókoltam a két elektronikát EAGLE-ben ( csatolt kép ).

Kék: Hangrögzítő/lejátszó
Piros: Késleltetett kikapcsoló
Sárga: Szilárdtest relés lámpa vezérlés ( lámpa fázisa )
Lila: Lejátszás indítása

Kérdésem:
- Jó ez így?
- Lila részhez használt tranyó képes lesz e a gombnyomás hatására egy pillanatig összekötni az ISD közös és play lábát? Vagy valami egészen más tranyó kéne oda? Illetve jó helyre tettem-e a 2-es lábát a tranyónak?

Előre is köszi a segítségeket.

bcg_lamp.png
    
(#) otvenkilenc hozzászólása Márc 10, 2016 / 1
 
A lila tranzisztor mitől nyitna ki? Fixen a negatívra van kötve a bázisa.
(#) Lucif-R hozzászólása Márc 10, 2016 /
 
Helló,

Köszi azt benéztem... a T2-t 2-es lábát akkor gondolom át kéne kötni valahova az R5 változtatható elé. BUTTON2 és R5 közötti csomópontra jó?
(#) otvenkilenc hozzászólása Márc 10, 2016 / 1
 
Basszus írtam hogyan kellene megoldani az hová lett?
(#) Lucif-R hozzászólása Márc 10, 2016 /
 
Passz

Leírod még1x? köszi
(#) proba válasza otvenkilenc hozzászólására (») Márc 10, 2016 / 1
 
És az E C is cserés.
(#) Lucif-R hozzászólása Márc 10, 2016 /
 
Na kijavítottam mind a kettő dolgot amit említettél. Akkor így már használható lesz a dolog?

bcg_lamp.png
    
(#) proli007 válasza Lucif-R hozzászólására (») Márc 10, 2016 / 1
 
Hello! Ennél az "idétlen időzítőnél", valami ésszerűbbet is lehetne alkalmazni. Mondjuk egy mezei 555-öt.
(De ha a BC517 bázisát közvetlen kapcsolod a kondira, azon kívül, hogy kinyírod, még határolja is a kondi töltőfeszültségét, így az időt is.)
Amikor vége az időnek a tranyó lassan zár le, ettől lehet a lámpa "krepegve" fog elsötétedni. Mit csinál erre a Play?
De az SSR elé sem tettél korlátozó ellenállást, így a tranyó kinyírja az SSR-t és önmagát is.
(#) otvenkilenc válasza Lucif-R hozzászólására (») Márc 11, 2016 / 1
 
A 21. és 23. láb közé tennék egy munkaellenállást a tranyónak. 4.7 10K Ohm ig Nem tudom az ISD adatlapján milyen szinten van alapban de ha testre kell tenni akkor nem árt az az ellenállás. T2 fölösleges a darlington a d1 is a T1 kollektor körében. Az ssr diódájával sorba egy ellenállás . Az időzítést UJT-vel vagy egy 555-össel készíteném el. Ez utóbbi indított (triggelt) módban. Az isd adatlapját feltudnád tenni?
(#) Lucif-R hozzászólása Márc 11, 2016 /
 
kezdem elveszíteni a fonalat... deee nem adom fel! Találtam itt a HE-n egy 555ös cikket abból megpróbálom kialakítani az időzítést és nemsokára felrakom hogy mire jutottam.

Adatlapot online találtam:
ISD1730 adatlap
(#) otvenkilenc válasza Lucif-R hozzászólására (») Márc 11, 2016 /
 
Az ISD idődiagramja szerint nem kell folyamatosan a lejátszás gombot a testen tartani hanem csak egy bizonyos ideig. (impulzus indítja) Vagy az üzenet végéig megy vagy leállíthatod egy újabb impulzussal. Tehát ezek figyelembevételével tervezd az időzítőt.
A hozzászólás módosítva: Márc 11, 2016
(#) Lucif-R válasza otvenkilenc hozzászólására (») Márc 11, 2016 /
 
Nu eddig jutottam amit csatoltam kép.

Lecseréltem a kondis dolgot egy LM555N-re. Bekötést megcsináltam ahogy a cikkben értelmeztem a monostabil kialakításához.

Amit nem tudok:

> 21 -23 közé munka ellenállás... annak mi a szerepe? Illetve milyen értékű kellene?

> Cikk azt írja hogy negatív feszültségre indul a móka az 555-ben. Ez most azt jelenti hogy a 2 -es lábát feszültség alatt tartom és az csökken/megszakad akkor ad ki X ideig jelet a 3as lábon? Vagy hogy varázsolok én negatív feszültséget?

> A pillanatnyi impulzus a zene lejátszásához BC-vel megoldható nem? Gomb által zárt körből kap egy impulzust és addig nyitva tart zárja a play-közös kört. ( nem szabad folyamatosan nyomni a gombot ) Vagy erre valami más megoldás kellene?

bcg2_lamp.png
    
(#) otvenkilenc válasza Lucif-R hozzászólására (») Márc 11, 2016 / 1
 
Az ellenállás felhúzza +-ra a bemenetet amikor tranzisztor kinyit akkor negatívra (testre) . Az értéke 4 KOhm -tól 10 KOhm -ig bármi lehet. Az 555-nél a negatív azt jelenti, hogy testre teszed a kivezetést. egy pillanatra. Később megnézem a rajzot most mennem kell.
(#) Lucif-R válasza otvenkilenc hozzászólására (») Márc 16, 2016 /
 
Áhá... szóval akkor a gombot a 0 és az 555 2-es kivezetése közé kéne beékelni. Munka ellenállatot akkor berakok a 21-23 közé még. Viszont a hang lejátszást azt akkor nem nagyon tudom hogy lehetne a gomb vagy akár az 555 állttal indítani.
(#) otvenkilenc válasza Lucif-R hozzászólására (») Márc 16, 2016 / 1
 
Nem jó a rajz több hiba is van. Az Ne555 4. láb +-ra ha lebeg az összeszedett zaj ütemében töröl (resetel). A 10K Ohm sok a SSR diódának. Az S202S11 -ben lévő dióda adatai Uf 1.2V If= 20mA Tehát az ellenállás értéke. Re = U táp ( A stabilizátor adta feszültség legyen most 5 V ) -1.2 / 0.015 = 253 Ohm a legközelebbi szabványos a 240 és a 270 Ohm. Hogy hosszú élettartalma legyen a diódának a választás a 270 Ohm-ra esett. (A dióda a 20mA helyett 15 mA re van számolva). Így is marad elegendő áram a triac kinyitásához.
Tettem fel egy kapcsolást az 555 -ös indított üzemmódjára. A 3. kimenet vezérli a ISd-t és az SSR-t is. De be kell tenned egy tranzisztort a jelfordíítás (invertálalás) miatt. Ha az üzenet végéig játszod akkor egyelőre ennyi.
A hozzászólás módosítva: Márc 16, 2016
(#) Lucif-R válasza otvenkilenc hozzászólására (») Márc 21, 2016 /
 
Szia,

Kicseréltem az 555-t arra a típusra amit mondtál. Át is variáltam a kötéseket meg az értékeket is meg variáltam.

Mostmár csak azt nem tudom hogy az 555ös 3-as lába hogy fogja az SSR és IC-t meg vezérelni. Sajnos azt sem tudom, hogy mi az a jelfordítás tranzistorral.

( azért kérdezek ennyit mert ennyire nem értek az értékekhez , számolgatásokhoz, meg úgy sokmindenhez... és kösz a türelmet )

bcg_lamp4.png
    
(#) otvenkilenc válasza Lucif-R hozzászólására (») Márc 23, 2016 / 1
 
No vagyok. Szóval az 555-s 3. kimenetéről a jel ketté ágazik. Az egyik a s202s11 3. lábához. A diódakatód a 4. láb testre. A másik jel egy néhány mikróFarád -os kondenzátoron keresztül a tranzisztor bázisára.A tranzisztor bázisát egy pár KOhm-os ellenálláson keresztül a testre kell kötni.
Ha igazán elegáns jelet akarsz az ISD-nek adni akkor az 555-ből kell még egy ugyanilyen kapcsolás de akkor a következő 555 -ös 2. lábára egy kondenzátoron keresztül vezeted a jelet az előző 555 3. kimenetéről .A második 555 3. kimenete meg egy ellenálláson keresztül a tranzisztor bázisára. Az RC tagok itt kisebb értékűek.

Az 555-ös RC tagjait cseréld ki a következő értékűekre. 100 KOhm helyett 130 KOhm az 1 mikorFarád helyett 100 mikroFarád
(#) Lucif-R válasza otvenkilenc hozzászólására (») Márc 24, 2016 /
 
Köszi, remélem ma lesz időm "áttervezni" / rajzolni , és akkor majd felrakom az új rajzot. Ha nem akkor majd holnap.

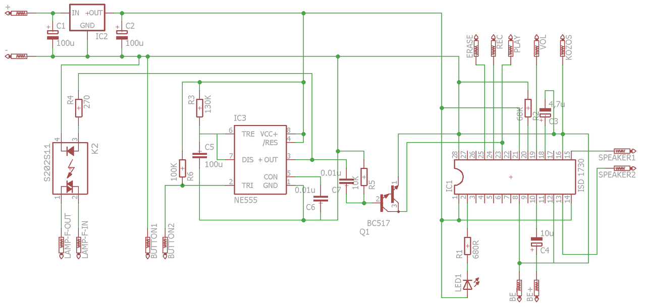
(#) Lucif-R válasza otvenkilenc hozzászólására (») Márc 31, 2016 /
 
Helló,

Na megcsináltam a rajzot végre remélem, hogy most már minden rendben rajta. Megváltoztattam az RC értékeket amiket írtál, meg a tranyót is bekötöttem aszerint ahogy leírtad.

Nézd meg kérlek, hogy akkor így okés-e és ha igen akkor nekiállok beszerezni az alkatrészeket.

Köszi,

bcg_lamp5.png
    
(#) otvenkilenc válasza Lucif-R hozzászólására (») Ápr 1, 2016 / 1
 
A C=-t cseréld ki pár mikrofarádosra, például 1-10 ig. Elviekben jó.
(#) dami hozzászólása Jan 6, 2018 /
 
Sziasztok!

A segítségeteket kérem a következő probléma megoldásához. Van egy 50 körüli siketnéma házaspár rokonom akinek 12 voltos vezetékes kapucsengője van, ami számukra funcióját tekintve használhatatlan. Próbálkoztak már hang és fényjelzéses vezeték nélküli csengővel is, de ennek kicsi és gyenge a fényjelzése, akkumulátor élettartam, csere, stb. miatt szintén problémás.
Sokat keresgéltem hazai és külföldi web oldalakon, de vezetékes kapucsengőt megfelelő fényjelzéssel nem találtam. Alapvető eletrotechnikai ismeretekkel rendelkezem, de gyakorlati tapasztalatom az nincs. A weben több helyen azt olvastam, hogy egy csengőtrafó kimenet 2 csengőt is megtud hajtani.
Arra gondoltam, hogy talán az járható megoldás lenne ha a jelenlegi csengővel párhuzamosan bekötnék egy R15/3P relét, ami a csengetéskor rákapcsolná a 220 voltot egy 600~800 lumenes szines led lámpára. A lakóhelyiségek (konyha, szobák - félig üvegezett ajtókkal) egy folyosóról nyílnak, ami nem túl világos így megfelelő fényt kibocsájtó lámpa fényét észlelni tudnának ezekből a helyiségekből is.
A megoldás valószínűleg ennyire nem egyszerű, ebben várom a segítségéteket amit előre is köszönök.

Üdv.
dami
(#) proli007 válasza dami hozzászólására (») Jan 6, 2018 / 1
 
Hello! De lehet ilyen egyszerű is, csak ha a csengő váltófeszültségű, a relének is annak kell lenni. Vagy az egyenáramú relé elé egy pld. ilyen egyenirányítót kell kötni.
(#) Bakman válasza dami hozzászólására (») Jan 6, 2018 / 1
 
Nyugodtan köss rá a csengőre egy 12 V-os relét, arra pedig akár két-három LED lámpa is mehet. Arra figyelj, hogy ha a csengő váltóárammal megy, akkor a relé is olyan legyen.
(#) dami válasza Bakman hozzászólására (») Jan 6, 2018 /
 
Kedves proli007 és Bakman!

Köszönöm a gyors segítségeteket, a relére pedig figyelni fogok.

Üdv.
dami
(#) Gafly válasza dami hozzászólására (») Jan 7, 2018 /
 
Mielőtt nagy építkezésbe fognál:
Idézet:
„12 voltos vezetékes kapucsengője van”

Ezt tisztázzuk, hogy ez mi...
(#) goreny válasza Gafly hozzászólására (») Jan 7, 2018 /
 
Próbáld meg a barátodba beírni: vezetékes csengő 12V
Képzeld, már nem csak a 8V-os rendszer létezik.
(#) Gafly válasza goreny hozzászólására (») Jan 7, 2018 /
 
Értem.
Ezzel sokat segítettél
(#) Gafly válasza dami hozzászólására (») Jan 7, 2018 /
 
Hogy valami segítség is legyen a dologban, ne csak trollkodás.
Igazán miért is gondolkozunk 230 V-os LED izzókban?
Feltalálták már a LED szalagokat is...
Nem egy ökör ára,
és még relé sem kell.
Kis szerencsével ellenpárhuzamosan (érted nem soros, hanem ellenpárhuzamos) is működik (bár a LED nem szereti a záróirányú igénybevételt).
De ha a soros kapcsolást választod, akkor a LED szalaggal egy ellenpárhuzamos diódával a két egységet soros-an kapcsolva, egy örök élet. Ez esetben arra kell nagyon vigyázni, hogy a két LED csík szemben álljon.
A hozzászólás módosítva: Jan 7, 2018
(#) Macsek71 válasza dami hozzászólására (») Jan 7, 2018 /
 
Esetleg :
A csengő 12 v egyenirányítva arra rátéve egy villogó ...

Bár itt már valószínűleg szükség lenne egy időzítőre, vagy öntartós megoldásra - a postás mindíg kétszer ( röviden) csenget ...
(#) Gafly válasza Macsek71 hozzászólására (») Jan 8, 2018 /
 
Várjuk meg, hogy a kérdező reagáljon.
Úgy el tűnt, mint szürke izé a ködben
Következő: »»   1 / 2
Bejelentkezés

Belépés

Hirdetés
XDT.hu
Az oldalon sütiket használunk a helyes működéshez. Bővebb információt az adatvédelmi szabályzatban olvashatsz. Megértettem