Fórum témák
» Több friss téma |
Fórum » Villanymotor bekötése
Az összes alkatrész
A hozzászólás módosítva: Feb 9, 2018
alkatrész
A hozzászólás módosítva: Feb 9, 2018
De mi a gond vele, Miért akarod átszerelni? Gondolom a VGK kapcsoló a főkapcsoló a gép áramtalanítására. A nyomógombokkal oldhatták meg az indítást( oda-vissza) és a leállítást, a kis kapcsoló pedig a két sebességfokozat kapcsolója lehet, nem? Nem működik? Hőkioldó nem ment ki? Lehet az egyik mágneskapcsoló tekercse is szakadt! Az cserélhető.
Nem működik, a VGK kapcsoló volt főkapcsoló a nyomógombokkal jobb bal forgásirányt meg a kikapcsolást a kis kapcsoló pedig a két sebességfokozat kapcsolta, nem ment ki szerintem kimértem a hőkioldót, a mágneskapcsolókat nem próbáltam még, átláthatóbb egyszerűbb kapcsolást szeretnék.
De soká tartott.
![]() Feldobtál egy magas labdát, azt hitted, mindenki ugrani fog utána. Aztán kiderült, hogy lufi és elszállt. Van egy komplett kapcsolásod. Valamikor működött is. Ezen már sokat nem lehet egyszerűsíteni. A pofonegyszerű kézi kapcsolásból kicsit bonyolultabb, de munkavédelmi szempontból biztonságosabb rendszert alkottak. Tornázunk a Dahlander kapcsoláson, miközben nem is Dahlander, csak egyszerűbb kétfordulatú motorod van. Sokkal hamarabb a végére jutottunk volna, ha egyből bemutatsz mindent.
Megelőztél ... Hát számomra is döbbenetes a felismerés, hogy azon agyaltam, hogy mitől van négy mágneskapcsoló egy irányváltós Dahlandernél?
Hát így már minden világos, hogy nem is az. Én nem emlékeztem, hogy lett volna Dalander motoros eszterga ebben a méretben.
Inkább abban segítenék, hogy ezt a meglévő kapcsolást megjavítsuk, mint egy újat építsek. A képeken jól látszik minden, hogy a vezetékek be is vannak számozva. Nem olyan nagy problémája lehet ennek a vezérlésnek. Az az érdekes, hogy a hőkioldó max 3A-t tud pedig a motor 1500W-os. Az lehet, hogy a fázisonkénti áramfelvétele e körül mozog de kissé kevésnek tartom. Ha nem működik a kapcsolás azt mindenképpen próbalámpázással kell majd megkeresni, hogy hol hibádzik, akad el az áram útja. Szerintem ez a hőkioldó teljesen ki lehet melegedve, talán nem is lehet visszaállítani, nem akad be a visszaállító gomb működtető mechanikája, így nem kap áramot a vezérlés. Ezt az oldal érintkező párt ami soros kört alkot a vezérlésben át lehet kötni a próba idejére ha valóban ez miatt nem menne a működtetés.
Akár jó is lehet az a hőkioldó, hiszen a motor névleges árama 2,8 A a nagyobb fordulaton (1,3 kW). Ettől függetlenül nem árt, ha inkább valahol középállásban tudja azt a 3 A-t.
Ezt valóban át kellett szerelni: Bár kis drótkefézés és olajozás után biztos működtek volna.
Persze, ahogy mondod de ahogy a szakikat ismerjük és a gépkezelés sajátosságait a munkafolyamatokhoz .... ennyi év után olyan görbék lehetnek már az ikerfémek, hogy ihaj.
Szép, "megkímélt" állapotban vannak ezek a kontaktorok. Vigyázni kell az ívoltókra nehogy eltörjenek, mert ilyet pótolni .... no és a kötések ... csak szemeset, mert ha az meg is lazul de akkor is a helyén marad. Kár, hogy át kell építeni. A hozzászólás módosítva: Feb 9, 2018
Minden kötés gyönyörűen hajlított szemes volt. Nem őrizgetem, akármilyen szép, bár még megvan.
Érdekes módon az érintkezőkhöz vezető hajlékony szálak gumiszigetelése még "gumi", nem mint a kínai gatyagumi 1 év után. A trafón '62-es dátum.Éppen ennek az átszerelésekor dobtam ki olyan hőkioldót, amiben 2-2 szál laposhuzal volt a bimetálon (nem ebből). Volt már törött szál is, mozdításra meg mindenhol töredeztek. Hőkioldó: 3 db volt belőlük, fázisonként 1-1.
Szerintem Dahlander lesz az! Az előző oldalon kcsilla feltette az eredeti rajzot, az azt írja és a kapcsolón is látszik az áthidalás, gondolom a gyors fokozat egyik csillagpontja az. Hogy miért tett négy mágneskapcsolót, nem tudom. Az egyik lehet csak az öntartásé, a másik a lassú fokozat , a harmadik a gyors, a negyedik a csillagpont talán? Én így gondolom.
Már szétszedted vagy még eredeti állapotban van? Inkább segítünk a hibakeresésben, mert ennél egyszerűbben nem nagyon lehet megcsinálni, ahogy a többiek is írták. Csak hogy újrakösd a meglévő kapcsolókkal, annak nem sok értelmét látom. Mit nem csinál? Egyik sebesség sem jó? Irányok? Trafón 24V megvan? A nyomógombokat ki lehet mérni, nyitó és záró érintkezők vannak, de ezek szinte örök gombok. A hőkioldó segédérintkezője zár? esetleg átkötheted a próba idejére( oldalt a két kis csatlakozó) A motort kösd le( a vezetékeket megjelölve) és úgy próbáld, melyik kapcsoló húz meg!
A hozzászólás módosítva: Feb 10, 2018
Szia! .... de itt fentebb az összes alkatrész között mutass rá a Dalander kapcsolóra.
Az a VGK16-os a főkapcsoló ... a többi pedig nyomógomb és törpefeszültségű Kbk kapcsoló. Az eredeti E1N-ben pedig Dahlander motor volt, nem tudtam. Amiről most szó van az valami modernizált változat lehet de, hogy melyik?
Sziasztok!
Segítséget szeretnék kérni, már sokat olvasgattam ebben a témában, de nem teljesen tiszta az én esetem. Van egy régi körfűrészem, ami időszakosan volt használva az évek során. 230V-ról üzemelhető, segéd kondenzátoros indítással amit nyomógomb segítségével működtethető és üzemi kondik melyek a működés során is rajta vannak. Egyszer csak indult el, nem tudta felpörgetni a segéd kondi a motort, aztán egyszer csak megint működött, végül teljesen megadta magát. Ezután szétszedtem és látszott hogy két vezeték is elégé elszenesedett állapotban volt, sőt a kondiból jövő egyik vezeték le is vált. Feltöltök néhány képet. A kérdésem a következő: 1. Esetleg volt valaki hasonló helyzettel, azt megoszthatná a tapasztalatait. 2. Lehet csak a vezetékeket kéne kicserélnem és működne? 3. A motor felől miért csak 5 vezeték jön? és 5-ből 2 miért van összetekerve és félre hajtva, azaz nincs sehova bekötve, a képen remélem látszik és akkor érthető mire gondolok. Előre is köszönöm a megértést és a segítséget. Sajnos nem tudtam többet feltölteni, remélem így is megtudjátok nyitni. http://kepkezelo.com/images/6y3rp678kkjfj9r36fue.jpg http://kepkezelo.com/images/08le08lyprlrlgejbh7r.jpg http://kepkezelo.com/images/i417c6zh0aty3boxle1u.jpg http://kepkezelo.com/images/ds85p672clhrtj9izn2s.jpg
A képeket elnézve a csavar laza volt, leforgott az anya, ami miatt megnőtt az átmeneti ellenállás, forrósodott a kötés, egészen addig amúgy el nem égett. Elképzelhető, hogy elég lesz az elégett kötést megjavítani.
Szia! ITT a doksija a körfűrésznek. A kötéseket újítsd fel, javítsd ki, (a szabadon lévő szálak kontaktusát is) a kondenzátorok értékét mérd meg és ha szükséges cseréld ki a megfelelő értékűre. A melegedés előadódhatott abból is, hogy a kondenzátorok értéke már nem a legmegfelelőbb értéken vannak ezért az áramfelvétel és a munkafolyamat látszatossá tette az átmeneti ellenállás hiányosságait. Az állandó üzemi kondenzátor értéke 10µF/250V az indítóé pedig 25µF/450V (de megfelel 400V-os is).
Az nincs, de a mágneskapcsolókkal megoldhatták. Miért ez a kcsilla által fotózott gyári bekötés? Azt írta, hogy a 80-as években átalakították. Azt hittem ez egy maszek gyártmányú kapcsolószekrény az eredeti kézi kapcsolók kiváltására.
Még nem szedtem szét, akitől vettem ő mondta nekem hogy Dahlander motor van rajta pár éve még használták, itthon kipróbáltam elfordítottam a főkapcsolót azonnal leverte a fi relét, a hőkioldót is kimértem jó, a föld meg a nulla egybe van kötve szerintem az sem jó megoldás.
Ez kis kapcsoló kapcsolta a villanymotort, ezt nem szerettem volna vissza szerelni, e hellyet akartam a dahlander kapcsolót.
Arra gondoltam hogy egy dahlander motorhoz dahlander kapcsoló kell
, nem túl drága de ha egyszerűsíti a kapcsolást akkor megéri.
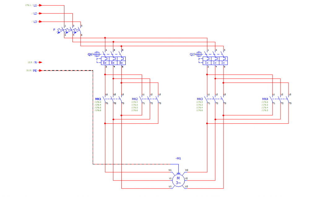
A "pres1" rajzon lévő vezérlés csak a mágneskapcsolók közötti keresztretesz ábrázolják, így nem is működőképes a vezérlés.
A másik, főáramköri rajz az egy kettős tekercselésű, két sebességes motor rajza,NEM Dahlander. Mindkét sebességre irányváltással. Tehát ezek a rajzok most nem jók.
A csavaros megoldás helyett nem lehetne mást használni? pl sorkapocs
Nézd meg a motor adattábláját és kötődobozát!
Naná, hogy működik...de végül is egy gyári, ipari 3 fázisú kapuvezérlő egység lett felhasználva, amely ki lett egészítve egy egyszerű 2-pólusú váltókapcsolóval a lassú/gyors fordulatokhoz.
Valószínűleg a te motorod is ilyen "kettős tekercselésű, két fordulatszámos, 3 fázisú motor+ lehet. Próbáld ki külön-külön a 3 sorkapocsra bekötni a 400V-ot. Az egyik hármassal lassú a fordulat, a másik 3-assal meg gyors. Az én motoromnak külön-külön delta bekötésű 400V-os tekercsei vannak a két fordulatszámra...ezek egymástól függetlenek. A hozzászólás módosítva: Feb 10, 2018
Tisztelt mindenki!
Ismételten szeretnék pár ködfelhő eloszlatásában segítséget kérni. Mellékelten feltöltök 1 képet. A kérdés abban merül ki, hogy mire kell az a fehér izé ami a motorvédőn van. Elvileg egy NO és egy NC kapcsoló de nem vagyok benne biztos és azt nem tudom mire használjam. Mivel ez a motorvédő más mint amit eddig használtam. Szóval az elképzeléseim szerint ez csak egy kiegészítő kapcsoló egy bontó és egy záró érintkezővel. Amennyiben ez ahhoz kell, hogy a mágneskapcsolót működtessük, akkor tudom mit kell vele csinálnom és mit hova kössek vele, rajta. És ilyen egység használatához kell még 1 mágneskapcsoló külön? De bizonytalan vagyok. Előre is köszönöm a segítséget! |
Bejelentkezés
Hirdetés |





















Hát így már minden világos, hogy nem is az. Én nem emlékeztem, hogy lett volna Dalander motoros eszterga ebben a méretben.

Kár, hogy át kell építeni.
Az a VGK16-os a főkapcsoló ... a többi pedig nyomógomb és törpefeszültségű Kbk kapcsoló. 




