Fórum témák
» Több friss téma |
Fórum » Labortápegység készítése
Igen tudom meg az áramot kell bírnia. Ami volt nekik az 400V 48A es. Elég drága volt, tokozása se az igazi.
Hi! nekem még mindig vanank gondjaim a labortáppal. Mégpedig, zárlatkor, vagy terheléskor nemvilágit a terheléstjelző LED. miért?
Attila, a függőleges panelba (40V/10A) kell 2db 10uf kondi, oda 10u/16V elég lenne? mert az előszabályozóba csak max 15V megyen, szerintem elég, nade inkább megkérdezem
biztos ami biztos, és 330pf, meg 680pf -os kondit nemtudok fóliába keriteni, az baj hogy ha kerámia leszz? és az 1uf ez is kerámia leszz (ICL7135..)
Attila már irta valakinek hoyg az is lehet a baj hogy forditva van benne a led, ez is csinálhatja, de ha beállitod a max kimenő áramot 2A ra akkor kikéne neki világitani ha tulterheled szerintem az a led arra van.
Bocsánat hogy közbeszólok, de a forditott led dolog szerintem egy másik kapcsolásra vonatkozik, ez spafi tápjában volt forditva a rajzon, szerintem ezzel kevered, de bocs ha tévedtem.
Igen, elég lesz a 16V-os elkó. De az alkatrészlistán is 10u/16V-os kondikat írtam.
A 680pF-os kondi nem tudom fejbőlhogy hova kell, de a 330pF az előszabályozóhoz. Ennek sajnos kötelező fólia kondinak lennie! A másik kát kondi jó lesz kerámiában is.
Az a led nem a "terhelést" jelzi! Olyan led nincs az áramkörben!
Az a led az áramgenerátoros üzemet jelzi. Akkor világít, hogyha a táp áramgenerátoros üzemben működik. Nem hiszem hogy fordítva lenne bekötve, mert akkor a feszgenerátoros üzemet jelezné és akkor tuti hogy világítania kellene. Két eset lehetséges: Vagy a ledet működtető áramköri résznél van valami hiba. Vagy pedig a led jól működik, és a táp valóban nem vált át soha áramgenerátoros üzemre. A feszültséget állító potikat tekerd fel maximumra, az áramkorlátot állító potit pedig minimumra. Ez után a kimnetre kapcsolj terhelést (olyat ami elbírja a táp maximális kimeneti feszültségét). Ekkor biztosan világítania kell a lednek. Lassan tekerd feljebb az áramot állító potit és figyeld, hogy a táp kimeneti feszültsége növekszik-e.
Van itthon egy 36V-os izzó, de a fogyasztása nem vlami nagy. Az jó lesz nem?
amugy tényleg leirtad, bocs a kérdést
és ha a 330pf ost 1n os fóloakondival helyettesiteném a nagybajlenne? mert csak kerámiába tudok 330pf ost
Igen, az nagy baj. A Ci kondi 270p-330p közötti fóliakondi lehet csak. Ez a kondenzátor nagyon fontos az előszabályozó működésében.
Hát nem valami jó, de lehet hogy valamennyire azért jó...
Azt természetesen nem várom el hogy szakmailag korrektül fogalmazz, mivel feltételezem hogy nincs ilyen irányú végzettséged, de azért kicsit fogalmazhatnál konkrétabban is. Idézet: „nem vlami nagy” Hmm? A "vlami" egyébként milyen szó? Én Magyarul és Németül beszélek, de ilyen szót nem ismerek. Egyébként ha tisztában lennél az áramgenerátor és feszültséggenerátor fogalmak jelentésével, akkor nem kérdeznél ilyet. Gyakorlatilag szinte bármilyen terhelés jó. Ha mondjuk egy 12V-os ventillátorod van, akkor a kimeneti feszültséget ne maximumra állítsd hanem 12V-ra, és ugyan úgy tekerd az áramot állító potit minimumra. Ez után a ventillátort a táp kimenetére kapcsolva az áramgenerátoros üzemet jelző lednek világítania kell. Sőt, igazából a gyakorlatban az is elég ha csak terhelés nélkül az áramot állító potit letekered teljesen. Ekkor is világítania kell annak a lednek.
Nekem az a LED, sehogyse akar Világitani. Lehet az a megoldás, hogy a 24V-os trafóm nem 2A, hanem 4A, és ezért nem lehet leterhelni?
A táp maximális kimeneti áramát a táp áramkorlátja, a biztosíték és a trafó határozza meg. Amelyik ezek közül a legkisebb, annyi áram tud maximálisan kifolyni a tápból.
Mivel a trafó terhelhetősége nagyobb mint a táp névleges maximális árama, ezért nem a trafó a gond. De: ENNEK a hozzászólásnak a végén írtam, hogy figyeld a kimeneti feszültséget, ne csak azt a ledet! Ezáltal megtudhatjuk hogy a ledet vezérlő rész a hibás, vagy az áram-szabályozásért felelős áramköri rész.
Én csak megkérdeztem, hogy nem-e a trafó a gond. Én még a tippedet nem próbáltam ki, és ezért nem válaszoltam rá, és a hozzászólásodat pedig elolvastam...
Megcsináltam a panelmüszert ugyhogy köszi a segítséget, jó is lett!!
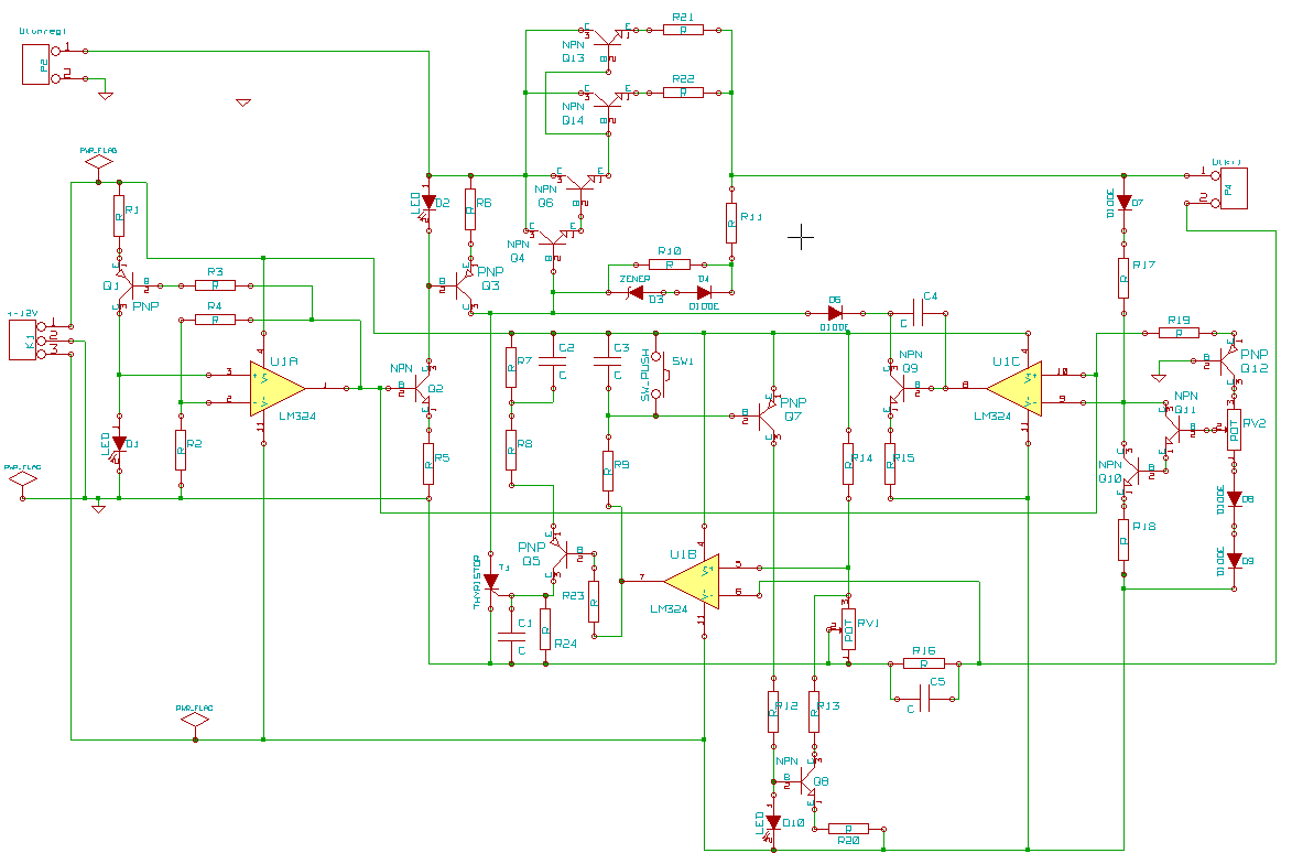
Itt van az én tápom. Ez egy új tervezés.
A pcb még nincs teljesen befejezve. Az eredetije ~42db tranzisztorból állt, csak eltűnt a rajza.
Ezt valami autorouter rajzolta, igaz?
Két oldal, csomó VIA, ráadásul ez a panel jelen állása szerint furatgalván nélkül nem építhető meg. Ennél sokkal bonyolultabb nyákok is elkészíthetőek egy oldalra, max pár átkötéssel.
Így van.
Autorouter, ami "nem tökéletes". De a rajzon az eredetihez képest már nagyon sokat javítottam kézzel. Az sch és a pcb is a kicad nevu szoftverrel készült. http://www.gipsa-lab.inpg.fr/realise_au_lis/kicad/index.html Persze az OrCAD386+ pcb -je ezerszer korrektebb. Viszont az nem ingyenes, no meg nem is árusítják már.
Hello!
Bocs, hogy lefikázom, nem rossz szándékból teszem. Én ezt az alkatrész temetőt nem építeném meg. - Szerintem egy halom hiba van benne. Egymástól függés, hőfok függés.... - Ha a shunt ellenállás alul van, akkor az azon eső feszültséget, valahogy mellőzni kellene, viszont a referencia alsó pontja itt a bejövő oldalon van, nem a kimeneten. A referencia maga is egy Led. Azért egy valamire való referenciára ennyi tranyó mellett telhetett volna. - Áramkorlát nincs benne, csak limit. Ezért áramgenerátoros üzemben nem lehet járatni. (egyébként a Q7 bázis-emitteréből is hiányzik egy ellenálls.) Mégegyszer bocs! üdv! proli007
Hello!
Ennek az előző verzióját (az említett ~42 tranzisztorost) megépítettem anno. Az annyira jól sikerült, hogy ~14A -ig (12V -on) "méltóztatott" kevesebbet változni 5mV -nál! Nem mintha szükség lett volna ilyen pontos cuccra, de a mérés ezt mutatta. A brumm is ebben a tartományban (<2mV) volt (~14A -nál). Áramkorlátot nem is terveztem bele eredetileg. De gondolkozom a dolgon. A Q7 bázis-emmitterből miért hiányozna egy ellenállás? Ha R9 megfelelően van kiválasztva, akkor egyszerűen ki fogja nyitni (és nem "kiégetni" ) Q7 -et (R9-C3 időállandó függvényében).Referenciaként nem tudom, hogy melyik LED -re gondolsz, de a D10 -es nem referencia céljára van ott, hanem az áramlimit bekapcsolását (és benntartását) hivatott jelezni. Emellett persze nyitja Q8 -at, amivel kényszeríti az LM324 7 -es kimenetét (U1B műv.er.), hogy maradjon alacsony szinten. A D2-R6-Q3 az áteresztő-darlington rész számára biztosítja a teljes kinyitáshoz szükséges bázisáramot. A D1 -es LED tényleg a "fő-referencia" alapja. A környezetével együtt egy számomra bevált kapcsolásként funkcionál. Mit értesz "valamire való referencia" alatt? Alapvetően két dolog miatt LED és nem zéner: 1. a LED -ek karakterisztikája meredekebb szokott lenni, mint egy általános zéner -nek, ebből kifolyólag a szabályzás is jobb lehet. 2. a LED -ek visszajelző/ellenőrző funkciót is betölthetnek Abban tökéletesen igazad van, hogy az R16 -on eső feszültséget még kompenzálni kellene. A hőfokfüggés nem olyan túl veszélyes, de vannak 5leteim, hogy mivel lehetne a meglévőt is valamennyire kiküszöbölni. Alkatrésztemetőt azért nem mondanék rá (a ~42 tr. -os verzió ismeretében ), de értem hogy mire gondolsz. Az áramkörtervezés egyik alapgondolata az szokott lenni nálam, hogy abból építkezem amim van! Alkatrészem pedig van bőven!Viszont azt nem értem, hogy miért kértél "bocsánatot". Konstruktív hozzáálláson nem feltétlenül szokás megsértődni. (legalábbis ha lehet, akkor próbálom tartani magam ehhez) ![]() Leginkább a "több szem többet lát" elv miatt tettem a rajzot fel. Vaxx>
Referenciának mondjuk legalább egy TL431 vagy ilyesmi. Ha nagyon profi referenciát akarsz, akkor REF191ES.
Ha profi referenciát tennék be, akkor már betenék egy velton-elemet, ami 1.01865V körüli alapból
és 0.002% -os "elmászkálásával" azért nem rossz. Persze állítva kell tárolni, stb... De képes a regenerációra is!
Csak kíváncsiságból: te milyen "elmászkálás"-ra gondolsz pontosan? Mert a REF191ES például hőmérsékletben 0,0002%-ot változik Celsius fokonként. Ha ezt nézzük akkor én nyertem
Az egyszerű TL431 is 0,01%-ot mászik fokonként.
Szevasz,
Érdekel a tápod, a tranziens-viselkedéséről vannak méréseid? Pl. be- és kikapcsolási szkópábra? Illetve ez mennyire saját terv, mi az alapja? Engem valami régi Fokgyemre (?) emlékeztet de lehet hogy csak hallucinálok Ha igen akkor elnézést...Ja és egy-két védődiódát kispóroltál, pedig azok kellenek ám bele! (Kimenetre ill. az áteresztőtranyókra.) Nameg ennyi alkatrésszel már áramkorlátos tápot is lehet tervezni, megérné beletervezni szerintem. + egy kis elkó (mondjuk 10uF) nem árt a kimenetre, főleg ilyen kesze-kusza tápnál. pont a tranziens viselkedés és a zajparaméterek miatt én terveznék hozzá egy új, egyszerű korrekt és átlátható egyoldalas (vagy egyik oldalan teliföldes!) nyákot. Üdv.!
Márcsak "miért ne" alapon is előszedtem az egyik velton-elem adatlapját. (Egyedi adatlapjuk van, egyedi sorozatszámuk)
Gyártó: Muirhead Limited (UK) Gyártási év: 1977 Feszültség (25 celsius): 1.01930V Feszültség eltérés lehet: 0.002% Hőmérséklet-elmászás: 3uV/celsius Nem számoltam utána, de azért "jónak tűnik". Valamint néhány hónapja elvittem egy laborba, és megmértük. Mondanom sem kell, hogy még mindig tartja magát!
Az adatlapban megadott ppm/Celsius-t visszaszámolva uV-ra a REF191ES 2uV/Celsius. Ebből a szempontból még mindig jobb. De a kimeneti feszültsége 2,048V. Tehát arányaiban több mint kétszer jobb a hőmérsékleti állandója.
Na mindegy, ez nem verseny. Egyébként sixtek-nek és proli007-nek igazuk van, ha már ennyi alkatrész van benne akkor áramgenerátoros üzemet is tudhatna.
Szia,
Ezt a példányt még nem építettem meg. Csak azt a már emlegetett ~42tranzisztorost, amin az emlegetett 14A -es terheléssel mértem azt a <5mV elmászást. Csak volt egy sajnálatos esemény (betörtek, és gondolom az ALU a hűtőborda miatt, további célozgatást az elkövetők kilétére mellőzném) ellopták azt is. Kb. 1 hétig tudtam élvezni a meglétét! ![]() Lehet, hogy annak a rajza még valamelyik CD -n, vagy DVD -n megvan, sőt valószínű. De egyszerűbbnek láttam újat tervezni. A terv az elejétől a végéig saját tervezés. Nem azt történt, hogy egy meglévőt rajzoltam át. A Fok-Gyem -es gagyikkal kapcsolatos összefüggés mégsem alaptalan, ugyanis foglalkoztam (és ma is foglalkozom, ha nagyon kell) ilyen régi cuccok javításával. Ezeknek a hatása érződhet. A védődiódákkal kapcsolatban jogos a felvetés, bele fogom tenni. A kimeneti elko sincs lefelejtve, de ez a verzió még csak most fog az "elvi megoldás" vége felé közeledni. A nyákot TELJESEN újra fogom tervezni. A jelenlegi tervek azért készültek el mégis, mert bent volt az egyik idősebb (már nyugdíjas) kollegám, és éppen a nyáktervezőket vesézgettük ki (elég hosszadalmasan). A tervek (kapcs.rajz és a pcb is) a kicad -el készültek, de a pcb tervezőtől nem estem hasra! Jövő héten lesz 4 nap szünet (május 1., meg hasonlók), akkor szándékozom megépíteni ezt a verziót. Ha megépítettem, majd felteszem a végleges rajzot, meg a végleges nyáktervet is, amiből a nyák készül. No meg persze az első tapasztalatokat is. Addig az aktuális verziók itt megtalálhatóak: http://telkp2.gmf.bme.hu/~michael Ha valami nagyobbat változtatok, akkor azt itt is jelezhetem, ha igény van rá. Misi>
Nem is arról szól, hogy verseny lenne, hanem a részemről inkább arról, hogy abból építkezem, ami van.
Ebből pedig van "néhány". Ami érdekes: ennek a feszültsége abszolútnak tekinthető, ugyanis nagyon sokáig (talán még ma is) ilyen elemek tárolták/tárolják a nemzetközi feszültség-referencia (etalon) értéket. Persze ez már műszakilag nem annyira érdekes, mivel elmászásról volt szó alapvetően és nem abszolútértékről. |
Bejelentkezés
Hirdetés |












