Fórum témák
» Több friss téma |
- Ez a felület kizárólag, az elektronikában kezdők kérdéseinek van fenntartva és nem elfelejtve, hogy hobbielektronika a fórumunk!
- Ami tehát azt jelenti, hogy a nagymama bevásárlását nem itt beszéljük meg, ill. ez nem üzenőfal! - Kerülendő az olyan kérdés, amit egy másik meglévő (több mint 17000 van), témában kellene kitárgyalni! - És végül büntetés terhe mellett kerülendő az MSN és egyéb szleng, a magyar helyesírás mellőzése, beleértve a mondateleji nagybetűket is!
Köszönöm Stewe!
Nem tántorítottál el, sőt!!! Találtam a neten ilyet:mélykisülés ellen -Arra gondoltam, hogy ezt közvetlenül bekötném az akku után. Tehát minden fogyasztó, ezen keresztül kapcsolódna az akkuhoz. -Kiszámolnám melyik fogyasztó venné fel a legtöbb áromat, és aszerint méreteznék hozzá biztosítékot is az áramkörbe. az összes csatlakozási pontot csúszó, és szemes saruval oldanám meg+krimpelö fogó. -Egy nagyon nehéz kérdés számomra, hogy hogyan tudom a feltöltött állapotban tartani hosszú hónapokon keresztül, anélkül, h használnám. Pl. feltöltöm zselésakku-hoz való automata töltővel, ma este, reggelre kész, mondjuk leveszem róla, és berakom a szekrénybe(hűvös helyre), .....és akkor mondjuk 2-3-4 hetente rá kellene tölteni? ezt nem tudom....
Üdv.Az alábbi 4 voltos savas akkut mivel tudnám feltölteni?Van egy autó akksi töltőm, amely automatikusan felismeri a 12V és a 6V akkut,de ebben az esetben ez nem használható.Rátettem a töltőre, kiírta, hogy 4,3 V az akku szintje, aztán kiírta hogy 6V -os akkuval van dolga(ami természetesen nem igaz),majd kezdte tölteni.Először nem ment fennebb a töltőáram 5 voltnál,(gondoltam ez így jó lesz, mert az akkun azt írja, hogy 4,83 tól 5 V töltőáram felel meg neki), de aztán hamarosan felment 5, 1 voltra, majd levettem róla a töltőt, nehogy baja legyen.Tudtok ajánlani valami kombinációt(soros ,párhuzamos kapcsolás)amivel ezzel a töltővel lehetne tölteni ezt az akkut?
Bővebben: Link Idézet: „Először nem ment fennebb a töltőáram 5 voltnál,(gondoltam ez így jó lesz, mert az akkun azt írja, hogy 4,83 tól 5 V töltőáram felel meg neki)” Az áramot és a feszültséget nem illik keverni. Ha 4,83-5 V-ról írsz az feszültség és nem töltőáram.
Meg az akkukat sem illik keverni. A 4V -os akku az két cellás, a 6V -os akku meg 3 cellás.
Tehát nem lehet vele tölteni. Ellenben, ha van három "olyan" 4V -os akkud és mondjuk egyforma állapotban van mind a három és sorbakötheted őket, akkor a 12V -os akkutöltővel töltheted... Bár ha jól emléxem, az imax b6 töltőn kiválasztható a savas akkuhoz is a feszültség, elvileg akkor azzal tudnád tölteni. Ha érdekel, majd megnézem...
Jó,köszi, ha megnézed.Azzal litiumos akkut is lehet tölteni?
Látom van olyan típus is,hogy imax b5,vagy imax b8....stb.Mi ezek között a különbség?
Hall szenzoros pot méterben hogyan kell a hall szenzort elhelyezni a mágneshez képest.Egy gázkarról van szó,kibontottam, mert nem müködött, és sajnos addig vizsgálgattam,hogy leszakadtak a lábai,ezért szeretnék új hall szenzort tenni bele, csak sajnos nem figyeltem meg milyen pozicióban volt a régi.
Igy néz ki Bővebben: LinkBővebben: Link
Sziasztok!
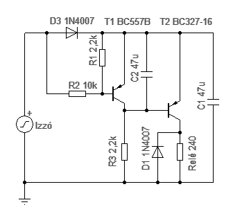
Egy autóra kellene extra fényeket bektnöm, ami a reflektor felkapcsolásánál kellene, hogy felkapcsoljon. Érdekes a működése, mert menetfény is egyben a távolági fényforrás. Egy izzó van, ami menetfény üzemben 5V-ot kap és reflektor üzemben 12V-ot. Innen szeretném az extra fény reléjét működtetni. Csak az a baj, hogy 5V-nál is meghúz a relé. Hogyan tudnám megoldani,hogy csak 12V-nál húzzon meg? Soros zener nem jó megoldás volt, mert a 12V is csökkent és a relé működése bizonytalanná vált. Tudnátok segíteni valami nagyon egyszerű kapcsolással?
Hello! Ezt így könnyű lenne megoldani, de félek nem ez a gond, hanem hogy az "5V feszültség" az nem egyenfeszültség, hanem egy PWM szabályzó jeléből származik. Ezért is húz meg a relé..
Szia Proli007.
Lehetséges, hogy Pwm, mert simán tápegységgel próbálva a zéneres megoldásom jól működik, de az autóban már nem. Kipróbálom ezt a kapcsolást is. Pwm re nem tudnál valami megoldást esetleg?
PWM-re valami ilyesmit lehetne összeütni. Persze illene ismerni a PWM frekvenciát, és a kitöltés mértékét, a kondik kapacitásának megválasztásához. De próba cseresznye..
Köszönöm!
Mindkét kapcsolást megépítem és kipróbálom. A frekit és a kitöltési tényezőt nem mértem. Erre már csak jövő héten lesz lehetőségem. Nem gondoltam, hogy Pwm-es. Bár az gyanús volt, hogy alacsonyabb feszültségen berregő hangon kapcsolgatott a relé. Próbálkozom. Ezer köszönet! A hozzászólás módosítva: Márc 9, 2018
Sziasztok! A következőkben szeretnék segítséget kérni: szeretném a saját készítésű etetőhajómban kivezetni a megszakító kapcsolót (főkapcsoló). A belső rész úgy néz ki, hogy adott egy 8000 MAH-ás LIPO akku, amihez van egy 100 A-es szabályzó (ez azért szükséges hogy lehessen a sebességet szabályozni 0 és 100% között - illetve a hátramenet miatt). A szabályzó közvetlenül csatlakozik az áramforrásra és van egy saját kapcsolója amin csak készenléti áram folyik át. A kihívás az, hogy szeretném megoldani, hogy a hajótesten kívül legyen egy főkapcsoló, ami bekapcsolja az egész rendszert úgy, hogy még egy feszültség/töltöttség mérő is közbe van iktatva. Azt a javaslatot kaptam hogy egy autós relé megoldaná a problémát (már hogy akkora Amper nem mehet át a szabályzó kapcsolón sem és a fesz mérőn sem...). Hogyan kellene beiktatnom a relét? Köszönöm a segítséget előre is!
Kicsit átgondolva, így ésszerűbb, mert kikapcsolt állapotban zúghatna a relé.
Szia.Ma megpróbáltam potméterrel (50 k-st kaptam csak) de ezzel sem müködik, nem lehet vele szabályozni a motor forgását,mindig ugyanazon a sebességen megy.Kibontottam a vezérlőt, igy van bekötve a gázkarhoz menő vezeték:
Piros-SV Zöld -SD Fekete-GND Jól van ez így? Mellékelek képet is róla. Bővebben: Link Kép
Egyedi töltőáramkör egyszerűen.
Pld.: LM317T stabilizátor IC-vel. Bővebben: Link Az akkun rajta van a méretezéshez szükséges információ.
Nem tudom ezt megcsinálni, kezdő vagyok elektronikában.
Hello! Ez a dolog nem éppen világos. Ha a szabályzó le tud szabályozni és csak készenléti áramot fogyasztja, miért kellene a főáramkört egyáltalán kapcsolni. Továbbá miért relével? Relével akkor kapcsolunk, ha a kapcsolást vezérelni szeretnénk. Egyébiránt egy autós relé tetemes áramot fogyaszt. Valaki viszont a minap feltett egy gyári kütyüt, ami figyeli az aksi feszültség csökkenését és lekapcsolja a terhelést. Az is tud ekkora áramot, és bistabil relé van benne. Az csak abban a pillanatban fogyaszt, mikor kapcsol.
Ha a szabályzó készenléti táplálása külön van a főáramkörtől, akkor maximum egy kis kapcsolóval kell kapcsolni a feszmérőt és a készenléti tápot. Vagy rosszul értem amit írsz? Meg is találtam ezt. Mondjuk az ára a nem semmi kategória.. A hozzászólás módosítva: Márc 10, 2018
Üdv,
egy próbapanelen kísérletezgetek. A gondom az, hogy a multiméter szondájának ugyan hegyes a vége de nem lehet vele mérni csak ha az alkatrész vagy drót lábához érintem. Mivel eléggé ügyetlen vagyok jó lenne valami amivel összeköthetem a próbapanelből kijövő drótokat a multiméter szondájával. Vennék vagy rendelnék ilyet a neten de nem tudom hogyan nevezik. Láttam ilyet a neten de már nem emlékszem hol.
Mit értesz próbapanel alatt? Ha breadboard, akkor dupont néven vannak szerelt (apa-apa, apa-anya, anya-anya) és szerelhető csatlakozók is. Illetve az is megoldás lehet, hogy a 2.54-es lábtávolságú "pin header"-t, tüskesort raksz be
Akkor másik egyszerűbb áthidaló megoldás az akku töltésre, 6V-os (savas) töltő pozitív ágba 4 db Szilícium diódát sorba kötni (ez kb. 2,4V feszültségesés, így +6V--A-K--A-K--A-K--A-K--Akku plusz) és ezután megy a pozitív az akkura. A 4 db dióda szimulálja a töltő felé az egy hiányzó cellát. Egy savas cella névleges feltöltési feszültsége 2,4V, a 4V-os akkudban 2 cella van. 6V-os akkuban 3 cella van. A dióda DC állandó árama minimum 2A legyen, feszültségtűrése jelen esetben most nem érdekes...
Üdv!
Aki adta a javaslatot, jól mondta. De vannak nagy áramú kapcsolók is. Igaz, ezek mérete egy kicsit nagyobbacska... Az autós relé bekötése felesleges fogyasztást idéz elő a rendszeren. Csökkenti az kütyü üzemidejét... Miért lenne fontos belenyúlni a főáramkörbe?
Okos akkutöltőnél ez nem jó megoldás. Az okostöltő először megméri az akku feszültségét, aztán megpróbálja felmérni az akku állapotát és elkezdi tölteni. Diódát sorbakötve az akkut fel sem fogja ismerni, nem érzékel a kapcsain semmit.
Okos töltővel persze, hogy így nem megy.
A hozzászólás módosítva: Márc 11, 2018
Üdv!!
A transzformátor az földszimmetrikus négypóluse-e? A hozzászólás módosítva: Márc 11, 2018
Attól függ. Ha pl egy transzformátor szekunder tekercsének közepét leföldeled, akkor földszimmetrikus. Négypólus akkor lesz, ha primert is figyelembe veszed.
De ha a primer egyik végét leföldeled, akkor a négypólus bemenete aszimetrikus, és a szekundert nem, akkor a szekunder földfüggetlen lesz. De egy trafónál minden variáció elképzelhető.
Köszi szépen.A dióda hány amperos legyen?
|
Bejelentkezés
Hirdetés |













