Fórum témák
» Több friss téma |
Szia!
Beírtam a gugliba, és sok találatot ad. Pl.: Találatok /0/]Egy leírás (A linkelt leírás végén a tömörített mappában minden benne van: Projects files: The electronic files )
Semmi extra régiség, hanem csak egy CB76 tárcsás készülék. Igazából egyik rokoné a készülék. 8-10 ezret rászánna a készülékre hogy müködjön.
szia!
Köszi a linket. A leirás nagyon jó, elvileg csak annyi hiányzik hogy magát az áramkört hova kell pontosan bekötni a készülékbe.
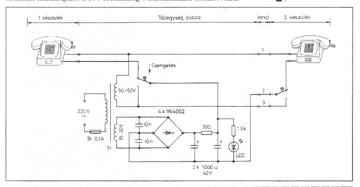
Szia!
Elvileg ez a kapcsolás is azonos módon működik, s itt a bekötése is meg van. bekötés Üdv.: István
Üdv!
Több ázsiai fórumon is érdeklődtem már a felhasználóktól,de nem tudtak mit mondani,esetleg ti tudnátok tanácsot adni az ügyben,hogy miként lehetséges az,hogy egy vadiúj telefon csak pulse üzemmódban tud tárcsázni,tone üzemmódban nem megy ki a csörgés, a telefonban viszont jól hallható a leadott "dallamsorozat" majd ezek után süket marad a vonal?? hol lehet a hiba?? hogyan javíthatom meg?? a készülék magyarországi forgalomban van HIF engedélyes, ázsiai gyártó, kb. mint a HTC, az is egy vacak telefon Köszi előre is a segítő hozzászólásokat !
Sziasztok!
Lehetséges egy mai, digitális vezetékes telefont összekötni egy tárcsás telefonnal, hogy ilyen "házi telefon" legyen? (Nincs telefon vonal)
Kicsit fejtsd bővebben. Ha arra irányult a kérdés, hogy "van két telefonom és beszélni szeretnénk a konyha és a műhely között", akkor arra van válasz
A többire is, csak tudnunk kellene a pontos kérdést.
Bocsi, igen arra gondoltam, "beszelni a konyha es muhely kozott"
A legegyszerűbb korrekt megoldás, ha lehetőleg olcsón beszerzel egy analóg 1/4 -es kisközpontot, és belekötöd a két mellékállomást.
A gányolós megoldás, ha párhuzamosan kötöd a két telefont, és megtáplálod egy fojtón keresztül egy min 24 V -os tápegységgel. Ennek az a hátránya, hogy nem lesz jelzésátvitel, nem tudod megcsörgetni a másik telefont.
Koszonom! Ha tudok szerzek olcson egy kozpontot, ha nem akkor lehet hogy hagyom, nem annyira fontos hogy esetleg meg veletlenul tonkre is tegyem
Ha nem ragaszkodsz a két vezetékhez, hanem 3 vagy 4 eret áldozol rá, akkor a jelzést külön is megoldhatod.
A központnál arra is ügyelj, tudjon impulzusos tárcsázást.
Ha tényleg csak ennyi az igény, akkor Medve mester klasszikusának helyi adaptálálását javaslom
![]() Idézet: azért jó lenne ha tipuszámmal, vagy fényképpel pontositanád, mert a technológiai fejlődés azért folyamatos és nem biztos "elég régi" a mai digitális telefonod ehhez „egy mai, digitális vezetékes telefont” A hozzászólás módosítva: Aug 6, 2015
Bocsanat, kozben valtoztatok
az egyik egy CB 76, a masik meg nincs meg, de valoszinuleg ugyan az. Ezt a kettot szeretenem tehat hazi telefonkent hasznalni, es ha lehet telefonkozpont nelkul, mert nem igen talaltam olcson... Es ha lehet, jo lenne ugy hogy csengetni is lehessen. Gondolom a tarcsaval ezt nehez megoldni, de van rajta (ha jol tudom a nevet), foldelo gomb. Az nekem tokeletes lenne csengetni.
De ahogy nezem amit kuldtel, Medve mester klasszikusat, az pont ehhez van kitalalva
szoval koszonom szepen!
Annyit szeretnek még kerdezni, hogy akkor a foldelogombot hogy kossem be, ha azzal szeretnek csengetni?
Gondolom a klasszikus "kerek" telefondugó van rajta. Ennél a középső a "föld", és az egyikhez "zár" a gomb...
Igen, klasszikus kerek dugoja van. Akkor lemerem melyikhez zar.
koszonom!
Ha jól van bekötve, a pirosat zárja földre.
norbertv99piros telefonja egy igencsak átalakított cb 24-es ha jól láttam az indukciós tekercsen a feliratot, akkor 1930-ban készült.
Még egy észrevétel: Ezt a telefont csak fekete színben gyártotta három gyár: Ericsson Magyar Villamossági rt, Standard Villamossági rt, Telefongyár rt. Felújításban a legnagyobb gondot az eredeti kézibeszélő beszerzése okozza, mert nagyon sok készüléken lecserélték a korszerűbb CB 35-ös kézibeszélőjére. A hozzávaló vászon szigetelésű kábelt pedig a nosztalgia börzéken könnyen lehet kapni.
hello!
Vettem egy GIGASET A116 márkájú telefont.Digi hálózathoz kapcsoltam Net+TV+Telefon.A rooter és a telefon alközponthoz csatlakozik.A telefon betárcsázási hangja hallatszik , viszont nem megy hívás ,nincs csengés, nem lehet hívni sem.A számláló viszont elindul mintha a hfelvennék a telefont amit hívtam.Nem tudja valaki mi lehet a gond?
Szerintem a tárcsázos telefont (Pulse) semelyik hálozat sem támogatja. Közel egy évtizede volt az átállás a frekvencia tárcsázásra (DTMF). A modem ( ha abba megy a telefon) biztosan nem ismeri már a régi rendszert.
A tárcsázási mód megváltoztatása
MENU ¤ P#Q5#1N ¤ A beállított tárcsázási mód száma villog: 0 = ton üzemű tárcsázás (DTMF); 1 = impulzus üzemű tárcsázás (DP) ¤ írja be a számot ¤ OK Vagy megy valahová Idézet: „nincs csengés” Lehet benéztem. Ez mi is jelent?
A DECT telefonodat menüből át lehet kapcsolni Tone, vagy Pulse üzemmódra. Csatlakoztatsd a DVIGI SET TOP box (vagy modem, vagy router ahogy nevezed) telefon csatlakozójába. Próbáld meg mindkét üzemmódban a tárcsázást. Lehet hogy autmatikusan felismeri, lehet, hogy nem, de az is lehet, hogy a boxon van átkacsoló. A legjobb, ha a box használati utasításában utánna nézel.
Ha telefon központ is be van iktatva, az tudhat olyat, (központ függő), hogy a mellékállomás ipulzusos, de a fővonali csatlakozáson Tone üzemmódú.
Nem világos a rendszere, mert ha van telefonközpont is, és a DECT annak az egyik mellékállomása, akkor bejövő hívásnál csak a dedikált mellék fog csörögni. Ha ez nem a DECT, akkor az nem.
Egyébként ez sem igaz, nekünk nemrég szereltek fel egy modemet, (UPC internet), és adtak hozzá modemroutert, aminek volt telefon csatlakozója, (telefonszámot is adtak hozzá) beledugtam egy egyszerű telefont, aminek van kapcsolója, és mindkét üzemmódban működik.
Egy idöben nagy volt a höbörgés, mert a tárcsázáshoz jelentösebb áram kell, sok telefontipusban feszültség is ( amikor a telefon nyomogombos és mégis impulzusra van állitva - ez az elektronika min 40 V-t igényel). Ez ellen tiltakoztak a modemgyártok, de ugy látszik ezek szerint akkor most vagy visszakoztak vagy a telefonod mindig kiadja a DTMF hangot, és a tranzisztor meg szaggatja az áramot ( ha az impulzus modust választod). Lehet, hogy ezt nem is teszi, mert nem veszed észre, és erre a modemnek semmi szüksége sincs. ( azaz amikor impulzusra kapcsolod a DTMF mellé menne a tranzisztor is ( ha van nyugalmi áram).
|
Bejelentkezés
Hirdetés |






A többire is, csak tudnunk kellene a pontos kérdést.

