Fórum témák
» Több friss téma |
- Ez a felület kizárólag, az elektronikában kezdők kérdéseinek van fenntartva és nem elfelejtve, hogy hobbielektronika a fórumunk!
- Ami tehát azt jelenti, hogy a nagymama bevásárlását nem itt beszéljük meg, ill. ez nem üzenőfal! - Kerülendő az olyan kérdés, amit egy másik meglévő (több mint 17000 van), témában kellene kitárgyalni! - És végül büntetés terhe mellett kerülendő az MSN és egyéb szleng, a magyar helyesírás mellőzése, beleértve a mondateleji nagybetűket is!
Üdv mindenkinek!
Mit tudnátok javasolni arra a problémára, hogy a konyhában lévő csillárkapcsoló (DÜWI) állandóan beég olyan 1 év használat után. Először arra gyanakodtam, hogy vacak minőségű, de most már harmadszor cserélem ki. Ez a kapcsoló a LED szalag világítás (kb. 2x2 méter) két tápegységét (230V-12V / 35W) kapcsolja. (a képen látható). Az egész teljesítmény nincs 100W, ennyit röhögve el kellene bírnia. A lakás többi helységében 230V-os LED lámpák vannak, ott soha sem volt baj a kapcsolókkal. Lehet, hogy a tápegységek be-ki kapcsolásakor valamilyen ív keletkezik és attól ég be a kapcsoló? Mit lehetne kezdeni ezzel? Köszönöm a válaszokat előre is!
Szia!
Azért két ilyen tápegységnek a bekapcsolási áramlökése elég nagy is lehet, pláne ha kispórolták belőle a lágyindító NTC-t. Tehát nyugodtan beépíthetsz egy tárcsa-NTC-t a tápegységeidbe, olyanokat, mint amilyenek a PC-tápokban is vannak. Példa az alkalmazásra.
Szia!
Tehát egy NTC-t sorba kötni a fázissal, egyet pedig a nullával a tápegység előtt? Ez a típus megfelelő lenne szerinted? https://lomex.hu/hu/webshop/#/search,60-01-09/stype,1 Köszönöm a választ!
Sziasztok!
Függvénygenerátort építek egy kapcsolás alapján (melléklem a kapcsolást) , mely szimmetrikus tápfeszültséget igényel , egy 12 Voltos tápról járatnám , viszont nem szimmetrikus , néztem ki egy feszültség szimmetrizáló kapcsolást amelyet LM741-el oldanék meg, két db 50-50Kohmos ellenállás lenne az osztója a rajzon lévő 47-47Kohm helyett. A tanácsotokat kérném hogy ezzel az áramkörrel ténylegesen megoldható-e a függvénygenerátor táplálása. Köszönettel : Balázs!
Vannak cél IC-k is a feladatra. Például RT34063A vagy ICL7660S.
Amiatt gondoltam műveleti erősítős szimmetrizálásra mert könnyebben beszerezhető számomra a műveleti erősítő mint az alább is említett céláramkörök. Mindez mellett tudsz valami ellenérvet a műveleti erősítős áramkör ellen ?
Miért 50k-t használnál? A 47k gyakori és olcsó, az 50k-ra ez nem feltétlenül igaz. Persze ha épp ez esik kezed ügyébe akkor az 2x50k se gond, 2x100k se lenne az, de 2x10k se.
Az áramkör szerintem működne erről, szerintem opamp nélküli "táppal" is: 2 ellenállás, 2 elkó, ha nagyon. A 3 opamp-os fvgen sok áramot nem kérne szerintem, de én tuti választanék a 741 helyett valami modernebb opamp-ot - kivéve ha azért használnád ezt, mert ez van kéznél.
Szétnézek igazából , elég sokféle ellenállásom van , lehet 47K-ból találok.
Először arra gondoltam, de azt olvastam hogy ez a feszültségosztós kondenzátoros megoldás instabil tud lenni.
Én kipróbálnám, 2 elkó és 2 ellenállás nagyjából 50 Ft alkatrészköltség, persze egy nyákdarabot fel kell még áldozni hozzá, az a legdrágább része.
Az ic-s tápfelező kapcsolásodat egészítsd ki egy npn-pnp párral ( BC337-327 például ), ami az áramot is erősíti, mert nem biztos, hogy a felező ic elvisz további hármat.
Vagy kell egy L2722 kis 8 lábú és ott már van terhelhetőség is.
A tépfelező kapcsolásban használj nagyobb terhelhetőségű műveleti erősítőt, pl. TDA2030, hogy csak a legáltalánosabbat említsem.
Hogy mi ez azt értem, csak magyar szakkifejezést keresek, amin nevezni tudom. Szóval brummelnyomás, köszönöm!
Inkább tápelnyomás. Az gyakoribb. Nem csak a brummra (50 / 100 Hz) vonatkozik.
Hátrányos helyzetű maci!
Csak egy apró észrevétel:
Nem tudom mennyire kell szimmetrikusnak lennie a tápfeszültségnek, de egy függvénygenerátornál az 1% os eltérés is számíthat, tehát az osztónak is pontosnak kell lennie. Az 1%-os tűrésű, ellenállás párt is érdemes lehet válogatni, legyen az akár 47K 50K vagy 51K, de ha tényleg pontosat akarsz, akkor egy fix 47K, és egy 39K+egy 10K-s helitrimmerrel nagyon pontosan be lehet lőni a feszültségosztót. még egy három és fél digites műszerrel is 2 tizedesjegy pontossággal mérhetsz, vagyis (elvileg) 0,01V lehet a pontosság.
Egy erre célra készített IC az hozza az elvárt pontosságot, nem? Legalábbis az adatlap alapján lehet olyat választani, ami megfelelő.
Ha belső referenciája van, akkor igen, ha külső kell neki, akkor ugyanúgy kell osztó. Az adatlapon ez is ott lesz.
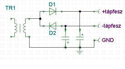
Az a 12V-os táp hálózati transzformátorral van szerelve? Mert ha igen akkor én a mellékelt tápot csinálnám meg. Ehhez elég olyan transzformátor, aminek egy szekunder tekercse van. Nekem ez a táp működik a régi wien-hidas szinuszgenerátoromban. Még talán az Elektrorban jelent meg valamikor a rajz.
Ha ezt nem tudod használni mert csak DC-d van akkor sem kell feszültségosztós megoldással kísérletezni. 555-ös IC-d van? Abból meg egy tranzisztorból könnyen tudsz csinálni "szaggatót" pl. ez. Ha nagyobb áramra van szükséged mint amit az 555 tud akkor kell egy tranzisztor amivel erősíted a jelet, ugyanis ez valójában négyszögjelet állít elő amit megfelelő módon egyenirányítva a GND-hez képest negatív feszültséget fog produkálni. A hozzászólás módosítva: Márc 23, 2018
Erre sem kapok szinte semmi találatot magyarul ahogy a macira sem. Hogy tudnák ennek utánakeresni magyarul? Minek nevezhetik ezt hivatalosan?
Nincsen mindenre bejáratott magyar szakszó.
Elektronika/informatika szakmai nyelve az angol. Ennyi...
Idézet: Én tápelnyomásnak mondom, de pl. G. D. Bishop Analóg áramkörök és rendszerek c. könyvében (Műszaki Könyvkiadó, Budapest, 1978 - ára 22 Ft) a 85. oldalon tápfeszültség-elnyomási viszonynak nevezik. Ami az angol szöveg (power supply rejection ratio) 1:1 ford1tása. Amúgy ez egy nagyon jó kis könyv analógos témákhoz. Tudom ajánlani. „Minek nevezhetik ezt hivatalosan?”
Köszönöm. Megvan itthon a jelzett könyv tavaly már el is olvastam egyszer. Nagy segítséget jelentett az idei OEKV pályamunkám készítése közben.
Akkor már miért nem ez?
A hozzászólás módosítva: Márc 23, 2018
Sziasztok! Egy kezdő kérdésem lenne, mégpedig, hogy egy régi FVIII-64 -es terménydarálóhoz, melynek egyfázisú motorja van ( 400 W /2860 fordulat/ 3.6 A) hány µF-os indítókondenzátor kellene hozzá?
Válaszotokat köszönöm!
Arról azért ne feledkezz meg, hogy ha a 12V-os tápod földpontját, és a szimmetrikus táp földpontját össze kell majd kötnöd... ami nem kellően átgondolt építésnél csúnya eredménnyel járhat.
A hozzászólás módosítva: Márc 23, 2018
Szerintem pont nem kell, virtuális földet használ.
Ahogy nézem ez az áramkör egyébként nem fog sokat fogyasztani, a 2. és 3. opamp esetén a föld csak referencia, csak az első opamp-nál folyhat "komolyabb" áram, azaz néhány mV, esetleg 10 mV nagyságrend
Ha összekötné, akkor semmit se csinált, csak egy zárlatot.
Idézet: Mármint mA. Amúgy meg az egyetlen jelntős áramfogyasztó a kimeneti terhelés lehet. A többi valóban csak pár mA. „csak az első opamp-nál folyhat "komolyabb" áram, azaz néhány mV”
Igen, bocsánat, természetesen mA-t akartam írni.
A kimeneteket az opamp-ok a saját - virtuális földhöz képest - +6V és -6V tápjukról álltják elő, azaz az eredeti 12V-ról és annak a "földjéről" szóval az nem zavar be a föld fogyasztásába. A 2. és 3. opamp esetén szinte semmi nem folyik, az 1. opamp-nál van valódi (max. 10 mA nagyságrendű) terhelés a virtuális földön |
Bejelentkezés
Hirdetés |















