Fórum témák
» Több friss téma |
Ne az emberrel foglalkozz, mert az csak egy lehetőség a többi közül, ami elérhető. Talán a komplettírozása kezdőknek hasznos.
Úgy gondolom, hogy nem célszerű egy rajz túlzott variálása, amit követ egy rossz konstrukció. Nem értem az egysíkúságot. Hiába tesznek az orrotok alá fontos dolgokat, hogy jobb legyen, amit csináltok. Végül is nem kötelező jól megépíteni valamit, legfeljebb célszerű.
Szia! Mellékelek egy jól bevált kapcsolást, ami nem áll messze az elképzelésedtől. Kiváló a nyugalmi-áram stabilitása, az IC kimenetre érkező visszacsatolás kézben-tartja az áramkör tranziens viselkedését. Egy dologra kell csupán ügyelni, az R8 és az R13 értékének összhangban kell állnia a műveleti erősítő nyugalmi áramával.
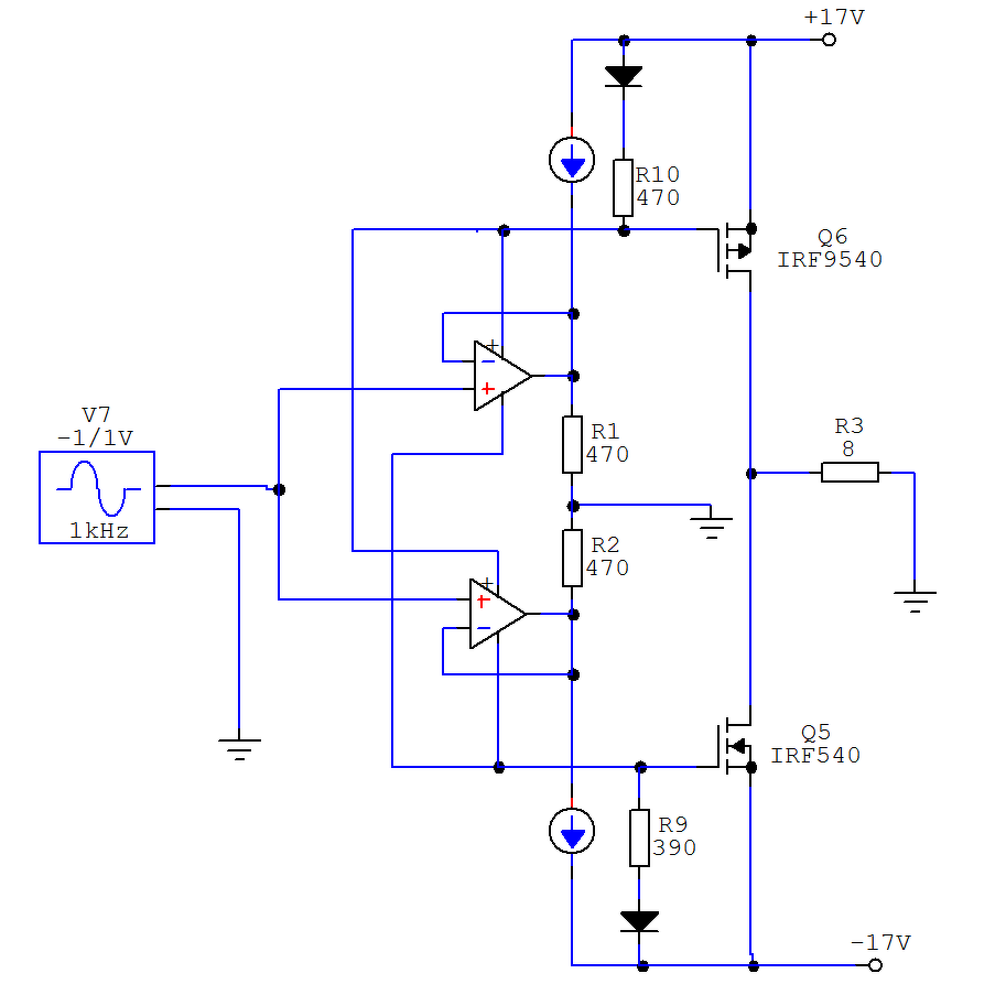
Szia! Az ábrán látható kapcsolás nem használja vezérlésre a műveleti erősítő tápáramát, a MOSFET-ek egyszerű source-követők. Csak a rajzhoz tartozó alkatrészlistában szereplő Q1, Q2 tranzisztorral működik helyesen, IRF sorozatúval nem tudod egyszerűen kiváltani.
A hangzása biztosan nagyon jó, a torzítása egy-két nagyságrenddel kisebb egy átlagos erősítőnél.
Sziasztok. VF sorozatból nincs véletlenül olyan ami sima mondjuk csak N csatornás mosfet-et használ? Sajnos csak ilyen feteket találtam itthon egyszerűen nem akar összeállni egy pár sehogy sem.
Szia! Sajnos ez a topológia nem építhető meg kizárólag N-es MOSFET-tel.
Esetleg tudnál ajánlást ezekre a mostfetekre? Van 450-es, 150-es, 260-as.
Ezzel át kéne ugorj a MOSFET végfok témába.
Szia!
Láttam már ezt a kapcsolást, és tényleg ebben megoldott a tápfeszültség változás okozta bias mászkálás. Viszont még egy dolog nem hagy nyugodni. A műveleti erősítők nagy része közel tiszta "B" osztályban működő végfokozattal rendelkezik. Már az NE5532 esetében is észrevettem, hogy a hangminőség javul, ha a kimenet és az egyik táp közé egy ellenállást (1kOhm) teszek. Tehát végül is "A" osztályba kényszerítem. Két műveleti erősítőt szinkron működtetve mind a két fet így vezérelhető. Persze a kimenetről még meg kell oldani a visszacsatolást, esetleg egy harmadik műveletivel. Aggaszt még, hogy az egy tokban lévő két műveleti valóban együtt fut-e annyira, hogy ez megoldható legyen.
Kedves Béla,
nem tudom mennyi tapasztalatod a Vf3-al? Tapasztalataim visszaigazolták, pont e fórumon tanácsoltakat, miszerint, ebben a kapcsolásban az 5534-ből 10-ből 3, ha jól szól. A Philips 5534 tényleg jó volt, de művészet szerezni, és 12V-on tartva igazán jó, azaz, nem a rajz szerint direktben, hanem zénerezve(VF6 szerint). A bemeneten az elkó felejtős,.....
Nem Neked, inkább a kíváncsiaknak, amikor a VF3-at megépítettem még nem is olvastam Tibor építési tanácsait, mert azzal már tisztában voltam. Vagyis a csillagpontos topológia, a hűtőborda földelése, stb...
Azt nem tudom, hogy ezeknek a hiányával, mire képes a kapcsolás. De Ő ezekre felhívta a figyelmet. Sajnos sokan nem szeretnek olvasni. Azt hiszik, csak úgy szájukba száll a sült galamb.
Kedves, Elek!
Minden vita indítványozást félre téve, de annyira reklámozod ezeket a kondikat, mintha fizetnének érte! Naná, hogy javít a hangján, de szerintem (és sok más szakember szerint is...) többet nyom a latba, az, hogy nem elkót használsz, hanem valami értelmesebbet. De nem fogok főt hajtani az felett sosem, hogy ezek a túl dizájn olt, díszes, színes arany veretes kondik miatt legyen jó egy erősítő, vagy hangváltó! Nem rég vettem két MONACOR hangváltót, a bipoláris kondi érdekes módom MONACOR logós! De kétlem, hogy rosszabbul szólna, ha egy "szimpla", nem márkázott bipolár kondira cserélném!A marketing világát éljük, és a hiszékenység sok pénzt jelent annak aki fizet érte, és annak akink fizetnek érte! Igen, többet jelent a kivitelezés! a külön táplálás, azaz momoblock ként való megépítés, bár ezt úgy tartom baromságnak ahogy van, mert a lemezjátszód, magnód is egy készülék, nem külön lejátszó eszköz a jobb és bal csatornának! Ha az audió lánc az elejétől a végééig két külön, de azonos jóságú rendszer lenne, tökéletes együtt futással, akkor úgy lehetne már összehasonlítást tenni. Az meg hogy mindennek külön trafó.... De az önszuggesztió hatalmas dolog, gyógyítani is képes, ez a placebó hatás. He Te elhiszed, hogy az ezüstözött tömör vezeték, a díszes kondik, a kismillió trafó és kondi telep miatt jobban szól, akkor már megérte, mert elérted amit akartál. Talán ez fordítva is igaz, hogy egy egyébként jól szóló berendezésre azt gondoljuk, hogy nem jól szól, és elkezdjük mókolni, és tényleg rosszúl fog szólni a mókolás miatt...
Nem tudom fárasztottad-e magad azzal amit felraktam pont a hozzád hasonlóknak, hogy, hogy lehet gyengébb minőségű hanghoz férkőzni. Gondolom, ha bele is néztél gyorsan abba hagytad, mert nem volt színpatikus, meg már itt is hallottál ilyet, és neked nem tetszett.
Tudod én nem akarlak téged semmiről meggyőzni. Mindenki magának főz. De aki jobb ízeket keres, az hátha révbe jut. Más, amit nekem címeztél az nem közügy, csupán a Te feltételezésed, így jobb lett volna nem itt, hanem az üzenetekben kellene megtárgyalnunk. Amiket én írtam, kipróbált dolgok, nem feltételezés, akár a hangváltóban, akár csatolónak. Azt, hogy engem Te ügynöknek titulálj, kikérem magamnak! Ilyen alapon boszorkány is lehetnék. Ha nem tudnád olcsó húsnak, híg a leve. Nem bosszantásodért fogok az új erősítőmbe silver-gold kondit tenni, hanem annak a hangra gyakorolt hatásának kipróbálása miatt. Ez a kísérlet, úgy 25ezres lesz. De ha még közelebb kerülök kedvenc zenéimhez, akkor megéri a lemondásokat. Az is igaz, hogy más ennyit elbagóz 1-1.5 hónap alatt, és ezt senki nem tartja megvetendőnek. A hozzászólás módosítva: Márc 23, 2018
Tévedsz, én nagyon is megvetem a bagósokat.
Annak meg könnyen utána járhatsz -ha van benned kétség-, hogy boszorkány vagy-e. Ráülsz egy seprűre, és ha tudsz vele repülni akkor igen, ha nem akkor pedig nem. Egyébként sok egyéb is van amire pénzt lehet költeni, nem csak cigi és kondi. Pl. egy húrozás 3-4000 Ft, és néhány hetenként újrázni kell mert elszakad.
Volt idő amikor szerettem "repülni", volt amikor reptettek(volt az jó, meg rossz is), és most már titkon egyre többet eszembe jut a landolás.
Ok, erősen fogalmaztam, nem minősíteni akartalak! Távol állok én attól minden tekintetben!!
Nem kétlem én, hogy jobb! Bisztosra veszem, hogy meg van hozzá a kellő tapasztalatod! Én azt vitatom, hogy a dizájnolt és nevesített konditól jobb. Lehet nem lenne rosszabb egy VIMA, vagy MKP, MKS konditól sem! Én az ideológiát támadom, szélmalom harc tudom, de ilyen vagyok nem személyedet, csak jelen esetben Te képviseled az ideológiát, így rajtad csapódott le. Nem rég egy közösségi oldalon ("arckönyv")tettem fel egy költőivé vált kérdést, mert senki nem tudta érdemileg megválaszolni: - Miért van az, hogy egy preciziós műveleti erősítőt megveszek x összegért (max pár ezres érték), de egy audió célú me. bőven többszöröse? Mi a preciziós -mérő erősítő? Induljunk ki a mérő eszközből. Egy precíz, referenciát adó eszköz. Ha egy műveleti erősítő, akkor a minél kisebb zaj, minél pontosabb jelalak, és stabilitás. Kérdem én: az audióban nem ez a cél? Onnan, hogy valamire rá van sütve, hogy audió célú, máris aranyat ér, és Istentől való. De nagyon eltértünk az alap témától! Nem offolok tovább. Ha bármiben is bántó voltam, ez úton kérek bocsánatot!
Az 5532/34-et példaként említettem, mégpedig azért, mert lehetett javítani a hangjukon. Korábban RIAA korrektort építettem velük, és most hogy olvasom mit írsz, valóban Philips IC-kkel készült. Mondjuk akkor relatív borsos volt az áruk. Egy replika is készült pár évvel később, abban már nem is tudom milyen gyártmányú lett betéve. Tényleg nem volt olyan jó. Ekkor jött az ötlet, hogy megnézzem mi az oka. Akkoriban olvastam valahol, hogy párhuzamosan használva fejhallgató erősítőnek néha egészen kiváló, néha pedig olyan kommersz hangúra sikeredett. A szerző szerint megeshetett, hogy a példányok közötti ofszet különbség miatt a kimeneti közösítő ellenállásokon keresztül áramok folytak az egyik műveleti végfokából a másikéba. Ez meg olyan hatású volt, mint ha megnövekedett volna a végfokozat nyugalmi árama.
A többit már leírtam.
Kedves Béla,
ha emlékszel nem rég feltettem a FH4-eimet. abban jeleztem, hogy a fóliákat megerősítettem 2,5 ofc ezüstözött bandázsú vezetékkel, amitől elmúlt a melegedés, nem tartod érdekesnek? Abban 2134 van.
Ez akkor jelentene bármit is, ha lenne egy ugyanolyan panel, amit normál háztartási réz villanyvezetékkel forrasztottál volna át.
Még jó, hogy nem neked írtam.
A címzettnek, remélem nem ez a gondolat jut az eszébe.
Lehet, hogy vékonyabb nyákkal gerjedés volt. Elég gyorsak ezek a műveleti erősítők. Ha teljesül az oszcilláció feltétele, ez bekövetkezik.
Remélve, Te jobban ismersz annál, hogy ezt vizsgáztatásnak vedd.
Én meg reméltem ezt a választ, már csak Triger fórumtárs miatt is. Hozzá tartozik a dologhoz, hogy dinamikára mentem terv szerint, ami szintén bejött, amit Te írtál az a bónusz volt.
Azért van különbség az audió célú, és a precíziós között. Precíziósnál nem jó ha nagy az ofszet. Viszont az ezért felelős segédáramkörök néha olyan mellékhatást okoznak, ami nem jó a hangra. A torzítás meg szerintem olyan dolog, amit gyakran százalékban adnak meg, de nem mindegy milyen. Ha például a Fourier azt mutatja, hogy az alacsonyabb harmonikusoknál van nagyobb keltett tartalom, az még lehet zenei hangú. Természetesen én sem értem, miért kérnek érte többet. Vagyis értem, de technikailag alaptalan. Nem aranyozott, nem kerámia, ugyanaz a plasztik tok, benne egy pici szilícium lapkáva. Most az jutott az eszembe, hogy a szilícium lapka csak a rá fotózott mintában tér el. Mintha két 10X15-ös fotó ára között azért lenne különbség, mert az egyiken egy hegycsúcs, a másikon meg Niki Belucci cickója lenne látható. És valóban. Ez határozza meg az árat. Nekem sem tetszik, de így lehet. Amire van kereslet, annak fel lehet tolni az árát. Az, hogy tényleg munka van benne vagy sem, nem számít
Nem akarlak kioktatni, de már megtapasztaltam, hogy a vezetékeknek, meg a huzalozásnak magánélete van műveinkben. Én ezt úgy gondolom, hogy aki szerelemben csak magát keresi párjában, az se magát, se a másikat nem fogja megtalálni, de ha kíváncsiak vagyunk párunkra, megláthatjuk magunkat a szemében.
Távol áll tőlem. Ha mindent tudnánk az erősítőkről, akkor már a lehetőségekhez képest megalkottuk volna az ideálisat, és csak akkor lehetne újítani, ha feltalálnának egy új alkatrészt.
Ez a fórum meg nem lenne, mert nem lenne értelme. Szerencsére nem ismerjük a nagy titkot (senki), így megy az elmélkedést. Haragudni meg nem fogok senkire, mert elég rövid az élet ahhoz, hogy legyen rá időm. Inkább a többiekkel együtt agyalunk tovább, hátha valami jobbat tudunk kisütni.
És szerintem, milyen igaz amit írtál!
P Úrhoz írthoz, ez meg már közgáz. De hát a piaci ár nem mindig tükrözi a használati értéket. Ha alkatrész, ha készülék, egyremegy.
Még mielőtt kilépek megemlítem, hogy itt azért van pár amatőr, akik ha lehetőség nyílna audió célú integrált áramkört készíteni, időt, munkát nem kímélve eredményesen záródna a projekt.
Elnézést Mester, hogy hozzádmertem szólni. Kérlek ne csapasd le a bakóddal buta fejem. Itt senki nem méltó hozzád és beleszólni, csak akit megszólítasz. Csak egy igazság vagyon, és az a Te fényes elméd szüleménye.
Ha a vezetősávok elégtelensége miatt lép fel gerjedés, az hibás tervezés eredménye. A vezetősávokat pedig csak éjfélkor varánuszvérben áztatott, szűzlányok combján sodort aranykábellel lehet megvastagítani.
Látom van önkritikád, az nem lenne baj. Talán szakállam nagyságát túlértékeled. Abban is igazad van, hogy elmém fényesebb napokat is megért.
Na azért okosságoknak Te sem vagy híján. Egyet viszont nem értek, amikor két ilyen okos ember találkozik, mint Te meg én, minek a mágia. Mikor a szellem eme fénye, szikrázóan mered az égre.
Már nagyon elmentünk a témától, de én akkor is érzek ebben némi misztikumot! Az ember sok mindent hajlandó elhinni, vagy képtelen felfogni, akár szellemileg, akár fizikailag!
Itt már a drótok, kondik milyenségéről van szó, és már nem a VF3/6-ról. Esetleg annak finomításáról. Kedves mester, ha van időd, pénzed, ingerenciád, és neves erősítőd (vf4) megépítenéd ugyan azon nyák topológiával, de kommersz alkatrészekkel: elko, közönséges sodrott réz drót, egyetlen trafó, kettős szekunderrel, apetenként 1000µF puffer (közönséges) táp áganként, egyetlen kondival, én venném a fáradtságot, elmennék és meghalgatnám, van-e számomra érzékelhető különbség? Ha összegszerűsíted munkád is és elszámolsz az alkatrész árakkal, meg is veszem Tőled az anti D.I.Y. rossz hangú erősítőt. Ez kicsit olyan, hogy minden szülő saját gyermeke a legszebb... Aztán vannak szépség versenyek, de akkor is a saját mindig kiváltságosabb, legyen is bármi is és bármilyen, mert abban benne van szívünk, lelkünk. És ettől jobbá teszi bármitől! |
Bejelentkezés
Hirdetés |






De kétlem, hogy rosszabbul szólna, ha egy "szimpla", nem márkázott bipolár kondira cserélném!





