Fórum témák
» Több friss téma |
Fórum » Kapcsolóüzemű (PWM) végfok építése
Mi lenne, ha nem engednénk hogy lebegjen a fetmeghajtó? Egy visszacsatolással két állapotú stabil helyzetbe billenthető lenne a kimenet még klippelésnél is. Viszont felmerül egy kérdés. Nem e kerülhetünk ugyanabba a helyzetbe, mint amit az IR csinál. Ha nem billen vissza, akkor gakter.
250kHz kapcsolójelnél 12mA alatt van a fetmeghajtó áramfelvétele. Ez 3nF CGS kapacitás esetén értendő.
Megcsináltam, egykét betegség kiküszöbölése után szépen megy.
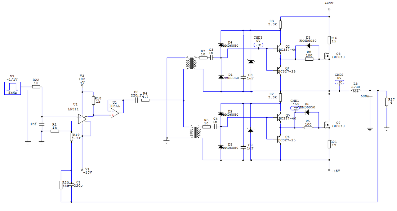
A nulladik baj hogy hogyWin10 64bit alatt nem fut az orcad 9.1, ezért virtualbox ban kell futtassak egy XP-t 32bitest és azalatt futtatni az orcadet. De működik az a lényegSzóval a rajz: A bal szélen van egy meghajtójel generálás (+-10V d:10%, 500Khz, 50ns él), felette a hókuszpókusz meginvertálja a jelet 101us-nál, csak hogy lássam a tranziens viselkedését. Ez a jel rámegy egy trafóra, 1mH mágnesező 1:1 áttétel, 5u szórás. A C8 100n csatló 8V ról indul, hogy ne libegjen az első pillanatban, hamar állandósult közeli állapot legyen. Kell bele a C10 meg a D10 hogy stabilabb legyen a tranziensben. C8 sem lehet nagy mert libeg tőle a szekunder jelalak és attól néha elégtelen a bikázók bázis feszültsége (a szekunder amplitúdó valamiért csökkent, amellett hogy lengett) és nem határozottan kapcsol be. Valamint kell az R13, hogy hamarabb leálljon a szekunder libegése, C8 hamarabb beáll az új állapotba, ha nincs csillapítása, akkor sokáig libeg (R13 a valóságban lehet, hogy kettéosztva a primeren és a szekunderen is együtt jobban viselkedne, szimulációban nem látok különbséget, akkor sem ha kettészedem a szórást). Lényeg a lényeg, hogy működhet de érzékeny jószág, mindenképpen kézzel kell belőni élesztéskor (legfőképp a C8-R13-trafót kell ellenőrizni tranziensre, hogy le lengjen sokat!). A trafót is ellenőrizni kell, hogy ha telítés is bejön a képbe az jó-e vagy sem, ki kell bírja a tranziens alatt rákerülő többlet feszidőterületet vagy nem (a telítés megvágja a libegést?, C8-at ugrásszerűen megtolja közelebb hozva az állandósult állapotot, vagy olyat lenget az egészen ami hibát okoz). Bekapcs késése 50ns, kikapcs késése 110ns (él 50%-nál mérve). A késéseket javát a szórás teszi bele, tehát azt is kicsire kell tekerni. (500nH szórásnál már csak 20 és 30 ns-okat késik). A hozzászólás módosítva: Máj 1, 2018
A kapcsr.png-n a szórás 5u, csak közben variálgattam rajta és rossz képet mentettem le.
Nem teljesen értelek .Mivel ennek a hangszórónak 900W-ot adnak meg RMS -nek akkor hogy lehet hogy nem egészséges 700W -fölé menni? Mondjuk azt látom hogy a SS/15 az 600W RMS-ben de a kettő nem ugyaaz.Lehet rosszul látom de szerintem még az 1000 Watt sem okozna problémát ennek a hangszórónak persze csak ha az erősító nincs torzításba vezérelve na meg persze nagyban függ a ládától is mint ahogy írtad.
A hozzászólás módosítva: Máj 2, 2018
Nem ismerem a hangszórót, de azért sok gyártónál erősen "csak tájékoztatás jellegűek" a megadott adatok.
Nagyon érdekes amit szimuláltál, nagyon tetszik.
Egyrészt van amit nem értek, mindjárt az 1. ábrán; hogyan lehet a trafó primerén +15v, amikor az ideális műveleti erősítő 10V-tal hajtja meg? A trafó "rúgna vissza"? Másrészt szépen megmutattad, hogy klippeléskor a primer oldali C és a trafó mágnesező induktivitás hogyan leng. Ezt Karesznek nem sikerült létrehoznia/mérnie, de ettől még ott lehet. (?Lehet hogy a kettő trafós elrendezésnél másként alakulnak a frekvenciák, csillapítási viszonyok?) Ennek a körnek a csillapításával biztosan kell foglalkozni.
A 47 Ohm előtt még +/- 10V van. Az induktivitás dolgozik az ő törvényei szerint. Ezért írtam Karesznak, hogy nem kellene tenni oda kondit, csak egy ellenállást. Esetleg a szekunder oldali kapacitív terhelés hatását kompenzálhatnánk a primer oldali soros ellenállással párhuzamosan kapcsolt kis kondival.
Abban is különbözik a Kareszétól, hogy ennek nem kell ellátnia a segédtápfesz funkciót, így a szekunder oldal gyakorlatilag csak 0,5-1 nF-on keresztül van terhelve. Ezért tud olyan gyorsan csúszni a középérték. A hozzászólás módosítva: Máj 2, 2018
Ez így már önmagában is elég biztató.
Azt már akartam kérdezni többször is, csak mindig elmaradt Tőled is és Karesztól is hogy miért nem engedjük meg a trafó lebegését?
Idézet: „Nem ott rezeg be az UcD ahol a kimeneti szűrő fázistolása eléri a 180 fokot...” Én ezt nem is állítottam soha. Megkerestem a cikket az UcD-ről, ebben leírja Bruno precízen hogy hogy is számolja. UcD De szerintem ez nem is annyira aggasztó kérdés. Az hogy a frekvencia kompenzáció nem vezetett előre az esetedben sokkal inkább zavar, mert ez azt jelenti, hogy nem igen tudunk ezzel mit kezdeni, pedig többcsatornás rendszereknél (akár már Stereo-nál is) ez probléma forrása lehet.
Amit egy hangszóró adatlapján látsz teljesítményként megadva alapvetően a tekercs maximális teljesítményét jelenti. Ha ezt a hangszórót megkínálod ekkora teljesítménnyel az asztalon doboz nélkül, akkor a membrán hozzávetőlegesen Föld körüli pályára fog állni. (Na jó nem egészen, de aki nem tudja elképzelni mi fog történni, próbálja ki nyugodtan. Lehetőleg ne a számára legkedvesebb hangszórójával, mert csúnya vége lesz.)
A lényeg az, hogy egy dobozba tett hangszóró a legtöbb esetben a tekercsteljesítményének csak a töredékét fogja tolerálni alacsony frekvenciás meghajtás esetén. Minél alacsonyabb frekin jár, annál inkább kevésbé tolerálja. Ez persze csak részben igaz, mert egy bass-reflex doboznál a hangolt frekvencián éppen egy ennek ellenkező állapot alakul ki egy keskeny sávban. De hangfal tervezésről ennyit, mert off topic és nem akarom a vigyázó szellemeket kísérteni! ![]() Az általad linkelt hangszóró a megítélésem szerint egy KORREKTül megtervezett dobozban sem kér többet 5-600W-nál. Ha klippelteted is akkor inkább 400W-nál. A korrektül megtervezett doboz pedig erősen kétséges lévén a TS paraméterekről a honlap nem tesz semmi nemű említést. Na ez nem feltétlenül jelenti azt, hogy nem is lehet találni/mérni. A hozzászólás módosítva: Máj 2, 2018
Ha a hullámalak lebegésére gondolsz, akkor az azért baj, mert nem jó ha polaritást vált a fet meghajtó kimenete. Főleg nem, ha két trafó van, és ezek nem ugyanabba a fázisba lebegnek. Ne akkor nyisson a fet amikor akar. Elég egy kis intervallum is az összenyitáshoz.
Jó, ennek így teljes mértékben van értelme.
Nem is tudom erre miért nem gondoltam. Néha (többször mint kellene) tényleg durván "fától az erdőt" vagyok. A hozzászólás módosítva: Máj 2, 2018
Trafós csatolásban munkálkodóaknak: Alapvetően a 38. oldaltól, de az egész egy érdekes és hasznos iromány.
A hozzászólás módosítva: Máj 2, 2018
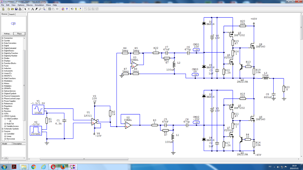
Jó az iromány. Ha 50%-os kitöltéssel kell vezérelni a feteket, akkor szinte dobja magát egy trafós csatolás. A nehézség ott kezdődik, hogy mi egyenfeszültséget szeretnénk átvinni rajta.
Mindenféle gondolat megfordult már a fejemben. Már olyan is, hogy fixfrekis kapcsolgatást alkalmazunk, viszont két szinkronban működő 50% kitöltésű jellel kapcsolgatunk. Az egyik fel, a másik lefelé kapcsolja az alsó fetet. A felsőt meg ellentétesen. A két jel fázisviszonya hordozza a modulációt. Vagy a két kapcsolójel nem 50, hanem 1-5% kitöltésű tüskéből is állhat. De egy sem az igazi. Eddig elméletben az tetszett a legjobban, hogy két izolált eszköz egymást egészíti ki. Egy opto, meg egy impulzustrafós.
Igazából nekem is ez a gondom a trafóval, hogy alapvetően egy nagyon lassan (a trafót terhelő frekihez képest) változó energiahullámzást kell elviselnie a magnak. Ezért is próbáltam kampányolni más anyagok mellett, mert nem látom egyelőre hogy lehetne megoldani ezt simán ilyen pici méretben és (alapvetően) pici mágneses tér mellett (Nyilván ha nem 0,4T-ig lehetne menni az nagyobb szabadságot adna...). Ha a mag elbírná, nyugodtan maradhatna a tér közel audiofrekvenciás lebegése a magban. (Bár nyilván ezt is kezelni kell...)
...és még mindig oda lyukadok ki, hogy ha a tápkört kivesszük az egyenletből máris sokkal könnyedebb a helyzet. De nem akarok a mostani irány ellen beszélni. A nulla eltolódását nem lehetne soros ellenállással megoldani a primeren? Más: Idézet: Na ez egy nagyon elegáns megoldás volna. De nyilván ez is tele van nyűggel. Főleg hogy alapvetően az UcD nem fix frekin jár. Bár az elmúlt héten ezen próbáltam kicsit vacakolni, mert sok sok hátránya van ennek. „Már olyan is, hogy fixfrekis kapcsolgatást alkalmazunk, viszont két szinkronban működő 50% kitöltésű jellel kapcsolgatunk. Az egyik fel, a másik lefelé kapcsolja az alsó fetet. A felsőt meg ellentétesen.” A hozzászólás módosítva: Máj 2, 2018
De ahogyan Karesz is bizonyította a maga példáján úgy sajnos csak nagy áron lehet a kapcsolófrekit birizgálni. Tudom hogy nem tolerált az angol szöveg az oldalon, de ezt csak ide biggyesztem, hátha nem lépek senki tyúkszemére. De így van leírva a linkelt publikációban:
"Indeed, the coupling avoids each channel to oscillate on its own frequency, which dynamically changes the gain of the loop and then decreases the linearity. " forrás Szóval mégiscsak az önrezgő lenne a nyerő ha trafó ha nem trafó.
Játszottam kicsit. Ha nem emitterkövetős a bikázó fokozat, hanem mondjuk ilyen invertáló komplementer mos driver, akkor adja magát, hogy vissza csatoljam a drainról. Így bistabil állapotú lehet. Elegendő csak az impulzusok élét átvinni, a lassú hullámzás nem érdekli. Ha a valamiért az egyik végfet nyitva maradna, a másik rányit. Ez az összenyitás nem tudom mennyi idő alatt öli meg a feteket, de ha a túláramvédő elég gyors, akkor visszabillenti valamelyiket. Kicsit méretezni kellene még, de lehet hogy jó lenne valamire.
Megpróbálom az egész erősítőt szimulálni, aztán majd jövök.
Rosszul fogalmaztam, nem hogy csak nem egészséges de felesleges is, és csak fűteni fog míg el tudja disszipálni az alu csévetest a zománcozott huzalról a hőt.. Egyrészt az hogy 500 vagy 700w al küldöd nem sok hangerő növekedést fog jelenteni, a füled észre sem veszi a különbséget, viszont a hangszóró kapton csévetest felhólyagosodhat majd a megszorulás után azonnal le is ég, az említett példány amúgy simán elviseli a 600w folytonos zeneit, de ha feljebb tekered a teljesítményt már nem fog hangosabb lenni ezután... Inkább felületet kell növelni több kisebb láda többre megy alapon.
A hozzászólás módosítva: Máj 2, 2018
Egyelőre fixfrekis. Mehet klippelésbe, meg amit akartok. Egyetlen baja, hogy nincs 100MHz-es szkópom. Így csak pislogok a szimulátor előtt.
Nem volt célzás Karesz, mert már így is pukkantgattál eleget. A 10MHz-es csöveshez jó, lineárishoz indikálni elmegy, de PWM-nél olyan, mint ha füllel hallgatnám a kapcsolójelet.
Még mindig én vagyok. A szimulációban megpróbáltam egy-egy véletlen impulzussal megbolondítani az áramkört. A bekapcsolva maradt fet azonnal lezár, ha rányit a másik. Ha ez a valóságban is így menne, akkor örülnék. Figyelgetem, de a SOA elnyeli az összenyitást. Hamarabb lezár a korábban úgy maradt fet, minthogy elpukkanjon. Eddig szép.
A két áramérzékelő ellenállást megemeltem 20mOhm-ra. Így ha valamelyik fet nyitva marad, 20A 1,5us tüske keletkezik csak. Ezt egy IRF540 elnyeli 100V-on is az adatlap szerint.
A segédtápok bekapcsolását késleltetni kell, mert ha a fő tápfesz később jelenik meg mint a segédtáp, az áramkorlát bekapcsol. Ha a felső oldal a klasszikus töltés pumpa elven megy, az alsó meg egy RC tagon keresztül, akkor teljesen hibamentes a bekapcsolás. A hozzászólás módosítva: Máj 2, 2018
Azért azt figyelembe kell venni a gyakorlati megvalósítás során, hogy te most egy lineáris induktivitással modellezed a trafót, amit gyakorlatilag elmágnesezve használsz, mint egy DC táp simító fojtóját. Ahhoz, hogy a trafót ebben a lineáris tartományban használhasd, jó eséllyel légrést kell majd beletenni. Szóval ide a gyorsan telítődő mag nem jó. A régi HAGY anyagok közül, esetleg az M1-es volt ilyen kifejezetten lassan telítődő anyag. De abból kisméretű toroidot nehéz lesz találni. Esetleg egy fazékvasmag közepéből kiköszörülhetsz egy kis gyűrűt. Mindenesetre tervezni kell.
Igazad van. Délután meg is nézem mit mutat, ha bekerül a soros kondi. Végül is csak impulzusokat kellene átvinni. Viszont van még nyitott kérdés. Karesz a magasabb freki miatt próbálta a trafót. Meg kell néznem, hogy a komplementer mosfet inverter, vagy az emitterkövető gyorsabb e. Bár gyanítom, hogy a tranyós lesz az. Ha ez így van, akkor az alapoktól kell kezdem újra.
Nem feltétlenül lesz gyorsabb a tranyós, de az biztos, hogy olcsóbb és az is biztos hogy a gate feszültség átmeneténél komoly áramok fognak elfolyni a tápágból. Elvégre lesz egy tranziens állapot amikor mindkét FET nyitva van. Attól tartok ez lesz a veszte inkább a FET-es megoldásnak, sem mint a sebesség.
Viszont összességében nagyon tetszik ahogy átrajzoltad. A hozzászólás módosítva: Máj 3, 2018
Az átkapcsolási tranziens nem gond, mert ott van a nyitási oldalon 47, zárásin meg az 1 Ohm. Javarészt még a fetek visszacsatolásán kell faragni, mert azt szeretném elérni, hogy 0 kimenő fesznél mind a két teljesítmény fet zárva legyen. Na meg hogy ne akadjon ki a tápra a kimenet, ha megáll az oszcilláció. Jelenleg ez kiakad, ha nincs rezgés.
A hozzászólás módosítva: Máj 3, 2018
Sziasztok! Egy kapcsolóüzemű táp ic-t hajkurászok.Egyedül az aliexpress.com-on találtam.Típusa dip7 PN8147.Ki szeretném váltani egy nálunk kapható típussal.Ötleteket kérnék.Előre is köszönöm.
Megint csak elmélkedtem. Ahogy írod, Karesz szerint is a vivő növelése az egyik fontos lépés a minőség felé. Van olyan, amikor a technikai háttér mint egy fal előttünk áll, pedig csak egy kicsit kellene tovább lépni. Számítógép alaplapok CPU tápegysége először egy, majd kettő, később három fázisú átalakítóval csinálta a 12V-ból azt a bizonyos 0,8-1,2V-ot 70-150A-en. Ma már 6 fázisú átalakító is van. Mi lenne, ha ugyanezt az elvet alkalmaznánk a hifi PWM erősítőben. 6 darab 250kHz kapcsolójelű izé fázisban egymáshoz képest 60 fokos eltolással(ezt az izét Karesztól tanultam) gyakorlatilag ha nem tévedek megfelel egy darab 1,5MHz kapcsolójelű erősítő felbontásának. Jelzem csupán csak elmélkedem, mert ez azért kemény dió lenne.
Emellett van még más megoldás is még magasabb vivő elérésére is. Egyik az OCIA alkalmazása volna. Alapvetően a BCA csak a vivő fázisát eltolva 90°-kal hídban. De ehhez ugye konstans vivő kéne, ezért a magam részéről elvetettem.
Szerintem egyszerűen áldozni kell és együtt élni a veszteségekkel. Ez sokat hozhat a konyhára minőség tekintetében. Láttad Te is hogy ügyködöm egy saját erősítőn. Ebben a kapcsolójel alapvetően MHz-es tartományban volna. De nem haladok vele normálisa mert sok mindent kell csinálnom mellette. Kár, mert ha 1-2 hetet rá tudnék szánni, már kész lenne és meg merném osztani Veletek. Ezért volt a kis vitánk Karessz-al(-el? melyik a helyes?) a vivő kialakulását illetően, mert bevallom férfiasan el kellett olvasnom még egyszer az UcD-s publikációt vagy egy jó hónapja, mert nem emlékeztem, hogy a vivő hogyan függ a kimeneti szűrő töréspontjától. Itt viszont megint bosszúság van, mert a vivőt csak úgy tudjuk feljebb tornászni (egy szint felett értsd. késleltetés) hogy feljebb visszük a törésponti frekijét a kimeneti szűrőnek, de akkor ami jön a réven megy a vámon, mert a vivő elnyomása megint nem kielégítő. Szóval csak nem fogjuk megúszni... Ha a vivőt korrektül el akarjuk nyomni, az áramhullámosságot kell csökkentenünk. Ezt pedig szerintem a legcélszerűbb többszintű modulációval lehetne elérni. 3 szinten máris nyerünk egy 2-es szorzót. A Te mostani ötleted is nagyon jól mutatna pont emiatt, de őszintén megmondom egyelőre nem látom hogy lenne megoldható a megvalósítás úgy, hogy ne egy kész rémálom legyen a nyák tervezés ehhez... De lehet csak betojtam kicsit... A hozzászólás módosítva: Máj 3, 2018
Attól hogy feljebb tolódik a kimeneti szűrő töréspontja, és ez miatt a vivőmaradék nagyobb, még nem lesz rosszabb a hang, De ha zavar minket, akkor a vivőre hangolt rezgőkört lehet a kimenet után kötni, Ezt a gyári erősítők is alkalmazzák. Ott gondolom vannak előírások a maximális zavarkibocsájtásra.
Nagyon elkalandoztam már, és a lényeg kimaradt. Túl elbonyolítottam a kimeneti fokozatot. Az eredeti Karesz trafósára kell összpontosítani, mert az egyszerű, jó, csak vannak hibái. Végül is DIY erősítő lesz, és nem lenne gond ha könnyű lenne utánépíteni. Ha időm engedi, ezt az összenyitás gátlót kellene erőltetnem, mert ettől függ az üzembiztonság. |
Bejelentkezés
Hirdetés |








és azalatt futtatni az orcadet. De működik az a lényeg
















