Fórum témák
» Több friss téma |
A klónok CH340 Soros-USB illesztőjének drivere (Letöltés)
Hát ez? Csak a képeket kell nézni...
Bővebben: Link
Sziasztok!
Egy ismerősöm küldött egy képet egy programozható áramkörről. Vajon mi lehet ez és miben programozható. Az arduino felületről ez programozható?
Milyen felirat van a középső, négyzet alakú IC-n? Csak azért kérdezem, mert "programozható áramkörből" kb. annyi típus létezik, ahány csillag van az égen. Kivéve persze annak, aki ránézésre hellyel-közzel be tudja lőni, miféle fejlesztőpanel lehet a képen.
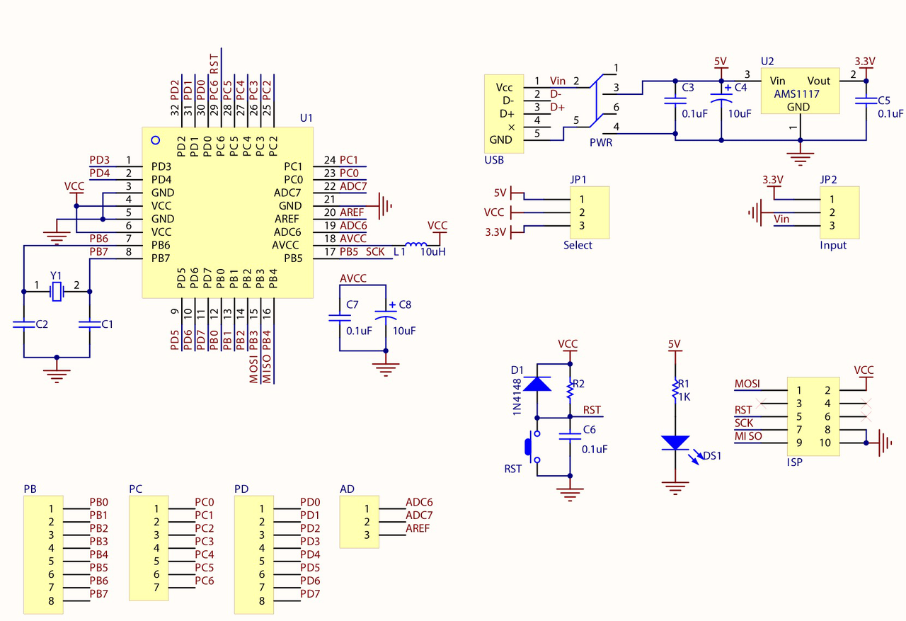
A nyákon látható feliratból elindulva ide tudtam elnavigálni, ezek szerint valamilyen ATmega van rajta (8, 48, 168, 328), AVR programozóval programozható a 10 pólusú ISP csatlakozón keresztül. Ha ezen rátöltesz egy megfelelő bootloadert akkor menni fog Arduino alól egy USB-soros illesztővel.
328p van rajta, es itt a rajza. . Az USB csak tápcsatlakozo. Programozni ISP -vel lehet (Dragon stb).
De lehet, hogy illeszthetö az Arduinohoz is.
Sziasztok! Egy előerősítő motoros (12V) potméterét szeretném arduinoval vezérelni. Az előerősítő +12V GND -12V feszültségről működik, tehát ezt tudom használni. A problémám az, hogy ugye a motort előre-hátra kellene forgatni. Mivel lehetne ezt egyszerűen megoldani? Shieldet előnyben részesítenék (nem találtam).
Szia, pedig bármelyik DC avagy léptetőmotort vezérlő shield alkalmas erre. például ez
Mi a probléma az előerősítő tápfeszültségével? A hozzászólás módosítva: Ápr 18, 2018
de ez olcsóbb. Nem shield, de...alakítsd át arra.
A hozzászólás módosítva: Ápr 18, 2018
Ha ez egy sima DC kefés motor áttétellel, akkor a megfelelő tápfeszültséget kell tudni mindkét irányban kapcsolni. Fordított polaritás esetén visszafelé forog. Egy híd kapcsolás a megoldás, 4 félvezető kapcsoló elem (tranzisztor, fet), vagy akár 2db váltóérintkezős relé.
Motorvezérlés H-híddal
Én ilyet használok kis dc mocikhoz nagyon egyszerű!
L9110S board
Köszönöm mindhármótoknak, így már rendben lesz! Nem tudtam, hogy a léptetőmotoros shieldek erre is jók. Azt gondoltam, teljesen más a működés.
Hali.
Valaki tudna ajánlani jó minőségű jumper kábelt kínából?(ebay, ali..) Esetleg árnyékolt is lehet ha van értelme..a mostanik lötyögnek, kicsúsznak.. Köszi!
Szia mindenki!
Van egy működő és egy nem működő arduino uno. Az lenne a kérdésem, hogy ha a működőből átraknám az ATMEGA 328P U kontrollert a nem működőbe, azzal károsíthatom a kontrollert? Azért gondolom, mert ha így működik a rossz, akkor valószínű, hogy a kontroller halt meg. Jól gondolom? Köszönöm előre is.
Előszőr próbáld meg újra programozni a nem működő atmega328at a működő UNOval.
Ha ezzel feléled akkor jó lesz. Erről van leírás. Ki kell venni a "rossz" uC-t a panelből és a jó UNO panel 4 5 lábával össze kell kötni . Külső kvarc + 2 kondi a uC köré. Lásd leírás lépései a linken. atmega328 ujra programozás UNO panellel Van 4 féle lehetőséged. Akár úgy is, hogy csak a rossznak vélt panelt használod fel , a rossznak vélt procival. Így a jó paneled és uC nincsen semmiféle veszélyben .De akár külső kvarc nélkül is megoldható az újra égetése a firmwarenek. A hozzászólás módosítva: Ápr 23, 2018
Köszi, már próbáltam több youtube videóból is, de nem sikerült.
Most kipróbálom a linkedet is, hátha...
Nem megy, ugyan az az eredmény.
Idézet: „Arduino: 1.8.3 (Windows 10), Alaplap:"ATmega328 on a breadboard (8 MHz internal clock)" avrdude: Yikes! Invalid device signature. Double check connections and try again, or use -F to override this check. Hiba a bootloader égetésekor. ”
bootloader csere megoldja a problémát!
Kinai alkotnak megint? Idézet: Ez már számomra zavaros, mint a teve álma! Nem 16 MHz-es külső kvarcról volt szó? „Alaplap:"ATmega328 on a breadboard (8 MHz internal clock)"”
Sziasztok!
Az lenne a kérdésem, hogy egy eredeti Arduino Mega SDA és SCL lába maximálisan hány eszközzel képes kommunikálni?
A I2C buszra csatlakoztatott eszközök számát nem az Arduino kártya, hanem a busz eredő kapacitása korlátozza. Valahol valamikor az olvastam, hogy ez max. 400 pF lehet, de ez az átviteli frekvencia és a felhúzó ellenállások függvénye. Felfelé csak az I2C busz felhúzó ellenállás húz (általában 4.7 vagy 2.2 kOhm). Ez az ellenállás a busz kapacitásával ad egy időállandót, amit az átviteli frekvenciával (standard 100 kHz, fast 400 kHz) kell összevetni. Szükség esetén használhatunk I2C busz kibővítő (bus extender) IC-ket is.
A másik korlátozó tényező a címzés lehet, mivel minden eszköznek egyedi címe kell, hogy legyen.
Szia!
Köszönöm a válaszod! Az extender IC-ről már hallottam, de nem hinném hogy az általam használni kívánt perifériákhoz szükséges lenne. Egy LCD meghajtó, egy digitális IC, egy óra áramkör lenne első körben vezérelve. A címzésük mindnek más és más, de utána nézek jobban. Meg megpróbálom kideríteni, hogy mekkora kapacitással "terhelnék" az Arduinot a perifériák.
Akkor jó.
Ha készítek egy kapcsolási rajzot, tudjátok ellenőrizni, hogy jó-e az amit szeretnék?
Ha modulokról van szó akkor annyi trükk lehet a dologban, hogy általában mindegyiken van felhúzó ellenállás. Három felhúzó párhuzamosan pedig túl kicsi lehet, bár kevés a valószínűsége. Lássuk a rajzot és a leírást is, mit értesz "digitális IC" név alatt.
Nem totál elkészített kapcsolás, de ilyesmi az elképzelésem.
Üdv!
Keresek egy könyvtárat, a neve WProgram. Mindenhol megnéztem, de sajnos csak kódot találtam hozzá(Itt.), és nem letölthető .zip fájlt. Tudna valaki segíteni, hogy a talált kóddal mit lehet kezdeni, vagy esetleg értékelném, ha valaki adna egy letölthető .zip fájlhoz egy linket. Előre is köszönöm!
Valójában ezt szeretném megépíteni, de azt írja ki a billentyűzetes program feltöltésekor, hogy nem találja azt a könyvtárat.
lent, fentről a második hozzászólásban olvastam, hogy át kell írni valamit a könyvtár kódjában, Nem tudom, hogy hogy lehet, de lehet, hogy azzal meg oldódna a problémám. Ha esetleg ezt is tudja valaki, legyen szíves megírni. Köszönöm! |
Bejelentkezés
Hirdetés |







.





