Fórum témák
» Több friss téma |
Sziasztok!
Az én problémám egy teljesen alap dolog, ennek ellenére nem boldogulok vele. Adott egy közelítéskapcsoló (tulajdonképpen három kell belőle) amelynek az adatlapja a fájlmellékletben megtalálható, ezt szeretném PIC-hez kötni. De a WIRING DIAGRAMS rész az adatlapban nem teljesen világos, hogy hogyan képzeli el és a NPN vagy PNP tranzisztorokat hova kell kötni és hogyan kapcsolhatom ezt a PIC-hez? Ebben kérem a segítségetek, köszi...
Hello, az NPN beállítást javasolnám. A PIC bemenetére felhúzó ellenálást teszel, vagy úgy programozod, hogy ott legyen és a kapcsoló a bemenetet testre húzza, és azt figyeled a programmal.
Nem kell semmilyen tranzisztort sem bekötnöd.NPN változatnál érzékeléskor a 4-es lábon alacsony szint jelenik meg, PNP változatnál magas szint.Szükség lesz még a kimenőjel feszültségillesztésére a PIC 5V-jához, gondolom 24V-ot fog kapni a szenzor.
üdv
A kérdés még nyitott: NPAP, vagy PPAP típusjelű az, ami neked van?
Hello !
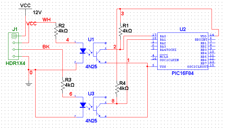
Az nem tranzisztor lesz ... hanem relékontaktus. Leg jobban úgy jársz ha 1 opto csatolon át közelíted meg a uControllert opto ledjének a tápját kapcsolja a kimenete az érzékelőnek-Az opto tranyója pedig a led hatására le/fel húzza a uC egyikportját. Tehát tegyél 1 (zöld/piros/sárga)ledet 1 ellenállást(2-4 k ohm ) 1 optocsatoló belső ledjét a kontaktusokra sorba kötve és X volt 12/24 amiről hajtod az érzékelőt. Ekkor látod ha a relé kapcsol vagy nem a LEDből. Azoptikai elválasztó pedig megvédi a uC-t a idegen fesztől / zavartol hosszú dróton, ipari zavarral terhelt környeztben sokféle tüske fesz jön létre ezt a ledek jobban elviselik mint a uC bemenete. Ezenkívűl áram jellel van vezérelve nem feszültséggel. Feszugrás nagyobb szokott lenni mint áramugrás. A port nagyimpadanciásnak tekinthető bemenetén jobban rombolhat a túlfesz ,mint az áram bementű kis impedanciás led meghajtó körben. Húúú no ezt jól körbe magyaráztam ... de remélem érthető volt .Tehát addig ügyeskedjél a 4 madzagon hogy esemény hatására világitson rajta 1 led vagy ne .
Hello
A közelítés érzékelőnek a típusa EC5525 és a PIC amít hasznbálni szertetnék a PIC18F4525-ös.
Nekem nem relékontakusnak tűnik, habár egyértelmű utalást nem találok rá.Viszont 2,5V drop az inkább félvezetőkapcsolóra utal.
üdv
Ha meg mégis nyitott kollektoros NPN PNP tranzisztor akkor is határozotabb és hosszabb életű az optikai leválasztáson keresztül bemenni 1 uC-t portján mint bármi egyébb galvanikus úton. Ha nagy távolságon át kell vinni a jeleket amin egyébb idegen jel is generálódhat.
Ebből pont a kimenet típusa nem derül ki.Mindegy, ha megvan akkor a korábban általam,és Kera Will kolléga átal leírtak alapján kösd be.
üdv
Szia
Elkészítettem egy kis kapcs rajzot amire gondoltam és amire jutottam a leírás alapján.
Eddig jónak tünik csak miért nem RB használod ?
Ott van felhúzó ellenállása is a porton nem kell a tranzisztorra tenni kívülről. RBPU bit a uC adatlapján. Persze ha a RB másra kell akkor nem szóltam De mért kell neked 2 portot elfoglalni 1 állapot miatt ???
Szia
Hülye voltam elnézést, a kimenet DC 200mA, NPN, PNP
Sietem amikor a kapcsrajzott összeállítottam, de ebben teljesen igazad van tényleg jobb az RB portot használni.
Nem raktál sorba 1 ledet az optocsatolóval.
Lehet ez pocséklásnak tünik de nem ... hibakeresés, tesztelés során hasznos ha ott virit vmi állapotjelző eleve a panelen is ... nem kel oda nyúlni mérni vmivel ... nomeg a dobozba is jól mutat ha van 1kis élet a működés közben ... kicsit karácsonyfás de itt jó ha van ... stb ... hiába van eleve az érzékelőn is ha nem vannak egymás közelébe akkor nagy segítség az.Akár vezetékszakadás vizsgálatra is ... relé levesz és külső fesz beküld 9V elem ... erre is működnie kell, virít a led . No meg miért kell 2 portot elpocsékolni 1 érzékelő 1 állapot vagy kapcsol vagy nem -... Vagy lehúzó vagy felhúzó avagy földre vagy tápra kötött terhelésnek kell adnia a kimenő feszt .. ezért van NPN PNP kimenete ... és négy féle bekötéssel cifrázva a kimenete ...
Igazad van, most már értem, az egészet és köszi a gyors válaszokat mindenkinek
Oks de ne essél túlzásba ... a belső felhúzó ellenállatot leddel nem kell díszíteni
. LED2 nem kell !Nem nagyon világítana... 10-100k körüli az RBPU. Elég az opto ledjével sorba kötni ahogy a LED1 van.
Sziasztok!
A kapcsolást megépítettem, de a fenti ellenállásokkal nem működik, mivel csak 1,9V jön le a kimeneten. Viszont, ha a felhúzót csökkentem r330-ra, az előtétet pedig 10k-ra, akkor 4,5V-ot kapok a kimenetre, ami nekem már több mint tökéletes ![]() Rendben van ez így, vagy valamit rosszul értek, csinálok?
Szeretnék építeni egy számlálót ami számolja, hogy hány ember megy be egy ajtón. Gondoltam, hogy egy ilyen közeledés kapcsolót használnék, de már nagyon rég foglalkoztam elektrónikával. Ha esetleg valaki tudna segíteni, azt megköszöném.
Sziasztok !
Abban kérném a segítségeteket hogy az ünnepek alatt szeretnék készíteni egy gépet. De: A lényeg annyi lenne hogy a közelítés érzékelőt szeretném összekötni pneumatikával.. A mágnes érzékelő indítsa el a két kompakt hengert majd miután megszűnt a jel, húzza vissza azokat. Hogyan kell összevarázsolni az elektromos vezérlésű szelepet a közelítés érzékelővel ? Laikus vagyok és a környékemen nem sok hozzáértő ember van ! Kérlek segítsetek ! Köszönöm előre is ! A hozzászólás módosítva: Dec 9, 2014
Idézet: nem tudom mi, de célját sem. A gyereket akarod vödör vízzel letölteni ha fához közeledik, vagy a rénszarvasokat tökön lőni?„kompakt henger” Milyen szelep és milyen érzékelő ???
Sziasztok !
Segítséget szeretnék kérni hogy mit hogyan kössek be hogy a munkahenger működjön .... Van egy kapacitiv közelítés érzékelőm , száma : E3F-DS30C4 Sends Infrared Rays Type DC 3 Wire NPN NO (Normal Open) Opposed/ Through Beam Type Voltage DC 6-36 V Current 300mA Sensory Distance 10cm electric positioner Head Diameter 1.6cm Cable Length 1.2m/47” Van egy pneumatikus mágnes szelepem 5/2 ms G 1/8 24 v 3,5 w és van egy monostabil munkahengerem amit működtetni kellene. Kérdésem az lenne hogy miként tudnám megoldani azt hogy ezzel az érzékelővel jelet adva a mágnes szelep működjön majd a munkahenger nyisson majd a jel eltűnésével a munkahenger vissza álljon kiindulási állapotába. Hogyan kellene ezt összekötni. Nem értek hozzá azért kérdezlek titeket mit mivel hova kössek. Őszintén nem szeretnék se plc-t, se mikrokontrollert bevonni a dologba mivel tök egyszerű gépre kell ezt felfabrikálni ... Tisztelet és köszönet mindenkinek aki segít !
Üdv!
Először is ez egy optikai érzékelő, infravörös fénnyel. Hogy jó e neked, attól függ milyet vettél, lehet prizmás (avagy fénysorompó), vagy tárgy reflekciós. Én szerintem még szükséged lesz egy késleltetésre, mert a kapcsolási szint körül össze-vissza fog csapkodni a munkahengered, ha csak úgy összekötöd. Esetleg még egy relé is kelleni fog, a szenzoron csak pár 100mA folyhat át. A hozzászólás módosítva: Márc 2, 2018
Keveredik szezon fazon nálad ... Mi a kapacitív érzékelő egy infrában?
Értem én hogy spórolni akarsz a szakemberek bevonása nélkül ... De kontárkodasnak is van hátránya pláne ha ez egy munkagép lesz . Egy csomó apróságot figyelembe se veszel ... Amik még számítanak szabványok munkavédelmi biztonsági üzemeltetési ...stb. Légyszives gondold át megéri-e ezzel játszani ? Persze itt bármit tudunk mondani ... Biztos hasznos információkat kapsz ... De mivel Te kivitelezed így felelősséget senki sem vállalhat érte. A hozzászólás módosítva: Márc 3, 2018
Hello! Talán ez alapján megérted. Tekintve hogy az érzékelő csak 100mA-el terhelhető, egy 24V-os relét célszerű közbe iktatni.
Sziasztok!
Ha jól tudom akkor vannak az úgynevezett "két vezetékes" induktív érzékelők amiket a terheléssel sorba kell kapcsolni. Mint pl. ez : Bővebben: Link Ez helyett még csak véletlen sem lehet bekötni egy ilyen 3 vezetékest ugyan ebben a formában ugye ? Max ilyen 100mA kellene kapcsolni.
Hello! Be tudnád köti egy zénerrel, de a kapcsolt elemről hiányozna a kapcsolóeszköz minimális feszültsége, itt pld. 10V. Ha ez nem gond, és/vagy az önfogyasztás (ami itt csendben el van hallgatva), akkor megoldható.
Az önfogyasztás nem probléma.
A feszültséghiány az úgy mutatkozna meg hogy pl. ha egy lámpát kapcsolnék 12v-rol, akkor ezzel a zéneres megoldassal a lámpa csak 2v kapna ? Esetleg egy gyors rajzot kérhetnék hogy hogyan lehetne ezt bekötni zénerrel ? A hozzászólás módosítva: Júl 13, 2018
|
Bejelentkezés
Hirdetés |




opto ledjének a tápját kapcsolja a kimenete az érzékelő
... de remélem érthető volt 









