Fórum témák

» Több friss téma
Fórum » Kapcsolóüzemű táp 230V-ról
 
Témaindító: cimopata, idő: Szept 13, 2006
Témakörök:
Lapozás: OK   714 / 789
(#) ferci válasza frissadam hozzászólására (») Márc 27, 2018 /
 
Szia!
Először is tegyél fel egy pontos metszeti rajzot az általad megtekert trafóról és egy sort külön kinagyítva.
(#) frissadam válasza ferci hozzászólására (») Márc 27, 2018 /
 
Mellékelek képet. Elég kusza a tekerés. A sodrott réz nem a legjobban tekercselhető szorosan egymás mellé. Simán tekerjem újra szorosan aztán jó az úgy? Vagy ne tekerjem össze a 4 darab drótot ha nem próbáljak párhuzamos maradni?

trafo.jpg
    
(#) ferci válasza frissadam hozzászólására (») Márc 27, 2018 /
 
1., a 10 mm nagyon nagy... 1 mm kb. elég, azzal lehet variálni a szórt induktivitást szűk határok között ( 0.6-1.5 mm );
2., mintha írtam volna valakinek, hogyan kell tekerni és főleg ebben a frekitartományban: nem sodorva, hanem szépen egymás mellé a meneteket. 4 szál nem sok ilyen menetszámnál. A szkin-hatás se érdekes ebben az esetben;
Sorok között pedig tegyél hőálló szigetelést, 1-2 mm margin se árt, ha van ( ez ugye nem flyback lesz).
3., pontosan rajzolni se nagy kunszt, van nagyítási lehetőség bármelyik programban.
(#) fastaction hozzászólása Ápr 7, 2018 /
 
Sziasztok! Az U.K.T. segédtápjában (TNY255) a kimeneti elektrolit kondi mennyire fix 220uf ? Például a 470uf , már vészesen lelassítja a fesz. szabályzást? Most , csak 100uf és 470uf van itthon. A táp 120mA ad le a vezérlésnek. Előre is köszönöm!
(#) granpa válasza fastaction hozzászólására (») Ápr 7, 2018 /
 
Tégy be 2 db. 100 µF-ost, //, vagy 2 db. 470 µF-ost sorosan, az jó közelítés.
(#) fastaction válasza granpa hozzászólására (») Ápr 7, 2018 /
 
Köszönöm! A 2db 100uf - ot meg is tudom oldani . Megyek is forrasztani !
(#) lelkes amatőr hozzászólása Ápr 14, 2018 /
 
Sziasztok,
Érdekes hibába futottam bele.
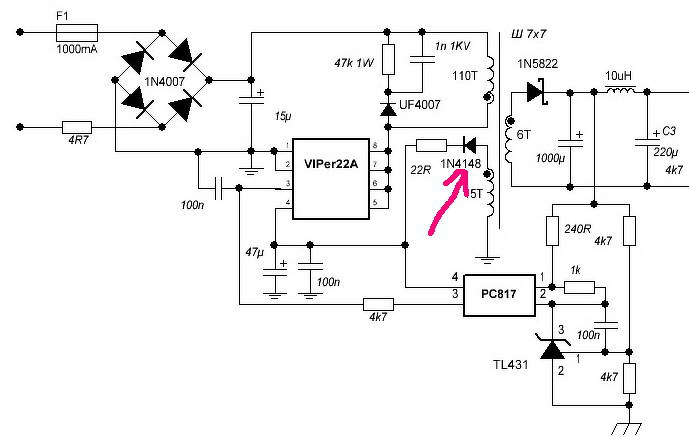
Egy Navon DVD-player tápegysége elszállt, Viper22A felrobbant, a puffer kondi erősen meghízott, 2 Amperes bizti elszállt.
Ezeket cserélve meg ellenőrizve a többi részt bekapcsolás után csak lüktetve indult a táp, az 5 és 12 volt erősen ingadozott, a készülék nem indult.
A panelon volt egy dióda jelölve (rajzon piros nyíl) ami nem volt beépítve gyárilag, ennek ellenére a hiba elött kb. egy évet ment gond nélkül.
Próbaképp tettem oda egy gyors diódát, rögtön beindult a táp, a hiba elmúlt. A 2 Amperes biztit lecseréltem 1 Amperre.
Kérdés: eddig hogyan mehetett nélküle ill. ha kiveszem akkor mi okozhatja még a lüktető tápfeszt?
(a rajz nem 100%-ban a tényleges, de ugyanez lényegileg)
A hozzászólás módosítva: Ápr 14, 2018

viper22a.jpg
    
(#) tothbela válasza lelkes amatőr hozzászólására (») Ápr 14, 2018 /
 
Azért megnézném, hogy nincs-e a készülékházban valahol. Lehet, hogy kiolvasztotta magát, vagy valami lelökte. A rajz szerint tényleg nem mehetett volna nélküle.

Vagyis szabályozatlanul. A kis kínaiak ha valami üzemel, akkor el is adják. Nem mindig törődnek azzal, hogy üzembiztos legyen.

Lehet, hogy az új IC már tartalmazott védelmet arra, hogy segédtáp nélkül ne induljon el.
A hozzászólás módosítva: Ápr 14, 2018
(#) lelkes amatőr válasza tothbela hozzászólására (») Ápr 14, 2018 /
 
Gyári forrfüleken az eredeti kínai cin is ott volt, biztos, hogy nem volt benne a dióda. Gyereknek lett véve, szétszedve elöttem még nem volt.
(#) Zsiroskenyer hozzászólása Júl 13, 2018 /
 
Sziasztok!

Építettem egy áramgenerátoros kapcsolóüzemű tápot a 40W-os LED-es lámpámhoz, mert a saját tápja tönkrement, és egyszerűbbnek láttam újat építeni, mint a régi tápot kibányászni a gyantás trutyiból.
A régi tápra ez volt írva: "Constant current LED driver, 1,4A, 15-30V DC"

A Problémám a következő:
A táp működik, a ledek is szépen mennek róla, viszont elég hangosan "szörcsög" a trafó.
A ledek helyére szabályozható műterhelést kötve rájöttem, hogy csak kb. 16V felett hangoskodik,
ha ez alá megy a kimenő fesz, akkor csöndben van a táp. (A ledeknek kb. 25V kell.)
Próbáltam letekerni valamennyit a szekunder menetszámból, de nem sokat segített.
Lehet, hogy a TL431-nek nem tetszik az a tranyós megoldás az áramkorlátozásra.
Nem tudom mennyire jó ez a megoldás, de működik, mert 5-40V-ig szépen tartja az 1,4A-t
és nem is ingadozik. Csak hangos...

Mellékelve a kapcsolás, elnézést az igénytelen rajz miatt, de most nem volt kedvem újra rajzolni.

Ha valakinek van valami ötlete, azt előre is köszönöm!
A hozzászólás módosítva: Júl 13, 2018
(#) latyakosa válasza Zsiroskenyer hozzászólására (») Júl 13, 2018 /
 
Szkópod van ? Lehet a zajongás együtt jár a primer oldalon több kapcsolási cuklus leállásával, ennek a szakaszos működésnek a hangját hallod.
Ha szekunder oldalon kissebb elkót teszel a kimenetre akkor is marad a szörcsögés ?
Ha a primer oldalon akarsz szkóppal mérni akkor leválasztó trafót használj!
A hozzászólás módosítva: Júl 13, 2018
(#) Zsiroskenyer válasza latyakosa hozzászólására (») Júl 13, 2018 /
 
Igen, van szkópom, de még nem mértem rá a tápra.
Ma már nem állok neki, de holnap megnézem mit mutat a szkóp.
Meg kipróbálom kisebb kondival is.
Én is arra gyanakszom, hogy ki-be kapcsolgat, csak az a furcsa, hogy kisebb terhelésnél nem csinálja. Általában fordítva szokott lenni.
(#) latyakosa válasza Zsiroskenyer hozzászólására (») Júl 14, 2018 /
 
Trafó primerje gyári, légrésen változtattál esetleg mikor a szekunderről letekertél?
(#) Zsiroskenyer válasza latyakosa hozzászólására (») Júl 14, 2018 /
 
Egy EI-28-as trafó van benne, a légrés gyárilag ki van alakítva a magból (kb. 1mm), változtatni nem tudok rajta (max. bele tudok tenni valamit).
A tekercselés pedig a következő:
Legbelül a primer egyik fele (15 menet, 0,4 mm), rajta a szekunder (10 menet, 2*0,8 mm),
felette a primer másik fele (15 menet, 0,4 mm), legkívül pedig a segéd tekercs (5 menet, 0,4 mm)

Közben méregettem a szkóppal és tényleg nem a legjobb a jelalak. És észrevettem, hogy a terhelés változtatásával nem csak a kitöltés, de a frekvencia is változik (nem is kicsit).
Még ami furcsa, hogy kb. 10W-tól fölfelé állítva a terhelést 18kHz-től 90kHz-ig egyenletesen változik a freki. De ha letekerem 10W alá a terhelést, akkor egy ponton fölugrik a freki megint 80kHz-re, és ilyenkor tökéletes a jelalak és nem is zenél a trafó.

(Ha teljes méretben nyitod meg a képeket, akkor jobb oldalon le lehet olvasni a frekvenciát.)
A hozzászólás módosítva: Júl 14, 2018
(#) latyakosa válasza Zsiroskenyer hozzászólására (») Júl 14, 2018 /
 
Hol mérted a jelalakot?
(#) Zsiroskenyer válasza latyakosa hozzászólására (») Júl 14, 2018 /
 
A trafó szekunderén. A primer oldalon nem tudok mérni, mert nincs leválasztóm.
A hozzászólás módosítva: Júl 14, 2018
(#) Zsiroskenyer válasza Zsiroskenyer hozzászólására (») Júl 14, 2018 1 /
 
Nem tudom mennyire fontos, de a primer oldalon a tranzisztor B-E között lévő 100pF-os kondi helyett 680pF-os van bent, mert nem volt itthon kisebb. Lehet, hogy ez okozza a hibát?
(#) latyakosa válasza Zsiroskenyer hozzászólására (») Júl 14, 2018 /
 
Ha van 2 egyforma vagy közel egyforma szekunder feszültségű trafód, Pl két puskás trafó. Abból tudsz leválasztót csinálni ha a szekunderüket kötöd össze. Agy egyik primerre a hálózatot, a másik trafó primerjére a tápodat kösd.
(#) Zsiroskenyer válasza latyakosa hozzászólására (») Júl 14, 2018 /
 
Igen, tudom, van is két egyforma puskás trafóm, de azok csak 20VA-esek, a táp viszont 40W-ot is fogyaszthat. Szerintem nagyon leesne a fesz.
De amúgy miért jobb, ha a primer oldalon mérek?
(#) latyakosa válasza Zsiroskenyer hozzászólására (») Júl 14, 2018 /
 
Köss sorba két kondenzátort, Pl 2 db 680p kondit és kiderűl javul-e a helyzet. Előfordulhat, hogy betelít a magod a késői áramkorlát miatt.
(#) latyakosa válasza Zsiroskenyer hozzászólására (») Júl 14, 2018 /
 
Le tudod mérni a primer áramot, és a kapcsoló jel alakját is. Mivel 10w felett már előjön a hiba, a 20w trafó elég oda. De rövid időre a trafók bírják a túlterhelést is.
A hozzászólás módosítva: Júl 14, 2018
(#) latyakosa válasza latyakosa hozzászólására (») Júl 14, 2018 /
 
Nem tudom mennyi a szkopod max bemeneti feszültsége, vigyázz a nagyfeszt nem mindegyik bírja!
(#) Zsiroskenyer válasza latyakosa hozzászólására (») Júl 14, 2018 /
 
Összeraktam 6db 680pF kondit, így kijött 113pF, beleraktam a tápba, de semmi nem változott. Az mondjuk érdekes, hogy ha teljesen kihagyom azt a kondit, akkor se változik semmi.
Lehet nem is kell bele...
(#) Zsiroskenyer válasza Zsiroskenyer hozzászólására (») Júl 14, 2018 /
 
Mindjárt összerakok egy leválasztót, ahogy írtad és megmérem a primer áramot is.
(#) Zsiroskenyer válasza Zsiroskenyer hozzászólására (») Júl 14, 2018 /
 
Hát ez nem jött be. Összeraktam a két puskás trafót. Üresen 200V AC jött ki belőle, egy 15W-os izzóval terhelve ez 180V-ra csökkent, 50W-os izzóval 120V-ra, de ha rárakom a tápot, akkor leesik a fesz. 40V-ra. A táp ugyan elindul, de csak 300mA jön ki belőle. És így is sípol, csak halkabban. Úgy tűnik többet vesz fel a hálózatból, mint gondoltam.
(#) latyakosa válasza Zsiroskenyer hozzászólására (») Júl 14, 2018 /
 
Így leválasztó trafón üzemeltetve, mennyi a feszültség a primer pufferen, kb 50-60V?
Ha zajong akkor reméljük a zaj oka is változatlanul jelen van, mérjünk egyet a primer negatív és a Gate illetve a source ellenálláson is szkóppal !
A Puskás trafók mekkora szekunder feszültségűek ?
(#) GPeti1977 válasza Zsiroskenyer hozzászólására (») Júl 14, 2018 /
 
Hiányzik a két gnd-t összekötő kondenzátor, de oda az ide előírt fajta kell.
(#) Zsiroskenyer válasza latyakosa hozzászólására (») Júl 14, 2018 /
 
A trafók 2*115/2*12V-osak. Viszont szerintem az előbb valami megzavarta a multimétert, mert csak 20V AC van a leválasztó kimenetén, a pufferen meg 16V DC-métem. Elég furcsa, hogy így is megy a táp.
(#) latyakosa válasza Zsiroskenyer hozzászólására (») Júl 14, 2018 /
 
Valami ármányság van ott a mérésedbe
Ha a leválasztást úgy csinálod, hogy a puskás trafók primerjeit párhuzamosan kötöd, a szekundereket meg sorosan akkor kapsz kb 48-50VAC-t. A két trafó kitesz 40VA-t.

Lehet nem ártana kicsit nagyobb primer puffer amig a leválasztó trafón van az áramkör.
A hozzászólás módosítva: Júl 14, 2018
(#) Zsiroskenyer válasza latyakosa hozzászólására (») Júl 14, 2018 /
 
Na most már jónak tűnik ez a leválasztós téma. Így 50V AC jön ki a leválasztóból és 65V DC van a pufferen. És így már meg van az 1,4A a táp kimenetén is. Úgy látszik kevés volt az a 20VA.

A szkópomnak meg nem nagyon tetszik ez a sok kábel meg trafó, ami itt az asztalon van nálam.
USB szkópom van (Digilent Analog Discovery 2), és amikor bedugom a tápot (leválasztóval együtt), akkor elveszti az USB kapcsolatot a géppel. Van analóg szkópom is, de az nagyon buta, meg ahhoz mérőkábelem sincs, úgyhogy azzal sajnos nem lehet pontosan mérni.
De azért még nem adom fel!
Következő: »»   714 / 789
Bejelentkezés

Belépés

Hirdetés
XDT.hu
Az oldalon sütiket használunk a helyes működéshez. Bővebb információt az adatvédelmi szabályzatban olvashatsz. Megértettem