Fórum témák
» Több friss téma |
Fórum » Kutya macska (vad) riasztó
10:1 trafo jó a kutyariasztóba?
Mindenképpen mikrokontrollerről szeretném hajtani, hogy programozható legyen, és bármiféle hangot könnyedén elő tudjak állítani.
Mit jelent pontosan a hídban hajtás? Hogyan tudnám megvalósítani? A hozzászólás módosítva: Dec 3, 2017
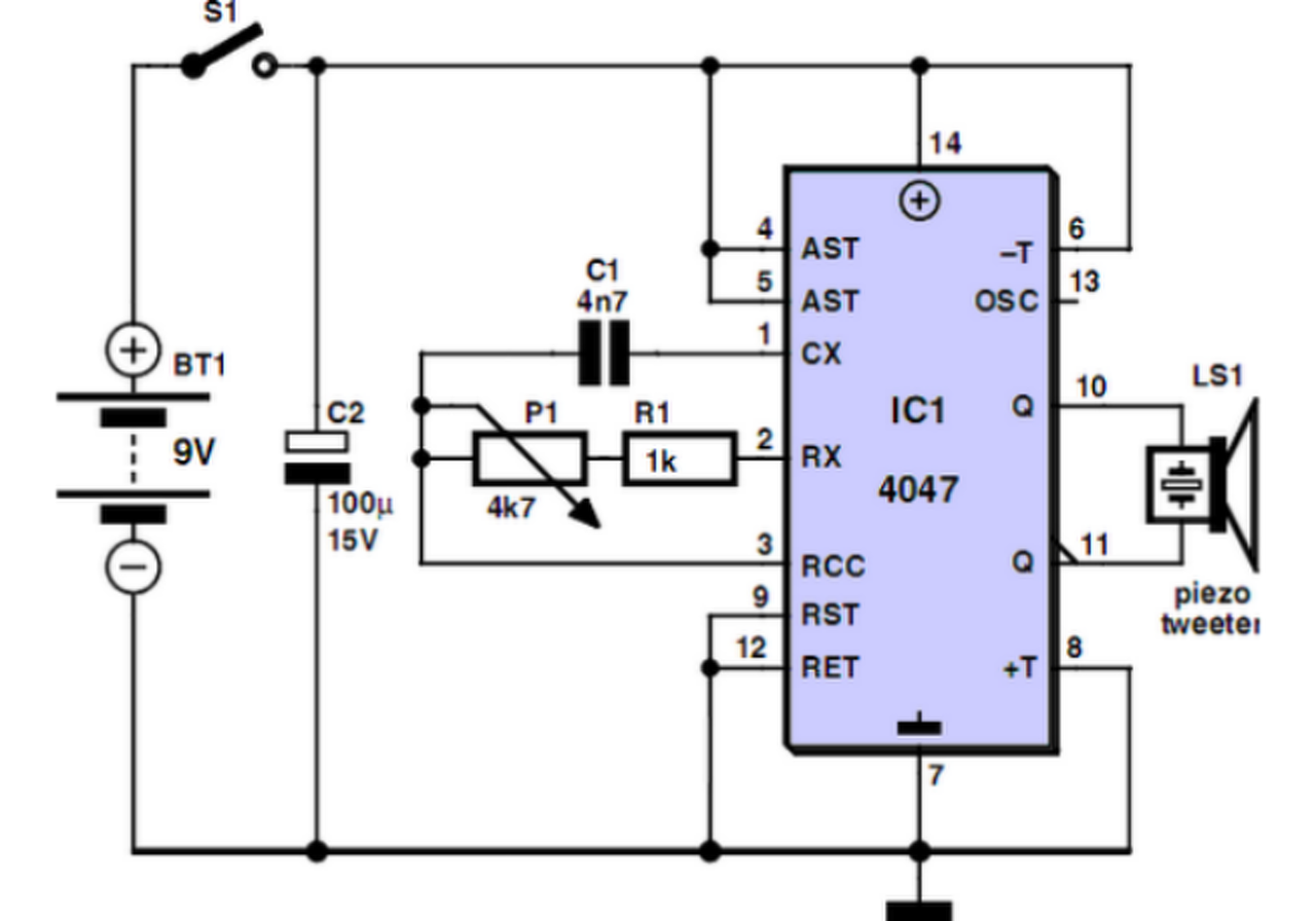
Miért nem kell bele ellenállás?
Hogyan tudnám hídba kötni, az mit jelent pontosan? Van előtte tranzisztor, a rajzot megnézted? Köszi a válaszod!
Sziasztok ! Utánanéztem ennek a kapcsolásnak és ugy vettem észre ,hogy hibás.Igaz ez?Valaki esetleg ránézne?
Szia! Te megépitetted a kapcsolást már?
Talàltam egy ijlyet_is !
A hozzászólás módosítva: Dec 6, 2017
Moderátor által szerkesztve
Szia!
Én ezt a változatot építettem meg, nagyon régen a szúnyogok ellen. Neked azért a másik kapcsolást tettem fel, mert nagyobb teljesítményt szeretnél. A hozzászólás módosítva: Dec 5, 2017
Sziasztok! Mi a kölömbség a két kapcsolás közt?Esetleg teljesitmény?
Leginkább az alkalmazott végfok teljesítménytranzisztorainak fajtái közti különbség az eltérés...
A helyesírási szempontból nem megfelelő hozzászólások és a rájuk adott válaszok eltávolításra kerülnek.
Sziasztok,
Valakinek nincs véletlenül egy elfekvőben lévő rajza, ami a kutyarisztót csak akkor kapcsolná be amikor a kutya elkezd ugatni és kb. 20-30 mp. múlva kikapcsolná? A hozzászólás módosítva: Jan 14, 2018
Szia,
Köszi, előbb megnézem a rajzokot ott és, ha nincs majd kérdezek ott is .
Hello! Tessék..
A hozzászólás módosítva: Jan 14, 2018
Szivélyes üdvözletem,
Nagyon bíztam benne, hogy kisegítesz. Nem is csalódtam. Mégegyszer: nagyon köszönöm.
Üdvözöllek,
Megépítettem a kapcsolást, elsőre működött. Mégegyszer köszönöm. A hozzászólás módosítva: Feb 2, 2018
Hello! Szívesen, de ha a relé a 12V-ot kapcsolja, lehet egy N-Fet is megtette volna a relé helyett, ha a negatívot is lehet kapcsolni a fogyasztónál..
Köszi a tanácsot, ha majd a rele megadja magát a sok kapcsolás miatt átalakítom a tanácsod szerint.
Sziasztok! Egy érdekes videót láttam kutyák riasztására. A lényege, egy szikraköz - ha a gombot megnyomjuk folyamatosan szikrázik,- és ezt egy kólásüvegből készített tölcsérrel "irányitjuk" a kívánt helyre. Én egy gázgyújtó eléggé halk szikráját /kattogását/ használtam. Eredmény macskáknál : elfutnak. Kutyáknál: változó- meglepődnek, megtorpannak. Nem tudom miért. A problémám az, hogy szerintem a szikrázás hangosságát kellene egy jó kapcsolással növelni. Vajon, ha egy egyszerű hangszórós kapcsolással valósítanánk meg a hanghatást /szikra nélkül/ mi lenne ? Vagy lehet, hogy a szikra tartalmaz valamilyen komponenseket, amit nem bírnak? nem tudom ? Mindenesetre rém egyszerű, az elektronikus szikráztatást kéne megoldani, vagy felhasználni készen valamit. /ötletek/ Érdemes elgondolkodni.
Szia!
Egy barátomnak raktam össze egy szikráztatót kutyariasztónak, én ezt használtam hangadónak. Bővebben: 400kV
Szia! Az érdekelne, hol lehet venni ezt a szikráztató generátort ? Egyébként rájöttem arra, hogy a szikra hanghatás- tulajdonképpen egy apró csattanás, ezért működik jól. /kutyák, cicák nem szeretik ezt,- az biztos/
pl.: elektromos gázgyújtó (nem piezzo), elektromos légycsapó, régi vaku nagyfesz elektronika, lásd e-bay kütyük ...stb és a szikraköz ami között át át csapkod.
A hozzászólás módosítva: Júl 31, 2018
Szeretnék egy olyan eszközt, amivel kb. 10-12 m-ről ki tudnék kergetni egy agresszív kutyát a virágoskertből. Tudom, hogy a piezo a nyűgös, erről kérnék bővebb infót.
Vödörnyi H2O, emeletről zutty?
Az sem baj, ha a gazdira is jut belőle
Én hajlanék arra, hogy a virágoskertbe egy távvezérelt kutyariasztót tegyek (akár egy vezetéknélküli csrngővel vezérelve).
Kérdezzed meg a kutya gazdáját, hogy miként lehetne megtalálni azokat a virsliket a kertben, amibe véletlenül belenyomódott néhány hármas-horog. Mielőtt még egy kóbor kutya befalná őket, és baj lenne.
Riasztó témakörben használnak 120 dB-es és nagyobb visítókat
Off: Azt sem tudom, kinek válaszoljak: A gazdi butább, neveletlenebb, mint a kutyája, ráadásul egy agresszív, nagypofájú banya. (Frusztrált tanerő.) A kutyát sajnálom, hogy ilyen hülye gazdája van (34 m2-ben vizsla!). Off.
"qvasz2": ezekről a nagy hangerejű piezókról szeretnék infót: beszerzés, típus, meghajtás, etc. A többit kivadászom a témából. A mozgás/hangérzékelőt leteszem a kertbe (a falon el tudom dugni), de a készüléket muszáj az erkélyemre tenni (cca. 10-12 m a riasztandó helytől), mert ha észreveszik, hogy azért menekül a kutya onnan, leverik a földszinti szomszédok (nagy haverság van a 3 fszt-i bunkó közt! Van még egy pudli is). Kb. 25-30 m2 lefedendő terület, ~40°-os szögből.
Konkrét infóm nincs, csak mint irányt írtam a riasztót. Viszont azt tudni kell, hogy pl. a 120 dB, az 1m-re van megadva, 12m nél már csak a töredéke lesz.
Valamint ezek a kütyük szirénák szoktak lenni, nem hangszóró, tehát a meghajtás és a hangkép bele van építve, csak 12V kell neki és visít, ezzel tovább nehezítve a más irányú felhasználást. Nem tudom, hogy mi az elképzelésed, de egy társasháznál fognak szeretni, ha hallható tartományban zajongsz. Ultrahangokra pedig ezek a cuccok, szerintem, nem nagyon lesznek jó. |
Bejelentkezés
Hirdetés |















