Fórum témák

» Több friss téma
Fórum » Labortápegység készítése
Egyéb népszerű labortáp témák:
- SMPS labortáp
- Labortáp javítása
Lapozás: OK   696 / 852
(#) alita válasza tbarath hozzászólására (») Júl 28, 2018 /
 
Az Alkotótól kapott tanácsok átvizsgálása után minden mérési pont jó volt,
kivéve a TL 072 IC kimeneti pontján nem volt feszültség Kicserélése után
a tápegység tökéletesen működött.
Köszönetem fejezem ki ez úton is Alkotónak.
(#) alita hozzászólása Júl 28, 2018 /
 
Labortáp építők figyelmébe ajánlom a Hestore-nél kapható

VCS-100V/10 A LED-es feszültség és árammérőt.
Egy modul mindkettőt magába foglalja belső sönttel.1.130.-Ft-os elfogható áron.
(#) kalaci hozzászólása Aug 4, 2018 /
 
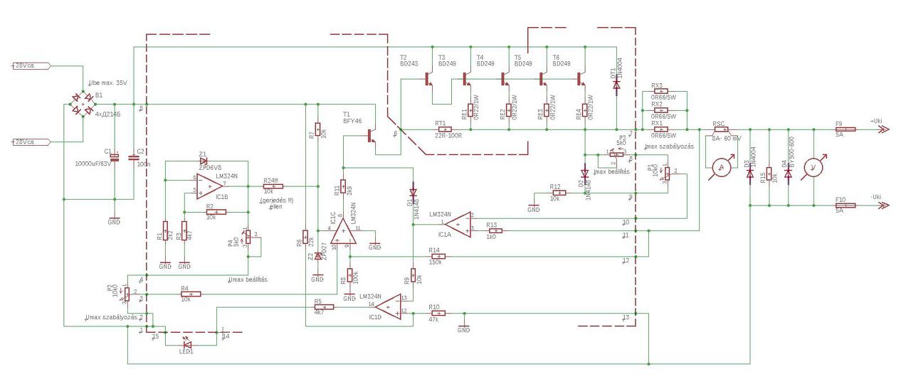
A "Cikkek" => Áramforrások, tápegységek => Labortápegységek alatt az első cikk a "Stabilizált labortápegység 0-30V 2mA-3A" .
Átnézve a kapcsolást azt látom, hogy egy Darlington emitter-kimenetű stabilizált táp, amelyet a nyers, pufferelt feszültség és a negatív segédfeszültség közé kötött TL081 vezérel. A problémám az, hogy szerintem a TL081 tápfeszültségének abszolút maximum értékét meghaladja a kapcsolás.
A hálózati trafó 25 Volt váltó, 75 Wattos, ami Graetz-egyenirányított. Ha a gyök 2 x 25 V = 35,36 V-ból levonom a diódákon maradó 1,2 Voltot, akkor 33.36 Volt marad, ez még éppen beleférne a katalógusadatba. Azzal nem is számoltam, hogy egy 75 Wattos trafónak legalább 1 voltos dropja lehet, terheletlenül az a 25 V lehet 26, vagy több. De a kapcsolási rajzon 2 darab TL081-nek a negatív tápfeszültsége egy -5,6 Voltos segédtápon van, ezzel már jócskán meghaladva az abszolút maximum értékét.
Valamit elnéztem?
Van megoldás, mert az LM34071 pin-kompatibilis a TL081-el, és a tápfeszültsége 44 Volt lehet. De elég 1 darabot (az eredeti cikk szerinti IC2-t) kicserélni, mert 1 db. 10 Voltos Zener beépítésével a másik két TL081 maradhat. Az LM34071 nem FET-bemenetű, de ennek, úgy látom, nincs jelentősége az adott áramkörben.
Van itt valaki, aki megépítette ezt a tápot?
(#) Hp41C válasza kalaci hozzászólására (») Aug 4, 2018 /
 
Nem az MC34071 -re gondolsz? Az MC34081 FET bemenetű és a tápfeszültsége max. 44 Volt lehet.
(#) rascal válasza kalaci hozzászólására (») Aug 4, 2018 /
 
Nem nézted el, tényleg túl van hajtva a műveleti erősítő. Én az egy tranzisztoros verzióját építettem meg, de 20V-os a trafóm van. Azzal nincs ilyen gond.
(#) vaszily válasza kalaci hozzászólására (») Aug 4, 2018 / 1
 
Szia. Én megépítettem még iskolás koromban és ha jól emlékszem 24V-os trafóval volt hajtva és hiba nélkül ment
(#) kalaci válasza Hp41C hozzászólására (») Aug 4, 2018 /
 
De, természetesen, elírtam a prefixet. A FET-bemenet nem szükséges, igaz, nem is árt nem is árt, az offszetje kisebb (fél mV), de azt úgyis kompenzálni kell. Esetleg el lehet gondolkodni a kompenzáláson, mert a nagyobb slew-rate és sávszélesség gerjedést okozhat. Viszont kétszer-ötször annyiba kerül.
Köszönöm a korrekciót!
Az eredeti kérdésre nem mondasz valamit?
(#) Akashi válasza alita hozzászólására (») Aug 14, 2018 /
 
Beruháztam egy ilyen kis műszerbe, de lenne is egy kérdésem..

Építek egy labortápot, aminek a tápellátását EZ a 24VDC tápegység modul biztosítaná.
Namármost a műszer tápellátását erről a tápról közvetlenül meg lehet oldani, vagy be kell még építeni egy DC/DC konvertert leválasztásnak? Mondjuk egy ILYET?
A hozzászólás módosítva: Aug 14, 2018
(#) Kovidivi válasza Akashi hozzászólására (») Aug 14, 2018 /
 
A kicsi konverter nem választ le, csak stabilizál. A kimenete galvanikus kapcsolatban van a bemenő feszültséggel. Hiányzik egy linked szerintem.
(#) Akashi válasza Kovidivi hozzászólására (») Aug 14, 2018 /
 
Szerkesztettem közben.

Szóval ennek a kis műszernek a tápellátását galvanikusan le kell választani? Ha igen akkor milyen modullal oldható ez meg?
(#) Kovidivi válasza Akashi hozzászólására (») Aug 14, 2018 /
 
Hol a műszer linkje?
(#) Akashi válasza Kovidivi hozzászólására (») Aug 14, 2018 /
 
Műszer link

Elnézést.. Ez a műszer lenne az.
(#) Kovidivi válasza Akashi hozzászólására (») Aug 14, 2018 /
 
Szerintem ennek nem kell izolált feszültség. Táplálhatod a 24V-ról is.
A bekötésért nézd meg az adatlapot.
A hozzászólás módosítva: Aug 14, 2018
(#) Akashi válasza Kovidivi hozzászólására (») Aug 14, 2018 /
 
Köszönöm.

Megnéztem a leírását, de nem volt számomra egyértelmű.
(#) nagysasy válasza Akashi hozzászólására (») Aug 17, 2018 /
 
Pedig nem nehéz bekötni és érdemes is megvenni mert jó ebbe a tápba.

Itt az enyém.

Bővebben: Link
(#) Akashi válasza nagysasy hozzászólására (») Aug 18, 2018 /
 
Gratulálok, nagyon szuper a készüléked.

Anno én is építettem egy labortápot, a mai napig működik, de annyira deszka és drabál, hogy igény támadt egy kompaktabb asztalon is elférő egyszerűbb példányra.

Most építettem egy kisebb kompaktabb példányt, de nem nagyon tudom működésre bírni.
Mivel trafóm nem volt, ezért egy ILYEN TÁPEGYSÉG modullal oldottam meg a tápellátást. A kb.24V max kimenő bőven elég lenne számomra.

Szóval megépítettem a mellékletben szereplő labortápot és nem tudom működésre bírni.
A feszültség össze-vissza ugrál, véletlenszerű értékekre áll be, nem lehet szabályozni.
Elnézést a laikus kérdésemért de nem lehet, hogy ott követtem el a hibát hogy nem trafóról, hanem DC24V-ról kapja a tápot az áramkör?
A hozzászólás módosítva: Aug 18, 2018
(#) sdrlab válasza Akashi hozzászólására (») Aug 18, 2018 /
 
Mivel a segédtáp előállításához AC táp kell, így természetesen a DC táp nem lesz jó, illetve max igen korlátozottan működne, legjobb esetben is...
(#) elektroncso válasza Akashi hozzászólására (») Aug 18, 2018 /
 
De igen, jól gondolod ott hibáztál. Ez a táp csak váltóról üzemeltethető, mert a negatív segédtápot csak ebből tudja előállítani (R5, C4...). Fog kelleni neked még egy kis teljesítményű 5V-os segédtáp (akár egy telefontöltő belseje) ami a segédtápot előállítja.
(#) Akashi válasza elektroncso hozzászólására (») Aug 18, 2018 /
 
Segédtápom (kiszuperált telefontöltő) lenne is, de nem tudom, hogy hova kössem be, illetve akkor az eredeti áramkörből milyen komponenseket távolítsak el?
(#) elektroncso válasza Akashi hozzászólására (») Aug 18, 2018 /
 
Mellékelem. A lényeg, hogy a főtáptól teljesen leválasztott kimenetű legyen, ennek egy telefontöltő meg fog felelni. Illetve stabil +5V-ot szolgáltasson. Gyakorlatilag el is lenne hagyható, de akkor kicsit át kéne dolgozni az áramkört és akkor nem is lehetne 0V-ig leszabályozni a feszültséget. Sokkal kényelmesebb lesz így.
(#) Akashi válasza elektroncso hozzászólására (») Aug 18, 2018 /
 
Hálásan köszönöm a gyors segítséged. Sejtettem, hogy valami ilyen turpisság lesz, de évekkel ezelőtt leálltam a bütykölésről, és most kezdtem újra.
Este neki is ugrok, és beszámolok a fejleményekről.
(#) elektroncso válasza Akashi hozzászólására (») Aug 18, 2018 /
 
Itt gyakorlatilag a R5, C4, D3, D4, C3 állítja elő a GND-hez képest negatív segédtápot, ezt a R18, Z2 stabilizálja -5V-on. Erre azért van szükség, mert ahhoz hogy a táp 0V-ig le tudjon menni negatív irányba el kell tolni a szabályozóköri nullpontot. Ez azért kell, mert a félvezetőknek van ú.n. maradékfeszültsége. Az én tápomban ez a nullponteltolás nincs, ezért az enyém csak 1,6V-ig tud lemenni.
A hozzászólás módosítva: Aug 18, 2018
(#) Akashi válasza elektroncso hozzászólására (») Aug 18, 2018 /
 
Értem.
Tehát lényegében működne az áramkör DC tápról is, csak nem tudna lemenni 0V-ig? Mert jelenleg össze-vissza ugrál a kimenő feszültség. Nem az van, hogy nem lehet 0-ig leszabályozni, hanem 0 és max kimenő (21-22V) feszültség között ugrál, attól függően, hozzáérek-e a potihoz vagy sem. Kontakt hibákat már kerestem.

Próbálok rájönni a hibára, de lehet újra kell építenem a nyákot mert elég vacak lett.
(#) elektroncso válasza Akashi hozzászólására (») Aug 18, 2018 /
 
Hol kötötted rá a DC24V-ot? A C1 puferre? Mert akkor a +5V-os segédtáp "lebeg" nincs fix potenciálon ezért akár a kéz közelsége is felborít mindent. Gyakorlatilag a LM324 nem kap negatív tápot.
(#) Akashi válasza elektroncso hozzászólására (») Aug 18, 2018 /
 
Nem a C1 pufferre hanem simán az áramkör AC betápjára, a diódahíd előtt. Próbáltam forditott polaritással is, de a helyzet nem változott. Most azért kérdeztem itt a fórumon, hogy rájöjjek hol hibáztam. Maga az áramkört épitettem meg hibásan, vagy az áramkör jó, csak DC-tápról nem működhet és módosítani kell.
(#) elektroncso válasza Akashi hozzászólására (») Aug 18, 2018 /
 
Teljesen mindegy milyen polaritással kötötted rá, a diódahíd úgyis a megfelelő polaritásra fordítja át. A segédtápra meg amúgy sem jut feszültség az eredeti konstrukcióban mert a C4 sorba van azon pedig csak a váltakozóáram jut át.
A hozzászólás módosítva: Aug 18, 2018
(#) (Felhasználó 122012) válasza Akashi hozzászólására (») Aug 18, 2018 /
 
Ez hasonló, enyém, és működik ...
Negatív táp ???
A hozzászólás módosítva: Aug 18, 2018
(#) Akashi hozzászólása Aug 18, 2018 /
 
Köszönöm a segítséget.

Akkor első körben kiiktatom az eredeti "segédtáp"-ot. Az R5, C4, C3, D4, D5, Z2, R18- at, és lehúzom az IC 11 lábát GND-re, és meglátjuk. Ha így üzemel akkor jó lesz
(#) elektroncso válasza Akashi hozzászólására (») Aug 18, 2018 /
 
Az R1-est is húzd le GND-re. Illetve ne a GND-re húzd le, hanem a C1 mínusz lábára (meg az IC 11-es lábát is ide). Ha megnézed az nem ugyanaz a pont, közte van a Rx sönt.
A hozzászólás módosítva: Aug 18, 2018
(#) Akashi válasza elektroncso hozzászólására (») Aug 18, 2018 /
 
Igen. Tényleg ott a sönt.. észre se vettem A GND-t én írtam rosszul. Természetesen a C1 kondi - ágára gondoltam, a diódahíd - ágára.

...és így már működni látszik Le tudom teljesen 0V.-ig tekerni, a maximum feszültség pedig 24V ami teljesen elégséges nekem.

Na, összerakom rendesen, (hűtőborda, ventilátor, dobozolás...stb.) és mutatom.

Köszönöm a segítséget.
Következő: »»   696 / 852
Bejelentkezés

Belépés

Hirdetés
XDT.hu
Az oldalon sütiket használunk a helyes működéshez. Bővebb információt az adatvédelmi szabályzatban olvashatsz. Megértettem