Fórum témák

» Több friss téma
Fórum » Elektronikában kezdők kérdései
- Ez a felület kizárólag, az elektronikában kezdők kérdéseinek van fenntartva és nem elfelejtve, hogy hobbielektronika a fórumunk!
- Ami tehát azt jelenti, hogy a nagymama bevásárlását nem itt beszéljük meg, ill. ez nem üzenőfal!
- Kerülendő az olyan kérdés, amit egy másik meglévő (több mint 17000 van), témában kellene kitárgyalni!
- És végül büntetés terhe mellett kerülendő az MSN és egyéb szleng, a magyar helyesírás mellőzése, beleértve a mondateleji nagybetűket is!
Lapozás: OK   3207 / 4060
(#) nedudgi válasza rettung hozzászólására (») Aug 16, 2018 /
 
Minden szakmában előfordulnak helyes és rossz megoldások. Egy sebet lehet fertőtleníteni izzó vassal, kiégetve, de azért valószínűleg jobb megoldás például valami jódos oldat.
Az Ikea megoldása beleillik az üzleti modellbe. Ha elromlik, bagóért lehet venni másikat, a haszon duplázódik. Több LED párhuzamos kötése, mindenféle kiegészítő nélkül egy darabig, átlagos szituációban elmegy egy ideig. A LED az átfolyó áram hatására melegedik. Ha melegebb, több áramot vesz fel. Ha több áram folyik rajta, jobben melegedik. Egészen addig, amíg el nem ér egy kritikus pontot, ahol pukk, megszakad. Ha több ilyen volt párhuzamosan, akkor ezután mindegyik egy kicsivel jobban melegedik, pukk a következő gyengébb példány, és így tovább. Elektronikában úgy érdemes méretezni, hogy minden lehetséges körülményt figyeleme veszünk, akkor hossszú életre számíthat a szerkezetünk. Ha alig van hely az alkatrésznek, akkor valószínűleg nehéz kicserélni. Ha betettél egy ellenállást, akkor ésszerű határok között nem fordulhat elő olyan helyzet, hogy túlterheled az alkatrészt.
Az ellenállás helye szabadon választott. Az a lényeg, hogy az áram mindkettőn átfollyon, ne kerülhesse meg valamelyiket.
Ha az ellenállásra nem jut feszültség, akkor nem tudja elvégezni a feladatát.
A hozzászólás módosítva: Aug 16, 2018
(#) schvaller hozzászólása Aug 16, 2018 /
 
BAKXI 240 ECO gázkazán az lenne a kérdésem mi ehet a baj a ventilátor nem áll le teljesen csak lassan forog?
(#) RoliNyh válasza rettung hozzászólására (») Aug 16, 2018 /
 
Az elmélet úgy szól, hogy.: I=U/R, szóval ha U=0V, akkor az R lehet bármekkora, az I is 0A lesz...
Mert ugyebár nullával való szorzás eredménye az mindig nulla.

Tehát ha az ellenállás két kapcsa közt nincs feszültség, azaz 0V van,
akkor matematikailag áram sem folyhat keresztül az ellenálláson.

Gyakorlatilag meg ha két pont közt nincs feszültségkülönbség akkor azonos potenciálon vannak.
Az áram kialakulásához pedig épp az kell, hogy különböző legyen a két pont közt a potenciál,
tehát az ellenállás valamelyík pontján elektrontöbbletnek vagy elektronhiánynak kell lennie,
hogy az áram folyása (elektronvándorlás) megindulhasson.
A hozzászólás módosítva: Aug 16, 2018
(#) RoliNyh válasza schvaller hozzászólására (») Aug 16, 2018 /
 
Elképzelhető, hogy a kapcsoló félvezető "kicsit" átereszt...
Egyébként miből gondolod, hogy ez nem üzemszerű?

Amúgy meg szerintem ezzel a kérdéssel többre mentél volna egy kazános topikban szerintem.
(#) lgal hozzászólása Aug 17, 2018 /
 
Sziasztok,


Módosított szinuszos inverterre rádughatom a laptoptöltőmet? Annak kapcsolóüzemű tápja van?
A hozzászólás módosítva: Aug 17, 2018
(#) Bakman válasza lgal hozzászólására (») Aug 17, 2018 /
 
Igen és igen.
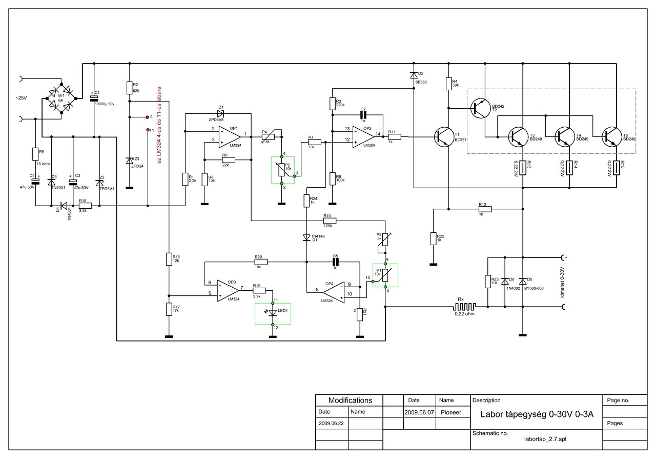
(#) Akashi hozzászólása Aug 17, 2018 /
 
Sziasztok.

Egy új labortápot próbálok készíteni, és lenne egy kérdésem.


A kérdésem az lenne, hogy a panelműszert hogyan kössem be? Az áramkörből az Rx 0.22ohm-os sönt ellenállást vegyem ki, és a helyére kössem a panelműszer mérővezetékeit?
A panelműszerben van beépített sönt, és ha jól mértem akkor 0.5 ohm.

Mellékelem a kapcsolási rajzot, és a panelműszer típusát.
(#) qvasz2 válasza Akashi hozzászólására (») Aug 17, 2018 /
 
Ezt a labortáp toikban kellett volna feltenni!!
A söntöt nem cserélheted ki, mert elrontod a labortáp áram-szabályozását!
Helyesen úgy tudod bekötni, ahogy lerajzolták: a táp után kötöd a panelmérőt. Persze ekkor hibát viszel a rendszerbe, mert a panelmérő söntjén feszültség esik, amiről a szabályzás nem tud. De ez nem akkora tragédia, túl fogod élni.
(#) vladcepes hozzászólása Aug 17, 2018 /
 
Sziasztok! Van egy ilyen pumpám.
Bővebben: Link
Gondoltam meghajtom egy 12V-os 4 A-os laptop töltőről,de arrol meg se nyikkan,csak kattog mintha szeretne elindulni.
Mekkora adapter kellene ide hogy tudjam így is használni hálózatról?
Válaszokat köszönöm!
A hozzászólás módosítva: Aug 17, 2018
(#) BarnaPili válasza vladcepes hozzászólására (») Aug 17, 2018 /
 
Ha lehet hinni a feliratnak a pumpa címkéjén, akkor 75 W a teljesítményfelvétele. Ez induláskor még több is. A laptoptáp áramkorlátozása leállítja a tápot.
(#) vladcepes válasza BarnaPili hozzászólására (») Aug 17, 2018 /
 
Értem. És valami megoldás van rá? Vagyis hogy hálózatról is megoldjam. Tehát 230V- 12V .... de milyen teljesítményű adapter,vagy másképp?
(#) Bakman válasza vladcepes hozzászólására (») Aug 17, 2018 /
 
Mérés nélkül csak tippelni lehet. Egy olyan tépegység, ami áramkorlátozott és nem tilt le túlterhelés esetén, jó lehet, csak meg kell várni, amíg felpörög a pumpa. Az indulási árama lehet 8 - 10 A is.
(#) vladcepes válasza Bakman hozzászólására (») Aug 17, 2018 /
 
És ez valahol rá van írva a tápra?, vagy honnan tudom?
Vagy esetleg Pc tápnak a 12 V-os kijövetele?
A hozzászólás módosítva: Aug 17, 2018
(#) rettung hozzászólása Aug 18, 2018 /
 
Sziasztok!
Meg tudna valaki mindanu, hogy a telefonok akkumulatoran miert van (legalabb) harom csatlakozas? Mi celt szolgal? Talan az balansz csatlakozas?
(#) RoliNyh válasza rettung hozzászólására (») Aug 18, 2018 /
 
Balance nemigazán lehet, ugyanis általában csak egy cellásak a telefon akkuk.
Inkább hőmérő szenzort, vagy esetleg akku kimenet tiltás vezérlőjelet tudok elképzelni.
Az utóbbi inkább csak személyes vélemény. De gyártója válogatja ki mit tesz oda...

UT.: Esetleges további funkciókra én is kíváncsi volnék...
(#) rettung hozzászólása Aug 18, 2018 /
 
LiPo akku 7,4V. Akkor is lehet egy cellas?
(#) Gafly válasza rettung hozzászólására (») Aug 18, 2018 /
 
Tipikusan hőmérő (NTC).
(#) RoliNyh válasza rettung hozzászólására (») Aug 18, 2018 /
 
Nem, akkor egyértelműen két cellás...
Csak én még nem láttam olyan telót, amiben két cellás akku van, de akkor ezek szerint létezik,
és akkor az is elképzelhető, hogy valóban ki van vezetve a középső cellakivezetés is...
De ha rámérsz, rögtön kiderül.
A hozzászólás módosítva: Aug 18, 2018
(#) Kovidivi válasza rettung hozzászólására (») Aug 18, 2018 /
 
Megmutatod ezt a 2 cellás telefon akksit?
(#) pucuka válasza Kovidivi hozzászólására (») Aug 18, 2018 /
 
A régebbi telókban NiMh akkuk voltak. Ezekhez használtak 7,4 V -os töltők.
(#) rettung hozzászólása Aug 19, 2018 /
 
Bocsanat! Nem telefon, hanem radio ado-vevo, a munkahelyemen, de legkozelebb lefotozom! De, igen a telefonokon is tobb csatlakozas van....... De lefenykepezem!
(#) RoliNyh válasza rettung hozzászólására (») Aug 19, 2018 /
 
Lol, adó vevőnek persze, hogy több cellás az aksija...
(#) minicooper hozzászólása Aug 19, 2018 /
 
Üdvözletem!
Szégyenemre de utóbbi időben meglehetősen elhanyagoltam az elektronikát mivel már meglehetősen az IT felé orientálódtam de most belefutottam egykis digitális finomságba.
Tehát a kérdésem az lenne hogy egy P24S08-as EEPROM-ból szeretnék olvasni és akár irni is.Mivel ezekben a memóriákban annó nem annyira mélyültem el nemvagyok vele tisztában hogyan kell ezeket használni.Kéznél van itthon egy 3-as PicKit programozóm meg egy TTL jelszintű USB-s UART átalakitóm.Hogyan tudnám ezek valamelyikével kihúzni a byte-okat a kicsikéből?
(#) (Felhasználó 116638) válasza minicooper hozzászólására (») Aug 19, 2018 /
 
Dobd fel a gépedre az aktuális Microchip MPLAB-ot,és egyből látod, hogy PICKIT 3 tudja-e kezelni.
Elvileg tudja.
Utána rádrótozod a PICKitre,és hajrá.
(#) minicooper válasza (Felhasználó 116638) hozzászólására (») Aug 19, 2018 /
 
Valahol láttam egy kapcsolási rajzot ahol amúgy nem pickittel olvasták de bolt ellenálásozva meg zénerezve.Nekem nincs szükség ilyesmi köritésekre?
(#) (Felhasználó 116638) válasza minicooper hozzászólására (») Aug 19, 2018 /
 
Nem tudom mire gondolsz, meg mit láttál.
(#) minicooper válasza (Felhasználó 116638) hozzászólására (») Aug 19, 2018 /
 
Hát málnás vodkát de soha többet.De azt még tegnap.Na Ne OFFoljak.
Konkrétan Erről lenne szó.
(#) (Felhasználó 116638) válasza minicooper hozzászólására (») Aug 19, 2018 /
 
Ennek mi köze a PICKIT-hez?
Ez egy Soros/I2C átalakító, vagy annak se nevezném.
Próbáld ki amit írtam.
Microchip honlap, egyebek.....légy kreatív.
Végső esetben a topicjában is megkérdezheted:

Eprom olvasás
(#) martin66789 hozzászólása Aug 20, 2018 /
 
Sziasztok

Segítséget szeretnék kérni deprez műszer ügyben. Van két egyforma deprez VU műszerem, az egyik jó a másiknak valami baja van. Univerzális műszerrel rámértem, a jó teljesen kileng (4 kép), a rossz meg csak egy kicsit (3 kép). Mérés eredményei: 5 kép a jó műszer, 6 kép rossz műszer mérése. A rossz műszer nem akad nincs benne semmi kosz, megfújom kicsit a mutatót és szépen kileng.

Az a furcsa hogy próbáltam lemerült gombelemmel is őket A jó műszer szépen teljesen kileng, a rossz műszer meg ugyanazon polaritással a mintha a másik irányba akarna kilengeni, megfordítva az elemet alig leng ki a mutató (ugyanaddig mint a műszeres mérésnél).
(#) killbill válasza martin66789 hozzászólására (») Aug 20, 2018 /
 
Ha elektromosan jó (annak látszik a mérés alapán) és mechanikusan sem szorul, akkor már csak a mágnes marad.
Következő: »»   3207 / 4060
Bejelentkezés

Belépés

Hirdetés
XDT.hu
Az oldalon sütiket használunk a helyes működéshez. Bővebb információt az adatvédelmi szabályzatban olvashatsz. Megértettem