Fórum témák
» Több friss téma |
Mielőtt kérdezel, a következő két dolgot ellenőrizd!
I. A helyes tápfeszültségek megléte.
II. A kimeneten van-e egyenfeszültség.
Élesztés.
Jó akkor legyen baji féle ha így jobb neked
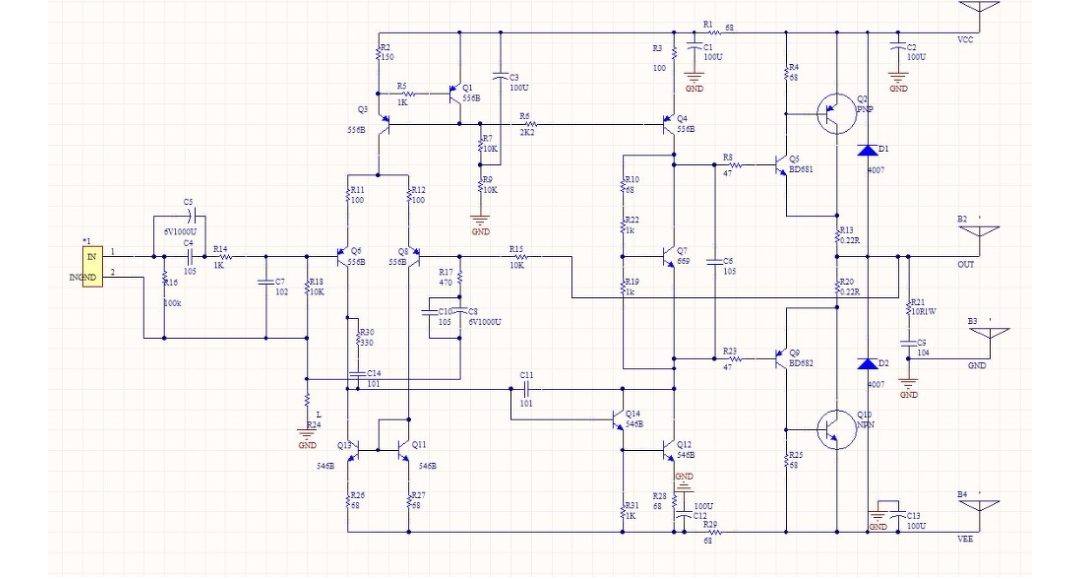
Köszönöm a kimerítő választ! Tehát ez egy ilyen konstrukció.
Sziasztok
Egy kis segítség kéne, az 5.1es topic az nem megy, na de ha persze megkérdezhetem itt. Van egy olyan problémám, hogy adot egy Orion HT520-as 5.1es hangfalszett. Ebből kiment egy TDA7269a-s végfok ami a frontot hajtotta volna, a többi az ment működött rendesen. Kicseréltem az ic-t ami látszólag (elvileg) csak az ment ki, de most semmi nem működik benne. Bekapcsol pirosan világit nem szól egyik oldal sem. Ha a standby-al kikapcsolom már be se kapcsol. Táp feszt megkapja mind 2 panel, próbáltam lekötni külön külön mindkettőt de nem akar működni. Mit ronthattam el ha csak az ic-t cseréltem? (Minden jól be van kötve)
Forrasztd ki az IC-t, és nézd meg hogy úgy mit csinál. Akár az IC is lehet rosz. Ha lefotózod a forrasztási helyet, kiderühet valami turpisság.
Szia reloop, sikerült alkotnom egy darlingtont Bővebben: Link ilyen módon.. Beállitottam a nyugalmi áramot 4.4mV mostmár nem pörköli szét a hűtőbordát. De...sajnos hangot még mindig nem présel ki magából, a kimeneteken 25-37mv jön ki 0ához viszonyitva. Sajnos a sémát nem birom feltölteni mert nagy. Merre induljak tovább?
Szóval ahogy letudtam követni az egészet, sorba raktam a képeket. A tápfeszültségek az ic-ken megvannak.
Üdv.
Következő lenne a problémám aliexpress -ről rendeltem egy csöves sztereo előerősítőt amihez két mono Tranzisztoros végfokot kötöttem. Szépen szól de sajnos mély hangoknál recseg... Mi lehet a probléma? Előre is köszönöm
Torzításszerűen, gerjedésszerűen, változó hangerőnél is?
Szia! A mérések szerint a végfok üzemképes. Vizsgálandó, hogy a bemenetén van-e jel, illetve a kimenetről eljut-e a hangszórócsatlakozóig.
Jól sejtem, hogy a legegyszerübb lenne szkóppal mérni a jeleket, a bemeneten és a kimeneten? Sajnos ilyennel még nem rendelkezem,de tervben van hogy veszek
Már egész alacsony hangerőn is észre venni hogy torzítja a mély hangokat. De se a hangerő növelésével se a csökkentésével nem szűnik meg.
Igaz a végfokot a maximális teljesítményhez +\- 45 volt-al kellene táplálni de most jelenleg csak 12v al van ezért magasabb hangerőn meg is érteném a mély hangok torzítását. Ez okozhatja a problémát?
Itt az előerősítő, végfok, és a hozzá tartozó info.
+ jelenleg egy 2*12v 120 VA Toroid trafó hajtja a végfoknak graetz el egyenírányítva az egyik oldal.
helló, nem túl alacsony az a +-12v ? Nem tudod nagyobb tápfeszről meghajtani a végfokot ?
Nagyon határ eset az a tàp feszültség amiről hajtod. 16,96VDc+- ez terhelve le eshet 15V alá. És Ott már elő fordulhatnak ilyen jellegű problémák.
Szkóp nélkül is boldogulhatsz.
A kimeneti relék kattannak? Egyik csatorna sem szól?
Szia! Előerősítő nélkül hogy szól a végerősítő? Ha nem tudod rendesen kivezérelni, köss az R17 ellenállással párhuzamosan 220-330 Ω ellenállást!
Az előerősítőt lepróbálhatnád egy ismerten jól működő végfokkal.
Igen, kattannak. Csatorna váltáskor is mert van olyan gomb hogy A ,B ,A+B, Off. Egyik sem
A javított csatorna áramfigyelő tranzisztorát távolítsd el, gyanúsan alacsony rajta a feszültség. Ilyen funkciójú ezen a rajzon a Q633, Q733. Az általad feltüntetett feszültség szerintem a valóságban úgy alakul, hogy az emitter és a bázis 0 V, kollektor az 1,1 V-os. Az 1,1 V ebben az esetben is kevésnek tűnik.
Akár a helyes értéket is kiszámíthatom, ha adsz útbaigazítást honnan tölthető le a teljes kapcsolási rajz, vagy átküldöd emailben. Az email címem a "reloop" nickre kattintva találod meg.
Egyenlőre sajnos nem... És igen biztos hogy alacsony de kis hangerőn elégnek kellene lennie de sajnos akkor is fennál a hiba.
Sajnos 13,xx v ig vissza esik a feszültség...
Magában a végfoknál is előjött ez a hiba az előerősítő nélkül is, igaz így már kissebb mértékben.
Kivezérelni? Bocsi de nem vagyok túl nagy szaki.. Sajna nincs végfokom
Rendesen kivezérelni = kellően nagy kimeneti teljesítményt előállítani a forrásjelből.
Arra céloztam, hogy ha magában a végfok túlságosan halk, egyetlen ellenállás segítségével megnövelheted az erősítését. A végfok tápjában mekkora pufferkondik vannak? Ha legalább 4700 µF és 35 V-os, akkor megkétszerezhetjük a tápfeszültséget. Írom majd hogyan.
A végfokot egy 2*12 voltos 120VA -es toroid trafó táplálja egy graetz en keresztül.
De akkor így már értem mi lehet a hiba...
Ha jól sejtem ez meg is oldaná.
Mindössze két kondira lesz szükséged, melyek simítják/tárolják a graetz-ből jövő feszültséget.
Bővebben: Link A végfok panelen lévő C2, C13 kondikat valóban gyorsan kisüti az első valamire való mély hang. A hozzászólás módosítva: Aug 24, 2018
KIT formájában így néz ki.
És a kondenzátorok mekkorák legyenek?
Ez megoldja a problémát? Nincs szükség táp cserére?
Marad ez a transzformátor? Sztereó lesz a kiépítés?
Igen sztereo lesz 2 db ilyen végfokkal.
A transzformátor nem tudom hogy maradhat e mert +\- 45 voltot írnak a végfokhoz, igazság szerint ezzel csak tesztelni akartam. A hozzászólás módosítva: Aug 24, 2018
Javaslom szerezz be 2 db 10000 µF 63 V-os kondenzátort Bővebben: Link, azt a próbát követően a végleges erősítőhöz is felhasználhatod.
Milyen graetzed van? Úgy érzem jobb, ha erre is rákérdezek. A hozzászólás módosítva: Aug 24, 2018
|
Bejelentkezés
Hirdetés |



















