Fórum témák
» Több friss téma |
Mielőtt kérdezel, a következő két dolgot ellenőrizd!
I. A helyes tápfeszültségek megléte.
II. A kimeneten van-e egyenfeszültség.
Élesztés.
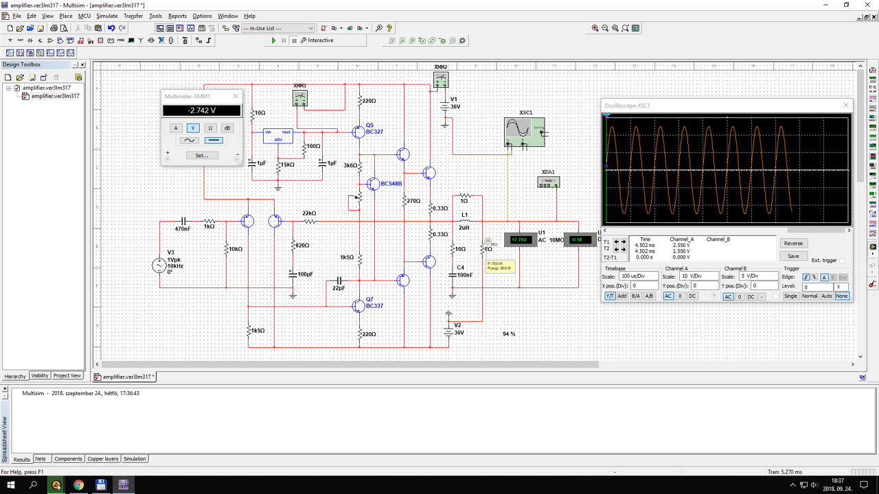
De ha nem jó , ennyire elvihibás , akkor hogy a fenébe szól ilyen tisztán , kellemesen cseng , és erőben sincs hiány. "Itt a pozitív táp és a Q5 bázis közé kell a feszültséggenerátor", Hát én ott látom!
A Q5 bázis megkapja azt a feszt , kb 2.7v van a bázison!
Változtasd a szimulátorban a pozitív tápot 36 V-ra, és nézd meg az eredményt!
Mit is csinál az LM317 a kapcsolásban? Mi alapján méretezted a 100 Ω és a 15 k ellenállásokat? A hozzászólás módosítva: Szept 24, 2018
Ezen már túl vagyok , a tápfesztől függetlenül tökéletesen megmarad a fesz a pozitív tápfesz , és a
Q5 bázis között 2.6-2.7 v ami akkor sem csökken ha a tápfesz 35v !
Ennek tükrében milyen szerepe van az LM317-nek?
Az lm317 szerepe az, hogy stabilizálja a Q5 bázisfeszültségét a tápfeszültség esésétől függetlenül. Javíts ha tévedek .
Ebbe a segédprogramba írd be az általad használt ellenállások értékét. A számolás gombra kattintva meglátod milyen feladatot adtál az IC-nek. A gyakorlatban itt az történik, hogy az LM317 nyitott állapotban az általad észlelt feszültséget ejti. Attól, hogy ez éppen működik, teljesen értelmetlen felhasználása ennek a feszültségstabilizátornak.
A kapcsolásnak bizonyára van egy forrásverziója, célszerű onnan átvenned az áramgenerátort és ha jól emlékszem egyik kollégánk az alternatív lehetőségeket is bemutatta. Visszatérve magára a bemutatott rajzra. Elsőként is a bemeneten található 1 k, 10 k ellenállások és a 470 nF kondi értékét mi alapján határoztad meg?
A különbségeket Aés B erősítő között műszeres méréssel fogod tudni mások számára érthető formábani bemutatni, nem füllel. Pl: kimeneti teljesítmény, frekvenciamenet, linearitás, különféle torzítás, ki és bemeneti impedancia, fázistolás, kivezérelhetőség, hatásfok, különféle külső zavarok elnyomása, zaj, stb. Példának mézz meg egy műveleti erősítő adatlapot.
Persze amit jó érzés hallgatni az valószínűleg jobb a mérési eredményeiben is a rosszabbnál, de csak néhány mért érték esetén igaz, nem az összes esetben. A hozzászólás módosítva: Szept 24, 2018
A feszültség stabilizálásnak természetesen van előnye, de mit is szeretnél most stabilizálni? Egy feszültségnek, legyen az stabil avagy sem, valamilyen referencia ponthoz képest van értéke. Egy autóhifi pozitív csatlakozóját ugyan az akku + sarujára kapcsoltuk, de a negatívot a szomszéd ház villámhárítójához, nem biztos hogy jó lesz. A Q5 bázisfeszültség stabilizálásnak valamilyen referenciaponthoz képest kellene stabilnak lennie. Nos ezt a referencia pontot kellene megtalálni. Melyik lehet ez a pont, amihez képest stabil feszültségre van szükség? Természetesen nem találós kérdésnek szántam. Egyébként van az áramkörben még egy stabilizátor, ami szintén valamilyen feszültséget stabilizál egy másik referencia ponthoz képes. Az is úgymond bázisfeszültséget stabilizál. Ha észreveszed, rájössz a lényegre.
Én nem mentem volna el a villámhárítóig, mert egy régi karosszériára kötött test is megteszi a magáét.
Akkor legyen a mellettünk parkoló kocsi sasszija. Az is test. Továbbra se akar szólni a kocsiban a zene.
Azért nem gondoltam volna rólad kedves Béla, hogy egyszerre két kocsit vonnál be az elektrolízisbe.
A kérdésemre konkrétan még választ nem kaptam sajnos!!
A lényeg az lenne , hogy megszüntessem azt a problémát , hogy jelforrás nélkül búg !Előre is köszönöm!
Próbáld meg, hogy a bemeneti 10kOhmos bázis levezető ellenállással párhuzamosan kapcsolsz egy 470p-1n körüli ellenállást. Ha abba marad a búgás, akkor nagyfrekis gerjedés. Ha nem, akkor tovább agyalunk.
Kedves Fórumtársam!
Nem megszólásként mondanám, de tényként, hogy egy erősítő tervezése, majd építése magában hordozza annak eredményességét. Azaz a Te kérdéseid, amikkel mástól várod a választ a problémáid megoldására, nem biztos hogy segít a fennálló problémákon, mert például a zajérzékenység fakadhat a táp elégtelenségéből is, meg a panel tervezési hibájából egyaránt. Tengerre szállni iránytű nélkül, látott filmek alapján, nem szerencsés dolognak tartom.
"Igaz, igaz, mintha csak magam mondtam volna". A.A.P.
Bár a vikingeknek sem volt iránytűje, mégsem tévedtek el ("napköveket" használtak ) A hozzászólás módosítva: Szept 25, 2018
Tiszteletem! A napkövet is tudni kell használni. Ha valaki tudja miként kell, ne társa magában. Ha nem szívesen elmagyarázom. Persze ez a topik nem erre való.
Arra való az "Off.." téma, ha van rá érdeklődő.
A hozzászólás módosítva: Szept 25, 2018
Szia!
Hát az igazság az, hogy erre gondoltam az építéskor , de nem volt itthon csak 22p kondi , és azt raktam oda! Lehet az is baj , kicserélem egy 1nf-os kondira , ha időm lesz.
Szia! Az áramgenerátort kijavítottad már? Érthető miért gond, hogy a Q5 bázisfeszültsége jelenleg a testhez van hidegítve? A differenciálerősítő sincs igazán rendben. Nem csoda, ha labilis az áramkör.
Feltételezhetjük azt is, hogy a be és a kimenet között nagy a parazita kapacitás a NYÁK kialakítás és/vagy a huzalozás miatt és az így létrejövő pozitív visszacsatolástól indul be az oszcilláció. Ehhez látni kéne hogyan építetted meg.
"....A differenciál erősítő emitterkörébe kell áramgenerátor, mert így nincs tápelnyomás. Először is brummos lesz a végfok és nem fogod érteni mi miatt....."
Ezt írtam neked szept. 14.-én...
Sziasztok!
Az lenne a kérdésem, hogy erre a végfokra lehet kötni 4 ohmos hangszórót? Az van a készülék hátuljára írva, hogy "8 ohm or more", viszont úgy hirdették anno, hogy 45W 4 ohmon. A hangszóróm 4 ohmos és inkább biztosra mennék.
Szia! Ezzel a végtranzisztorral 16 Ω köthető rá biztonságosan, 8 Ω határeset, a 4 Ω pedig túlterheli.
Szia !
Bemenetre 100pf kondi megoldotta azt a problémát ! Viszont nem teljes az öröm , mert észrevettem azt , hogy kikapcsoláskor ugye marad még annyi energia a pufferekben , hogy még egy darabig szól , és bizony akkor teljesen eltűnik a brumfesz , vagyis én arra gondolok , hogy a tápom nem jól van szűrve! Ahogy megszüntetem a trafó hálózati feszültségét eltűnik az 50Hz-es búgás teljesen.
Ne szúrd , mert amit írtál , már próbáltam , hogy a dif fokozatba generátort alkalmaztam , nem az lesz a baj mivel ugyan az a jelenség a generátor alkalmazásával is!
Valószínűleg a pufferkondik valamelyike nem jó ,vagy rosszul terveztem meg a panelt . A hozzászólás módosítva: Szept 26, 2018
Szia! A táp huzalozásában is lehet hiba. A mellékelt ábrán pedig bekereteztem, milyen egyszerű eljárással lehet a táphullámosság kimeneti feszültségre gyakorolt hatását csillapítani.
|
Bejelentkezés
Hirdetés |






Bár a vikingeknek sem volt iránytűje, mégsem tévedtek el ("napköveket" használtak
)







