Fórum témák
» Több friss téma |
Mielőtt kérdezel, a következő két dolgot ellenőrizd!
I. A helyes tápfeszültségek megléte.
II. A kimeneten van-e egyenfeszültség.
Élesztés.
Nem biztos hogy jó lenne ha felrobbanna egy pogácsa. Egy fémréteg ellenállás durrant el egy erősítőben, és úgy fújta magából a fémgőzt, hogy egy 200 forintos nagyságú területen tükrössé vált a panel, meg ami ott volt. Na ez a tükör vezette az áramot, és szépen gyilkolt mindent ami az útjában volt. A panelt is ki kellett reszelni ezen a területen, majd egy ekkora inplantátumot kellett gyártani a helyére.
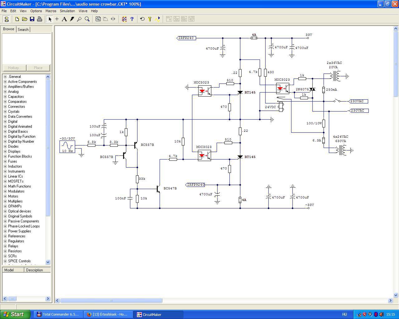
Itt egy crowbar védelem kiindulásnak, szerintem erre gondolt Béla is. Hasonlót már több végfokomban használtam és elégszer le is teszteltem. Hiba esetén mukk nélkül elhallgat a hangszóró, mintha csak a bemenet lenne némítva. A tirisztort és a vele soros ellenállást nagyon jól kell méretezni, különben a védelem aktiválódása valamelyik (vagy mindkét alkatrész) halálát eredményezi.
Nagyobb tápfesznél homokkal töltött biztosítékot használunk (már ez is többször meg lett említve a fórumom). A hozzászólás módosítva: Okt 3, 2018
Így van. Csak nem mertem a konkrét kapcsolást, csak az elvet közzétenni. De köszönjük a rajzot.
Olyan ez, mint a fék a járművekben. Egy kerékpárnál elég ha a gumiköpenyhez nyomódik valami. Egy gyorsabb járműnél már külön fékberendezésre van szükség. Ha pedig valami űreszközt kell lelassítani, hát a közel 7,5 km másodpercenkénti száguldást ember legyen a talpán aki megfogja. Pedig ezt is megoldották. Nem lehetetlen egy nagyobb végfok kimeneti védelme sem, csak el kell felejteni a bevált sémát, és új alapokon indulva szembe kell nézni a problémával.
Én mindenkinek tiszteletben tartom a véleményét. De akkor ,ezek szerint az elmúlt 30-év ben gyártott erősítők mind nem jól vannak meg épìtve.,,Siva ,Ágota,cCastone,Robson... Stb . És itt csak az általam javìtottakról.beszéltem. Ezekben mimd csak relé valasza le a kimenetet. Nem mondom hogy nem sülhet össze a pogácsa a fenmaradó ívtől. De igen kicsi az esélye . És ott van a tápoldali biztosìték amit abban a szent minutumban kicsap amit àt megy egy darab drótba a vég tranzisztor.
Idézet: „A lakásunk is ki gyulladhat még sincs minden sarokba poral oltó ”
Azon a képen ahol már beforrasztotta az alkatrészeket nem látszik ,hogy ott lenne a körvonala, ráadásul a felülnézeti képnél mintha nem tükrözte volna a rajzolatot így gondolom az csak színes pozíciónyomat lenne.
Sziasztok.Jól beszélsz, járt nállam javítás céljából egy behringer keverő erősítő D-osztályú végfokkal 2x300W. Azt csinálta hogy torzan szólt az egyik oldal míg a másik tisztán, ennek még relé sincs ami leválassza a kimenetet hiba esetén, de a felső oldali P-csatornás Fet tök rövidzár volt és mégse repült a 3W/8Ohm hangszóró membránja és még az üvegbizti sem olvadt ki ennek hatására. Ebből következik az hogy a gyártók minden esetben olyan biztonsági megoldásokat alkalmaznak amik szinte teljesen kitudják zárni a drasztikus meghibásodásokat illetve minimálisra tudják szorítani ezek kialakulását. Nagyon ritka az mikor egy meghibásodásból villamos tűz alakul ki. Jelzem már nem vagyok 19éves mint ahogy a nickemből sejthetitek, ma már 31 vagyok és van már tapasztalatom ezen a területen, mostanában hoznak hozzám ilyen 2x500W-os erősítőket most még nem volt nagy baja, de lesz még olyan hogy vakarni kell a fejet ugyan mi lehet a baj.... Üdv mindenkinek.
Munkahelyemen javítunk 24V/3x220V 1500W invertereket és ott előfordult már hogy a zárt dobozon belül szénné égett a bele valószínűleg a kimeneti fázisjavító kondenzátorok pukkantak el majdan a többi része meg lángra kapott, persze kívülről semmi nem látszott csak amikor felnyitottuk a burkolatot akkor azonnal kiszökött az orr facsaró égett szaga amit napokig éreztünk a műhelyben annak ellenére hogy kidobtuk a veszélyes hulladékba az égett részeket.
Idézet: „Viszont mindentől eltekintve láttam már karón varjút” A hozzászólás módosítva: Okt 3, 2018
Természetesen igazad van. Elég relével leválasztani a kimenetet. Éppen két hete dobtam ki a kukába egy ilyen relét, pedig gondoltam lefényképezem és beteszem ide.. aztán mégse, most meg nem találom. Annak az érintkezői nem összesültek, hanem az ívtől egy kb. 0.5 mm-es vezetőhuzal hegedt közéjük. +/- 80 V-os tápról ment a végfok. A tápbiztosítékok "szerencsére" kiolvadtak. Jól volt méretezve, vagy csak szerencsére? Láttam már kigyulladni hangszórót felizzott lengőcsévétől. De természetesen igazad van és úgy csinálod ahogy TE SZERETNÉD.
Legyen igaza,majd tanul belőle ha mégsem
Láttam már felrobbanni relét 60v dc től is hát köszi!!
Természetesen elfogadom az álláspontodat. Viszont ha arra gondolok hogy +-62V tápfeszről ember méretű hangdobozok szóltak 2" lengőjű hangszórókkal, ráadásul gyakorta túlvezérelve, nem nagy gond volt ha két másodpercig rákerült a DC a hangszóróra. Ma ugyanekkora hangszórókhoz +-100, vagy 120V tápról járó végfok dukál. Ezt már nem szükséges klippeltetni, mert van tartalék bőven, de nincs két másodperc arra hogy kicsattanjon a primer bizti. Most ugyanis négyszeres teljesítmény süti azt a két colos lengőt.
Az Europower 1000 már akkor letiltotta a kapcsitápját, ha a hangváltó impedanciamenetében volt egy kis behorpadás. A kimeneti DC is ugyanezt eredményezte. Ha megnézted a hangszóró csatlakozók kis paneljét, ott volt rajta a triakos crowbar.
Példaként hoznám az ElectroVoice, Dynacord végfokok megoldását...
Ott is minden esetben - legalábbis amit javítottam - relés koppanásgátlás van a védelem is erre épül... De! Az összes végtranzisztor bázisába raknak egy 1/8 W-os (2,2 R)-os ellenállást, ami hiba esetén szépen meg is szakad a szimmetrizáló (0,22; 0,33; 0,47) ellenállásokkal együtt. Egy agyhalál a javítása, de én még olyat nem láttam, hogy a reléje egynek is be lett volna égve. A félvezetők minden esetben elhalnak, a védelemként használt ellenállások elégnek elhanyagolható idő alatt, és már nem is jut a relére a nagy DC fesz.
Hallottunk már eldurrant tranzisztorról, megszakadt ellenállásról, crowbar, relé stb. megoldásról, de nem esett szó arról a hangszóróról, ami ott figyelt az éppen elromlott erősítő kimenetén. Az melyik esetben maradt épp, és amelyikben füstölt el?
Szia.
Amiket javítottam Dyna, EV erősítőket, ott egyetlen esetben sem számoltak be hangszóró pusztulásról. Persze én ezt nem láttam. Bármilyen végfok hibáról volt is szó az eddig hozzám került esetekben, a dc a kimenetre vagy már el sem jutott, vagy csak olyan mértékben került a relére, hogy azt nem károsította. Volt olyan eset is hogy üdítő került az erősítőbe, és bár az erősítő fele gyakorlatilag elégett, a kimenetre itt sem került dc. A hozzászólás módosítva: Okt 4, 2018
Általában ha zárlatba megy a végtranyó - amit célszerűbb inkább rendes áramkorláttal megelőzni - , akkor a biztosíték 0,5-1 másodpercen belül kiolvad, ezt még el szokták viselni az odakötött hangszórók. Na de védelmet erre alapozni...
És az is biztos, hogy amíg a biztosíték nem olvad ki, addig a DC folyik tovább a relé pogácsái közti ívben, aminek ott is nyoma lesz. Ha be nem is ég, már sérülni fog a felülete, és nem érti a delikvens hogy miért olyan a hangja amilyen, vagy miért recseg. Ahogy előttem írták is, a zárlati áram mértékét elég jól szokták szemléltetni a megszakadt emitter ellenállások is. A kimeneti DC ellen még egy nagy csatolókondi is jó megoldás, akkor a hangszórónak végtranyó zárlatnál csak a kondi áramát kell elviselni.
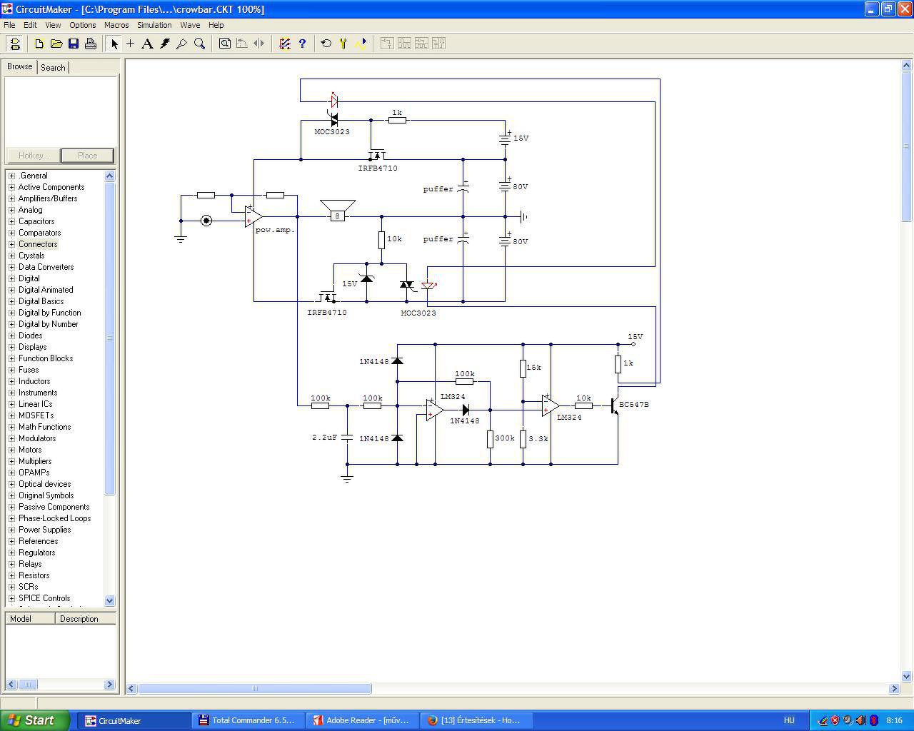
Vagy egy másik lehetőség a tápfesz lekapcsolására. Az IRFB4710 Rdson-ja 14 mOhm és tartósan elvisel 50 A-t.
"De akkor ,ezek szerint az elmúlt 30-év ben gyártott erősítők mind nem jól vannak megépìtve.."
Valahol írtam már, hogy a gyári erősítők piaci termékek, egy piaci szegmensben kell, hogy kitermeljék a tervezett hasznot. Így nem mindegy, hogy mennyi az önköltségük. Ezért takarékos a gyári készülékek kivitele, névfüggetlenséggel együtt. Legfeljebb másképp vannak "fényesítve".
Gondolkodtam rajta, hogy tudok-e használni a következő véleményemmel.
A VF4-emben megépített védelem és koppanásgátlónak (már nem is tudom kiét hasznosítottam) számóltam a veszteségeivel a kinyerhető hangzás miatt, de bizony nem volt olcsó a hangfalfelújításom sem, és nyeltem egyet. +- 9 voltra(elem) mit a villám aktív. Még soha nem volt akcióban. Amikor döntöttem, hogy megépítem, kinéztem egy jobb darabot, ami gyorsan elérhető volt, így vettem két 4 morzés ipari omront a monoblockk miatt. Igaz, hogy csak +-35 voltról megy a gép, deha dolga lenne hiba miatt, és nagyítóval felületváltozást látnék az érintkezőin, akár a biztonsági, akár az átviteli képességek miatt cserélném az adott jelfogót, nem pisztergálnám, mert ez nem egy régi telefon központ áramköreinek a része, üzemben, kapott feladatot.
Ez tetszik, mert itt még a puffereknek sem kell kisülni. A bekapcsolt kapcsolófet pedig nem szól bele a hangba. Valami ilyenre gondoltam (már mint nem a kapcsolás) hogy új alapokra kell helyezni az elgondolást.
Talán azért gondoljuk azt hogy a relé az megvéd, mert egy koppanásgátlóval kombinált védelemnek valóban nem kell kikapcsolnia. Egyszerűen be se kapcsol amíg nem áll be a kimeneti 0V. Végül is nem kell megszakítania egy kiült tápfeszt. Ha az erősítő kimenetén beáll a nyugalom, akkor behúz a relé. Bekapcsolásnál meg semmi sérülés nincs. Ha az alacsony terhelő impedancia miatti túlmelegedés öli meg a végtranzisztorokat, akkor először talán a gyengébb félvezető melegszik túl, aminek következtében valamelyik tápsín felé elkezd vezetni. Ha ez néhány tized másodperces folyamat, akkor talán az elbillent egyenszint kezdeténél bont a jól méretezett védelem reléje. A végleges tranzisztor halál csak ezt követően jelentkezik. Ebben az esetben valóban nem látható komolyabb égésnyom a pogácsákon. Persze semmi garancia nincs arra, hogy pontosan így megy tönkre minden erősítő. Majd egyszer amikor a nagyi örökségéből megvesszük a KEF Blade 2 hangsugárzókat, na akkor fog be.....i a szentkúti búcsú.
Bocsi srácok, hogy csak most reagálok, de a telefonom is megadta magát. Kezdem azt hinni, hogy az aurám kihat az elektronikai cuccaimra
Köszönöm a tippet. Hétvégén rálesek. reloop: neked is köszönöm!
Nem is igazán alkatrész szinten költséghatékony, hanem tervezési oldalról. Ha kidolgoznak egy prototipust, az néha előre nem várt hibákat hozhat. Ezt az amatőrök ismerik, de kit zavar ha utólag módosítani kell egy alkatrészen. Ha belenézünk kedvenc saját erősítőnk belsejébe, biztosan találunk valami utólag kicserélt alkatrészt. Egy gyár nem engedheti meg magának hogy utólag visszahívjon minden eladott készüléket, ezért inkább a már bevált kapcsolást viszi tovább. Az a legjobb, ha a garanciális időn belül nem jön vissza egy termék se. A tesztelési időszak csak viszi a pénzt, hasznot pedig csak az hoz, amit gyorsan le lehet gyártani, és gyorsan megvesz a vevő.
Történtek kísérletek a relé utáni visszacsatolásra, ami a kontaktus okozta hangzás hibáit hivatott kikerülni. Elméleti síkon foglalkoztam a témával, de gyakorlatilag soha nem készítettem egy darabot se.
Kicsi a világ néha, épp ide menekültem, kedves Béla.
Nem vitatkozva, de ami nekünk kettő, a gyárban x ezer alkatrészenként, vonatkozik ez a hűtőbordák méretétől, a jelfogó fajtáján át,.... A BMW-et is visszahívják időnként.
A Bajor motor wagen is kénytelen fejleszteni, mert a piac ezt diktálja. Meg a Toyota is. Amíg az amatőr elbarkácsol egy fél évet az erősítőjén, a gyárakban nincs idő erre. Persze ahogy írod legyen gazdaságos az előállítása, legyen piacképes, meg legyen benne valami innovatív, ami vonzza a vásárlót. Persze már tegnapra legyen kész, mert a konkurens cég ma teszi ki a kirakatába. Hát persze hogy becsúszik a hiba.
Azért egy 5 millás erősítőnél nem jellemző az anyaggal való spórolás. A hifista pedig nem azért épít erősítőt hogy legyen egy TBA810 meg egy Szokol hangszórója. Jobbat akar a gyáritól, csak ami tetszene, arra nincs pénze. Egyik fórumtársunk kezében megfordult néhány igazán komoly készülék, de annak ellenére hogy a gyártó beletett apait-anyait, még így sem lett tökéletes.
Annyira nem érdekel ez a téma, meg piackutató sem vagyok, hogy jobban utána nézzek, hogy hogyan gondolnám, melyik cég, melyik terméke ad jobb ár-érték arányt. Amit viszont szomorúan láttam, nem olcsó készülékeknél is, nincs mit átvennem konstrukcióban, inkább csodálkoztam az általam vélt hibákon, ami szerintem egy jobb hangzás gátja adott készülékben.
Innentől maradnék a fórumtémában. Ha úgy vesszük, ez is egy cég, a mi cégünk. Itt senki sem harcol másik állásáért, és minden kategóriában vannak tapasztalt fórumtagok. A kommunikációs felületünk, egyben a napilapunk. Köszöntök minden Fórumtársat aki kialakította e feltételeket, és tudásával is gyarapította a fórum oldalait!
Bocsáss meg a kitérőért, de sajnos ez is beleszól a végeredménybe. Ezért úgy gondolom, hogy továbbra is az amatőrök, hobbisták, vagy hifisták vannak az élvonalban. Talán nem tudunk olyan szép előlapot fröccsenteni, de jó nekünk a deszka is lakkozva. Viszont kicsire nem adunk, így ha szükségét érezzük, teszünk bele jobbat.
Valóban elkanyarodtam a témától, de akkor visszatérnék. Mivel úgy is többnyire váltó érintkezős relével dolgozunk, mi lenne ha így kötnénk be az érintkezőket. Ha nincs fennmaradó ív, akkor gyakorlatilag nincs változás. Ha pedig igen, akkor legalább a hangszóró megmarad. A végfok viszont garantáltan viszi a balhét.
Szia! Különböző témákban írtunk már erről. Az autentikus helyéről linkelek egy indító hozzászólást Bővebben: Link. Sajnálom, hogy ez a beszélgetés nem a hangsugárzó védelem topicban folyik, itt kevesen fognak rátalálni.
Ilyenkor nem szeretlek Béla, amikor munkát adsz, mintha nem lenne elég.
Most szedhetem szét.
Nem kell szétszedned, mert ha megnézed az erősítőd, akkor látszik hogy nem olyan nagy a tápfeszültség hogy gondot okozzon. A probléma a 2-4-szeres tápfeszültségen jelentkezik határozottan. Neked nem kell aggódnod miatta. Azon kívül elsősorban a védelem szükségessége (egy komolyabb zárlatvédelem is ide tartozik) a mobil hangosításnál szükséges, ahol széttapossák a hangszóró vezetéket, felcserélik a csatlakozókat. Ez melegágya a bajnak. Egy lakásban telepített rendszer akkor megy tönkre, amikor a gyerek elviszi házibulizni. Na ott a vége.
|
Bejelentkezés
Hirdetés |






”
Láttam már felrobbanni relét 60v dc től is hát köszi!!
és bár az erősítő fele gyakorlatilag elégett, a kimenetre itt sem került dc. 

