Fórum témák
» Több friss téma |
Szia
A karácsonyfa égőt nem birja el a PIC (tranyós illesztést használhatsz). A kapcsrajzon megjelölt 4MHz-es kvarcot használj. Elemről is elketyeg pár napig, szerintem.
Egy laposelemet a step-up leszippantaná nagyon gyorsan...
Ezt most nem igazán értem...
(miért kell step up?)
Bocsi, de a PIC-ed, a beégetett kóddal már megvan hozzá ?
Mivel a PIC-hez is kell majd ellenállás...
Őnáluk nézted már ? PRO-TAKT ELEKTRONIC Bt. Cím/Térkép: Tolna 7090 Tamási Páva út 5. Szolgáltatások/Termékek: Alkatrész Elektronikai alkatrész Háló Hálózat Híradástechnika Tekercs De ha minden kötél szakad, szerintem egy válaszborítékba, velem együtt bármelyik kedves fórumtárs elküld neked 30db ellenállást.
[off]Kevesebb ellenállás is elég! :yes:
Lásd a kellékelt kommentezett képet... S így, vagy 20-30HUF-ot és némi szerelésiidőt, meg lehet spórólni!
Sajnos ccs már bezárt az a bolt tegnap voltam ott.
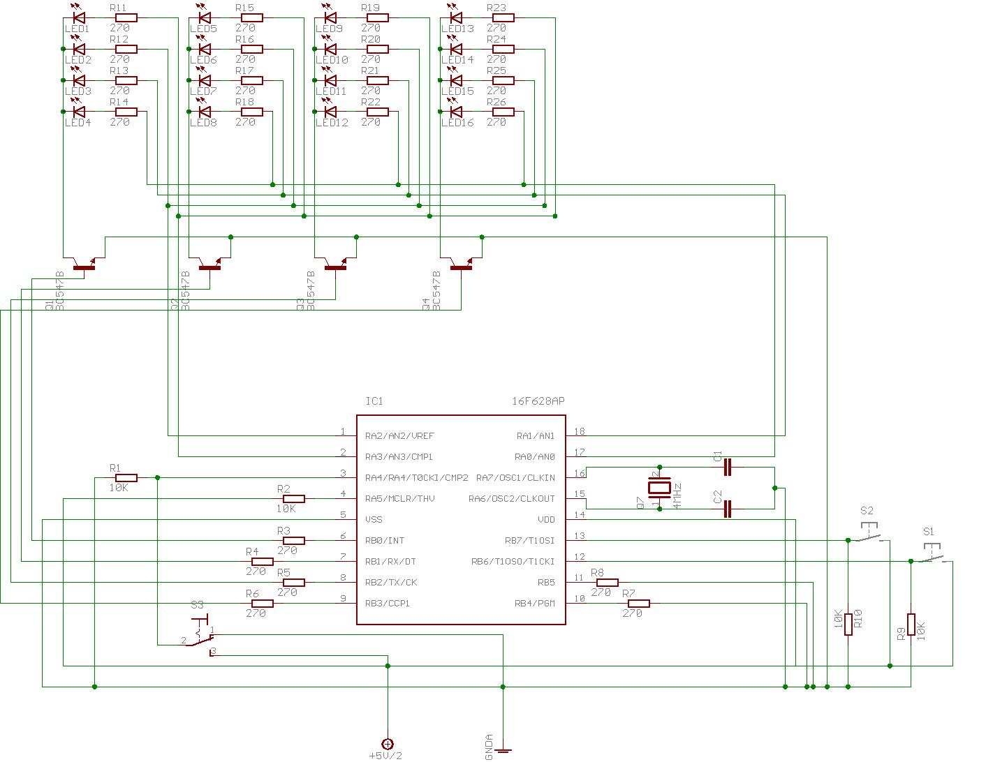
Tudja valaki, hogy hol lehet találni pont ilyen működésű óra kapcsolási rajzot? Sehol sem találtam. Ez az igazi bináris kijelzés szerintem.
Tudja valaki, hogy hol lehet találni pont ilyen működésű óra kapcsolási rajzot? Sehol sem találtam. Ez az igazi bináris kijelzés szerintem.
kék és piros óra
Sziasztok!
Esetleg valaki nem tudná elküldeni, vagy feltenni ide az alap óra NYÁK rajzát, ha szépen megkérem? :pias:
OK!
Gondolom az Idézet: úgy érted, hogy a ledsorok nélkül!? Jól gondolom?„alap óra NYÁK rajzát” Van valamilyen nyákterveződ? Milyen formátumot tudsz fogadni? ( PCB, _EAGLE-BRD, LAY, STB...)
szia!
Úgy értem az alap órát, hogy az a kapcsolás, ami a leírásban van, amibe PIC van. Sprint Layout-om van, ha jól tudom, az .lay-t tud fogadni
Szia!
Elkészült egy vázlat! Ezt még át kell nézned. El kell látni a megfelelő feliratokkal. STB. (Mivel egy demóval ismerkedem ezért egy két funkció biztosan nincs benne. )Remélem egy kicsit azét segít a nyákrajz!
Ja! S Ugyanaz alkatrészek nélkül is...
szia! köszönöm a segítséget, ha haza érek neki állok! ha esetleg érdekel, akkor az elektrocsib.uw.hu-ról le tudod szedni, a magyar (full) változatot...
Nincsmit.
Kinyomtatva egy kicsit nagynak tűnik a nyák. De legalább kényelmesen elfér minden. Meg talán könyebb elkészíteni is. Szerintem ezt már letudod zsugorítani ha kell... Ja az 5Vos tápegység nincs a nyákon! De gondolom azt eltudod készíteni...
Igen, az a része már megvan! Remélem, hogy működni fog, köszönöm a segítséget!
sziasztok! Van egy PIC16F628am, csak az van rajta, hogy 20/P. Ez használható itt? A 20 nem azt jelenti, hogy 20Hz-es? :S
Azt jelenti, hogy 20MHz-es. A 20Hz kicsit kevés lenne...
Tehát jó lesz!
Tehát jó lesz. A /P az mit takar? Milyen jelölések vannak még? mert a nagyon sok 16F628-at láttam a listákon.
Pdip azaz müanyag 2 soros lábkivezetés- hagyományos tokozás. Létezik belőle "SMD" változat is az pl /so SOIC.
PDIP
Sziasztok!
Ha az órához nem szertnék másodperc kijelzést akkor így jó a kapcsolási rajz? Egyáltalán szükség van ott a 270 ohm ellenállásra vagy hagyjam a "levegőben" a PIC lábát vagy ell. nélkül húzzam a földre? Válaszokat előre is köszönöm Üdv!
Szia!
A te módosításod szerint pont az ÓRA kijelzését iktatnád ki! Nézd át ezt a rajzot! S tudnifogod, hogy mit kell kihagyni. Mivel a másodperc PORTJAI kimenetnek vannak konfigurálva (beállítva), ezért azokat csak üresen kell hagyni. Sok sikert a projekthez!
Köszönöm a választ és hogy rámutattál a hibára a rajzomban!
Üdv! |
Bejelentkezés
Hirdetés |




(miért kell step up?)


)


Tehát jó lesz! 





